

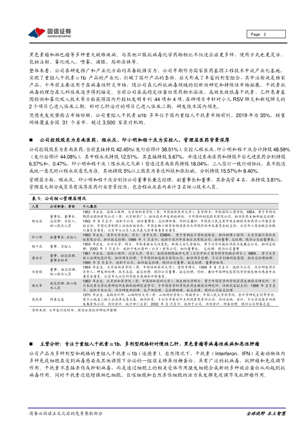
-
{{ listItem.name }}快速筛选药品,用摩熵药筛微信扫一扫-立即使用
重大事件快评:干扰素核心研制企业,小儿肺炎、乙肝为现临床重点
下载次数:
2597 次
发布机构:
国信证券股份有限公司
发布日期:
2020-11-16
页数:
11页
三元基因(837344)
事项:
公司将于 11 月 13 日获挂牌委审议通过将挂牌精选层。公司本次申请公开发行并进入精选层选择以净利润为核心的入层标准“ 市值不低于 2 亿元,最近两年净利润均不低于 1,500 万元且加权平均净资产收益率平均不低于 8%,或者最近一年净利润不低于 2,500 万元且加权平均净资产收益率不低于 8%”。 公司市值按停牌前最后交易日计算为24.25 亿元, 2019/2018 年按入层指标计算的净利润分别为 5840/5775 万元,加权平均净资产收益率 21.68/24.14%。本次拟公开发行募集资金 3.50 亿元, 其中 2.00 亿元将投入“ 重组人干扰素 α1b 雾化吸入治疗小儿 RSV 肺炎、新型冠状病毒肺炎临床试验等四个研发创新项目” , 0.50 亿元投入“ 营销网络和信息化建设项目”,其余用于补充流动资金。
国信新三板观点: 1) 公司为重组人干扰α1b 核心研制企业,多年来专注于相关临床应用研究及产品研发,产业化能力较强,形成了独家剂型和丰富的剂型组合,治疗领域广范;2) 针对小儿 RSV 肺炎和慢性乙肝的在研项目产品前景较大,分别已进入临床三期和二期。 3) 2019/2020H1 实现收入 2.78/0.96 亿元, 同比-7.54/-25.53%,归母净利润6009/2322 万元,同比+3.43/+1.96%, 扣非后为 5840/2096 万元, 同比+1.13/-6.85%, 2019 年 EPS/当前 EPSTTM为 0.55/0.55 元,对应停牌前股价的 PE/PETTM 分别为 39.9/40.1 倍; 4)风险提示: 产品种类单一、产品研发创新和推广不确定性、 专利到期与保护、 技术升级、 核心人才流失、 产品及品类竞争加大、 药品价格及医保政策变化、新冠疫情短期业绩影响、 发行失败; 5)投资建议: 公司最初由国内重组人干扰α1b 重要奠基人侯云德院士所执掌,多年来专注于相关临床应用研究及产品研发,拥有较强的产业化能力, 形成了独家剂型和丰富的剂型组合, 治疗领域广范覆盖肝病科、儿科、肿瘤(血液科)、皮肤科、眼科、康复科、妇科等多科室,市场份额靠前。公司当前重点突破对小儿 RSV 肺炎和乙肝的治疗,对应开发新型雾化给药方式和 PEG 修饰长效干扰素产品, 前者有望成为大市场容量的独家品种,后者有望实现慢性乙肝的精准诊断治疗及国产替代, 皆具较良好前景, 相关在研项目已分别进入临床试验三期和二期,预计 2022 年和 2024 年开始实现收入,此外公司针对新冠肺炎也在积极开展三期临床试验,通过本次募资公司还将着重强化专业化市场推广营销能力,升级打造“线下+线上”综合销售平台,推荐持续关注。
医药生物周报(25年第36周):劲方医药在港交所上市,关注具备差异化的创新药公司
国信化工·数据中心及AI服务器液冷冷却液行业分析框架
创新转型成果初见,在研管线值得期待
可持续航空燃料(SAF)行业点评:欧盟SAF强制添加需求拉动,国内生物航煤出口量价齐升
摩熵咨询是摩熵数科旗下生物医药专业咨询服务品牌,由深耕医药领域多年的专业人士组成,核心成员均来自国际顶级咨询机构和行业标杆企业,涵盖立项、市场、战略、投资等从业背景,依托摩熵数科丰富的外部专家资源及全面的医药全产业链数据库,为客户提供专业咨询服务和定制化解决方案
对不起!您还未登录!请登陆后查看!
您今日剩余【10】次下载额度,确定继续吗?
请填写你的需求,我们将尽快与您取得联系
{{nameTip}}
{{companyTip}}
{{telTip}}
{{sms_codeTip}}
{{emailTip}}
{{descriptionTip}}
*请放心填写您的个人信息,该信息仅用于“摩熵咨询报告”的发送