

-
{{ listItem.name }}快速筛选药品,用摩熵药筛微信扫一扫-立即使用
重大事件快评:创新力不俗募资加持,生物工程新药上市前景可期
下载次数:
1017 次
发布机构:
国信证券股份有限公司
发布日期:
2020-09-30
页数:
14页
诺思兰德(430047)
事项:
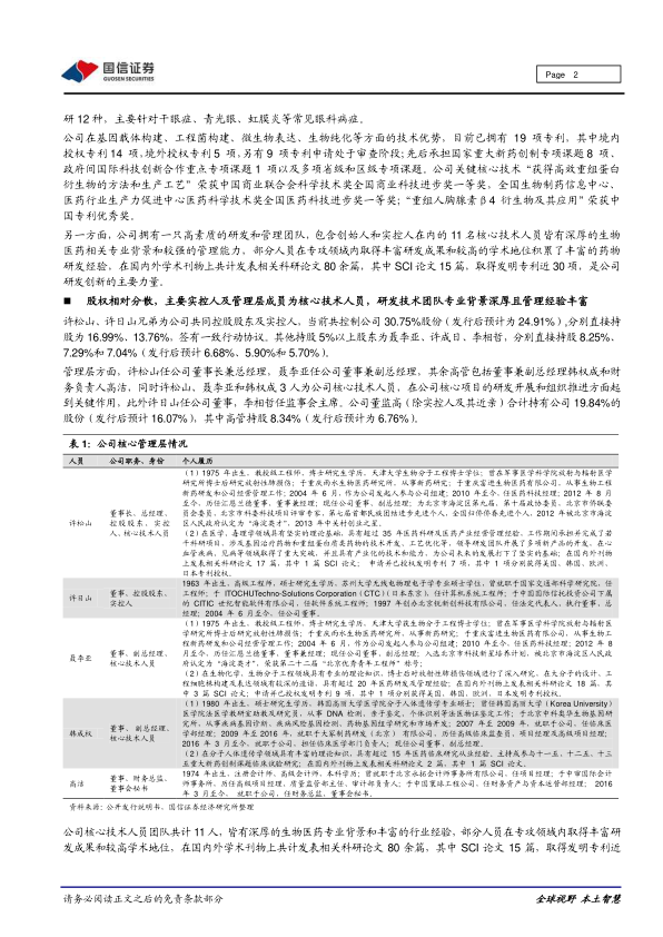
公司于9月22日获挂牌委审议通过将挂牌精选层,入层选择以研发创新能力为核心的标准“市值不低于15亿元,最近两年研发投入合计不低于5,000万元”。公司市值按停牌前最后交易日计算为17.41亿元,19/18年按入层指标计算的研发投入为3,302/2,035万元,合计5,337万元。本次拟公开发行募集资金3.10亿元,其中1.56亿元和1.25亿元将分别用于“生物工程创新药研发项目”和“生物工程新药产业化项目”,其余补充流动资金。
国信新三板观点:1)公司为具开创性研发能力的创新型生物制药企业,重点突破基因治疗药和重组蛋白药物,裸质粒载体技术具加强安全性等优势;2)9种特色生物工程新药研发中,2种已进入临床三期,最快2022年可上市;3)公司2019/2020H1实现收入725/2968万元,同比-29.54%/+534.33%,归母净利润-3700/-361万元,同比-46.71/+78.59%,2019年EPS为-0.17元;4)风险提示:研发失败、产品注册受阻、技术人才流失、商业化经验不足市场开拓不及预期、生产质量风险、营运资金持续性、医保及药品价格政策调整;5)投资建议:公司为创新型生物制药企业,业内深耕多年,拥有高素质的研发管理团队和丰富的新药研发经验,在研9种生物工程新药,其中1种基因治疗药已进入临床3期,所针对的下肢缺血性疾病具有千亿级市场空间,按计划预计2022年可上市;1种重组蛋白质类药物进入临床3期,针对肿瘤化疗导致的血小板减少症的治疗较当前上市药品具明显优势,预计2022年可获得新药证书;另1种重组蛋白药物已进入临床二期,所针对急性心肌梗死所致缺血再灌注损伤病症尚无有效上市治疗药物,预计2025年可获得新药证书;其余新药按计划也将在2024-2027年间陆续取得新药证书。本次募资预计将为临床期新药带来充裕后续资金,并落实自有大规模产能建设资本,有利于升级整体研发能力,推动研发进程加速,实现新药开发与产业化落地快速衔接,为两年后新药陆续上市保驾护航,此外化学仿制药滴眼液的陆续上市也有望为新药研发贡献更多运营资金,进一步强化研发进程稳健性和现金流风险抗性。综合来看,公司新药上市前景广阔,推荐持续关注。
医药生物周报(25年第36周):劲方医药在港交所上市,关注具备差异化的创新药公司
国信化工·数据中心及AI服务器液冷冷却液行业分析框架
创新转型成果初见,在研管线值得期待
可持续航空燃料(SAF)行业点评:欧盟SAF强制添加需求拉动,国内生物航煤出口量价齐升
摩熵咨询是摩熵数科旗下生物医药专业咨询服务品牌,由深耕医药领域多年的专业人士组成,核心成员均来自国际顶级咨询机构和行业标杆企业,涵盖立项、市场、战略、投资等从业背景,依托摩熵数科丰富的外部专家资源及全面的医药全产业链数据库,为客户提供专业咨询服务和定制化解决方案
对不起!您还未登录!请登陆后查看!
您今日剩余【10】次下载额度,确定继续吗?
请填写你的需求,我们将尽快与您取得联系
{{nameTip}}
{{companyTip}}
{{telTip}}
{{sms_codeTip}}
{{emailTip}}
{{descriptionTip}}
*请放心填写您的个人信息,该信息仅用于“摩熵咨询报告”的发送