2025中国医药研发创新与营销创新峰会
创新药行业深度解析——高热度背后的产业逻辑

创新药行业深度解析——高热度背后的产业逻辑

研报

创新药行业深度解析——高热度背后的产业逻辑

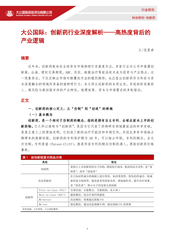
  近年来,创新药板块在全球资本市场持续引发高度关注,多家行业内公司市值屡创新高,出海、授权交易频现,ADC、双抗、细胞治疗等前沿技术成为投资与产业热点。这一现象背后,不仅反映出市场对颠覆性疗法的强烈期待,也凸显出创新药作为科技与资本深度融合的领域所具备的独特吸引力。本文将从创新药的本质出发,系统剖析其高投入、高风险与高回报并存的产业特性,梳理政策、资本与市场需求的多轮驱动。
报告标签:
  • 化学制药
报告专题:
  • 下载次数:

    2708

  • 发布机构:

    大公国际资信评估有限公司

  • 发布日期:

    2025-09-25

  • 页数:

    11页

下载全文
定制咨询
报告内容
报告摘要

  近年来,创新药板块在全球资本市场持续引发高度关注,多家行业内公司市值屡创新高,出海、授权交易频现,ADC、双抗、细胞治疗等前沿技术成为投资与产业热点。这一现象背后,不仅反映出市场对颠覆性疗法的强烈期待,也凸显出创新药作为科技与资本深度融合的领域所具备的独特吸引力。本文将从创新药的本质出发,系统剖析其高投入、高风险与高回报并存的产业特性,梳理政策、资本与市场需求的多轮驱动。

报告正文
摩熵医药企业版
9大数据库,200+子数据库,一站查询药品研发、临床、上市、销售、投资、政策等数据了解更多
我要试用
1 / 11
试读已结束,如需全文阅读可点击
下载全文
如果您有其他需求,请点击
定制服务咨询
大公国际资信评估有限公司最新报告
关于摩熵咨询

摩熵咨询是摩熵数科旗下生物医药专业咨询服务品牌,由深耕医药领域多年的专业人士组成,核心成员均来自国际顶级咨询机构和行业标杆企业,涵盖立项、市场、战略、投资等从业背景,依托摩熵数科丰富的外部专家资源及全面的医药全产业链数据库,为客户提供专业咨询服务和定制化解决方案

1W+
医药行业研究报告
200+
真实项目案例
1300+
业内高端专家资源
市场洞察与营销赋能
市场洞察与营销赋能
分析市场现状,洞察行业趋势,依托数据分析和深度研究,辅助商业决策。
立项评估及管线规划
立项评估及管线规划
提供疾病领域品种调研、专家访谈、品种立项、项目交易整套服务。
产业规划及研究服务
产业规划及研究服务
以数据为基础,为组织、园区、企业提供科学的决策依据和趋势线索。
多渠道数据分析及定制服务
多渠道数据分析及定制服务
帮助客户深入了解目标领域和市场情况,发现潜在机会,优化企业决策。
投资决策与交易估值
投资决策与交易估值
依托全球医药全产业链数据库与顶级投行级分析模型,为并购、融资、IPO提供全周期决策支持。
立即定制
洞察市场格局
解锁药品研发情报

定制咨询

400-9696-311 转1