2025中国医药研发创新与营销创新峰会
可持续航空燃料(SAF)行业点评:欧盟SAF强制添加需求拉动,国内生物航煤出口量价齐升

可持续航空燃料(SAF)行业点评:欧盟SAF强制添加需求拉动,国内生物航煤出口量价齐升

研报

可持续航空燃料(SAF)行业点评:欧盟SAF强制添加需求拉动,国内生物航煤出口量价齐升

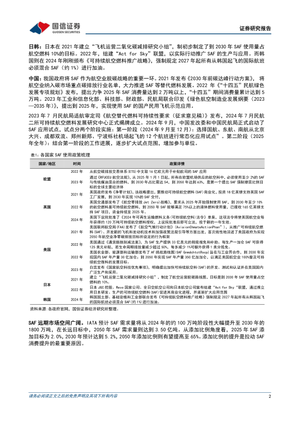
  事项:   据百川盈孚数据,截至9月17日,中国高端SAFFOB价为2480美元/吨,较年初的1800美元/吨,上涨了55.00%。   国信化工观点:1)SAF需求目前主要靠政策推动,目前欧盟2025年SAF添加比例2%不改,远期SAF掺混比例需达70%。根据IATA测算,2050年SAF需求量达到3.58亿吨,需求空间广阔。   2)欧洲SAF供需存在缺口,中国SAF产量潜力巨大。据预测欧洲市场今年SAF消费量将达到190万吨,,而欧洲目前SAF产能只有约100万吨,缺口主要由亚太地区生产商供应。截至2024年底,我国企业建设有SAF产能超100万吨。目前已经投产、在建及规划的HVO/SAF产能超1000万吨/年,未来中国SAF产能有望快速增加。   3)由于SAF成本远高于传统航空煤油,航空公司对SAF添加的热情普遍偏低。欧盟委员会并未放松对添加标准的要求,欧洲各大航空公司在年中加大了对SAF的采购,SAF价格快速提升。截至9月17日,中国高端SAFFOB价为2480美元/吨,较年初的1800美元/吨,上涨了55.00%。由于SAF强制添加目标未改,SAF原料(UCO)较为稀缺,SAF的高景气有望持续。   4)我们推荐【卓越新能】及相关SAF企业,卓越新能是国内生物柴油龙头企业,一代生物柴油产能达50万吨,新建10万吨/年SAF产能及40万吨/年一代生物柴油产能,优势明显。   风险提示:可持续航空燃料(SAF)价格大幅下跌的风险;欧盟SAF需求不及预期的风险;国内二代生物柴油、SAF产能建设及投放不及预期;欧盟、中国SAF政策变化的风险。
报告标签:
  • 化学原料
报告专题:
  • 下载次数:

    248

  • 发布机构:

    国信证券股份有限公司

  • 发布日期:

    2025-09-18

  • 页数:

    7页

下载全文
定制咨询
报告内容
报告摘要

  事项:

  据百川盈孚数据,截至9月17日,中国高端SAFFOB价为2480美元/吨,较年初的1800美元/吨,上涨了55.00%。

  国信化工观点:1)SAF需求目前主要靠政策推动,目前欧盟2025年SAF添加比例2%不改,远期SAF掺混比例需达70%。根据IATA测算,2050年SAF需求量达到3.58亿吨,需求空间广阔。

  2)欧洲SAF供需存在缺口,中国SAF产量潜力巨大。据预测欧洲市场今年SAF消费量将达到190万吨,,而欧洲目前SAF产能只有约100万吨,缺口主要由亚太地区生产商供应。截至2024年底,我国企业建设有SAF产能超100万吨。目前已经投产、在建及规划的HVO/SAF产能超1000万吨/年,未来中国SAF产能有望快速增加。

  3)由于SAF成本远高于传统航空煤油,航空公司对SAF添加的热情普遍偏低。欧盟委员会并未放松对添加标准的要求,欧洲各大航空公司在年中加大了对SAF的采购,SAF价格快速提升。截至9月17日,中国高端SAFFOB价为2480美元/吨,较年初的1800美元/吨,上涨了55.00%。由于SAF强制添加目标未改,SAF原料(UCO)较为稀缺,SAF的高景气有望持续。

  4)我们推荐【卓越新能】及相关SAF企业,卓越新能是国内生物柴油龙头企业,一代生物柴油产能达50万吨,新建10万吨/年SAF产能及40万吨/年一代生物柴油产能,优势明显。

  风险提示:可持续航空燃料(SAF)价格大幅下跌的风险;欧盟SAF需求不及预期的风险;国内二代生物柴油、SAF产能建设及投放不及预期;欧盟、中国SAF政策变化的风险。

报告正文
摩熵医药企业版
9大数据库,200+子数据库,一站查询药品研发、临床、上市、销售、投资、政策等数据了解更多
我要试用
1 / 7
试读已结束,如需全文阅读可点击
下载全文
如果您有其他需求,请点击
定制服务咨询
国信证券股份有限公司最新报告
关于摩熵咨询

摩熵咨询是摩熵数科旗下生物医药专业咨询服务品牌,由深耕医药领域多年的专业人士组成,核心成员均来自国际顶级咨询机构和行业标杆企业,涵盖立项、市场、战略、投资等从业背景,依托摩熵数科丰富的外部专家资源及全面的医药全产业链数据库,为客户提供专业咨询服务和定制化解决方案

1W+
医药行业研究报告
200+
真实项目案例
1300+
业内高端专家资源
市场洞察与营销赋能
市场洞察与营销赋能
分析市场现状,洞察行业趋势,依托数据分析和深度研究,辅助商业决策。
立项评估及管线规划
立项评估及管线规划
提供疾病领域品种调研、专家访谈、品种立项、项目交易整套服务。
产业规划及研究服务
产业规划及研究服务
以数据为基础,为组织、园区、企业提供科学的决策依据和趋势线索。
多渠道数据分析及定制服务
多渠道数据分析及定制服务
帮助客户深入了解目标领域和市场情况,发现潜在机会,优化企业决策。
投资决策与交易估值
投资决策与交易估值
依托全球医药全产业链数据库与顶级投行级分析模型,为并购、融资、IPO提供全周期决策支持。
立即定制
洞察市场格局
解锁药品研发情报

定制咨询

400-9696-311 转1