

-
{{ listItem.name }}快速筛选药品,用摩熵药筛微信扫一扫-立即使用
中国皮肤湿疹外用制剂市场洞察报告(精华版)
下载次数:
519 次
发布机构:
头豹研究院
发布日期:
2025-09-15
页数:
0页
研究目的与摘要
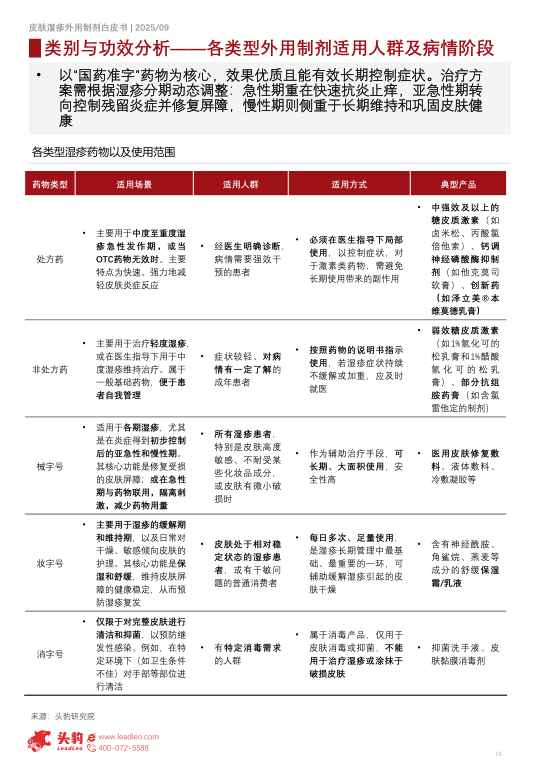
中国湿疹外用制剂市场正呈现出两大特征:一方面,患者“消费者化”趋势日益显著,对兼顾疗效与安全的创新方案需求迫切;另一方面,市场充斥着大量非法添加激素的“消/妆字号”产品,其虚假宣传正构成严重的公众健康威胁。本白皮书旨在深入剖析此乱象,通过对全品类产品的系统评估,强调“国药准字”批号是唯一能确保安全有效的治疗方案。在此标准下,以泽立美本维莫德乳膏为代表的非激素创新药,因其卓越疗效及安全性,不仅是当下患者的理想选择,也代表未来市场的发展方向。
01非激素创新药突破传统药物疗效与安全的矛盾,正引领湿疹治疗市场升级
市场需求与治疗方案正同步升级,传统激素疗法因副作用及患者的“激素恐惧”而受限;与此同时,医药消费“消费者化”趋势兴起,患者主动寻求更安全、高效的治疗方案。在此背景下,兼具强效与高安全性的非激素类创新药(如泽立美本维莫德乳膏)正成为市场增长的核心驱动力。
02湿疹患者购药首要关注成分安全与品牌口碑,湿疹药剂消费者化趋势加速
患者购药决策的核心诉求是安全。调研显示,成分安全与品牌口碑是影响购买意愿的首要因素,而使用后满意度则取决于无不良反应和成分透明。这一安全为先的心智,促使患者主动规避风险,并向线上化、品牌化的正规渠道迁移。
03市场存在大量“消/妆字号”产品涉及虚假宣传,给消费者带来安全隐患
湿疹外用制剂市场乱象丛生,核心问题在于“监管套利”与“营销欺诈”。不法商家利用“消字号”、“妆字号”等审批漏洞,非法添加超标激素,再通过“碰瓷”真药、伪造口碑等欺骗性营销手段,将高风险产品包装成“纯天然”、“无激素”的“神药”,严重危害消费者尤其是婴幼儿的健康。
04认准“国药准字”既是安全治疗的保障,也是强监管下市场的必然趋势
规避风险、确保疗效的根本在于认准“国药准字”批号。这是唯一经过严格临床验证、能合法治疗湿疹的产品类别。随着国家监管趋严与患者健康素养提升,不合规产品将被加速清退,市场将向以创新药为代表的合规“国药准字”产品高度集中。
2025年中国免疫细胞治疗产品行业研究:百亿市场加速扩容,国产创新迈向全球引领
2025年中国生物细胞资源产业链洞察报告(一):细胞存储技术
2025年中国过敏性疾病药物行业系列报告(一):过敏性鼻炎生物制剂进展与医保覆盖
2025年中国种植牙行业概览:人口老龄化下的口腔医疗新黄金十年
摩熵咨询是摩熵数科旗下生物医药专业咨询服务品牌,由深耕医药领域多年的专业人士组成,核心成员均来自国际顶级咨询机构和行业标杆企业,涵盖立项、市场、战略、投资等从业背景,依托摩熵数科丰富的外部专家资源及全面的医药全产业链数据库,为客户提供专业咨询服务和定制化解决方案
对不起!您还未登录!请登陆后查看!
您今日剩余【10】次下载额度,确定继续吗?
请填写你的需求,我们将尽快与您取得联系
{{nameTip}}
{{companyTip}}
{{telTip}}
{{sms_codeTip}}
{{emailTip}}
{{descriptionTip}}
*请放心填写您的个人信息,该信息仅用于“摩熵咨询报告”的发送