2025中国医药研发创新与营销创新峰会
劳森对5月26日当周中小型肿瘤学的准备情况

劳森对5月26日当周中小型肿瘤学的准备情况

研报

劳森对5月26日当周中小型肿瘤学的准备情况

中心思想 生物技术市场情绪回暖与投资机遇 本报告核心观点指出,美国中小型生物技术(SMID)板块在宏观层面展现出投资者情绪趋于稳定的积极信号,并开始超越更广泛的医疗保健板块。这一趋势主要得益于风险降低的配置策略、未来数月丰富的催化剂事件以及板块从低位启动的优势。尽管并购情绪相对疲软,但市场对特定催化剂驱动的个股表现出高度关注,尤其是在肿瘤学领域。 关键催化剂驱动与风险并存 报告强调了多个短期内具有高影响力的催化剂,包括重要的医学会议(如ASCO、EHA、EULAR)摘要发布、关键临床数据披露以及监管审批进展。投资者对Iovance (IOVA)、Tango (TNGX) 和 Replimune (REPL) 等公司表现出持续关注,这些公司各自面临独特的机遇与挑战,如资金注入、数据更新和监管审批。同时,报告也提示了高企的卖空兴趣和期权头寸反映出的市场不确定性,表明在积极催化剂驱动下,风险管理仍是投资决策的关键考量。 主要内容 宏观市场概览与行业趋势 本周,美国中小型生物技术板块的宏观环境呈现出积极变化。投资者情绪在临近6月时趋于稳定,这一趋势在相关指数中得到了明确体现。具体数据显示,生物技术板块(XBI)本周上涨0.9%,而更广泛的医疗保健板块(XLV)则下跌2.5%,表明生物技术板块开始超越整体医疗保健市场。这种超越表现主要归因于三个方面:一是投资者采取了降低风险的配置策略;二是未来数月内将迎来一系列密集的催化剂事件;三是该板块此前处于较低估值水平,具备反弹潜力。 然而,并购(M&A)情绪方面则显得较为疲软。以SpringWorks (SWTX) 与默克公司的代理指标为例,报告确认只有一名出价者,这使得低溢价率成为并购交易中的首要关注点。SpringWorks的MEK抑制剂在NF1适应症上获得了欧洲药品管理局(EMA)人用药品委员会(CHMP)的积极意见,预计去纤维化肿瘤的裁决将在六月中旬做出,但代理指标强调了单一竞标者的情况,凸显了当前并购市场中买方议价能力的增强。 投资者焦点个股表现与催化剂 报告详细分析了当前投资者高度关注的几只中小型生物技术公司及其近期表现和未来催化剂: Iovance Biotherapeutics (IOVA):该公司仍在消化2025财年指引调整和第一季度业绩不及预期的影响。尽管如此,进入第二季度后,资金注入和下半年数据发布的环境似乎更为清晰。值得注意的是,IOVA的卖空兴趣依然高企,期权头寸也反映出市场对其未来表现的持续不确定性。巴克莱此前报告已下调其目标价至4美元,并认为短期内股价将面临压力。 Tango Therapeutics (TNGX):本周TNGX表现最佳,主要得益于其现金流空间的延长以及对PRMT5靶点的聚焦。市场期待下半年PRMT5项目的更新数据,尽管本周后期出现了一些获利了结。管理层圆桌访谈的要点也进一步增强了市场对其策略的理解。 Replimune Group Inc (REPL):在IGNYTE PDUFA(美国食品药品监督管理局处方药使用者费用法案)日期(7月22日)临近之前,市场情绪有所改善。管理层正在积极筹备6月的投资者日活动。与IOVA类似,REPL的卖空兴趣也保持在较高水平,表明市场对其前景仍存在分歧。巴克莱与管理层沟通后认为,FDA批准风险因后期周期审查和制造检查的成功完成而降低,且无需召开药品审评咨询委员会(AdCom)会议。 专有研究内容与未来关键事件 巴克莱研究团队上周发布了多项专有内容,为投资者提供了深入分析和前瞻性指引: 值得关注的股票:报告列出了在6月初医学会议(ASCO、EHA、EULAR)期间值得关注的股票清单,以帮助投资者把握会议带来的催化剂。 ASCO摘要数据:对美国临床肿瘤学会(ASCO)会议的摘要数据进行了分析,包括: Arcus (RCUS):HIF-2a + TKI组合在肾细胞癌(RCC)中展现出41%的客观缓解率(ORR),效果令人鼓舞。 Kura (KURA):NPM1顶端数据显示完全缓解/完全缓解伴持续缓解符合预期,安全性和耐受性良好。 ASCO摘要要点还涵盖了TNGX、CTMX、RVMD、IOVA、RLAY、EXEL等公司。 炉边访谈要点:总结了与Nurix (NRIX) 和 Tango (TNGX) 管理层炉边访谈的关键收获,提供了对公司策略和未来展望的洞察。 未来几周,巴克莱将重点关注以下事件: KOL专家访谈:5月28日(美东时间12点)将举行肾脏、膀胱和前列腺医学专家(KOL)电话会议,聚焦于这些癌症领域的新疗法。 投资者一对一会议:5月28日(美东时间11:30)与Schrodinger (SDGR) 举行一对一会议,随后是6月5日与Day One Biopharmaceuticals (DAWN) 的会议。 ASCO规划者与专家活动:发布了ASCO 2025规划者,并将在6月1日至2日举办五场巴克莱ASCO专家活动,为投资者提供与专家交流的机会。 短期高影响力催化剂与重要资源 报告特别指出了两个短期内具有潜在高影响力的催化剂: Nuvalent (NUVL):预计在2025年上半年公布ARROS-1试验中,针对ROS1+非小细胞肺癌(NSCLC)患者中zidesamtinib的关键数据,尤其是在TKI预先治疗的患者群体中。 Kura Oncology (KURA):预计在2025年第二季度欧洲血液学协会(EHA)会议上报告KOMETA-007联合试验的Ib期数据,该试验评估zifto + 7+3组合在一线急性髓系白血病(AML)适应症患者中的表现。 此外,报告还提供了两项重要资源: SMID生物技术催化剂清单:截至2025年5月更新的、可完全排序的催化剂列表,帮助投资者追踪关键事件。 2025年5月SMID生物技术临床数据手册:包含超过80个临床数据比较图,聚焦于30多个肿瘤学适应症,为深入分析提供了数据支持。 市场数据分析与披露声明 报告通过图表形式展示了市场表现和空头仓位数据。图1展示了巴克莱覆盖的27只中小盘癌症股票的每日和每周表现,包括股票评级(重仓、等权重、减仓)、行业观点(正面)以及相对强弱指数(RSI)和成交量比。这为投资者提供了直观的市场动态和个股表现概览。图2则呈现了短期卖空余额占流通股比例,并包含两周变动,揭示了市场对特定股票的看空情绪和潜在的轧空风险。截至4月30日,卖空数据更新,显示了市场对某些股票的持续不确定性。 报告还包含了详尽的分析师资质认证和重要披露信息。彼得·劳森博士确认其观点准确反映个人看法,且薪酬与报告中具体建议无关。巴克莱强调其研究报告由投资银行部门制作,并可能存在利益冲突,建议投资者将报告作为投资决策的参考因素之一,而非唯一依据。披露内容涵盖了巴克莱与所提及公司之间的业务往来、持股情况、做市商角色、投资银行服务报酬等,确保了透明度。此外,报告还详细解释了巴克莱的股票评级系统(增持、等权重、减持、评级暂停)和行业观点(积极、中性、负面)的定义,以及目标价的设定原则,并列出了其覆盖的美国中小型生物技术公司名单和评级分布情况。免责声明部分强调了报告仅供机构投资者使用,不构成个人投资建议,并提醒投资者注意投资风险和税务咨询的重要性。 总结 本报告全面分析了2025年5月美国中小型生物技术板块的市场动态、投资热点及未来展望。宏观层面,投资者情绪趋于稳定,生物技术板块表现优于整体医疗保健市场,主要得益于风险降低配置和丰富的催化剂周期。然而,并购市场仍显疲软,低溢价率成为关注焦点。 报告详细审视了Iovance、Tango和Replimune等关键个股,揭示了它们各自面临的挑战(如业绩消化、高卖空兴趣)与机遇(如资金注入、数据更新、监管审批进展)。同时,巴克莱的专有研究内容,包括医学会议摘要分析和炉边访谈要点,为投资者提供了深入的市场洞察。未来几周,一系列重要的KOL访谈、投资者会议和ASCO专家活动将持续为市场提供催化剂。Nuvalent和Kura Oncology的短期高影响力临床数据发布,以及巴克莱提供的催化剂清单和临床数据手册,将是投资者把握市场机遇的关键资源。 总体而言,美国中小型生物技术板块在积极催化剂的驱动下展现出增长潜力,但投资者需警惕高企的卖空兴趣和并购市场的不确定性,并结合详尽的市场数据和披露信息,进行专业的风险评估和投资决策。
报告专题:
  • 下载次数:

    2307

  • 发布机构:

    巴克莱银行

  • 发布日期:

    2025-05-27

  • 页数:

    10页

下载全文
定制咨询
AI精读报告

中心思想

生物技术市场情绪回暖与投资机遇

本报告核心观点指出,美国中小型生物技术(SMID)板块在宏观层面展现出投资者情绪趋于稳定的积极信号,并开始超越更广泛的医疗保健板块。这一趋势主要得益于风险降低的配置策略、未来数月丰富的催化剂事件以及板块从低位启动的优势。尽管并购情绪相对疲软,但市场对特定催化剂驱动的个股表现出高度关注,尤其是在肿瘤学领域。

关键催化剂驱动与风险并存

报告强调了多个短期内具有高影响力的催化剂,包括重要的医学会议(如ASCO、EHA、EULAR)摘要发布、关键临床数据披露以及监管审批进展。投资者对Iovance (IOVA)、Tango (TNGX) 和 Replimune (REPL) 等公司表现出持续关注,这些公司各自面临独特的机遇与挑战,如资金注入、数据更新和监管审批。同时,报告也提示了高企的卖空兴趣和期权头寸反映出的市场不确定性,表明在积极催化剂驱动下,风险管理仍是投资决策的关键考量。

主要内容

宏观市场概览与行业趋势

本周,美国中小型生物技术板块的宏观环境呈现出积极变化。投资者情绪在临近6月时趋于稳定,这一趋势在相关指数中得到了明确体现。具体数据显示,生物技术板块(XBI)本周上涨0.9%,而更广泛的医疗保健板块(XLV)则下跌2.5%,表明生物技术板块开始超越整体医疗保健市场。这种超越表现主要归因于三个方面:一是投资者采取了降低风险的配置策略;二是未来数月内将迎来一系列密集的催化剂事件;三是该板块此前处于较低估值水平,具备反弹潜力。

然而,并购(M&A)情绪方面则显得较为疲软。以SpringWorks (SWTX) 与默克公司的代理指标为例,报告确认只有一名出价者,这使得低溢价率成为并购交易中的首要关注点。SpringWorks的MEK抑制剂在NF1适应症上获得了欧洲药品管理局(EMA)人用药品委员会(CHMP)的积极意见,预计去纤维化肿瘤的裁决将在六月中旬做出,但代理指标强调了单一竞标者的情况,凸显了当前并购市场中买方议价能力的增强。

投资者焦点个股表现与催化剂

报告详细分析了当前投资者高度关注的几只中小型生物技术公司及其近期表现和未来催化剂:

  • Iovance Biotherapeutics (IOVA):该公司仍在消化2025财年指引调整和第一季度业绩不及预期的影响。尽管如此,进入第二季度后,资金注入和下半年数据发布的环境似乎更为清晰。值得注意的是,IOVA的卖空兴趣依然高企,期权头寸也反映出市场对其未来表现的持续不确定性。巴克莱此前报告已下调其目标价至4美元,并认为短期内股价将面临压力。
  • Tango Therapeutics (TNGX):本周TNGX表现最佳,主要得益于其现金流空间的延长以及对PRMT5靶点的聚焦。市场期待下半年PRMT5项目的更新数据,尽管本周后期出现了一些获利了结。管理层圆桌访谈的要点也进一步增强了市场对其策略的理解。
  • Replimune Group Inc (REPL):在IGNYTE PDUFA(美国食品药品监督管理局处方药使用者费用法案)日期(7月22日)临近之前,市场情绪有所改善。管理层正在积极筹备6月的投资者日活动。与IOVA类似,REPL的卖空兴趣也保持在较高水平,表明市场对其前景仍存在分歧。巴克莱与管理层沟通后认为,FDA批准风险因后期周期审查和制造检查的成功完成而降低,且无需召开药品审评咨询委员会(AdCom)会议。

专有研究内容与未来关键事件

巴克莱研究团队上周发布了多项专有内容,为投资者提供了深入分析和前瞻性指引:

  • 值得关注的股票:报告列出了在6月初医学会议(ASCO、EHA、EULAR)期间值得关注的股票清单,以帮助投资者把握会议带来的催化剂。
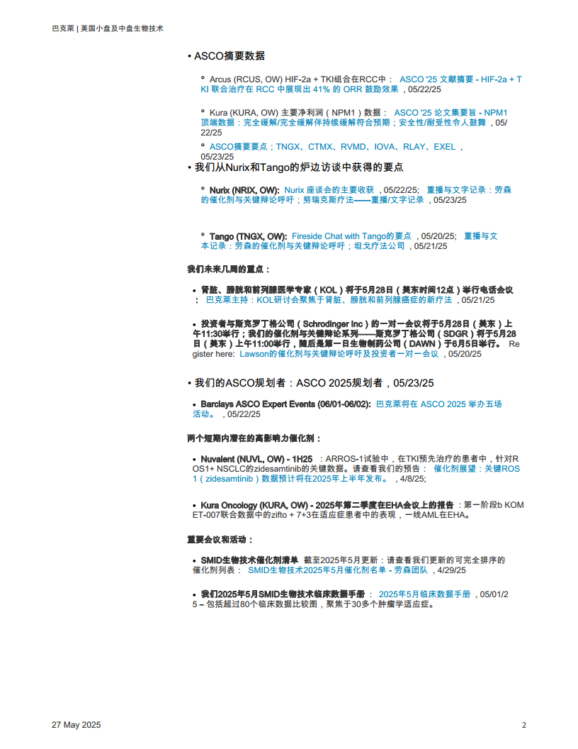
  • ASCO摘要数据:对美国临床肿瘤学会(ASCO)会议的摘要数据进行了分析,包括:
    • Arcus (RCUS):HIF-2a + TKI组合在肾细胞癌(RCC)中展现出41%的客观缓解率(ORR),效果令人鼓舞。
    • Kura (KURA):NPM1顶端数据显示完全缓解/完全缓解伴持续缓解符合预期,安全性和耐受性良好。
    • ASCO摘要要点还涵盖了TNGX、CTMX、RVMD、IOVA、RLAY、EXEL等公司。
  • 炉边访谈要点:总结了与Nurix (NRIX) 和 Tango (TNGX) 管理层炉边访谈的关键收获,提供了对公司策略和未来展望的洞察。

未来几周,巴克莱将重点关注以下事件:

  • KOL专家访谈:5月28日(美东时间12点)将举行肾脏、膀胱和前列腺医学专家(KOL)电话会议,聚焦于这些癌症领域的新疗法。
  • 投资者一对一会议:5月28日(美东时间11:30)与Schrodinger (SDGR) 举行一对一会议,随后是6月5日与Day One Biopharmaceuticals (DAWN) 的会议。
  • ASCO规划者与专家活动:发布了ASCO 2025规划者,并将在6月1日至2日举办五场巴克莱ASCO专家活动,为投资者提供与专家交流的机会。

短期高影响力催化剂与重要资源

报告特别指出了两个短期内具有潜在高影响力的催化剂:

  • Nuvalent (NUVL):预计在2025年上半年公布ARROS-1试验中,针对ROS1+非小细胞肺癌(NSCLC)患者中zidesamtinib的关键数据,尤其是在TKI预先治疗的患者群体中。
  • Kura Oncology (KURA):预计在2025年第二季度欧洲血液学协会(EHA)会议上报告KOMETA-007联合试验的Ib期数据,该试验评估zifto + 7+3组合在一线急性髓系白血病(AML)适应症患者中的表现。

此外,报告还提供了两项重要资源:

  • SMID生物技术催化剂清单:截至2025年5月更新的、可完全排序的催化剂列表,帮助投资者追踪关键事件。
  • 2025年5月SMID生物技术临床数据手册:包含超过80个临床数据比较图,聚焦于30多个肿瘤学适应症,为深入分析提供了数据支持。

市场数据分析与披露声明

报告通过图表形式展示了市场表现和空头仓位数据。图1展示了巴克莱覆盖的27只中小盘癌症股票的每日和每周表现,包括股票评级(重仓、等权重、减仓)、行业观点(正面)以及相对强弱指数(RSI)和成交量比。这为投资者提供了直观的市场动态和个股表现概览。图2则呈现了短期卖空余额占流通股比例,并包含两周变动,揭示了市场对特定股票的看空情绪和潜在的轧空风险。截至4月30日,卖空数据更新,显示了市场对某些股票的持续不确定性。

报告还包含了详尽的分析师资质认证和重要披露信息。彼得·劳森博士确认其观点准确反映个人看法,且薪酬与报告中具体建议无关。巴克莱强调其研究报告由投资银行部门制作,并可能存在利益冲突,建议投资者将报告作为投资决策的参考因素之一,而非唯一依据。披露内容涵盖了巴克莱与所提及公司之间的业务往来、持股情况、做市商角色、投资银行服务报酬等,确保了透明度。此外,报告还详细解释了巴克莱的股票评级系统(增持、等权重、减持、评级暂停)和行业观点(积极、中性、负面)的定义,以及目标价的设定原则,并列出了其覆盖的美国中小型生物技术公司名单和评级分布情况。免责声明部分强调了报告仅供机构投资者使用,不构成个人投资建议,并提醒投资者注意投资风险和税务咨询的重要性。

总结

本报告全面分析了2025年5月美国中小型生物技术板块的市场动态、投资热点及未来展望。宏观层面,投资者情绪趋于稳定,生物技术板块表现优于整体医疗保健市场,主要得益于风险降低配置和丰富的催化剂周期。然而,并购市场仍显疲软,低溢价率成为关注焦点。

报告详细审视了Iovance、Tango和Replimune等关键个股,揭示了它们各自面临的挑战(如业绩消化、高卖空兴趣)与机遇(如资金注入、数据更新、监管审批进展)。同时,巴克莱的专有研究内容,包括医学会议摘要分析和炉边访谈要点,为投资者提供了深入的市场洞察。未来几周,一系列重要的KOL访谈、投资者会议和ASCO专家活动将持续为市场提供催化剂。Nuvalent和Kura Oncology的短期高影响力临床数据发布,以及巴克莱提供的催化剂清单和临床数据手册,将是投资者把握市场机遇的关键资源。

总体而言,美国中小型生物技术板块在积极催化剂的驱动下展现出增长潜力,但投资者需警惕高企的卖空兴趣和并购市场的不确定性,并结合详尽的市场数据和披露信息,进行专业的风险评估和投资决策。

报告正文
摩熵医药企业版
9大数据库,200+子数据库,一站查询药品研发、临床、上市、销售、投资、政策等数据了解更多
我要试用
1 / 10
试读已结束,如需全文阅读可点击
下载全文
如果您有其他需求,请点击
定制服务咨询
巴克莱银行最新报告
关于摩熵咨询

摩熵咨询是摩熵数科旗下生物医药专业咨询服务品牌,由深耕医药领域多年的专业人士组成,核心成员均来自国际顶级咨询机构和行业标杆企业,涵盖立项、市场、战略、投资等从业背景,依托摩熵数科丰富的外部专家资源及全面的医药全产业链数据库,为客户提供专业咨询服务和定制化解决方案

1W+
医药行业研究报告
200+
真实项目案例
1300+
业内高端专家资源
市场洞察与营销赋能
市场洞察与营销赋能
分析市场现状,洞察行业趋势,依托数据分析和深度研究,辅助商业决策。
立项评估及管线规划
立项评估及管线规划
提供疾病领域品种调研、专家访谈、品种立项、项目交易整套服务。
产业规划及研究服务
产业规划及研究服务
以数据为基础,为组织、园区、企业提供科学的决策依据和趋势线索。
多渠道数据分析及定制服务
多渠道数据分析及定制服务
帮助客户深入了解目标领域和市场情况,发现潜在机会,优化企业决策。
投资决策与交易估值
投资决策与交易估值
依托全球医药全产业链数据库与顶级投行级分析模型,为并购、融资、IPO提供全周期决策支持。
立即定制
洞察市场格局
解锁药品研发情报

定制咨询

400-9696-311 转1