

-
{{ listItem.name }}快速筛选药品,用摩熵药筛微信扫一扫-立即使用
主业集采风险逐步落地,抗抑郁创新药/濒危药材替代打开想象空间
下载次数:
2375 次
发布机构:
华源证券股份有限公司
发布日期:
2025-05-21
页数:
27页
华纳药厂(688799)
投资要点:
核心投资逻辑:存量制剂集采影响逐步出清,随着产品矩阵持续丰富、结构持续升级,业绩有望重回增长轨道。主业之外,探索多元化创新模式,打开想象空间。1)抗抑郁药ZG001有望成为新一代快速起效、无成瘾、口服抗抑郁药,建议重点关注;2)濒危动物药材替代政策逐步清晰,研发有望加速,ZY-022计划今年推进临床。此外,25年初首轮股权激励推出,有望焕活发展新动力。
深耕医药领域20余载,集采影响公司短期业绩承压。成立于2001年,公司是一家以化学药制剂、化学原料药和中药制剂的研发、生产与销售为主营业务的高新技术企业。目前存量大品种仅胶体果胶铋干混悬剂、磷霉素氨丁三醇散、双氯芬酸钠缓释片、枸橼酸铋钾胶囊、多库酯纳片尚未纳入集采,主业风险逐步出清。
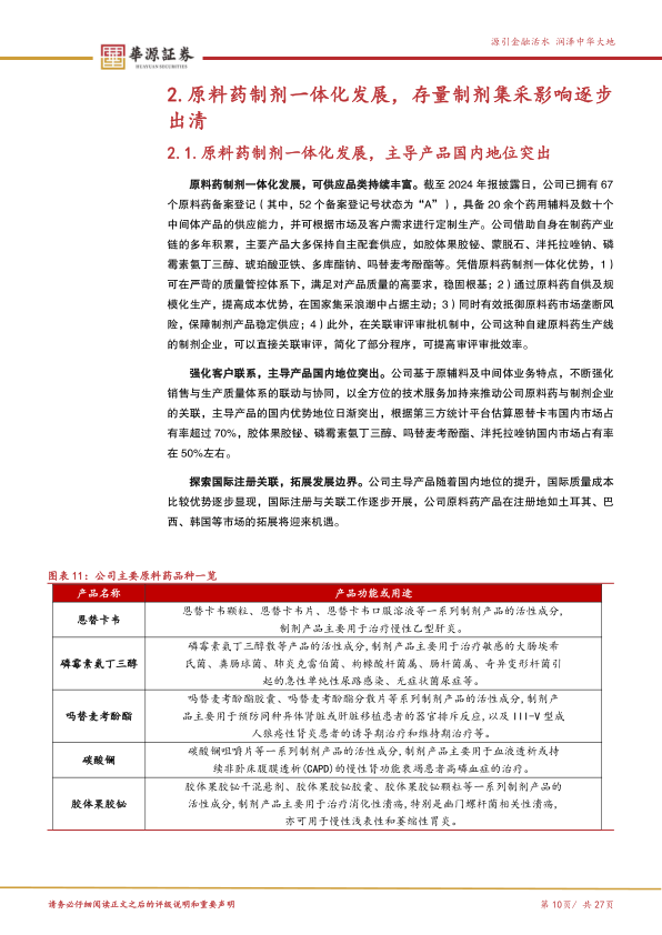
扩数量、调结构,打造具“原料制剂一体化”优势的高端化药产业化平台,夯实仿制板块基本盘。制剂产品为公司收入核心贡献:1)消化领域:铋剂Hp四联获首选推荐,公司铋剂+质子泵抑制剂布局全面;多库酯钠片为独家品种,2024年销售量增长突破30%。2)呼吸领域:存量产品以吸入制剂为主,均已纳入集采。3)抗感染领域:拥有多个特色药品,竞争格局相对较好,包括溴夫定片(2024年该品种院内市场销售收入同比+40.6%)、法罗培南颗粒等。同时,依托原料制剂一体化带来的质量成本管控优势,公司在丰富仿制药产品管线的同时调整仿制药品类结构,已立项研发的仿制药项目中,复方/复杂制剂占比大幅度提升。
伴自杀抑郁症严重威胁公众健康,ZG001改构自氯胺酮但又无成瘾性,有望颠覆抑郁症治疗格局。抑郁症全球高发,全球抗抑郁药市场规模预计到2030年将达176亿美元。在中国,2014年抑郁症患者接近4000万人,约53%的抑郁症患者会出现自杀念头。传统抗抑郁药种类繁多,但起效时间长,难以满足患者自杀时急救需求。强生的Spravato(艾司氯胺酮)是全球唯一MDSI药物疗法,该产品2024年全球销售额10.77亿美金,同比增速56.4%,尚处于高速放量阶段;强生对其寄予厚望,预期2027年销售额至少30亿美金。华纳药厂的ZG001改构自氯胺酮,同时革除其药物依赖、拟精神病样等严重精神副作用,在安全性方面取得较大突破,该潜力已在临床前和1期临床得到验证。今年3月,ZG0012a期临床研究完成首例入组,有望成为新一代快速起效、无成瘾、口服抗抑郁药,引起抗抑郁药物治疗的革命性变革,建议重点关注。
濒危动物药材替代政策指南逐步清晰,研究工作稳步推进。2024年12月CDE公开《濒危动物类中药材人工制成品研究技术指导原则(试行)》和《替代或者减去已上市中药处方中濒危药味研究技术指导原则(试行)》,相关研究技术指导原则逐步清晰。以天玑珍稀为平台,以北京药物研究所为依托,公司布局3款濒危动物药材替代项目,其中ZY-022项目已经完成临床前研究,并计划2025年推进1期临床。
盈利预测与评级:我们预计公司2025-2027年归母净利润分别为1.78/1.96/2.18亿元,同比增速分别为8.6%/9.6%/11.3%,当前股价对应PE分别为24/21/19倍。鉴于公司“原料药制剂一体化”“产品集群化”战略,业绩有望重回增长轨道;抗抑郁药ZG001有望颠覆现有抑郁症治疗格局;濒危动物药材替代进一步打开成长空间,首次覆盖,给予“买入”评级。
风险提示。药品研发的风险、全国药品集中采购的风险、市场竞争加剧的风险
医药行业周报:信立泰:全面布局CKM管线,创新出海加速推进
紫杉醇胶束有望加速放量,PD1三抗提供较大向上弹性
氨基酸原料药“小巨人” ,新产能释放叠加下游领域拓展有望带来业绩增量
医药行业周报:PD1/VEGF/IL-2潜力可期,建议继续关注上海谊众
摩熵咨询是摩熵数科旗下生物医药专业咨询服务品牌,由深耕医药领域多年的专业人士组成,核心成员均来自国际顶级咨询机构和行业标杆企业,涵盖立项、市场、战略、投资等从业背景,依托摩熵数科丰富的外部专家资源及全面的医药全产业链数据库,为客户提供专业咨询服务和定制化解决方案
对不起!您还未登录!请登陆后查看!
您今日剩余【10】次下载额度,确定继续吗?
请填写你的需求,我们将尽快与您取得联系
{{nameTip}}
{{companyTip}}
{{telTip}}
{{sms_codeTip}}
{{emailTip}}
{{descriptionTip}}
*请放心填写您的个人信息,该信息仅用于“摩熵咨询报告”的发送