

-
{{ listItem.name }}快速筛选药品,用摩熵药筛微信扫一扫-立即使用
差异化管线催化不断,销售将迈入高速增长期
下载次数:
2020 次
发布机构:
华源证券股份有限公司
发布日期:
2024-05-22
页数:
20页
泽璟制药-U(688266)
投资要点:
创新领军气质初显,创新管线积极推进。苏州泽璟生物制药成立于2009年,并于2020年1月在上交所上市,专注于肿瘤、出血及血液疾病、免疫炎症性疾病和肝胆疾病等多个治疗领域的创新驱动型新药研发、生产和销售。拥有差异化的竞争优势和全球领先的产品管线,已有多纳非尼和重组人凝血酶两大创新品种获批上市,另有JAK抑制剂、DLL3三抗等众多差异化创新品种蓄势待发,保障公司持久创新发展。
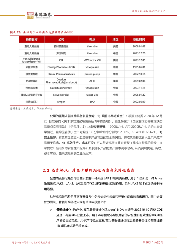
已上市创新品种优势地位显著,商业化可期。1)多纳非尼:2021年6月获批一线治疗晚期肝细胞癌;2022年8月获批治疗局部晚期/转移性分化型碘难治性分化型甲状腺癌。多纳非尼是全球首个单药与索拉非尼头对头临床试验取得优效的晚期肝癌一线治疗新药,具备同类最优的疗效与安全性且为一类新药不受集采影响。2024年销售有望实现稳步增长,预计销售峰值有望达10亿元。2)重组人凝血酶:2024年1月国内获批上市,用于术后止血。2023年12月,公司授予远大辽宁在大中华区的独家市场推广权益。全球范围内仅有美国Recothrom为同类产品已经在海外上市,公司重组人凝血酶止血效果显著,安全性好,成本可控,叠加远大生命科学集团强大销售能力,预计销售峰值有望达20亿元。
在研管线差异化布局,具备全球领先竞争优势。1)JAK抑制剂:骨髓纤维化适应症的NDA申请已于2022年10月获CDE受理,有望今年获批上市。此外正在开展用于重症斑秃(III期)、中重度特应性皮炎(III期)、强直性脊柱炎(III期)、特发性肺纤维化(II期)、中重度斑块状银屑病(II期)等多项自身免疫性疾病临床试验。预计销售峰值有望达30亿元。2)注射用重组人促甲状腺激素:正在开展辅助治疗及辅助诊断的2个III期临床试验,其中术后辅助诊断适应症有望今年提交上市申请,预计销售峰值有望超5亿元。3)CD3/DLL3/DLL3三抗:全球第一个针对DLL3表达肿瘤的三特异性抗体。目前处于I期剂量爬坡阶段,具备出海潜力。安进的同靶点药物DLL3/CD3双抗已于2024年5月获FDA批准上市,靶点治疗潜力得到验证。
盈利预测与估值。公司拥有经验丰富商业化团队和优质的创新产品管线,预计2024-2026年收入为6.32、12.34、23.74亿元。通过DCF方法计算,假设永续增长率为2%,WACC为9.65%,公司合理股权价值为200亿元。首次覆盖,给予公司“买入”评级。
风险提示:临床研发失败风险,竞争格局恶化风险、销售不及预期风险、行业政策风险等。
医药行业周报:信立泰:全面布局CKM管线,创新出海加速推进
紫杉醇胶束有望加速放量,PD1三抗提供较大向上弹性
氨基酸原料药“小巨人” ,新产能释放叠加下游领域拓展有望带来业绩增量
医药行业周报:PD1/VEGF/IL-2潜力可期,建议继续关注上海谊众
摩熵咨询是摩熵数科旗下生物医药专业咨询服务品牌,由深耕医药领域多年的专业人士组成,核心成员均来自国际顶级咨询机构和行业标杆企业,涵盖立项、市场、战略、投资等从业背景,依托摩熵数科丰富的外部专家资源及全面的医药全产业链数据库,为客户提供专业咨询服务和定制化解决方案
对不起!您还未登录!请登陆后查看!
您今日剩余【10】次下载额度,确定继续吗?
请填写你的需求,我们将尽快与您取得联系
{{nameTip}}
{{companyTip}}
{{telTip}}
{{sms_codeTip}}
{{emailTip}}
{{descriptionTip}}
*请放心填写您的个人信息,该信息仅用于“摩熵咨询报告”的发送