2025中国医药研发创新与营销创新峰会
调研简报:药品业务稳定增长,医疗板块发力布局

调研简报:药品业务稳定增长,医疗板块发力布局

研报

调研简报:药品业务稳定增长,医疗板块发力布局

中心思想 业绩企稳回升与战略转型 益佰制药在经历2015年的业绩增速下滑和净利润负增长后,于2016年实现经营企稳回升,营业收入增长约10%,净利润预计回归2014年水准。公司积极响应行业变化,提出“聚焦大肿瘤,拥抱互联网”战略,大力布局医疗服务板块,旨在形成“医药制造+医疗服务”的双主业经营格局。 医疗服务与核心产品双轮驱动 公司通过收购多家医院及肿瘤治疗中心,并与国际巨头ICON合作,快速扩张医疗服务网络,预计2016年该板块营收超5亿元,净利润约7000万元。同时,公司率先发力医生集团,构建全国性肿瘤医生网络,圈占核心医疗资源。在药品业务方面,核心产品艾迪注射剂销售保持稳定,二线品种洛铂和银杏达莫注射剂受益于市场变化和公司战略投入,展现出强劲增长势头,其中洛铂市场空间可期10亿元,杏丁市场份额预计超70%。员工与高管持股计划进一步为公司发展提供了动力和安全边际。 主要内容 经营状况改善与医疗服务布局 营业收入与利润水平企稳回升: 益佰制药在2015年业绩增速下滑、净利润负增长后,2016年经营状况企稳回升。预计2016年营业收入增长约10%,净利润水平将回归至2014年水准。2015年净利润下滑主要系一次性成本支出及为降低库存而加大的销售投入。目前公司已处于低库存水平。 大力布局肿瘤医疗服务: 公司自2015年提出“聚焦大肿瘤”战略以来,积极转型发展医疗服务。凭借20余年在肿瘤行业的深厚积累,公司核心产品已覆盖全国1100余家三级医院。2016年,公司连续收购多家医院及26个肿瘤治疗中心项目,初步形成以肿瘤治疗为核心的全国性医疗服务布局。其中,灌南县人民医院2015年净利润达2991.57万元,朝阳医院2016年前三季度净利润1985.5万元。预计2016年医疗服务板块营业收入将超过5亿元,净利润约7000万元。公司还与澳洲ICON合资设立公司,旨在建立肿瘤治疗服务的标准化流程和质量控制体系。 率先发力医生集团: 响应医师多点执业政策,益佰制药于2015年6月成立“益佰艾康肿瘤医生集团”,并持续布局,已设立4个省级医生集团覆盖6个省份,规划构建全国性的三级肿瘤医生集团网络。此举旨在为公司医疗服务机构提供充足、高质量的医生资源,提升服务水平和品牌效应,并为医生提供便捷、安全的执业平台,最终打造“药品+医生+医疗”的肿瘤治疗服务新生态。 核心产品增长与市场份额提升 核心产品稳健增长: 公司产品主要涵盖抗肿瘤、心血管和镇咳三大领域,其中抗肿瘤药为核心。公司拥有212个药品生产批文,164个进入国家医保目录。拳头产品艾迪注射液在2015年样本医院销售额达13.7亿元,占公司营业收入的40%-50%。尽管中药注射剂受医保控费影响,但艾迪注射剂在癌症术后康复中的刚性需求及安全性再评价研究的推广,预计其销售将保持稳定。 二线品种发力迅猛: 洛铂高速增长,市场空间可期: 洛铂作为公司2011年收购专利权的第三代铂类抗癌药,是国内市场上唯一处于专利保护期内的铂类抗癌药。其抗肿瘤效果良好且毒性较小。受益于现有适应症市场空间(估算超50亿元)远未触及天花板、《注射用洛铂在原发性肝癌TACE治疗中的专家共识(2016版)》等指南提高其优先级、以及铂类抗癌药市场价格下降带来的替代效应,洛铂销售量和市场份额在2016年显著提升,推测销售额约5亿元。预计未来两至三年仍能保持高增速,有望达到10亿元市场规模。 杏丁市场份额迅速提升: 银杏达莫注射液“杏丁”是公司第二大产品。2016年前三季度,其销售增长迅猛,主要得益于竞争格局的改变。2015年,主要竞争对手湖北民康因批文过期导致销量减少,山西普德因原料药违规被召回,市场份额骤降。在此背景下,“杏丁”的市场占有率从2011年的42.88%提升至2014年的52.47%,并推测2016年将超过70%。 员工与高管持股: 2015年公司实施了员工持股计划、高管及实际控制人增持,总金额2.5亿元,覆盖员工超50人,有效绑定了各方利益。目前这些持股处于倒挂或微利状态,为公司提供了安全边际。 总结 益佰制药在2016年成功实现经营业绩的企稳回升,营业收入和净利润均呈现积极增长态势。公司通过“聚焦大肿瘤”战略,积极向医疗服务领域转型,通过一系列医院和肿瘤治疗中心的收购与合作,迅速构建了全国性的医疗服务网络,并与国际巨头ICON合作提升服务标准化水平。同时,公司率先布局医生集团,有效整合优质医生资源,为“药品+医生+医疗”的肿瘤治疗新生态奠定基础。在药品业务方面,核心产品艾迪注射剂保持稳定,而洛铂和银杏达莫注射剂等二线品种则凭借市场机遇和公司战略投入实现了高速增长,市场份额显著提升。此外,员工与高管持股计划为公司提供了长期的发展动力和一定的安全边际。综合来看,益佰制药已形成医药制造与医疗服务双轮驱动的良好发展格局,未来业绩增长潜力值得期待。
报告标签:
  • 个股研报
报告专题:
  • 下载次数:

    1812

  • 发布机构:

    东兴证券股份有限公司

  • 发布日期:

    2017-01-16

  • 页数:

    17页

下载全文
定制咨询
AI精读报告

中心思想

业绩企稳回升与战略转型

益佰制药在经历2015年的业绩增速下滑和净利润负增长后,于2016年实现经营企稳回升,营业收入增长约10%,净利润预计回归2014年水准。公司积极响应行业变化,提出“聚焦大肿瘤,拥抱互联网”战略,大力布局医疗服务板块,旨在形成“医药制造+医疗服务”的双主业经营格局。

医疗服务与核心产品双轮驱动

公司通过收购多家医院及肿瘤治疗中心,并与国际巨头ICON合作,快速扩张医疗服务网络,预计2016年该板块营收超5亿元,净利润约7000万元。同时,公司率先发力医生集团,构建全国性肿瘤医生网络,圈占核心医疗资源。在药品业务方面,核心产品艾迪注射剂销售保持稳定,二线品种洛铂和银杏达莫注射剂受益于市场变化和公司战略投入,展现出强劲增长势头,其中洛铂市场空间可期10亿元,杏丁市场份额预计超70%。员工与高管持股计划进一步为公司发展提供了动力和安全边际。

主要内容

经营状况改善与医疗服务布局

  • 营业收入与利润水平企稳回升: 益佰制药在2015年业绩增速下滑、净利润负增长后,2016年经营状况企稳回升。预计2016年营业收入增长约10%,净利润水平将回归至2014年水准。2015年净利润下滑主要系一次性成本支出及为降低库存而加大的销售投入。目前公司已处于低库存水平。
  • 大力布局肿瘤医疗服务: 公司自2015年提出“聚焦大肿瘤”战略以来,积极转型发展医疗服务。凭借20余年在肿瘤行业的深厚积累,公司核心产品已覆盖全国1100余家三级医院。2016年,公司连续收购多家医院及26个肿瘤治疗中心项目,初步形成以肿瘤治疗为核心的全国性医疗服务布局。其中,灌南县人民医院2015年净利润达2991.57万元,朝阳医院2016年前三季度净利润1985.5万元。预计2016年医疗服务板块营业收入将超过5亿元,净利润约7000万元。公司还与澳洲ICON合资设立公司,旨在建立肿瘤治疗服务的标准化流程和质量控制体系。
  • 率先发力医生集团: 响应医师多点执业政策,益佰制药于2015年6月成立“益佰艾康肿瘤医生集团”,并持续布局,已设立4个省级医生集团覆盖6个省份,规划构建全国性的三级肿瘤医生集团网络。此举旨在为公司医疗服务机构提供充足、高质量的医生资源,提升服务水平和品牌效应,并为医生提供便捷、安全的执业平台,最终打造“药品+医生+医疗”的肿瘤治疗服务新生态。

核心产品增长与市场份额提升

  • 核心产品稳健增长: 公司产品主要涵盖抗肿瘤、心血管和镇咳三大领域,其中抗肿瘤药为核心。公司拥有212个药品生产批文,164个进入国家医保目录。拳头产品艾迪注射液在2015年样本医院销售额达13.7亿元,占公司营业收入的40%-50%。尽管中药注射剂受医保控费影响,但艾迪注射剂在癌症术后康复中的刚性需求及安全性再评价研究的推广,预计其销售将保持稳定。
  • 二线品种发力迅猛:
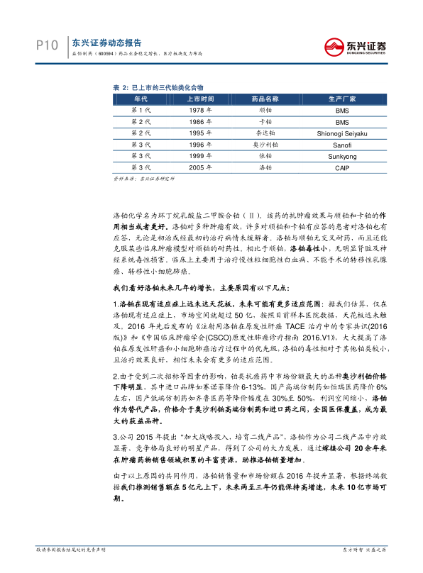
    • 洛铂高速增长,市场空间可期: 洛铂作为公司2011年收购专利权的第三代铂类抗癌药,是国内市场上唯一处于专利保护期内的铂类抗癌药。其抗肿瘤效果良好且毒性较小。受益于现有适应症市场空间(估算超50亿元)远未触及天花板、《注射用洛铂在原发性肝癌TACE治疗中的专家共识(2016版)》等指南提高其优先级、以及铂类抗癌药市场价格下降带来的替代效应,洛铂销售量和市场份额在2016年显著提升,推测销售额约5亿元。预计未来两至三年仍能保持高增速,有望达到10亿元市场规模。
    • 杏丁市场份额迅速提升: 银杏达莫注射液“杏丁”是公司第二大产品。2016年前三季度,其销售增长迅猛,主要得益于竞争格局的改变。2015年,主要竞争对手湖北民康因批文过期导致销量减少,山西普德因原料药违规被召回,市场份额骤降。在此背景下,“杏丁”的市场占有率从2011年的42.88%提升至2014年的52.47%,并推测2016年将超过70%。
  • 员工与高管持股: 2015年公司实施了员工持股计划、高管及实际控制人增持,总金额2.5亿元,覆盖员工超50人,有效绑定了各方利益。目前这些持股处于倒挂或微利状态,为公司提供了安全边际。

总结

益佰制药在2016年成功实现经营业绩的企稳回升,营业收入和净利润均呈现积极增长态势。公司通过“聚焦大肿瘤”战略,积极向医疗服务领域转型,通过一系列医院和肿瘤治疗中心的收购与合作,迅速构建了全国性的医疗服务网络,并与国际巨头ICON合作提升服务标准化水平。同时,公司率先布局医生集团,有效整合优质医生资源,为“药品+医生+医疗”的肿瘤治疗新生态奠定基础。在药品业务方面,核心产品艾迪注射剂保持稳定,而洛铂和银杏达莫注射剂等二线品种则凭借市场机遇和公司战略投入实现了高速增长,市场份额显著提升。此外,员工与高管持股计划为公司提供了长期的发展动力和一定的安全边际。综合来看,益佰制药已形成医药制造与医疗服务双轮驱动的良好发展格局,未来业绩增长潜力值得期待。

报告正文
摩熵医药企业版
9大数据库,200+子数据库,一站查询药品研发、临床、上市、销售、投资、政策等数据了解更多
我要试用
1 / 17
试读已结束,如需全文阅读可点击
下载全文
如果您有其他需求,请点击
定制服务咨询
东兴证券股份有限公司最新报告
关于摩熵咨询

摩熵咨询是摩熵数科旗下生物医药专业咨询服务品牌,由深耕医药领域多年的专业人士组成,核心成员均来自国际顶级咨询机构和行业标杆企业,涵盖立项、市场、战略、投资等从业背景,依托摩熵数科丰富的外部专家资源及全面的医药全产业链数据库,为客户提供专业咨询服务和定制化解决方案

1W+
医药行业研究报告
200+
真实项目案例
1300+
业内高端专家资源
市场洞察与营销赋能
市场洞察与营销赋能
分析市场现状,洞察行业趋势,依托数据分析和深度研究,辅助商业决策。
立项评估及管线规划
立项评估及管线规划
提供疾病领域品种调研、专家访谈、品种立项、项目交易整套服务。
产业规划及研究服务
产业规划及研究服务
以数据为基础,为组织、园区、企业提供科学的决策依据和趋势线索。
多渠道数据分析及定制服务
多渠道数据分析及定制服务
帮助客户深入了解目标领域和市场情况,发现潜在机会,优化企业决策。
投资决策与交易估值
投资决策与交易估值
依托全球医药全产业链数据库与顶级投行级分析模型,为并购、融资、IPO提供全周期决策支持。
立即定制
洞察市场格局
解锁药品研发情报

定制咨询

400-9696-311 转1