

-
{{ listItem.name }}快速筛选药品,用摩熵药筛微信扫一扫-立即使用
2022年华纳大药厂企业深度报告
下载次数:
1412 次
发布机构:
头豹研究院
发布日期:
2022-11-16
页数:
64页
华纳药厂(688799)
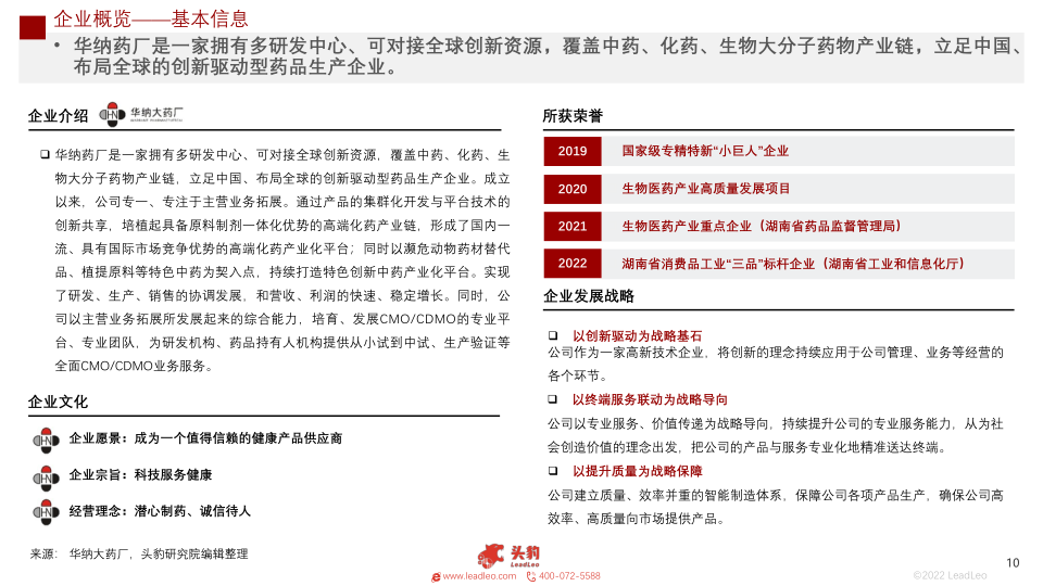
01华纳大药厂核心优势主要包括产品集群优势、原料药与制剂产业链配套优势以及技术优势
华纳大药厂以创新为引领,内部技术平台持续通过自主研发、合作孵化等模式,从消化、呼吸、抗感染等领域为企业产品矩阵补充新产品,优化产品结构。
02华纳大药厂通过多个技术平台解决雾化吸入制剂行业重大技术问题,具有较强的技术优势
公司已建成肺部吸入给药技术平台,开发热敏药物生产质量控制工艺等,克服了行业重大技术问题,并已完成相关技术的专利布局,保护研发成果,建立技术护城河。
03濒危动物药材临床使用频率高,人工替代的市场规模可达百亿,华纳大药厂已提前布局
濒危动物药材疗效明确,临床使用频率高,但是药材资源普遍下降,因此亟待开展人工替代。濒危动物药材人工替代的市场规模可达百亿,且仍在快速增长。目前华纳药厂对于该产品的研发处于中试阶段,已取得一定进展。
CT医用影像设备报告:AI重建与国产替代推动的市场突围战 头豹词条报告系列
2025年GLP-1RA药物品牌推荐:降糖减重双突破,GLP-1RA领航代谢治疗
2025年皮肤病药物品牌推荐:创新药物探秘,精准匹配患者需求
2025年中国可穿戴健康监测设备行业概览:24小时健康守护,迈向智能康养时代
摩熵咨询是摩熵数科旗下生物医药专业咨询服务品牌,由深耕医药领域多年的专业人士组成,核心成员均来自国际顶级咨询机构和行业标杆企业,涵盖立项、市场、战略、投资等从业背景,依托摩熵数科丰富的外部专家资源及全面的医药全产业链数据库,为客户提供专业咨询服务和定制化解决方案
对不起!您还未登录!请登陆后查看!
您今日剩余【10】次下载额度,确定继续吗?
请填写你的需求,我们将尽快与您取得联系
{{nameTip}}
{{companyTip}}
{{telTip}}
{{sms_codeTip}}
{{emailTip}}
{{descriptionTip}}
*请放心填写您的个人信息,该信息仅用于“摩熵咨询报告”的发送