2025中国医药研发创新与营销创新峰会
2016年年报点评:业绩触底反弹,未来四年超高增速前景清晰

2016年年报点评:业绩触底反弹,未来四年超高增速前景清晰

研报

2016年年报点评:业绩触底反弹,未来四年超高增速前景清晰

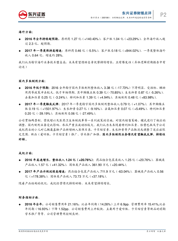
# 中心思想 ## 业绩触底反弹与未来增长潜力 本报告的核心观点是翰宇药业在经历2016年的业绩低谷后,有望在未来四年实现超高增速。这主要基于以下几点: * **海外业务持续超预期增长:** 得益于公司在多肽领域的技术壁垒和研发能力,海外原料药和客户肽业务表现强劲,未来有望继续保持增长态势。 * **国内多肽制剂业务触底反弹:** 受益于医保目录调整、新产品推广和销售策略调整,国内多肽制剂业务有望扭转颓势,迎来新一轮成长。 * **股权激励方案提供增长保障:** 公司推出的股权激励方案,设定了未来四年营业收入和净利润的增长目标,为公司长期发展提供了保障。 ## 国际化战略与盈利预测 * **国际化战略是关键看点:** 海外业务的爆发是翰宇药业实现股权激励业绩目标的关键,公司在利拉鲁肽、格拉替雷等产品上的布局有望带来显著收益。 * **盈利预测与投资评级:** 预计公司2017-2019年归母净利润将保持高速增长,维持“推荐”评级。 # 主要内容 ## 1、2016年业绩回顾与2017年一季度展望 * **国内下滑海外超预期:** 2016年公司业绩受国内市场下滑拖累,但海外业务表现超预期。2017年一季度国内制剂业务已呈现触底反弹趋势。 * **海外业务高增速:** 2016年全年和2017年一季度,原料药和客户肽业务均保持高增速,海外收入超预期。 * **国内制剂触底反弹:** 2016年国内多肽制剂收入下滑明显,但2017年一季度已呈现触底反弹迹象。 * **成纪药业稳健增长:** 2016年成纪药业收入高速增长,2017年产品升级延续高增速。 * **费用控制良好:** 2016年销售费用率上升,主要用于新品推广,管理费用率控制良好。2017年一季度销售费用率和管理费用率均有所下降。 ## 2、2017年业务展望 * **海外业务平稳增长:** 预计2017年海外业务将保持平稳增长,若爱啡肽美国ANDA获批,将带来一定弹性。 * **国内制剂触底反弹:** 受益于医保目录调整和销售策略调整,国内多肽制剂业务有望迎来新一轮成长。 ## 3、股权激励方案与未来增长 * **股权激励目标:** 公司股权激励方案对2017-2020年的营业收入和净利润设定了增长目标,为未来三年业绩增长提供了保障。 * **未来四年收入及净利润弹性假设:** 基于股权激励目标,对公司未来四年的收入和净利润进行了弹性假设,预计业绩增速有望保持在30%以上。 ## 4、海外业务爆发节奏梳理 * **国际化协同发展:** 公司国内制剂和国际化协同发展,海外业务的爆发是实现股权激励业绩目标的关键。 * **海外业务爆发节奏:** 梳理了公司海外多肽业务的业绩爆发节奏,包括利拉鲁肽、格拉替雷、爱啡肽等产品的放量时间表。 # 总结 本报告对翰宇药业的财务数据和业务发展进行了深入分析,认为公司在经历2016年的业绩低谷后,有望在未来四年实现超高增速。这主要得益于海外业务的持续超预期增长、国内多肽制剂业务的触底反弹以及股权激励方案的保障。公司在多肽领域的深耕和国际化战略的推进,使其有望成为多肽国际化龙头。维持“推荐”评级。
报告标签:
  • 个股研报
报告专题:
  • 下载次数:

    2468

  • 发布机构:

    东兴证券股份有限公司

  • 发布日期:

    2017-04-28

  • 页数:

    8页

下载全文
定制咨询
AI精读报告
# 中心思想

## 业绩触底反弹与未来增长潜力
本报告的核心观点是翰宇药业在经历2016年的业绩低谷后,有望在未来四年实现超高增速。这主要基于以下几点:
*   **海外业务持续超预期增长:** 得益于公司在多肽领域的技术壁垒和研发能力,海外原料药和客户肽业务表现强劲,未来有望继续保持增长态势。
*   **国内多肽制剂业务触底反弹:** 受益于医保目录调整、新产品推广和销售策略调整,国内多肽制剂业务有望扭转颓势,迎来新一轮成长。
*   **股权激励方案提供增长保障:** 公司推出的股权激励方案,设定了未来四年营业收入和净利润的增长目标,为公司长期发展提供了保障。

## 国际化战略与盈利预测
*   **国际化战略是关键看点:** 海外业务的爆发是翰宇药业实现股权激励业绩目标的关键,公司在利拉鲁肽、格拉替雷等产品上的布局有望带来显著收益。
*   **盈利预测与投资评级:** 预计公司2017-2019年归母净利润将保持高速增长,维持“推荐”评级。

# 主要内容

## 1、2016年业绩回顾与2017年一季度展望

*   **国内下滑海外超预期:** 2016年公司业绩受国内市场下滑拖累,但海外业务表现超预期。2017年一季度国内制剂业务已呈现触底反弹趋势。
*   **海外业务高增速:** 2016年全年和2017年一季度,原料药和客户肽业务均保持高增速,海外收入超预期。
*   **国内制剂触底反弹:** 2016年国内多肽制剂收入下滑明显,但2017年一季度已呈现触底反弹迹象。
*   **成纪药业稳健增长:** 2016年成纪药业收入高速增长,2017年产品升级延续高增速。
*   **费用控制良好:** 2016年销售费用率上升,主要用于新品推广,管理费用率控制良好。2017年一季度销售费用率和管理费用率均有所下降。

## 2、2017年业务展望

*   **海外业务平稳增长:** 预计2017年海外业务将保持平稳增长,若爱啡肽美国ANDA获批,将带来一定弹性。
*   **国内制剂触底反弹:** 受益于医保目录调整和销售策略调整,国内多肽制剂业务有望迎来新一轮成长。

## 3、股权激励方案与未来增长

*   **股权激励目标:** 公司股权激励方案对2017-2020年的营业收入和净利润设定了增长目标,为未来三年业绩增长提供了保障。
*   **未来四年收入及净利润弹性假设:** 基于股权激励目标,对公司未来四年的收入和净利润进行了弹性假设,预计业绩增速有望保持在30%以上。

## 4、海外业务爆发节奏梳理

*   **国际化协同发展:** 公司国内制剂和国际化协同发展,海外业务的爆发是实现股权激励业绩目标的关键。
*   **海外业务爆发节奏:** 梳理了公司海外多肽业务的业绩爆发节奏,包括利拉鲁肽、格拉替雷、爱啡肽等产品的放量时间表。

# 总结

本报告对翰宇药业的财务数据和业务发展进行了深入分析,认为公司在经历2016年的业绩低谷后,有望在未来四年实现超高增速。这主要得益于海外业务的持续超预期增长、国内多肽制剂业务的触底反弹以及股权激励方案的保障。公司在多肽领域的深耕和国际化战略的推进,使其有望成为多肽国际化龙头。维持“推荐”评级。
报告正文
摩熵医药企业版
9大数据库,200+子数据库,一站查询药品研发、临床、上市、销售、投资、政策等数据了解更多
我要试用
1 / 8
试读已结束,如需全文阅读可点击
下载全文
如果您有其他需求,请点击
定制服务咨询
东兴证券股份有限公司最新报告
关于摩熵咨询

摩熵咨询是摩熵数科旗下生物医药专业咨询服务品牌,由深耕医药领域多年的专业人士组成,核心成员均来自国际顶级咨询机构和行业标杆企业,涵盖立项、市场、战略、投资等从业背景,依托摩熵数科丰富的外部专家资源及全面的医药全产业链数据库,为客户提供专业咨询服务和定制化解决方案

1W+
医药行业研究报告
200+
真实项目案例
1300+
业内高端专家资源
市场洞察与营销赋能
市场洞察与营销赋能
分析市场现状,洞察行业趋势,依托数据分析和深度研究,辅助商业决策。
立项评估及管线规划
立项评估及管线规划
提供疾病领域品种调研、专家访谈、品种立项、项目交易整套服务。
产业规划及研究服务
产业规划及研究服务
以数据为基础,为组织、园区、企业提供科学的决策依据和趋势线索。
多渠道数据分析及定制服务
多渠道数据分析及定制服务
帮助客户深入了解目标领域和市场情况,发现潜在机会,优化企业决策。
投资决策与交易估值
投资决策与交易估值
依托全球医药全产业链数据库与顶级投行级分析模型,为并购、融资、IPO提供全周期决策支持。
立即定制
洞察市场格局
解锁药品研发情报

定制咨询

400-9696-311 转1