2025中国医药研发创新与营销创新峰会
专注于POCT的优秀IVD公司

专注于POCT的优秀IVD公司

研报

专注于POCT的优秀IVD公司

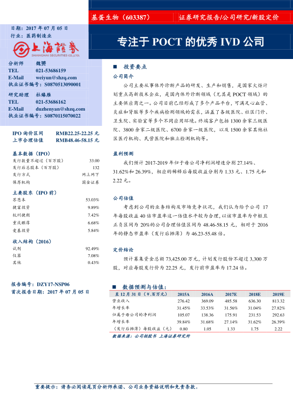
# 中心思想 本报告对基蛋生物(603387)进行了新股定价分析,核心观点如下: * **POCT 市场潜力巨大:** 国内 POCT 市场正处于发展初期,未来几年预计将保持 20% 以上的年复合增长率,为基蛋生物提供了广阔的发展空间。 * **公司具备竞争优势:** 基蛋生物在生物原料制备、技术研发、产品组合和质量体系等方面具有显著优势,已成为国内 POCT 领域的主要供应商之一。 * **合理估值区间:** 考虑到公司的业务结构和市场竞争状况,给予公司 2017 年每股收益 40 倍市盈率较为合理,对应合理估值区间为 48.46-58.15 元。 # 主要内容 ## 行业背景分析 ### POCT 行业增长前景广阔 POCT(Point-of-Care Testing,即时检验)属于体外诊断行业的细分领域,近年来发展迅速。全球 POCT 市场规模持续增长,预计 2018 年将达 240 亿美元。中国 POCT 市场潜力巨大,预计未来几年将保持 20% 以上的年复合增长率。 ### 行业竞争结构与公司地位 全球体外诊断市场集中度较高,由 Roche、Abbott、Siemens、Johnson & Johnson 等跨国巨头主导。国内体外诊断产业仍处于成长期,市场集中度较低,企业数量多且规模小。基蛋生物经过近几年的发展,已成为国内体外诊断领域(尤其是 POCT 领域)的主要供应商之一,占据了一定的市场份额。 ## 公司分析及募集资金投向 ### 公司主营业务突出,业绩增长迅速 基蛋生物主要从事体外诊断产品的研发、生产和销售,主营业务收入占比超过 95%。2014-2016 年,公司营业收入和归母净利润均保持快速增长,年复合增长率分别达到 32.48% 和 31.68%。 ### 募集资金投向分析 公司本次募集资金主要用于 POCT 体外诊断试剂及临床检验分析仪器生产项目、胶乳及质控品类体外诊断试剂产业化项目、研发中心建设项目、营销网络建设项目和总部基地项目,以及补充流动资金。 ## 财务状况和盈利预测 ### 期间费用率逐年下降,资产周转能力良好 2014-2016 年,公司期间费用率逐年下降,费用控制良好。应收账款周转率呈现上升趋势,表明公司应收账款管理能力较强。 ### 盈利预测及主要假设 预计 2017-2019 年归属于母公司净利润增速分别为 27.14%、31.62% 和 26.39%,相应的稀释后每股收益分别为 1.33 元、1.75 元和 2.22 元。 ## 风险因素 报告中提及的主要风险因素包括:市场竞争风险、政策风险、研发风险、质量控制风险和经销商管理风险。 ## 估值及定价分析 ### 国内同类公司比较分析 基于已公布的 2016 年业绩和 2017、2018 年预测业绩的均值,同行业可比上市公司 2017 年、2018 年平均动态市盈率分别为 67.54 倍和 52.74 倍。 ### 公司估值水平及价格区间 考虑到公司的业务结构及市场竞争状况,给予公司 2017 年每股收益 40 倍市盈率较为合理,对应合理估值区间为 48.46-58.15 元。 # 总结 本报告对基蛋生物进行了全面的分析,认为公司在 POCT 领域具有良好的发展前景和竞争优势。考虑到公司的盈利能力和市场潜力,给予公司合理的估值区间为 48.46-58.15 元。同时,报告也提示了公司面临的各种风险,投资者应谨慎评估。
报告标签:
  • 个股研报
报告专题:
  • 下载次数:

    2763

  • 发布机构:

    上海证券有限责任公司

  • 发布日期:

    2017-07-05

  • 页数:

    15页

下载全文
定制咨询
AI精读报告
# 中心思想

本报告对基蛋生物(603387)进行了新股定价分析,核心观点如下:

*   **POCT 市场潜力巨大:** 国内 POCT 市场正处于发展初期,未来几年预计将保持 20% 以上的年复合增长率,为基蛋生物提供了广阔的发展空间。
*   **公司具备竞争优势:** 基蛋生物在生物原料制备、技术研发、产品组合和质量体系等方面具有显著优势,已成为国内 POCT 领域的主要供应商之一。
*   **合理估值区间:** 考虑到公司的业务结构和市场竞争状况,给予公司 2017 年每股收益 40 倍市盈率较为合理,对应合理估值区间为 48.46-58.15 元。

# 主要内容

## 行业背景分析

### POCT 行业增长前景广阔

POCT(Point-of-Care Testing,即时检验)属于体外诊断行业的细分领域,近年来发展迅速。全球 POCT 市场规模持续增长,预计 2018 年将达 240 亿美元。中国 POCT 市场潜力巨大,预计未来几年将保持 20% 以上的年复合增长率。

### 行业竞争结构与公司地位

全球体外诊断市场集中度较高,由 Roche、Abbott、Siemens、Johnson & Johnson 等跨国巨头主导。国内体外诊断产业仍处于成长期,市场集中度较低,企业数量多且规模小。基蛋生物经过近几年的发展,已成为国内体外诊断领域(尤其是 POCT 领域)的主要供应商之一,占据了一定的市场份额。

## 公司分析及募集资金投向

### 公司主营业务突出,业绩增长迅速

基蛋生物主要从事体外诊断产品的研发、生产和销售,主营业务收入占比超过 95%。2014-2016 年,公司营业收入和归母净利润均保持快速增长,年复合增长率分别达到 32.48% 和 31.68%。

### 募集资金投向分析

公司本次募集资金主要用于 POCT 体外诊断试剂及临床检验分析仪器生产项目、胶乳及质控品类体外诊断试剂产业化项目、研发中心建设项目、营销网络建设项目和总部基地项目,以及补充流动资金。

## 财务状况和盈利预测

### 期间费用率逐年下降,资产周转能力良好

2014-2016 年,公司期间费用率逐年下降,费用控制良好。应收账款周转率呈现上升趋势,表明公司应收账款管理能力较强。

### 盈利预测及主要假设

预计 2017-2019 年归属于母公司净利润增速分别为 27.14%、31.62% 和 26.39%,相应的稀释后每股收益分别为 1.33 元、1.75 元和 2.22 元。

## 风险因素

报告中提及的主要风险因素包括:市场竞争风险、政策风险、研发风险、质量控制风险和经销商管理风险。

## 估值及定价分析

### 国内同类公司比较分析

基于已公布的 2016 年业绩和 2017、2018 年预测业绩的均值,同行业可比上市公司 2017 年、2018 年平均动态市盈率分别为 67.54 倍和 52.74 倍。

### 公司估值水平及价格区间

考虑到公司的业务结构及市场竞争状况,给予公司 2017 年每股收益 40 倍市盈率较为合理,对应合理估值区间为 48.46-58.15 元。

# 总结

本报告对基蛋生物进行了全面的分析,认为公司在 POCT 领域具有良好的发展前景和竞争优势。考虑到公司的盈利能力和市场潜力,给予公司合理的估值区间为 48.46-58.15 元。同时,报告也提示了公司面临的各种风险,投资者应谨慎评估。
报告正文
摩熵医药企业版
9大数据库,200+子数据库,一站查询药品研发、临床、上市、销售、投资、政策等数据了解更多
我要试用
1 / 15
试读已结束,如需全文阅读可点击
下载全文
如果您有其他需求,请点击
定制服务咨询
上海证券有限责任公司最新报告
关于摩熵咨询

摩熵咨询是摩熵数科旗下生物医药专业咨询服务品牌,由深耕医药领域多年的专业人士组成,核心成员均来自国际顶级咨询机构和行业标杆企业,涵盖立项、市场、战略、投资等从业背景,依托摩熵数科丰富的外部专家资源及全面的医药全产业链数据库,为客户提供专业咨询服务和定制化解决方案

1W+
医药行业研究报告
200+
真实项目案例
1300+
业内高端专家资源
市场洞察与营销赋能
市场洞察与营销赋能
分析市场现状,洞察行业趋势,依托数据分析和深度研究,辅助商业决策。
立项评估及管线规划
立项评估及管线规划
提供疾病领域品种调研、专家访谈、品种立项、项目交易整套服务。
产业规划及研究服务
产业规划及研究服务
以数据为基础,为组织、园区、企业提供科学的决策依据和趋势线索。
多渠道数据分析及定制服务
多渠道数据分析及定制服务
帮助客户深入了解目标领域和市场情况,发现潜在机会,优化企业决策。
投资决策与交易估值
投资决策与交易估值
依托全球医药全产业链数据库与顶级投行级分析模型,为并购、融资、IPO提供全周期决策支持。
立即定制
洞察市场格局
解锁药品研发情报

定制咨询

400-9696-311 转1