2025中国医药研发创新与营销创新峰会
改革助力提质增效,大单品高增长可期

改革助力提质增效,大单品高增长可期

研报

改革助力提质增效,大单品高增长可期

  太极集团(600129)   投资逻辑   公司产业链完整,业绩高增长。公司是目前国内医药产业链最为完整的大型企业集团之一,战略方向上以现代中药智造为主、麻精特色化药和区域医疗商业为辅。2023年前三季度,公司收入121.83亿元,同比+14.58%;归母净利润7.58亿元,同比+197.57%。由于产品营收结构变化提升了整体毛利率,公司利润增速高于收入增速。按板块看,2023年前三季度,公司医药工业板块收入83.81亿元,同比+24.62%;医药商业板块收入66.59亿元,同比+7.95%。医药工业板块毛利率更高且增速更高,随着板块营收占比的提高,有望进一步带动公司整体毛利率上行。   加入国药集团实现优势互补,助力公司提质增效。一方面太极集团的中药业务可与国药集团在产业链上优势互补,成为国药集团在中国西部地区的战略增长点;另一方面,国药集团能在资金投入、管理经验等方面助力太极集团增强发展活力,提升经营效率。   医药工业板块:藿香正气口服液为公司第一大单品,2023H1实现收入18.13亿元,同比增长82%。藿香增长逻辑明确:1)品牌力强,多年宣传已为国内消费者熟知。2)受众广泛:不含酒精,较同类产品适用人群更广,且新开发针对肠胃不适等适应症的疗效有望进一步扩大使用群体。3)渠道走向成熟:医疗渠道与OTC渠道共同发力,有望成为放量重要推动力。急支糖浆同为公司拳头产品,2023H1实现收入5.28亿元,同比增长149%。急支糖浆增长逻辑:1)疗效确切,在止咳祛痰平喘中成药品牌中排名前列,市场基础好。2)公司品牌建设发力,为急支糖浆定位“专业止咳”,提出新理念、新IP,将品牌宣传年轻化;3)有望高度受益于公司在全国范围内拓展的销售渠道。   医药商业板块:公司医药商业系统是西部地区药品经营业态最完善、综合实力前三强的大型医药商业体系。随着公司未来架构改革的落地、供应链建设的深化、渠道终端的加速开拓、零售端布局的加强,商业板块盈利水平提升可期。   盈利预测、估值和评级   我们看好公司发挥中药全产业链优势,改革进展顺利,重点产品延续高增长态势,预计公司2023-2025年实现归母净利润9.50、12.88、16.58亿元,给予公司2023年28倍PE,目标价47.76元。首次覆盖给予公司“增持”评级。   风险提示   行业监管政策力度加强风险、带量采购降价风险、公司产品成本提高风险、市场竞争加剧风险。
报告标签:
  • 个股研报
报告专题:
  • 下载次数:

    2663

  • 发布机构:

    国金证券股份有限公司

  • 发布日期:

    2023-11-20

  • 页数:

    18页

下载全文
定制咨询
报告内容
AI精读报告
报告摘要

  太极集团(600129)

  投资逻辑

  公司产业链完整,业绩高增长。公司是目前国内医药产业链最为完整的大型企业集团之一,战略方向上以现代中药智造为主、麻精特色化药和区域医疗商业为辅。2023年前三季度,公司收入121.83亿元,同比+14.58%;归母净利润7.58亿元,同比+197.57%。由于产品营收结构变化提升了整体毛利率,公司利润增速高于收入增速。按板块看,2023年前三季度,公司医药工业板块收入83.81亿元,同比+24.62%;医药商业板块收入66.59亿元,同比+7.95%。医药工业板块毛利率更高且增速更高,随着板块营收占比的提高,有望进一步带动公司整体毛利率上行。

  加入国药集团实现优势互补,助力公司提质增效。一方面太极集团的中药业务可与国药集团在产业链上优势互补,成为国药集团在中国西部地区的战略增长点;另一方面,国药集团能在资金投入、管理经验等方面助力太极集团增强发展活力,提升经营效率。

  医药工业板块:藿香正气口服液为公司第一大单品,2023H1实现收入18.13亿元,同比增长82%。藿香增长逻辑明确:1)品牌力强,多年宣传已为国内消费者熟知。2)受众广泛:不含酒精,较同类产品适用人群更广,且新开发针对肠胃不适等适应症的疗效有望进一步扩大使用群体。3)渠道走向成熟:医疗渠道与OTC渠道共同发力,有望成为放量重要推动力。急支糖浆同为公司拳头产品,2023H1实现收入5.28亿元,同比增长149%。急支糖浆增长逻辑:1)疗效确切,在止咳祛痰平喘中成药品牌中排名前列,市场基础好。2)公司品牌建设发力,为急支糖浆定位“专业止咳”,提出新理念、新IP,将品牌宣传年轻化;3)有望高度受益于公司在全国范围内拓展的销售渠道。

  医药商业板块:公司医药商业系统是西部地区药品经营业态最完善、综合实力前三强的大型医药商业体系。随着公司未来架构改革的落地、供应链建设的深化、渠道终端的加速开拓、零售端布局的加强,商业板块盈利水平提升可期。

  盈利预测、估值和评级

  我们看好公司发挥中药全产业链优势,改革进展顺利,重点产品延续高增长态势,预计公司2023-2025年实现归母净利润9.50、12.88、16.58亿元,给予公司2023年28倍PE,目标价47.76元。首次覆盖给予公司“增持”评级。

  风险提示

  行业监管政策力度加强风险、带量采购降价风险、公司产品成本提高风险、市场竞争加剧风险。

中心思想

核心竞争力与增长引擎

  • 太极集团凭借其完整的医药产业链和国药集团的战略赋能,实现了业绩的显著增长。公司以现代中药智造为主,辅以麻精特色化药和区域医疗商业,形成了多元化的业务格局。
  • 医药工业板块是公司业绩增长的主要驱动力,特别是藿香正气口服液和急支糖浆等核心产品,展现出强劲的市场竞争力和高增长潜力,有望持续带动公司整体毛利率上行。

战略转型与市场拓展

  • 公司通过深化混合所有制改革,优化经营管理,并积极布局中药资源产业,不仅提升了盈利能力,还在川渝地区巩固了医药商业领先地位,并稳步推进全国市场拓展。
  • 国药集团的入主为公司带来了资金投入和管理经验,助力太极集团增强发展活力,提升经营效率,为公司的长期可持续发展奠定了坚实基础。

主要内容

  • 公司拥有完整医药产业链,国药入主后经营持续向好

    • 公司产业链完整,产品治疗领域广泛

      • 太极集团是中国医药产业链最为完整的大型企业集团之一,业务涵盖中、西成药的生产和销售,以现代中药智能制造为主、麻精特色化药和区域医疗商业为辅。
      • 公司拥有13家制药厂和20多家医药商业公司,是集“工、商、科、贸”一体的大型医药集团。
      • 其全资子公司涪陵制药厂是亚洲最大的口服液及糖浆剂生产基地,年产口服液26亿支、糖浆剂1亿瓶,中药提取中心年加工药材10万吨。
      • 控股子公司西南药业是中国西南地区唯一的麻醉药及精神类药品定点生产企业,拥有500多个生产批文,缓控释技术处于国内领先地位。
      • 公司产品聚焦“6+1”重点治疗领域,包括消化系统及代谢用药、呼吸系统用药、心血管用药、抗感染药物、神经系统用药、抗肿瘤及免疫调节药物以及大健康养生产品。
    • 加入国药集团,公司有序推进“重塑、融合、提高”三大目标

      • 太极集团于2021年4月完成增资扩股相关工商变更登记,实际控制人正式由涪陵区国资委变更为国药集团,成功实施央地国企混改。
      • 公司围绕“重塑、融合、提高”三大目标,以规范治理为首要,推动集团管控模式从事务型向“战略+运营”转型,并深入推进人事、劳动和分配三项制度改革。
      • 混改实现了资源整合和优势互补:太极集团的中药业务可成为国药集团在中国西部地区的战略增长点;国药集团则在资金投入、管理经验等方面助力太极集团增强发展活力,提升经营效率。
    • 改革后业绩稳健

      • 公司营业收入在改革后呈现稳健增长态势,2023年前三季度实现收入121.83亿元,同比增长14.58%。
      • 归母净利润显著改善,2022年实现3.50亿元,2023年前三季度达7.58亿元,同比增长197.57%,主要得益于产品营收结构变化提升整体毛利率以及公司聚焦主业、清理非核心资产。
      • 医药工业板块增长更为明显且毛利率更高,2023年前三季度收入83.81亿元,同比增长24.62%,毛利率为64.46%,带动公司整体毛利率提升至48.99%。
      • 公司省外市场拓展稳步推进,2023年前三季度华东、华中、西北三个区域的营收增速均超过30%,显示出广阔的成长空间。
  • 医药工业:聚焦医药主品,革新营销机制和模式

    • 公司品牌力强,产品数量丰富,治疗领域广泛

      • 公司拥有“太极”(TAIJI)和“桐君阁”两大驰名商标,其中“太极”为中国首批驰名商标,OTC品牌药企第一名;“桐君阁”为百年老字号。
      • 公司拥有中西药品种批文1242个,其中全国独家生产品种86个、获得国家专利290项。
      • 2022版国家医保目录中,公司纳入品种共413个(742个批准文号),独家品种23个;2018年版国家基药产品目录中,公司纳入品规达368个。
    • 藿香正气口服液:年营收超15 亿的主力品种,有望延续高增长

      • 藿香正气口服液是公司第一大单品,2022年实现销售收入15.67亿元,同比增长70%;2023上半年实现收入18.13亿元,同比增长82%,并获“黄金大单品”称号。
      • 其增长逻辑明确:1)品牌力强,多年宣传已为国内消费者熟知,并通过“防暑节”、“祛湿季”等活动进一步提升品牌力。2)受众广泛,不含酒精,适用人群更广,且新开发针对肠胃不适等适应症的疗效有望进一步扩大使用群体。3)渠道走向成熟,医疗渠道与OTC渠道共同发力,与大参林、海王星辰等连锁开展带量合作,销售额实现高增长。
      • 在感冒/清热类药物零售渠道销售额中排名第二,太极藿香正气系列占据零售端69.78%的市场份额,口服液连续三年(2019-2021)排名第一。
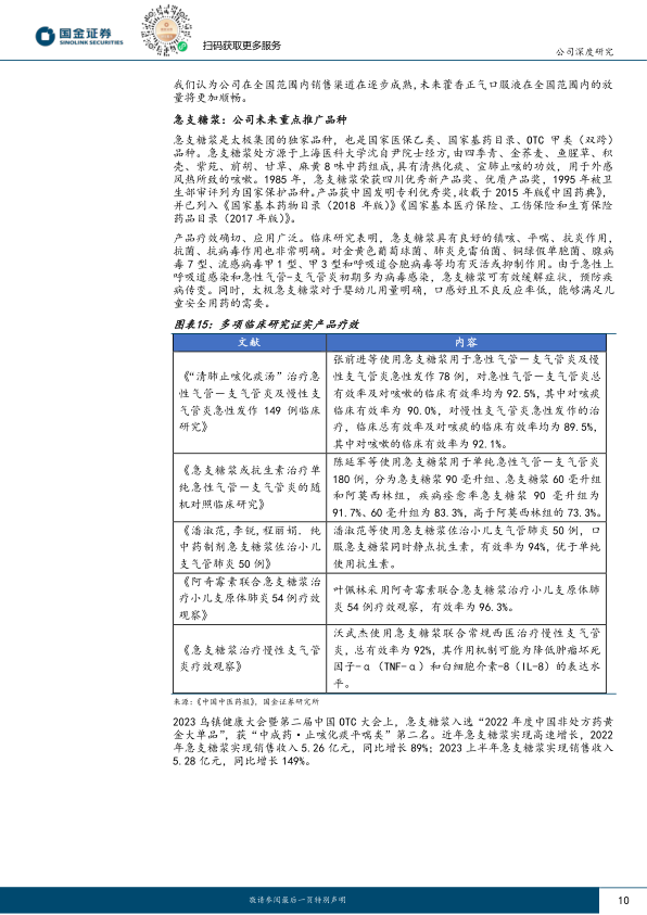
    • 急支糖浆:公司未来重点推广品种

      • 急支糖浆是太极集团的独家品种,国家医保乙类、国家基药目录、OTC甲类(双跨)品种,获“2022年度中国非处方药黄金大单品”称号。
      • 2022年实现销售收入5.26亿元,同比增长89%;2023上半年实现收入5.28亿元,同比增长149%,实现高速增长。
      • 增长逻辑:1)疗效确切,具有清热化痰、宣肺止咳功效,对多种病原体有灭活或抑制作用,且适用于婴幼儿。2)公司品牌建设发力,定位“专业止咳”,提出新理念、新IP“急支豹”进行年轻化宣传。3)有望高度受益于公司在全国范围内拓展的销售渠道。
      • 在城市实体药店端止咳祛痰平喘中成药品牌中位列第三。
    • 益保世灵:原研产品本地化,公司获原研厂家在国内生产的唯一授权

      • 益保世灵(注射用头孢唑肟钠)为日本安斯泰来原研专利产品,太极集团西南药业获原研厂家在国内生产的唯一授权。
      • 产品原料及技术均为进口原研,具有高纯度、高质量层次的优点。
      • 2023年3月被国家药监局列为仿制药参比制剂,这将增强益保世灵在未来药品招标采购中的竞争优势。
      • 2023上半年实现销售收入8.63亿元,同比增长6%,目前暂无相关产品通过一致性评价,面临集采降价风险较低。
  • 医药商业板块:打造川渝地区医药商业领军企业

    • 公司医药商业系统是西部地区药品经营业态最完善、综合实力前三强的大型医药商业体系。
    • 公司在《“十四五”战略规划概要》中提出聚焦川渝,积极转型,加快建设全域数字化整合营销平台,加速终端布局,打造区域医药商业领军企业。
    • 2023年前三季度,公司医药商业板块实现收入66.59亿元,同比增长8%。
    • 公司拥有立足川渝、辐射全国重点城市的强大市场网络,业务覆盖川渝100多个市、区、县,2万多个直接配送终端。
    • 通过
报告正文
摩熵医药企业版
9大数据库,200+子数据库,一站查询药品研发、临床、上市、销售、投资、政策等数据了解更多
我要试用
1 / 18
试读已结束,如需全文阅读可点击
下载全文
如果您有其他需求,请点击
定制服务咨询
国金证券股份有限公司最新报告
关于摩熵咨询

摩熵咨询是摩熵数科旗下生物医药专业咨询服务品牌,由深耕医药领域多年的专业人士组成,核心成员均来自国际顶级咨询机构和行业标杆企业,涵盖立项、市场、战略、投资等从业背景,依托摩熵数科丰富的外部专家资源及全面的医药全产业链数据库,为客户提供专业咨询服务和定制化解决方案

1W+
医药行业研究报告
200+
真实项目案例
1300+
业内高端专家资源
市场洞察与营销赋能
市场洞察与营销赋能
分析市场现状,洞察行业趋势,依托数据分析和深度研究,辅助商业决策。
立项评估及管线规划
立项评估及管线规划
提供疾病领域品种调研、专家访谈、品种立项、项目交易整套服务。
产业规划及研究服务
产业规划及研究服务
以数据为基础,为组织、园区、企业提供科学的决策依据和趋势线索。
多渠道数据分析及定制服务
多渠道数据分析及定制服务
帮助客户深入了解目标领域和市场情况,发现潜在机会,优化企业决策。
投资决策与交易估值
投资决策与交易估值
依托全球医药全产业链数据库与顶级投行级分析模型,为并购、融资、IPO提供全周期决策支持。
立即定制
洞察市场格局
解锁药品研发情报

定制咨询

400-9696-311 转1