2025中国医药研发创新与营销创新峰会
2022年报及2023一季报点评:营收和净利润维持高增速,新品系及海外业务拓展值得期待

2022年报及2023一季报点评:营收和净利润维持高增速,新品系及海外业务拓展值得期待

研报

2022年报及2023一季报点评:营收和净利润维持高增速,新品系及海外业务拓展值得期待

  药康生物(688046)   核心观点   营收和净利润维持高增速。公司2022全年实现营收5.17亿元(+31.2%),归母净利润1.65亿元(+31.8%),扣非归母净利润1.02亿元(+32.2%)。分季度来看,2022Q4/2023Q1分别实现营收1.30/1.40亿元,分别同比+14.2%/+20.8%,归母净利润3652/3105万元,分别同比-7.6%/+2.4%,22Q4国内外疫情影响有所延续,但恢复势头明显。分业务条线来看,2022全年商品化小鼠模型销售实现营收3.23亿元(+27.6%)、功能药效业务实现营收0.97亿元(+81.5%)、定制繁育业务实现营收0.65亿元(+14.0%)。   差异化小鼠新品系不断推出。2022年公司新增斑点鼠品系1700余个,推出2个野化鼠品系(750胖墩鼠已于2022Q4具备批量化供应能力,765聪明鼠处于合作验证阶段,预计2023年可批量供应),上线200余款“药筛鼠”,除保持肿瘤免疫领域的模型优势外,还完成了多个非肿瘤领域模型的研发和上线,覆盖代谢、自身免疫、神经系统等多个疾病领域。   海外业务持续拓展。2022年公司海外营收6642万元(+166.2%),占总营收比例达到12.86%,其中海外工业客户收入占比超过70%。公司加强海外市场拓展,对美国药康组织架构及人员进行调整,在Boston及SanDiego设立办公室,与CharlesRiver合作授权其在北美区域独家代理下一代NCG小鼠品系,全年新拓展海外客户100余家,累计服务海外客户超200家。   风险提示:全球创新药研发投入不及预期;新模型研发不及预期的风险。   投资建议:首次覆盖,给予“增持”评级。   药康生物是全球领先的模式动物提供商,拥有全球最大规模“斑点鼠”品系资源,全新推出“野化鼠”、“无菌鼠”等差异化品种;依托“药筛鼠”全面覆盖肿瘤、自免、代谢等领域,业务向临床前功能药效服务延伸,打开长期发展空间。预计公司2023-2025年营收分别为7.03/9.33/12.02亿元,归母净利润分别为2.25/2.90/3.67亿元,目前股价对应PE分别为42/32/26x。结合绝对估值和相对估值,我们认为公司的合理股价区间为25.64~27.18元,相对目前股价有12%~20%的上涨空间。首次覆盖,给予“增持”评级。
报告标签:
  • 个股研报
报告专题:
  • 下载次数:

    2627

  • 发布机构:

    国信证券股份有限公司

  • 发布日期:

    2023-04-28

  • 页数:

    16页

下载全文
定制咨询
报告内容
AI精读报告
报告摘要

  药康生物(688046)

  核心观点

  营收和净利润维持高增速。公司2022全年实现营收5.17亿元(+31.2%),归母净利润1.65亿元(+31.8%),扣非归母净利润1.02亿元(+32.2%)。分季度来看,2022Q4/2023Q1分别实现营收1.30/1.40亿元,分别同比+14.2%/+20.8%,归母净利润3652/3105万元,分别同比-7.6%/+2.4%,22Q4国内外疫情影响有所延续,但恢复势头明显。分业务条线来看,2022全年商品化小鼠模型销售实现营收3.23亿元(+27.6%)、功能药效业务实现营收0.97亿元(+81.5%)、定制繁育业务实现营收0.65亿元(+14.0%)。

  差异化小鼠新品系不断推出。2022年公司新增斑点鼠品系1700余个,推出2个野化鼠品系(750胖墩鼠已于2022Q4具备批量化供应能力,765聪明鼠处于合作验证阶段,预计2023年可批量供应),上线200余款“药筛鼠”,除保持肿瘤免疫领域的模型优势外,还完成了多个非肿瘤领域模型的研发和上线,覆盖代谢、自身免疫、神经系统等多个疾病领域。

  海外业务持续拓展。2022年公司海外营收6642万元(+166.2%),占总营收比例达到12.86%,其中海外工业客户收入占比超过70%。公司加强海外市场拓展,对美国药康组织架构及人员进行调整,在Boston及SanDiego设立办公室,与CharlesRiver合作授权其在北美区域独家代理下一代NCG小鼠品系,全年新拓展海外客户100余家,累计服务海外客户超200家。

  风险提示:全球创新药研发投入不及预期;新模型研发不及预期的风险。

  投资建议:首次覆盖,给予“增持”评级。

  药康生物是全球领先的模式动物提供商,拥有全球最大规模“斑点鼠”品系资源,全新推出“野化鼠”、“无菌鼠”等差异化品种;依托“药筛鼠”全面覆盖肿瘤、自免、代谢等领域,业务向临床前功能药效服务延伸,打开长期发展空间。预计公司2023-2025年营收分别为7.03/9.33/12.02亿元,归母净利润分别为2.25/2.90/3.67亿元,目前股价对应PE分别为42/32/26x。结合绝对估值和相对估值,我们认为公司的合理股价区间为25.64~27.18元,相对目前股价有12%~20%的上涨空间。首次覆盖,给予“增持”评级。

# 中心思想

## 业绩增长与未来展望

本报告对药康生物2022年年报及2023年一季报进行了深入分析,核心观点如下:

*   **营收和净利润维持高增速:** 公司2022年全年营收和净利润均保持了30%以上的高速增长,显示出强劲的经营势头。
*   **差异化新品系是增长动力:** 公司不断推出差异化的小鼠新品系,如“野化鼠”、“药筛鼠”等,并积极拓展海外市场,为未来的增长奠定了基础。
*   **首次覆盖给予“增持”评级:** 综合考虑绝对估值和相对估值,认为公司合理股价区间为25.64~27.18元,首次覆盖,给予“增持”评级。

# 主要内容

## 财务数据分析

*   **营收和净利润:** 2022年全年实现营收5.17亿元(+31.2%),归母净利润1.65亿元(+31.8%),扣非归母净利润1.02亿元(+32.2%)。2022Q4/2023Q1分别实现营收1.30/1.40亿元,分别同比+14.2%/+20.8%,归母净利润3652/3105万元,分别同比-7.6%/+2.4%。
*   **分业务条线:** 2022全年商品化小鼠模型销售实现营收3.23亿元(+27.6%)、功能药效业务实现营收0.97亿元(+81.5%)、定制繁育业务实现营收0.65亿元(+14.0%)。
*   **毛利率和费用率:** 2022年销售毛利率71.4%(-2.95pp)、净利率31.9%(+0.15pp)。研发费用率16.1%(+2.04pp),主要因研发投入进一步增加所致。

## 公司概况

*   **公司简介:** 药康生物成立于2017年12月,是国内模式动物行业的领军企业,提供商品化小鼠模型及相关服务。
*   **股权结构:** 公司股权结构清晰,创始人高翔博士通过多个平台间接持有公司33.41%股份。
*   **管理团队:** 管理团队产业经验丰富,创始人高翔博士为教育部长江学者奖励计划特聘教授,拥有20年以上模型动物创建及分析经验。

## 行业分析

*   **行业地位:** 模式动物是生命科学“活试剂”,小鼠是目前应用最为广泛的实验动物。
*   **市场规模:** 全球医药市场规模持续增长,创新药物研发仍为世界范围内投资热点,模式动物市场快速增长。预计2024年全球药物研发支出将达到2270亿美元,中国药物研发支出将达到476亿美元。
*   **市场前景:** 全球新药研发的持续火热带动实验动物小鼠模型需求增加。预计2024年中国模式动物销售市场将达到98亿元。

## 公司主营业务分析

*   **商品化小鼠模型销售:** 公司核心业务,2022年实现营收3.23亿元(+28%),占总营收比例达到62.7%。公司现有“斑点鼠”品系超过20000个,其中2022年新增品系超1700个。
*   **功能药效分析:** 2022年公司功能药效业务实现营收9707万元(+83%),营收占比达到18.8%。

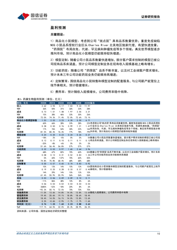
## 盈利预测

*   **关键假设:** 考虑到公司“斑点鼠”具有品系数量优势;重度免疫缺陷NCG小鼠品系授权行业巨头Charles River北美地区独家代理,有望快速放量;“药筛鼠”布局自免、代谢、罕见病和肿瘤免疫等多个领域;真实世界模型逐步推向市场,预计商品化小鼠模型仍能维持较快增速。
*   **盈利预测:** 预计公司2023-2025年营收分别为7.03/9.33/12.02亿元,归母净利润分别为2.25/2.90/3.67亿元。

## 估值分析

*   **绝对估值:** 采用FCFF估值方法,得出公司价格区间为25.64~27.18元。
*   **相对估值:** 选取南模生物、昭衍新药作为可比公司,采用PEG估值,给予药康生物1.45~1.55xPEG,对应2023年市盈率47~50x,对应合理股价区间25.67~27.44元。

## 投资建议

*   **投资评级:** 首次覆盖,给予“增持”评级。

## 风险提示

*   **估值的风险**
*   **盈利预测的风险**
*   **经营风险**
*   **新模型研发不及预期的风险**
*   **市场竞争激烈的风险**

# 总结

## 核心业务稳健增长,创新业务潜力巨大

药康生物作为模式动物领域的领先企业,凭借其庞大的“斑点鼠”品系资源和不断推出的差异化新品系,在商品化小鼠模型销售业务上保持了稳健增长。同时,公司积极拓展功能药效分析等创新业务,并加强海外市场布局,为未来的发展打开了广阔空间。

## 首次覆盖给予“增持”评级,未来发展值得期待

综合考虑公司的财务表现、行业地位、业务模式和估值水平,本报告首次覆盖药康生物,给予“增持”评级,并认为其未来发展值得期待。
报告正文
摩熵医药企业版
9大数据库,200+子数据库,一站查询药品研发、临床、上市、销售、投资、政策等数据了解更多
我要试用
1 / 16
试读已结束,如需全文阅读可点击
下载全文
如果您有其他需求,请点击
定制服务咨询
国信证券股份有限公司最新报告
关于摩熵咨询

摩熵咨询是摩熵数科旗下生物医药专业咨询服务品牌,由深耕医药领域多年的专业人士组成,核心成员均来自国际顶级咨询机构和行业标杆企业,涵盖立项、市场、战略、投资等从业背景,依托摩熵数科丰富的外部专家资源及全面的医药全产业链数据库,为客户提供专业咨询服务和定制化解决方案

1W+
医药行业研究报告
200+
真实项目案例
1300+
业内高端专家资源
市场洞察与营销赋能
市场洞察与营销赋能
分析市场现状,洞察行业趋势,依托数据分析和深度研究,辅助商业决策。
立项评估及管线规划
立项评估及管线规划
提供疾病领域品种调研、专家访谈、品种立项、项目交易整套服务。
产业规划及研究服务
产业规划及研究服务
以数据为基础,为组织、园区、企业提供科学的决策依据和趋势线索。
多渠道数据分析及定制服务
多渠道数据分析及定制服务
帮助客户深入了解目标领域和市场情况,发现潜在机会,优化企业决策。
投资决策与交易估值
投资决策与交易估值
依托全球医药全产业链数据库与顶级投行级分析模型,为并购、融资、IPO提供全周期决策支持。
立即定制
洞察市场格局
解锁药品研发情报

定制咨询

400-9696-311 转1