2025中国医药研发创新与营销创新峰会
接连获批2个ANDA,制剂国际化有序推进

接连获批2个ANDA,制剂国际化有序推进

研报

接连获批2个ANDA,制剂国际化有序推进

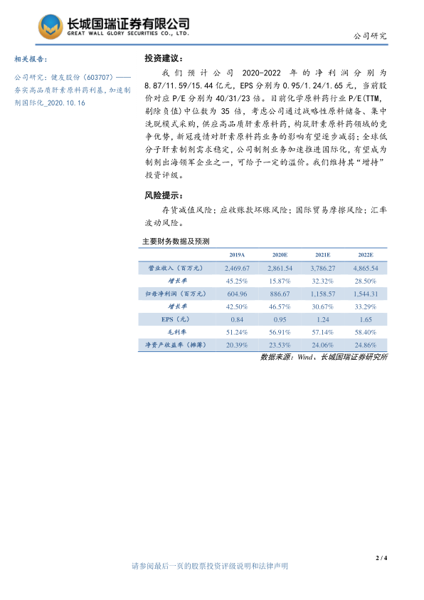
  健友股份(603707)   事件:   公司发布公告,公司于近日收到美国FDA签发的白消安注射液( 60mg/10mL) ANDA批准通知( ANDA号: 212127) ; 公司子公司香港健友产品氯法拉滨注射液( 20mg/20mL)收到美国FDA的首轮批准( ANDA号: 213461) 。   事件点评:   接连获得 2 个美国 FDA ANDA 批文,再次印证公司多品种推进制剂国际化的能力。 公司采用高标准、多品种、差异化、重点市场本土化销售的制剂国际化发展策略。 公司目前拥有四条通过美国 FDA 审核的无菌制剂生产线,超过 20 个注射剂 ANDA 获批。尤其 2019 年以来,公司制剂业务国际化进程加速推进,依诺肝素钠注射液等 13 个 ANDA 申请获得美国 FDA 批准。 今年上半年,公司度骨化醇、米力农、肝素钠注射液、苯磺酸阿曲库铵注射液等 7 个ANDA 申请获得美国 FDA 批准,本次公告获得 2 个美国 FDA ANDA 批文,年内已获得 9 个 FDA ANDA 批文,再次印证公司多品种推进制剂国际化的能力。   2 个新获批 ANDA 品种适应症均为白血病,拓宽了公司研发管线覆盖领域。 公司研发管线囊括了抗感染、抗肿瘤、泌尿系统、抗凝血、麻醉药等适应症领域, 本次获批的白消安注射液和氯法拉滨注射液适应症均为白血病,拓宽了公司研发管线覆盖领域。 其中,白消安注射液适用于联合环磷酰胺,作为慢性髓性白血病同种异体的造血祖细胞移植前的预处理方案。 根据 IQVIA 的数据,白消安注射液 2018 年在美国市场的销售额为 3,360 万美元。 目前,美国境内白消安注射液的主要生产厂商有 OTSUKA、 HOSPIRA、 ACCORD、MYLAN 等; 氯法拉滨注射液适用于治疗 1 岁儿童至 21 岁患者在经过至少两种方案治疗后的复发性及难治性淋巴细胞性白血病, 是第一个用于儿童白血病治疗的化疗药,其治疗白血病总体反应率高,并且耐受性好,没有不可预知的不良反应。 氯法拉滨最初由美国 Bioenvision 公司开发, Genzyme 公司生产, 于 2004 年 12 月 28日获得美国 FDA 批准上市。当前,美国境内,氯法拉滨注射液的主要生产厂商有 ACCORD、 MYLAN、 ABON、 DR REDDYS 等。   投资建议:   我 们 预 计 公 司 2020-2022 年 的 净 利 润 分 别 为8.87/11.59/15.44 亿元, EPS 分别为 0.95/1.24/1.65 元,当前股价对应 P/E 分别为 40/31/23 倍。目前化学原料药行业 P/E(TTM,剔除负值)中位数为 35 倍, 考虑公司通过战略性原料储备、 集中洗脱模式采购,供应高品质肝素原料药, 构筑肝素原料药领域的竞争优势, 新冠疫情对肝素原料药业务的影响有望逐步减弱; 全球低分子肝素制剂需求稳定,公司制剂业务加速推进国际化,有望成为制剂出海领军企业之一, 可给予一定的溢价。 我们维持其“增持”投资评级。   风险提示:   存货减值风险; 应收账款坏账风险; 国际贸易摩擦风险;汇率波动风险。
报告标签:
  • 个股研报
报告专题:
  • 下载次数:

    1970

  • 发布机构:

    长城国瑞证券有限公司

  • 发布日期:

    2020-10-28

  • 页数:

    4页

下载全文
定制咨询
报告内容
AI精读报告
报告摘要

  健友股份(603707)

  事件:

  公司发布公告,公司于近日收到美国FDA签发的白消安注射液( 60mg/10mL) ANDA批准通知( ANDA号: 212127) ; 公司子公司香港健友产品氯法拉滨注射液( 20mg/20mL)收到美国FDA的首轮批准( ANDA号: 213461) 。

  事件点评:

  接连获得 2 个美国 FDA ANDA 批文,再次印证公司多品种推进制剂国际化的能力。 公司采用高标准、多品种、差异化、重点市场本土化销售的制剂国际化发展策略。 公司目前拥有四条通过美国 FDA 审核的无菌制剂生产线,超过 20 个注射剂 ANDA 获批。尤其 2019 年以来,公司制剂业务国际化进程加速推进,依诺肝素钠注射液等 13 个 ANDA 申请获得美国 FDA 批准。 今年上半年,公司度骨化醇、米力农、肝素钠注射液、苯磺酸阿曲库铵注射液等 7 个ANDA 申请获得美国 FDA 批准,本次公告获得 2 个美国 FDA ANDA 批文,年内已获得 9 个 FDA ANDA 批文,再次印证公司多品种推进制剂国际化的能力。

  2 个新获批 ANDA 品种适应症均为白血病,拓宽了公司研发管线覆盖领域。 公司研发管线囊括了抗感染、抗肿瘤、泌尿系统、抗凝血、麻醉药等适应症领域, 本次获批的白消安注射液和氯法拉滨注射液适应症均为白血病,拓宽了公司研发管线覆盖领域。 其中,白消安注射液适用于联合环磷酰胺,作为慢性髓性白血病同种异体的造血祖细胞移植前的预处理方案。 根据 IQVIA 的数据,白消安注射液 2018 年在美国市场的销售额为 3,360 万美元。 目前,美国境内白消安注射液的主要生产厂商有 OTSUKA、 HOSPIRA、 ACCORD、MYLAN 等; 氯法拉滨注射液适用于治疗 1 岁儿童至 21 岁患者在经过至少两种方案治疗后的复发性及难治性淋巴细胞性白血病, 是第一个用于儿童白血病治疗的化疗药,其治疗白血病总体反应率高,并且耐受性好,没有不可预知的不良反应。 氯法拉滨最初由美国 Bioenvision 公司开发, Genzyme 公司生产, 于 2004 年 12 月 28日获得美国 FDA 批准上市。当前,美国境内,氯法拉滨注射液的主要生产厂商有 ACCORD、 MYLAN、 ABON、 DR REDDYS 等。

  投资建议:

  我 们 预 计 公 司 2020-2022 年 的 净 利 润 分 别 为8.87/11.59/15.44 亿元, EPS 分别为 0.95/1.24/1.65 元,当前股价对应 P/E 分别为 40/31/23 倍。目前化学原料药行业 P/E(TTM,剔除负值)中位数为 35 倍, 考虑公司通过战略性原料储备、 集中洗脱模式采购,供应高品质肝素原料药, 构筑肝素原料药领域的竞争优势, 新冠疫情对肝素原料药业务的影响有望逐步减弱; 全球低分子肝素制剂需求稳定,公司制剂业务加速推进国际化,有望成为制剂出海领军企业之一, 可给予一定的溢价。 我们维持其“增持”投资评级。

  风险提示:

  存货减值风险; 应收账款坏账风险; 国际贸易摩擦风险;汇率波动风险。

# 中心思想

## 制剂国际化能力再获验证
健友股份接连获得美国FDA的ANDA批文,再次证明了其多品种推进制剂国际化的能力。公司采取高标准、多品种、差异化、重点市场本土化销售的策略,在制剂国际化方面取得了显著进展。

## 研发管线覆盖领域拓宽
新获批的ANDA品种适应症均为白血病,这拓宽了公司研发管线覆盖领域。白消安注射液和氯法拉滨注射液在白血病治疗中具有重要价值,进一步丰富了公司的产品线。

# 主要内容

## 事件
公司公告收到美国FDA签发的白消安注射液和氯法拉滨注射液的ANDA批准通知。

## 事件点评
### 制剂国际化能力
公司拥有多条通过美国FDA审核的无菌制剂生产线,已获批超过20个注射剂ANDA。2019年以来,公司制剂业务国际化进程加速,多个ANDA申请获得美国FDA批准。今年已获得9个FDA ANDA批文,再次印证公司多品种推进制剂国际化的能力。

### 研发管线拓展
本次获批的白消安注射液和氯法拉滨注射液适应症均为白血病,拓宽了公司研发管线覆盖领域。白消安注射液适用于慢性髓性白血病同种异体的造血祖细胞移植前的预处理方案,氯法拉滨注射液适用于治疗复发性及难治性淋巴细胞性白血病。

## 投资建议
### 盈利预测与估值
预计公司2020-2022年的净利润分别为8.87/11.59/15.44亿元,EPS分别为0.95/1.24/1.65元,当前股价对应P/E分别为40/31/23倍。

### 投资评级
维持“增持”投资评级,理由是公司通过战略性原料储备、集中洗脱模式采购,供应高品质肝素原料药,构筑肝素原料药领域的竞争优势;新冠疫情对肝素原料药业务的影响有望逐步减弱;全球低分子肝素制剂需求稳定,公司制剂业务加速推进国际化,有望成为制剂出海领军企业之一,可给予一定的溢价。

## 风险提示
存货减值风险;应收账款坏账风险;国际贸易摩擦风险;汇率波动风险。

# 总结

健友股份通过接连获得美国FDA的ANDA批文,不仅展现了其强大的制剂国际化能力,也进一步拓宽了其在白血病治疗领域的研发管线。维持“增持”评级,但需关注存货减值、应收账款、国际贸易和汇率波动等风险。
报告正文
摩熵医药企业版
9大数据库,200+子数据库,一站查询药品研发、临床、上市、销售、投资、政策等数据了解更多
我要试用
1 / 4
试读已结束,如需全文阅读可点击
下载全文
如果您有其他需求,请点击
定制服务咨询
长城国瑞证券有限公司最新报告
关于摩熵咨询

摩熵咨询是摩熵数科旗下生物医药专业咨询服务品牌,由深耕医药领域多年的专业人士组成,核心成员均来自国际顶级咨询机构和行业标杆企业,涵盖立项、市场、战略、投资等从业背景,依托摩熵数科丰富的外部专家资源及全面的医药全产业链数据库,为客户提供专业咨询服务和定制化解决方案

1W+
医药行业研究报告
200+
真实项目案例
1300+
业内高端专家资源
市场洞察与营销赋能
市场洞察与营销赋能
分析市场现状,洞察行业趋势,依托数据分析和深度研究,辅助商业决策。
立项评估及管线规划
立项评估及管线规划
提供疾病领域品种调研、专家访谈、品种立项、项目交易整套服务。
产业规划及研究服务
产业规划及研究服务
以数据为基础,为组织、园区、企业提供科学的决策依据和趋势线索。
多渠道数据分析及定制服务
多渠道数据分析及定制服务
帮助客户深入了解目标领域和市场情况,发现潜在机会,优化企业决策。
投资决策与交易估值
投资决策与交易估值
依托全球医药全产业链数据库与顶级投行级分析模型,为并购、融资、IPO提供全周期决策支持。
立即定制
洞察市场格局
解锁药品研发情报

定制咨询

400-9696-311 转1