2025中国医药研发创新与营销创新峰会
营收增长稳健,内外发力完善产业布局

营收增长稳健,内外发力完善产业布局

研报

营收增长稳健,内外发力完善产业布局

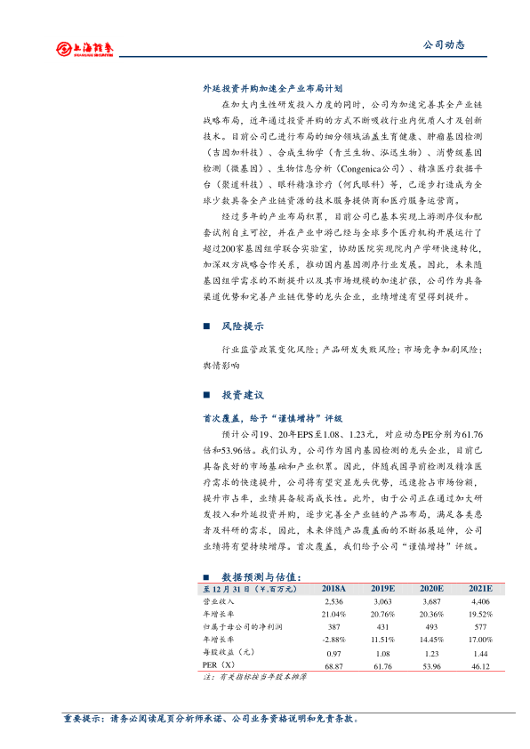
# 中心思想 ## 基因检测龙头企业,未来增长潜力巨大 华大基因作为国内基因检测行业的龙头企业,凭借其良好的市场基础和产业积累,有望在孕前检测和精准医疗需求快速提升的背景下,迅速抢占市场份额,实现业绩的快速增长。 ## 全产业链布局,满足多元化需求 公司通过加大研发投入和外延投资并购,逐步完善全产业链的产品布局,满足各类患者及科研的需求,未来伴随产品覆盖面的不断拓展延伸,公司业绩将有望持续增厚。 # 主要内容 ## 公司动态事项 2018年年度报告显示,公司营收增长稳健,并通过内外发力完善产业布局。 ## 事项点评 ### 营收增速稳健,生育健康贡献主要收入 公司2018年实现营业收入25.36亿元,同比增长21.04%;归母净利润3.87亿元,同比下降2.88%,主要由于研发费用投入加大。生育健康基础研究和临床应用服务是主要收入来源,占比54%。 ### 研发投入加大,内生增长提升业绩 公司不断加大内部研发投入,2018年研发投入达到2.61亿元,占营收比例10.44%,同比增长49.68%。公司新增专利申请45项,新增获授权专利65项。 ### 外延投资并购加速全产业布局 公司通过投资并购的方式不断吸收行业内优质人才及创新技术,已进行布局的细分领域涵盖生育健康、肿瘤基因检测、合成生物学、消费级基因检测、生物信息分析、精准医疗数据平台、眼科精准诊疗等。 ## 风险提示 报告中提示了行业监管政策变化风险、产品研发失败风险、市场竞争加剧风险以及舆情影响等风险。 ## 投资建议 首次覆盖,给予“谨慎增持”评级。预计公司19、20年EPS至1.08、1.23元,对应动态PE分别为61.76倍和53.96倍。 # 总结 本报告对华大基因进行了首次覆盖,认为公司作为国内基因检测的龙头企业,具备良好的市场基础和产业积累,有望在孕前检测和精准医疗需求快速提升的背景下,迅速抢占市场份额,实现业绩的快速增长。同时,公司通过加大研发投入和外延投资并购,逐步完善全产业链的产品布局,满足各类患者及科研的需求,未来伴随产品覆盖面的不断拓展延伸,公司业绩将有望持续增厚。报告给予公司“谨慎增持”评级,并提示了相关风险。
报告标签:
  • 个股研报
报告专题:
  • 下载次数:

    2551

  • 发布机构:

    上海证券有限责任公司

  • 发布日期:

    2019-04-30

  • 页数:

    4页

下载全文
定制咨询
AI精读报告
# 中心思想
## 基因检测龙头企业,未来增长潜力巨大
华大基因作为国内基因检测行业的龙头企业,凭借其良好的市场基础和产业积累,有望在孕前检测和精准医疗需求快速提升的背景下,迅速抢占市场份额,实现业绩的快速增长。

## 全产业链布局,满足多元化需求
公司通过加大研发投入和外延投资并购,逐步完善全产业链的产品布局,满足各类患者及科研的需求,未来伴随产品覆盖面的不断拓展延伸,公司业绩将有望持续增厚。

# 主要内容
## 公司动态事项
2018年年度报告显示,公司营收增长稳健,并通过内外发力完善产业布局。

## 事项点评
### 营收增速稳健,生育健康贡献主要收入
公司2018年实现营业收入25.36亿元,同比增长21.04%;归母净利润3.87亿元,同比下降2.88%,主要由于研发费用投入加大。生育健康基础研究和临床应用服务是主要收入来源,占比54%。

### 研发投入加大,内生增长提升业绩
公司不断加大内部研发投入,2018年研发投入达到2.61亿元,占营收比例10.44%,同比增长49.68%。公司新增专利申请45项,新增获授权专利65项。

### 外延投资并购加速全产业布局
公司通过投资并购的方式不断吸收行业内优质人才及创新技术,已进行布局的细分领域涵盖生育健康、肿瘤基因检测、合成生物学、消费级基因检测、生物信息分析、精准医疗数据平台、眼科精准诊疗等。

## 风险提示
报告中提示了行业监管政策变化风险、产品研发失败风险、市场竞争加剧风险以及舆情影响等风险。

## 投资建议
首次覆盖,给予“谨慎增持”评级。预计公司19、20年EPS至1.08、1.23元,对应动态PE分别为61.76倍和53.96倍。

# 总结
本报告对华大基因进行了首次覆盖,认为公司作为国内基因检测的龙头企业,具备良好的市场基础和产业积累,有望在孕前检测和精准医疗需求快速提升的背景下,迅速抢占市场份额,实现业绩的快速增长。同时,公司通过加大研发投入和外延投资并购,逐步完善全产业链的产品布局,满足各类患者及科研的需求,未来伴随产品覆盖面的不断拓展延伸,公司业绩将有望持续增厚。报告给予公司“谨慎增持”评级,并提示了相关风险。
报告正文
摩熵医药企业版
9大数据库,200+子数据库,一站查询药品研发、临床、上市、销售、投资、政策等数据了解更多
我要试用
1 / 4
试读已结束,如需全文阅读可点击
下载全文
如果您有其他需求,请点击
定制服务咨询
上海证券有限责任公司最新报告
关于摩熵咨询

摩熵咨询是摩熵数科旗下生物医药专业咨询服务品牌,由深耕医药领域多年的专业人士组成,核心成员均来自国际顶级咨询机构和行业标杆企业,涵盖立项、市场、战略、投资等从业背景,依托摩熵数科丰富的外部专家资源及全面的医药全产业链数据库,为客户提供专业咨询服务和定制化解决方案

1W+
医药行业研究报告
200+
真实项目案例
1300+
业内高端专家资源
市场洞察与营销赋能
市场洞察与营销赋能
分析市场现状,洞察行业趋势,依托数据分析和深度研究,辅助商业决策。
立项评估及管线规划
立项评估及管线规划
提供疾病领域品种调研、专家访谈、品种立项、项目交易整套服务。
产业规划及研究服务
产业规划及研究服务
以数据为基础,为组织、园区、企业提供科学的决策依据和趋势线索。
多渠道数据分析及定制服务
多渠道数据分析及定制服务
帮助客户深入了解目标领域和市场情况,发现潜在机会,优化企业决策。
投资决策与交易估值
投资决策与交易估值
依托全球医药全产业链数据库与顶级投行级分析模型,为并购、融资、IPO提供全周期决策支持。
立即定制
洞察市场格局
解锁药品研发情报

定制咨询

400-9696-311 转1