2025中国医药研发创新与营销创新峰会
政策鼓励下的中药市场

政策鼓励下的中药市场

中药 深度报告

政策鼓励下的中药市场

报告全面分析了在政策鼓励下的中药市场发展情况,包括政策分析、市场分析、数据分析等,为理解当前中药市场的政策环境、市场动态和发展趋势提供了全面的视角和深入的洞察。
报告标签:
  • 中药
  • 政策盘点
  • 市场格局
报告专题:
治疗领域:
  • 发布日期:

    2023-02-27

  • 页数:

    31页

下载全文
定制咨询
报告内容
AI精读报告
特色图表
报告摘要

近年来,随着人们对健康的重视和中医药的逐渐普及,中药市场呈现出快速发展的趋势。政策鼓励和市场需求的推动下,中药市场规模不断扩大,品种不断增多,市场竞争也日益激烈。报告全面分析了在政策鼓励下的中药市场发展情况,包括政策分析、市场分析、数据分析等,为理解当前中药市场的政策环境、市场动态和发展趋势提供了全面的视角和深入的洞察。

中心思想

本报告基于公开数据和摩熵医药数据库,对政策鼓励下的中药市场进行分析,核心观点如下:

  • 政策驱动: 国家及地方政府出台一系列政策,大力支持中医药传承创新发展,推动中药产业高质量发展,尤其体现在中药注册分类改革、医保目录调整以及对中药创新药的扶持等方面。
  • 市场波动: 中药市场整体呈现波动发展态势。受疫情、集中带量采购等因素影响,中成药产量下降,但零售市场规模持续增长。医院市场受医保政策、集采影响较大,零售药店市场相对稳定。
  • 竞争格局: 中成药市场竞争激烈,不同类别和销售渠道竞争格局差异显著。医院市场集中度较高,少数大品种和企业占据主导地位;零售药店市场则呈现多元化竞争态势,补气补血类产品市场规模最大。
  • 创新驱动: 中药创新药申报和审批数量显著增加,市场潜力巨大,但仍需加强临床研究和循证医学证据积累。医保谈判对中药创新药的市场准入和价格策略产生重要影响。

主要内容

政策环境分析:利好政策频出,推动中药产业发展

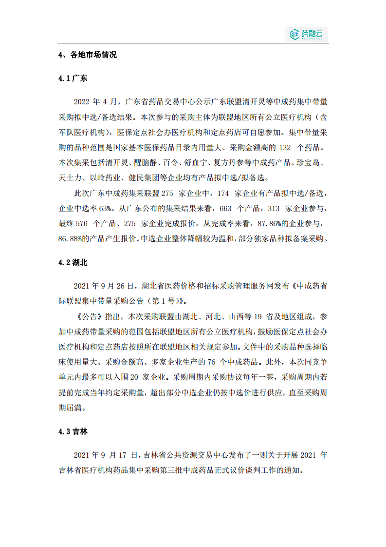
国家层面,自2019年以来,一系列政策文件为中医药发展提供了强有力的支持。例如,《促进中医药传承创新发展的意见》明确了中医药发展的目标和方向;2020版中药注册分类的更新,将中药创新药单列为第一大类,鼓励创新;2021年医保目录调整,对中成药释放积极信号,部分中药注射剂使用限制有所松动。

地方层面,云南、广东、四川、广西等地也结合自身特色出台相关政策,推动当地中医药产业发展。 此外,国家药监局、国家中医药管理局等部门也发布了多项文件,规范中药配方颗粒的管理,推动中药质量提升和产业高质量发展。这些政策从人才培养、产业发展、体制机制改革等多个方面,为中药产业发展创造了良好的环境。

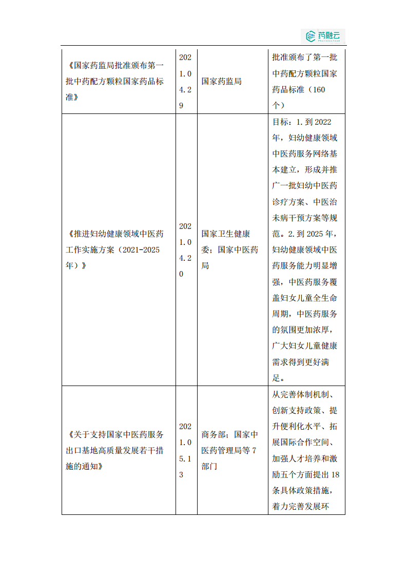
中药市场运行情况分析:产量下降,零售市场增长

总体市场: 2020年,受疫情影响,化学药品制剂制造收入和利润增速下降,中药饮片加工营业收入和利润增速也明显降低。但中成药利润增速仍保持正增长,显示出一定的市场韧性。

供给分析: 中成药产量波动较大,呈现下降趋势,2017年达到近五年高峰,之后持续下降。

需求分析: 国家统计局数据显示,中草药及中成药零售市场2020年同比增长5.78%,呈现增长态势。

各地市场情况: 报告分别分析了广东、湖北、吉林等地的中成药集中带量采购情况,显示出集采对中成药市场价格和竞争格局的影响。广东、湖北联盟的集采结果显示,中选率和平均降幅存在差异,独家品种降幅相对较小。

数据分析:中成药申报、销售及竞争格局

中成药国内申报情况: 摩熵医药数据显示,2021年中药产品承办数量达到峰值,增长率显著。申报数量最多的中成药品种为复方丹参片。

中成药市场销售情况: 医院市场销售受医保目录、集采等政策影响较大,2020年受疫情影响波动较大,2021年趋于平稳。心脑血管、泌尿系统、消化系统疾病用药是医院市场销售较大的类别。零售药店市场销售额在2018-2020年连续三年下降,补气补血类产品市场规模最大。

中成药主要类别竞争格局: 报告分别分析了2021年前三季度医院市场和2020年零售药店市场不同类别中成药的竞争格局,指出不同类别和销售渠道的竞争格局差异显著。

中药细分市场:中药创新药发展迅速

中药创新药: 中药新药注册分类明确,审评审批制度完善,2021年获批数量显著增加。申报数量逐年大幅提升,消化系统、循环系统、感染性疾病等领域申报数量较多。医保谈判对中药创新药的市场准入和价格策略产生重要影响,案例分析显示,部分中药新药在进入医保后销售额出现增长。

总结

本报告通过对政策环境、市场运行情况、数据分析以及中药创新药发展现状的综合分析,揭示了政策鼓励下中药市场的发展趋势和竞争格局。政策支持为中药产业发展提供了良好的环境,但市场竞争依然激烈,企业需要根据市场变化调整策略,提升产品质量和竞争力,才能在市场中获得更大的发展空间。 未来,中药企业应注重临床价值导向,加强循证医学研究,提升产品创新能力,才能在激烈的市场竞争中立于不败之地。 同时,针对院内和院外市场,采取差异化营销策略,才能更好地满足市场需求。

报告主要内容示意
2011-2020年中草药及中成药类零售市场
2011-2020年中草药及中成药类零售市场
中成药国内审批上市情况
中成药国内审批上市情况
中成药申报药品top10数量分析
中成药申报药品top10数量分析
近几年医院中成药市场规模
近几年医院中成药市场规模
2020年医院中成药市场各类别格局
2020年医院中成药市场各类别格局
2020年医院中成药主要产品市场情况
2020年医院中成药主要产品市场情况
报告正文
摩熵医药企业版
9大数据库,200+子数据库,一站查询药品研发、临床、上市、销售、投资、政策等数据了解更多
我要试用
1 / 31
试读已结束,如需全文阅读可点击
下载全文
如果您有其他需求,请点击
定制服务咨询
相关其他报告
关于摩熵咨询

摩熵咨询是摩熵数科旗下生物医药专业咨询服务品牌,由深耕医药领域多年的专业人士组成,核心成员均来自国际顶级咨询机构和行业标杆企业,涵盖立项、市场、战略、投资等从业背景,依托摩熵数科丰富的外部专家资源及全面的医药全产业链数据库,为客户提供专业咨询服务和定制化解决方案

1W+
医药行业研究报告
200+
真实项目案例
1300+
业内高端专家资源
市场洞察与营销赋能
市场洞察与营销赋能
分析市场现状,洞察行业趋势,依托数据分析和深度研究,辅助商业决策。
立项评估及管线规划
立项评估及管线规划
提供疾病领域品种调研、专家访谈、品种立项、项目交易整套服务。
产业规划及研究服务
产业规划及研究服务
以数据为基础,为组织、园区、企业提供科学的决策依据和趋势线索。
多渠道数据分析及定制服务
多渠道数据分析及定制服务
帮助客户深入了解目标领域和市场情况,发现潜在机会,优化企业决策。
投资决策与交易估值
投资决策与交易估值
依托全球医药全产业链数据库与顶级投行级分析模型,为并购、融资、IPO提供全周期决策支持。
立即定制
洞察市场格局
解锁药品研发情报

定制咨询

400-9696-311 转1