2025中国医药研发创新与营销创新峰会
核心产品派格宾销售同比增长54%,慢乙肝临床治愈适应症申请获受理

核心产品派格宾销售同比增长54%,慢乙肝临床治愈适应症申请获受理

研报

核心产品派格宾销售同比增长54%,慢乙肝临床治愈适应症申请获受理

  特宝生物(688278)   核心观点   核心产品派格宾销售同比增长54%。2023年公司实现营收21.00亿元(同比+37.6%),归母净利润5.55亿元(同比+93.5%),扣非净利润5.79亿元(同比+73.6%)。分产品看,核心产品派格宾实现销售17.90亿元(同比+54.2%),占营收比例达到~85%,是公司业绩增长的主要驱动力,毛利率95.52%(同比+6.0pp),主要由于减少了专利使用费支出,派格宾毛利率大幅改善;特尔津、特尔康、特尔立分别实现营收1.60/0.87/0.46亿元(分别同比-16.2%/-12.0%/-31.4%),销售量分别为916.57/183.99/153.47万支(分别同比+4.7%+4.7%/-26.5%);珮金(YPEG-G-CSF)于2023年6月30日获批上市,2024年作为首个完整销售年,有望贡献销售增量。公司专注于重组蛋白质及长效修饰药物。特宝生物成立于1996年,是一家主要从事重组蛋白质及其长效修饰药物研发、生产及销售的创新型生物医药企业。公司以免疫相关细胞因子药物为主要研发方向,为病毒性肝炎、恶性肿瘤等重大疾病治疗领域提供解决方案。   核心品种派格宾目前是国内市场唯一的长效干扰素产品。派格宾是全球首个40kD聚乙二醇干扰素α-2b注射液,于2016年在国内获批上市。基于抑制病毒复制和增强免疫的双重作用,派格宾获批适应症为慢性乙型/丙型肝炎(180μg剂量qWx48);2024年3月,新增联合核苷(酸)类似物适用于临床治愈成人慢性乙型肝炎适应症申请获受理。国内共有3款长效干扰素产品获批上市,其中Merck/先灵葆雅的佩乐能(2016年2月起停产)、Roche的派罗欣(国内合作方歌礼制药于2022年底停止提供推广服务,Roche将不再寻求其他合作方,也不会在国内继续开展派罗欣的商业推广)已退出中国市场,短期内公司派格宾为国内市场唯一长效干扰素产品。   投资建议:公司核心品种派格宾是目前国内唯一长效干扰素产品,国内慢性乙肝患者群体庞大,随着乙肝临床治愈理念的不断普及、科学证据的积累,以长效干扰素为基石的组合疗法渗透率有望持续提升;珮金是新一代长效升白药,有望贡献销售增量;长效生长激素已提交NDA,国内进度领先。预计2024-2026年,公司营收分别为28.09/36.72/46.99亿元,归母净利润分别为7.50/10.70/14.77亿元。综合相对估值法和绝对估值法,得出公司价格区间为70.27~73.37元,较目前股价有7%~12%上涨空间。首次覆盖,给予“增持”评级。   风险提示:估值的风险、盈利预测的风险、在研产品研发失败的风险、产品商业化不达预期的风险等。
报告标签:
  • 个股研报
报告专题:
  • 下载次数:

    1803

  • 发布机构:

    国信证券股份有限公司

  • 发布日期:

    2024-04-17

  • 页数:

    17页

下载全文
定制咨询
报告内容
AI精读报告
报告摘要

  特宝生物(688278)

  核心观点

  核心产品派格宾销售同比增长54%。2023年公司实现营收21.00亿元(同比+37.6%),归母净利润5.55亿元(同比+93.5%),扣非净利润5.79亿元(同比+73.6%)。分产品看,核心产品派格宾实现销售17.90亿元(同比+54.2%),占营收比例达到~85%,是公司业绩增长的主要驱动力,毛利率95.52%(同比+6.0pp),主要由于减少了专利使用费支出,派格宾毛利率大幅改善;特尔津、特尔康、特尔立分别实现营收1.60/0.87/0.46亿元(分别同比-16.2%/-12.0%/-31.4%),销售量分别为916.57/183.99/153.47万支(分别同比+4.7%+4.7%/-26.5%);珮金(YPEG-G-CSF)于2023年6月30日获批上市,2024年作为首个完整销售年,有望贡献销售增量。公司专注于重组蛋白质及长效修饰药物。特宝生物成立于1996年,是一家主要从事重组蛋白质及其长效修饰药物研发、生产及销售的创新型生物医药企业。公司以免疫相关细胞因子药物为主要研发方向,为病毒性肝炎、恶性肿瘤等重大疾病治疗领域提供解决方案。

  核心品种派格宾目前是国内市场唯一的长效干扰素产品。派格宾是全球首个40kD聚乙二醇干扰素α-2b注射液,于2016年在国内获批上市。基于抑制病毒复制和增强免疫的双重作用,派格宾获批适应症为慢性乙型/丙型肝炎(180μg剂量qWx48);2024年3月,新增联合核苷(酸)类似物适用于临床治愈成人慢性乙型肝炎适应症申请获受理。国内共有3款长效干扰素产品获批上市,其中Merck/先灵葆雅的佩乐能(2016年2月起停产)、Roche的派罗欣(国内合作方歌礼制药于2022年底停止提供推广服务,Roche将不再寻求其他合作方,也不会在国内继续开展派罗欣的商业推广)已退出中国市场,短期内公司派格宾为国内市场唯一长效干扰素产品。

  投资建议:公司核心品种派格宾是目前国内唯一长效干扰素产品,国内慢性乙肝患者群体庞大,随着乙肝临床治愈理念的不断普及、科学证据的积累,以长效干扰素为基石的组合疗法渗透率有望持续提升;珮金是新一代长效升白药,有望贡献销售增量;长效生长激素已提交NDA,国内进度领先。预计2024-2026年,公司营收分别为28.09/36.72/46.99亿元,归母净利润分别为7.50/10.70/14.77亿元。综合相对估值法和绝对估值法,得出公司价格区间为70.27~73.37元,较目前股价有7%~12%上涨空间。首次覆盖,给予“增持”评级。

  风险提示:估值的风险、盈利预测的风险、在研产品研发失败的风险、产品商业化不达预期的风险等。

# 中心思想

本报告对特宝生物(688278.SH)进行了首次覆盖,并给予“增持”评级。核心观点如下:

*   **核心产品派格宾驱动增长:** 派格宾作为国内市场唯一的长效干扰素产品,受益于慢性乙肝临床治愈理念的普及和科学证据的积累,销售额显著增长,是公司业绩增长的主要驱动力。
*   **新产品贡献增量:** 珮金(拓培非格司亭注射液)作为新一代长效升白药,有望贡献新的销售增量。
*   **在研管线潜力巨大:** 长效生长激素(怡培生长激素)已提交NDA,国内进度领先,未来有望成为新的增长点。

## 核心产品驱动增长,新产品贡献增量

## 在研管线潜力巨大

# 主要内容

## 核心产品派格宾销售同比增长

*   **营收和利润增长:** 2023年公司实现营收21.00亿元,同比增长37.6%;归母净利润5.55亿元,同比增长93.5%。
*   **派格宾销售额占比高:** 核心产品派格宾实现销售17.90亿元,同比增长54.2%,占营收比例达到~85%,是公司业绩增长的主要驱动力。
*   **毛利率提升:** 派格宾毛利率大幅改善,主要由于减少了专利使用费支出。

## 毛利率/净利率提升,销售费用率持续改善

*   **毛利率提升:** 2023年公司毛利率为93.3%,同比+4.4pp,主要由于核心品种派格宾减少了专利使用费支出。
*   **销售费用率改善:** 随销售规模增长带来的规模效应,公司销售费用率持续改善。

## 公司概况

*   **公司定位:** 特宝生物是一家主要从事重组蛋白质及其长效修饰药物研发、生产及销售的创新型生物医药企业。
*   **研发方向:** 公司以免疫相关细胞因子药物为主要研发方向,为病毒性肝炎、恶性肿瘤等重大疾病治疗领域提供解决方案。

## 主要产品及研发管线

*   **派格宾:** 国内市场唯一的长效干扰素产品,获批适应症为慢性乙型/丙型肝炎,新增适应症申请获受理。
*   **特尔津:** 主要用于癌症化疗以及再生障碍性贫血等原因导致中性粒细胞减少症。
*   **珮金:** 主要适用于非髓性恶性肿瘤患者在接受容易引起发热性中性粒细胞减少症的骨髓抑制性抗癌药物治疗时,降低感染发生率。
*   **特尔康:** 主要用于实体瘤、非髓性白血病化疗后Ⅲ、IV度血小板减少症的治疗。
*   **特尔立:** 主要用于预防和治疗肿瘤放疗或化疗后引起的白细胞减少症以及预防白细胞减少可能潜在的感染并发症。
*   **Y 型聚乙二醇重组人生长激素(YPEG-GH,怡培生长激素):** 用于治疗生长激素缺乏症,已提交上市申请并获得受理。
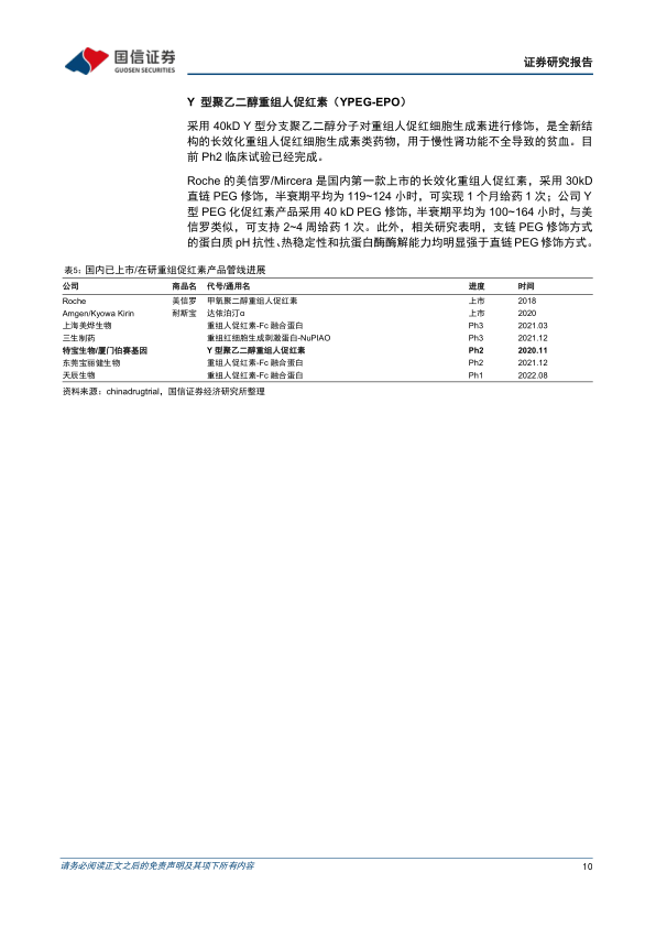
*   **Y 型聚乙二醇重组人促红素(YPEG-EPO):** 用于慢性肾功能不全导致的贫血,目前Ph2临床试验已经完成。

## 盈利预测

*   **派格宾销量增长假设:** 假设派格宾2024-2026年销量增速分别为45%/40%/30%。
*   **其他商业化产品假设:** 假设2024-2026年特尔津、特尔康、特尔立销售额维持稳定;珮金2024-2026年分别实现销售0.5/1/2亿元。

## 绝对估值:70.27~73.37 元

*   **FCFF估值方法:** 采用FCFF估值方法,得出公司价格区间为70.27~73.37元。

## 相对估值:70.59~78.02 元

*   **PEG估值方法:** 采用PEG估值,给予特宝生物2024年0.95x~1.05x PEG,对应PE为38x~42x,合理股价区间为70.59~78.02元。

## 投资建议:首次覆盖,给予“增持”评级

*   **投资评级:** 首次覆盖,给予“增持”评级。

## 风险提示

*   **估值的风险**
*   **盈利预测的风险**
*   **在研产品研发失败的风险**
*   **产品商业化不达预期的风险**

# 总结

本报告分析了特宝生物的核心产品派格宾的销售增长情况,以及新产品和在研管线的潜力。通过绝对估值和相对估值方法,得出公司合理价格区间为70.27~78.02元,并给予“增持”评级。
报告正文
摩熵医药企业版
9大数据库,200+子数据库,一站查询药品研发、临床、上市、销售、投资、政策等数据了解更多
我要试用
1 / 17
试读已结束,如需全文阅读可点击
下载全文
如果您有其他需求,请点击
定制服务咨询
国信证券股份有限公司最新报告
关于摩熵咨询

摩熵咨询是摩熵数科旗下生物医药专业咨询服务品牌,由深耕医药领域多年的专业人士组成,核心成员均来自国际顶级咨询机构和行业标杆企业,涵盖立项、市场、战略、投资等从业背景,依托摩熵数科丰富的外部专家资源及全面的医药全产业链数据库,为客户提供专业咨询服务和定制化解决方案

1W+
医药行业研究报告
200+
真实项目案例
1300+
业内高端专家资源
市场洞察与营销赋能
市场洞察与营销赋能
分析市场现状,洞察行业趋势,依托数据分析和深度研究,辅助商业决策。
立项评估及管线规划
立项评估及管线规划
提供疾病领域品种调研、专家访谈、品种立项、项目交易整套服务。
产业规划及研究服务
产业规划及研究服务
以数据为基础,为组织、园区、企业提供科学的决策依据和趋势线索。
多渠道数据分析及定制服务
多渠道数据分析及定制服务
帮助客户深入了解目标领域和市场情况,发现潜在机会,优化企业决策。
投资决策与交易估值
投资决策与交易估值
依托全球医药全产业链数据库与顶级投行级分析模型,为并购、融资、IPO提供全周期决策支持。
立即定制
洞察市场格局
解锁药品研发情报

定制咨询

400-9696-311 转1