2025中国医药研发创新与营销创新峰会
首次覆盖报告:华润赋能强化协同,仪器放量布局市场

首次覆盖报告:华润赋能强化协同,仪器放量布局市场

研报

首次覆盖报告:华润赋能强化协同,仪器放量布局市场

  迪瑞医疗(300396)   报告要点:   深耕IVD多年,华润入主开启新篇章   迪瑞医疗1992年成立,深耕体外诊断行业30余年,以尿液分析起步涉足诊断设备行业,近年各产品线不断推陈出新,七大业务板块已成为公司长期可持续发展的动力。公司产品辐射全球市场,已销售到全球120多个国家和地区,并持续推动在全球建设销售和服务网络。2020年华润产业基金入主公司,全面拓展、优化公司研发和销售体系,资本赋能驱动下,带动公司业绩显著增长,2023年前三季度继续保持高增速,营业收入10.49亿元,归母净利润2.34亿元,分别同比增长30.69%和20.35%。   公司IVD领域广泛布局,高端仪器快速放量   据中商产业研究院预测,我国体外诊断市场规模由2023年的1698亿元增长到2027年的2428亿元,年均复合增长率7.4%。迪瑞医疗全面布局IVD七大板块,并持续加大装机力度,2023上半年仪器收入达4.34亿元,同比增长64.21%,随仪器占有率的提升,试剂营收有望迎来快速增长。从细分领域来看,公司具备尿液分析领域头部竞争力,业务有望稳健增长;高速生化分析仪竞争力强劲,产品进军顶端市场,市占率有望持续提升;化学发光基数较低,加速进口取代,已经成为新的增长点;LA-60系统带动整体化实验室业务,配合国产化政策支持,持续贡献业绩增量。   海外销售体系持续优化,业务高速扩张   随着公司的物联网平台业务布局的日益完善,公司深耕海外市场已超过20年,拥有稳定的销售渠道和品牌影响力,并不断加强市场推广和商务拓展。近年来公司海外收入增长迅速,2023年上半年2.41亿元,同比增长率29.87%。目前,公司产品已销售到全球120多个国家和地区,并在全球范围内建立了完善的销售和服务网络,有望持续扩张海外市场。   投资建议与盈利预测   公司在体外诊断领域竞争力强劲,自研产品技术领先,预计明年试剂放量,仪器业务则有望继续保持快速增长,加速进口替代。预计2023-2025年,公司归属母公司股东净利润分别为3.26、4.08和5.14亿元,EPS为1.19、1.48和1.87元/股,对应PE分别为21、17和13倍。首次覆盖,给予“买入”评级。   风险提示   研发不及预期风险,产品降价风险,竞争格局恶化风险,协同效应不及预期风险等。
报告标签:
  • 个股研报
报告专题:
  • 下载次数:

    164

  • 发布机构:

    国元证券股份有限公司

  • 发布日期:

    2024-02-01

  • 页数:

    24页

下载全文
定制咨询
报告内容
AI精读报告
报告摘要

  迪瑞医疗(300396)

  报告要点:

  深耕IVD多年,华润入主开启新篇章

  迪瑞医疗1992年成立,深耕体外诊断行业30余年,以尿液分析起步涉足诊断设备行业,近年各产品线不断推陈出新,七大业务板块已成为公司长期可持续发展的动力。公司产品辐射全球市场,已销售到全球120多个国家和地区,并持续推动在全球建设销售和服务网络。2020年华润产业基金入主公司,全面拓展、优化公司研发和销售体系,资本赋能驱动下,带动公司业绩显著增长,2023年前三季度继续保持高增速,营业收入10.49亿元,归母净利润2.34亿元,分别同比增长30.69%和20.35%。

  公司IVD领域广泛布局,高端仪器快速放量

  据中商产业研究院预测,我国体外诊断市场规模由2023年的1698亿元增长到2027年的2428亿元,年均复合增长率7.4%。迪瑞医疗全面布局IVD七大板块,并持续加大装机力度,2023上半年仪器收入达4.34亿元,同比增长64.21%,随仪器占有率的提升,试剂营收有望迎来快速增长。从细分领域来看,公司具备尿液分析领域头部竞争力,业务有望稳健增长;高速生化分析仪竞争力强劲,产品进军顶端市场,市占率有望持续提升;化学发光基数较低,加速进口取代,已经成为新的增长点;LA-60系统带动整体化实验室业务,配合国产化政策支持,持续贡献业绩增量。

  海外销售体系持续优化,业务高速扩张

  随着公司的物联网平台业务布局的日益完善,公司深耕海外市场已超过20年,拥有稳定的销售渠道和品牌影响力,并不断加强市场推广和商务拓展。近年来公司海外收入增长迅速,2023年上半年2.41亿元,同比增长率29.87%。目前,公司产品已销售到全球120多个国家和地区,并在全球范围内建立了完善的销售和服务网络,有望持续扩张海外市场。

  投资建议与盈利预测

  公司在体外诊断领域竞争力强劲,自研产品技术领先,预计明年试剂放量,仪器业务则有望继续保持快速增长,加速进口替代。预计2023-2025年,公司归属母公司股东净利润分别为3.26、4.08和5.14亿元,EPS为1.19、1.48和1.87元/股,对应PE分别为21、17和13倍。首次覆盖,给予“买入”评级。

  风险提示

  研发不及预期风险,产品降价风险,竞争格局恶化风险,协同效应不及预期风险等。

# 中心思想

## 华润赋能与IVD市场潜力

本报告的核心观点在于:
1.  迪瑞医疗作为国内领先的IVD公司,在华润集团的赋能下,通过优化研发和销售体系,实现了业绩的显著增长。
2.  公司在体外诊断市场稳定增长的背景下,凭借广泛的业务布局和自主研发能力,有望在细分产业中取得更大的市场份额。
3.  海外市场的持续拓展和销售战略体系的完善,为迪瑞医疗的长期发展提供了有力支撑。

# 主要内容

## 1. 国内领先的IVD公司,华润赋能开启新增长路径

*   1.1 深耕行业三十余年,布局IVD七大方向
    *   迪瑞医疗深耕体外诊断行业30余年,产品线覆盖尿液分析、生化分析、血细胞分析、化学发光免疫分析等七大系列,并已销售到全球120多个国家和地区。
*   1.2 华润资本入主,连续激励彰显发展信心
    *   2020年华润集团入主迪瑞医疗,公司转为国资与民营资本结合的企业。公司在华润集团入主后,于2021年首次推出股权激励计划,随后2022年实行第二次股权激励,有助于保持核心团队的稳定性,也彰显企业对未来发展的信心。
*   1.3 华润赋能提高公司综合治理能力,协同作用明显
    *   公司发展战略以公司“十四五”战略为指引,市场需求为导向进行研发布局和团队建设。公司有力推进与华润产业融合,公司作为华润体系唯一体外诊断企业平台,以业务拓展为核心,加强与华润体系的产业融合。
*   1.4 重点布局仪器业务,盈利能力显著提升
    *   华润集团入主后,公司在赋能作用下营收及利润增速显著上升。公司2022年营收及归母净利润分别为 12.2 亿元和 2.6 亿元,分别同比增长 34.69%和 24.66%。公司近年销售以仪器销售为核心,随公司试剂上量团队建设完成和近年仪器占有率的提升,试剂营收有望在明年迎来一定幅度增加。

## 2. 体外诊断市场稳定增长,政策助力国产化

*   2.1 免疫和分子诊断主导全球市场,我国IVD行业高速发展
    *   全球IVD市场规模庞大,免疫诊断和分子诊断占据主导地位。中国IVD市场增速高于国际市场,老龄化趋势和政策支持是主要驱动因素。
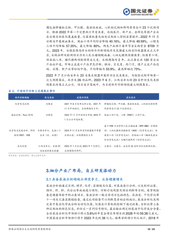
*   2.2 行业集采常态化,助力国产商份额提升
    *   国内IVD行业集采常态化,试剂价格大幅降低,采购名单以国产商为主,助力国产商份额提升。

## 3. 细分产业广布局,自主研发添动力

*   3.1 具备尿液分析领域头部竞争力,业务平稳增长
    *   迪瑞医疗在尿液分析领域具备头部竞争力,市场份额位居前列。公司拥有多项尿液分析仪核心技术,产品不断推陈出新,业务有望稳健增长。
*   3.2 高速生化分析仪竞争力强劲,产品进军顶端市场
    *   公司在生化分析仪器领域拥有核心技术,CS-2000是少数国产自主研发的2000速生化分析仪之一,产品性能优异,可对标进口产品。
*   3.3 布局化学发光广阔市场,成为新增长驱动力
    *   化学发光免疫分析是迪瑞医疗近年新开展的管线,是公司转型的重点,增长势头明显。公司CM-640全自动化学发光免疫分析仪获医疗器械注册证,2023年转产上市,进一步补充该类产品线。
*   3.4 LA-60系统带动整体化实验室业务
    *   迪瑞医疗的整体化实验室产品包含样品的前处理、轨道运输、检测、冰箱存储等模块,是其历时多年全自主研发设计并生产销售的国产集约化流水线产品,系统组成包括无序进样模块、输入模块、离心模块、血清识别模块、去盖模块、分杯模块、接口模块、加盖模块、转运模块、输出模块、低温存储模块及 I 型、L 型、U 型轨道模块。
*   3.5 覆盖妇科检测业务补全产业管线
    *   迪瑞医疗的全自动妇科分泌物分析系统采用平面层流技术、高速摄像技术、智能识别技术等,替代了传统检测方式,实现了从样本分析至报告结果的全自动化,解决了传统的妇科分泌物检测中样本质量参差不齐、检测项目不全面、人为误差等问题。

## 4. 销售战略体系建设完备,海外市场广布局

*   公司以尿液分析和生化分析产品为基础,重点推动了化学发光免疫、妇科分析、整体化实验室等自动化、智能化产品的市场拓展。公司深耕海外市场已超过20年,拥有稳定的销售渠道和品牌影响力,并不断加强市场推广和商务拓展。

## 5. 盈利预测

*   预计公司2023-2025年收入增速分别为35.91%,32.15%和27.64%。仪器业务将保持高速增长,试剂营收有望在2024年开始迎来增长。

## 6. 风险提示

*   提示了产品降价、放量不及预期以及研发不及预期等风险。

# 总结

## 迪瑞医疗的增长潜力与风险

本报告分析了迪瑞医疗作为国内领先IVD公司的发展现状和未来潜力。在华润集团的赋能下,公司在体外诊断市场稳定增长的背景下,凭借广泛的业务布局和自主研发能力,有望在细分产业中取得更大的市场份额。同时,海外市场的持续拓展和销售战略体系的完善,为迪瑞医疗的长期发展提供了有力支撑。然而,公司也面临着产品降价、放量不及预期以及研发不及预期等风险,投资者应充分考虑这些因素。
报告正文
摩熵医药企业版
9大数据库,200+子数据库,一站查询药品研发、临床、上市、销售、投资、政策等数据了解更多
我要试用
1 / 24
试读已结束,如需全文阅读可点击
下载全文
如果您有其他需求,请点击
定制服务咨询
国元证券股份有限公司最新报告
关于摩熵咨询

摩熵咨询是摩熵数科旗下生物医药专业咨询服务品牌,由深耕医药领域多年的专业人士组成,核心成员均来自国际顶级咨询机构和行业标杆企业,涵盖立项、市场、战略、投资等从业背景,依托摩熵数科丰富的外部专家资源及全面的医药全产业链数据库,为客户提供专业咨询服务和定制化解决方案

1W+
医药行业研究报告
200+
真实项目案例
1300+
业内高端专家资源
市场洞察与营销赋能
市场洞察与营销赋能
分析市场现状,洞察行业趋势,依托数据分析和深度研究,辅助商业决策。
立项评估及管线规划
立项评估及管线规划
提供疾病领域品种调研、专家访谈、品种立项、项目交易整套服务。
产业规划及研究服务
产业规划及研究服务
以数据为基础,为组织、园区、企业提供科学的决策依据和趋势线索。
多渠道数据分析及定制服务
多渠道数据分析及定制服务
帮助客户深入了解目标领域和市场情况,发现潜在机会,优化企业决策。
投资决策与交易估值
投资决策与交易估值
依托全球医药全产业链数据库与顶级投行级分析模型,为并购、融资、IPO提供全周期决策支持。
立即定制
洞察市场格局
解锁药品研发情报

定制咨询

400-9696-311 转1