2025中国医药研发创新与营销创新峰会
生物降解塑料 头豹词条报告系列

生物降解塑料 头豹词条报告系列

研报

生物降解塑料 头豹词条报告系列

  生物降解塑料是一种可降解的塑料,其主要成分是可生物降解的高分子材料,通常由植物淀粉、纤维素、麦芽糊精等天然材料或微生物发酵产生的聚乳酸等生物高分子材料制成。相比于传统塑料,生物降解塑料可以在自然条件下被微生物分解,最终转化为二氧化碳、水和有机肥料等自然物质,不会对环境造成污染。生物降解塑料广泛应用于日常生活、食品包装、医疗器械等领域。未来,该行业将继续得到政府的支持,并持续推动技术创新和产业转型,以应对全球环保压力的不断增大。中国生物降解塑料市场规模预计将从2021年的90.99亿元增长到2027年的484.24亿元,年复合增长率达到30%以上。   生物降解塑料行业定义   生物降解塑料其实是塑料中的一个特殊品种,生物降解塑料是指在自然界条件下(如土壤、沙土、海水等),或特定条件下(如堆肥化条件、厌氧消化条件或水性培养液等),由微生物作用(如细菌、霉菌、真菌和藻类等)引起降解,并最终完全降解变成二氧化碳、水、甲烷、矿化无机盐和新生物质的塑料。我国关于塑料污染治理的原则,是以减量化、可循环、可回收、易回收、可降解为指导,开发和推广符合性能标准、绿色环保、经济适用的塑料制品和替代产品,从产业政策角度看,我国的生物降解塑料行业得到了稳步发展。
报告标签:
  • 化学制品
报告专题:
  • 下载次数:

    175

  • 发布机构:

    头豹研究院

  • 发布日期:

    2023-07-12

  • 页数:

    18页

下载全文
定制咨询
报告内容
AI精读报告
报告摘要

  生物降解塑料是一种可降解的塑料,其主要成分是可生物降解的高分子材料,通常由植物淀粉、纤维素、麦芽糊精等天然材料或微生物发酵产生的聚乳酸等生物高分子材料制成。相比于传统塑料,生物降解塑料可以在自然条件下被微生物分解,最终转化为二氧化碳、水和有机肥料等自然物质,不会对环境造成污染。生物降解塑料广泛应用于日常生活、食品包装、医疗器械等领域。未来,该行业将继续得到政府的支持,并持续推动技术创新和产业转型,以应对全球环保压力的不断增大。中国生物降解塑料市场规模预计将从2021年的90.99亿元增长到2027年的484.24亿元,年复合增长率达到30%以上。

  生物降解塑料行业定义

  生物降解塑料其实是塑料中的一个特殊品种,生物降解塑料是指在自然界条件下(如土壤、沙土、海水等),或特定条件下(如堆肥化条件、厌氧消化条件或水性培养液等),由微生物作用(如细菌、霉菌、真菌和藻类等)引起降解,并最终完全降解变成二氧化碳、水、甲烷、矿化无机盐和新生物质的塑料。我国关于塑料污染治理的原则,是以减量化、可循环、可回收、易回收、可降解为指导,开发和推广符合性能标准、绿色环保、经济适用的塑料制品和替代产品,从产业政策角度看,我国的生物降解塑料行业得到了稳步发展。

# 中心思想

## 生物降解塑料行业发展前景广阔
本报告的核心观点如下:
*   生物降解塑料作为一种环境友好型材料,在解决塑料污染问题上具有重要意义,受到政府和市场的双重推动。
*   中国生物降解塑料市场规模预计将从2021年的90.99亿元增长到2027年的484.24亿元,年复合增长率超过30%,展现出巨大的增长潜力。
*   尽管中国已成为全球最大的生物降解塑料生产国,但在技术和产业链完整性方面与国际先进水平仍有差距,尤其是在PLA等高端材料领域。

## 政策支持与技术创新是关键驱动力
*   政策支持和市场需求是推动生物降解塑料行业快速发展的关键因素,尤其是在禁限塑令和“双碳”目标的背景下。
*   技术创新是提升中国生物降解塑料产业竞争力的重要途径,尤其是在降低生产成本和提高产品性能方面。
*   产业链的完善和标准体系的建立将进一步推动生物降解塑料行业的规范化和健康发展。

# 主要内容

## 行业定义与分类
*   **行业定义**
    *   生物降解塑料是指在自然界或特定条件下,由微生物作用引起降解,并最终完全降解为二氧化碳、水、甲烷、矿化无机盐和新生物质的塑料。
    *   中国对塑料污染治理的原则是减量化、可循环、可回收、易回收、可降解,生物降解塑料行业在此指导下稳步发展。
*   **行业分类**
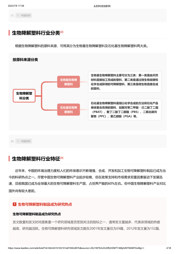
    *   根据原料来源,生物降解塑料可分为生物基生物降解塑料和石化基生物降解塑料两大类。
    *   生物基生物降解塑料包括天然生物基材料直接加工、微生物发酵和化学合成获得、以及微生物直接合成的塑料。
    *   石化基生物降解塑料是指以化学合成方法将石化产品单体聚合而得的塑料,如PBAT、PBS、PPC、PGA等。

## 行业特征与发展历程
*   **行业特征**
    *   生物可降解塑料制品已成为研究热点,相关领域发文数量逐年增加,表明该领域受到越来越多的关注。
    *   在政府支持和市场需求的双重驱动下,中国已成为全球最大的生物可降解塑料生产国,但与国外相比仍有较大差距。
    *   中国PLA产业存在无法完全自给的问题,关键环节受制于人,产业链仍需完善。
*   **发展历程**
    *   中国的生物降解塑料行业经历了萌芽期(1979~1994)、启动期(1995~2000)和高速发展期(2001~2023)三个阶段。
    *   高速发展期受益于中国加入WTO以及限塑政策的推动,产业链条不断完善,技术不断提升,市场规模逐年扩大。

## 产业链分析
*   **产业链构成**
    *   上游:玉米、植物秸秆、甲壳素、石油等原材料供应商。
    *   中游:生物降解塑料制造商。
    *   下游:包装、纺织纤维、农用地膜、医用降解材料等应用行业。
*   **产业链关键点**
    *   上游原材料的生产能力和工艺水平直接影响中游生物降解塑料的技术发展和市场规模。
    *   中游降解塑料在一次性塑料消费量中的占比很小,具有很大的替代市场空间。
    *   中国已将主要力量转向全降解型生物降解塑料的研发,生物基材料将是大势所趋。
    *   降低生物降解材料制造成本是行业现阶段急需解决的关键问题。

## 行业规模
*   **市场规模增长迅速**
    *   2016年至2021年,中国一次性生物降解塑料产品销售收益总额从33.863亿元增至90.995亿元,复合年增长率为21.9%。
    *   预计2026年将达434.963亿元,2021年至2026年的复合年增长率为36.7%。
*   **驱动因素**
    *   政府对塑料污染防治的积极行动和居民环保意识的提高推动了市场规模的增长。
    *   新冠疫情推动了生物降解材料的需求,尤其是在口罩等一次性用品领域。
    *   国家出台的政策严格治理不可降解塑料,进一步推动了中国生物降解塑料市场的发展。

## 政策梳理
*   **政策导向**
    *   国家发展改革委、生态环境部等部门出台了一系列政策,加强塑料污染治理,推动生物降解塑料产业的创新和发展。
    *   政策内容涵盖塑料制品生产、流通、消费和回收处置等环节的管理制度,以及替代产品开发应用水平的提升。
*   **政策影响**
    *   政策要求加强日常管理和监督检查,严格落实禁止、限制生产、销售和使用部分塑料制品的政策措施。
    *   鼓励企业加大研发投入,推动生物降解塑料产业的创新和发展,促进塑料污染治理的实现。

## 竞争格局
*   **市场集中度较高**
    *   中国生物降解塑料产量处于导入期向成长期的过渡阶段,市场集中度较高,主要企业包括金发科技、亿帆医药、浙江海正、武汉华丽、新疆蓝山屯河、安徽丰原、吉林中粮生化等。
    *   新疆蓝山屯河产能市场占比位居中国第一。
*   **竞争壁垒与发展趋势**
    *   中国生物降解塑料行业已形成较高的技术壁垒和固定资产壁垒,准入门槛高。
    *   随着产品标准体系的完善和市场监管的加强,规模小、技术弱的企业将被加速清除。
    *   未来,头部企业将争相向高端化产品布局,寻求更宽阔的发展空间和更高的利润。

## 代表企业分析
*   **金发科技股份有限公司**
    *   拥有48家子公司,在海内外设有研发和生产基地,产品覆盖改性塑料、环保高性能再生塑料、完全生物降解塑料等。
    *   以自主创新开发为主,产品远销全球130多个国家和地区,是业界头部引领者。
*   **河南金丹乳酸科技股份有限公司**
    *   具备较大的生产规模和生产能力,可以满足大批量、高品质的生物降解材料需求。
    *   注重环境保护,生产的生物降解材料对环境无污染,深受消费者认可。
*   **彤程新材料集团股份有限公司**
    *   致力于研究和开发生物降解材料,并积极采用新材料、新技术,不断提高产品的性能和质量。
    *   拥有完整的生产、销售、研发和服务体系,可以为客户提供一站式的解决方案。

# 总结

## 行业发展潜力巨大
本报告对中国生物降解塑料行业进行了全面分析,指出该行业在解决塑料污染问题上具有重要意义,并受到政府和市场的双重推动。中国生物降解塑料市场规模预计将保持高速增长,展现出巨大的发展潜力。

## 技术创新与产业链完善是关键
尽管中国已成为全球最大的生物降解塑料生产国,但在技术和产业链完整性方面与国际先进水平仍有差距。因此,技术创新、产业链完善和标准体系的建立将是推动中国生物降解塑料行业持续发展的关键。
报告正文
摩熵医药企业版
9大数据库,200+子数据库,一站查询药品研发、临床、上市、销售、投资、政策等数据了解更多
我要试用
1 / 18
试读已结束,如需全文阅读可点击
下载全文
如果您有其他需求,请点击
定制服务咨询
头豹研究院最新报告
关于摩熵咨询

摩熵咨询是摩熵数科旗下生物医药专业咨询服务品牌,由深耕医药领域多年的专业人士组成,核心成员均来自国际顶级咨询机构和行业标杆企业,涵盖立项、市场、战略、投资等从业背景,依托摩熵数科丰富的外部专家资源及全面的医药全产业链数据库,为客户提供专业咨询服务和定制化解决方案

1W+
医药行业研究报告
200+
真实项目案例
1300+
业内高端专家资源
市场洞察与营销赋能
市场洞察与营销赋能
分析市场现状,洞察行业趋势,依托数据分析和深度研究,辅助商业决策。
立项评估及管线规划
立项评估及管线规划
提供疾病领域品种调研、专家访谈、品种立项、项目交易整套服务。
产业规划及研究服务
产业规划及研究服务
以数据为基础,为组织、园区、企业提供科学的决策依据和趋势线索。
多渠道数据分析及定制服务
多渠道数据分析及定制服务
帮助客户深入了解目标领域和市场情况,发现潜在机会,优化企业决策。
投资决策与交易估值
投资决策与交易估值
依托全球医药全产业链数据库与顶级投行级分析模型,为并购、融资、IPO提供全周期决策支持。
立即定制
洞察市场格局
解锁药品研发情报

定制咨询

400-9696-311 转1