2025中国医药研发创新与营销创新峰会
行业洞察:前沿技术赋能,白介素行业发展跃迁

行业洞察:前沿技术赋能,白介素行业发展跃迁

研报

行业洞察:前沿技术赋能,白介素行业发展跃迁

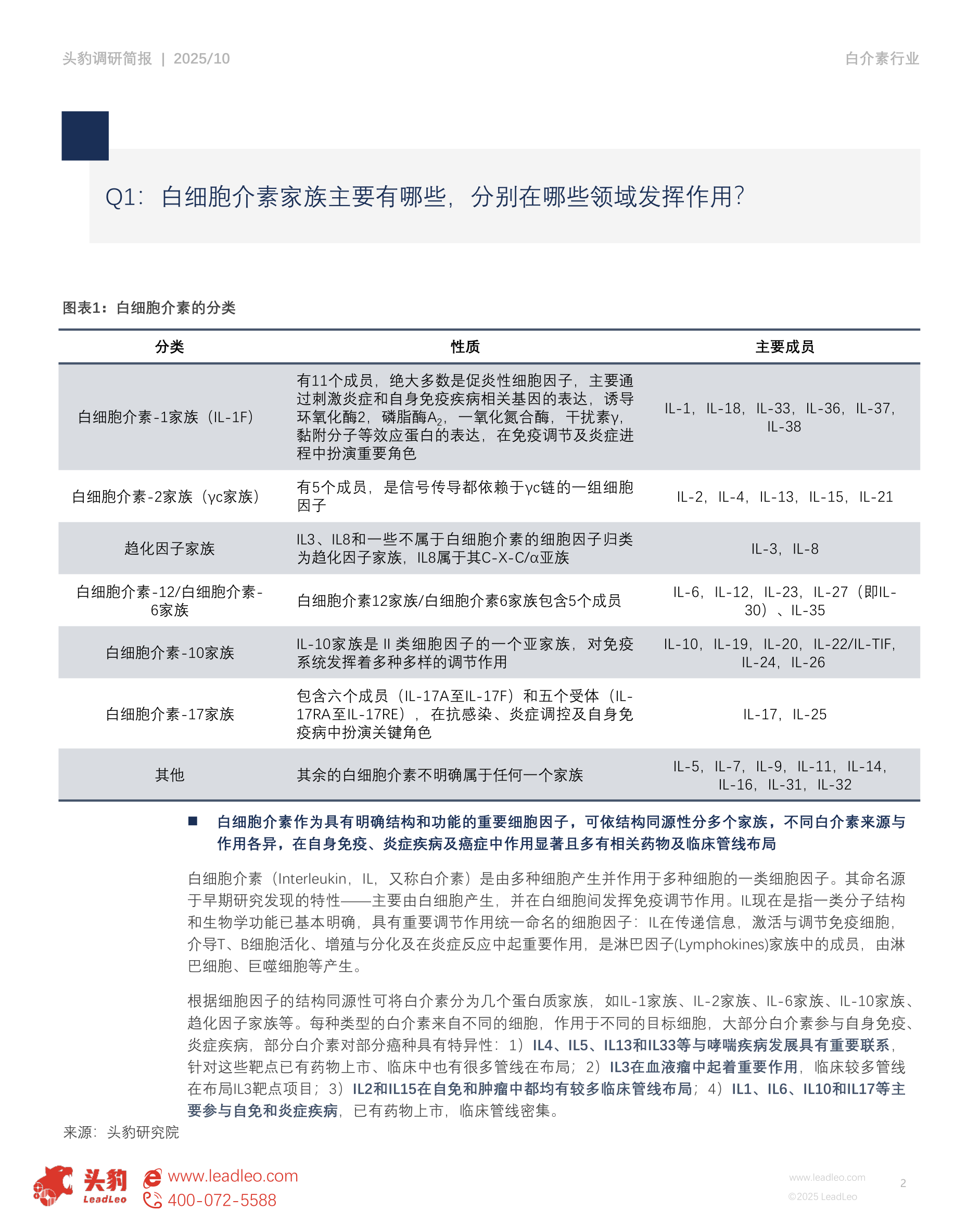
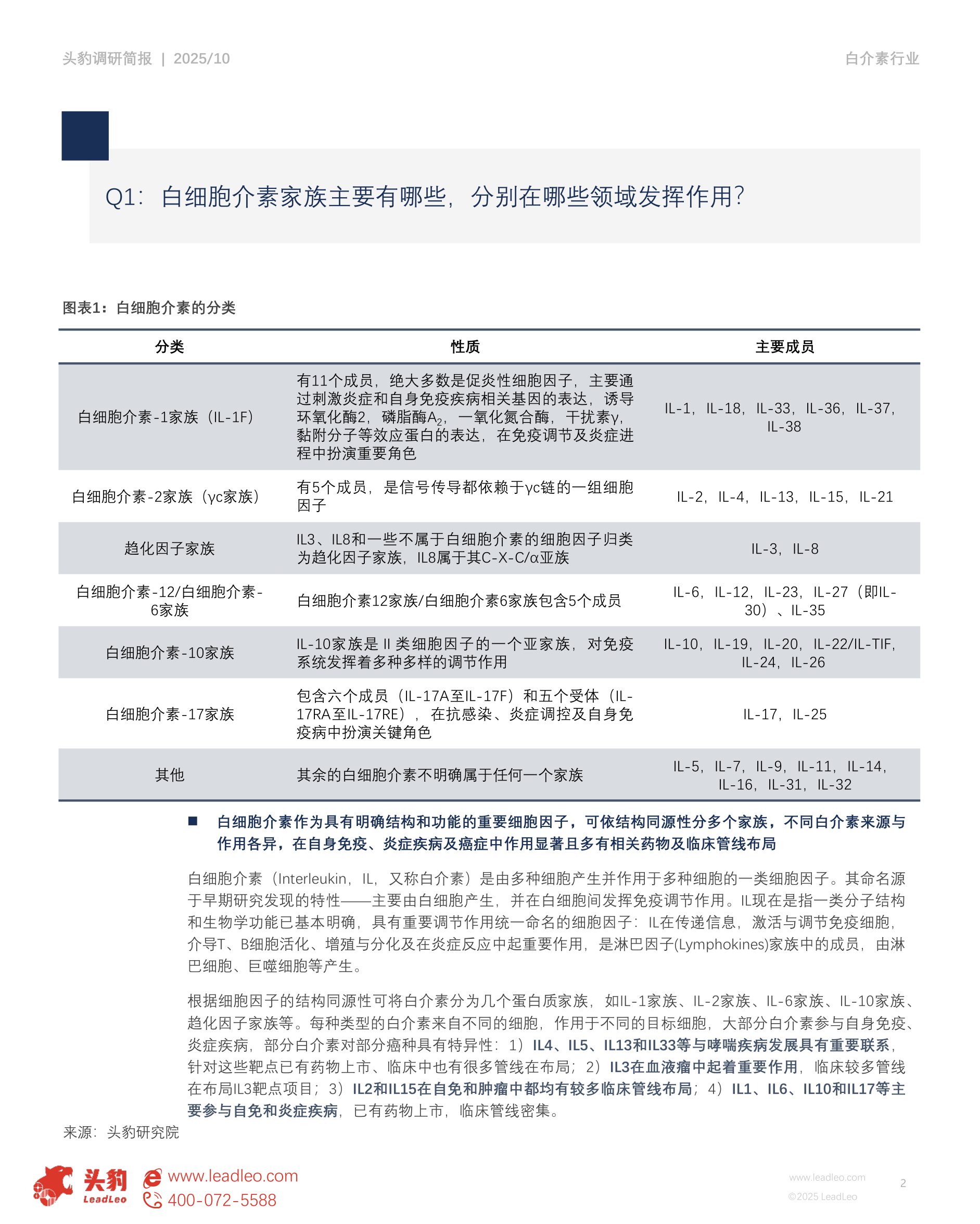
  Q1:白细胞介素家族主要有哪些,分别在哪些领域发挥作用?   白细胞介素作为具有明确结构和功能的重要细胞因子,可依结构同源性分多个家族,不同白介素来源与作用各异,在自身免疫、炎症疾病及癌症中作用显著且多有相关药物及临床管线布局   白细胞介素(Interleukin,IL,又称白介素)是由多种细胞产生并作用于多种细胞的一类细胞因子。其命名源于早期研究发现的特性——主要由白细胞产生,并在白细胞间发挥免疫调节作用。IL现在是指一类分子结构和生物学功能已基本明确,具有重要调节作用统一命名的细胞因子:IL在传递信息,激活与调节免疫细胞,介导T、B细胞活化、增殖与分化及在炎症反应中起重要作用,是淋巴因子(Lymphokines)家族中的成员,由淋巴细胞、巨噬细胞等产生。   根据细胞因子的结构同源性可将白介素分为几个蛋白质家族,如IL-1家族、IL-2家族、IL-6家族、IL-10家族、趋化因子家族等。每种类型的白介素来自不同的细胞,作用于不同的目标细胞,大部分白介素参与自身免疫、炎症疾病,部分白介素对部分癌种具有特异性:1)IL4、IL5、IL13和IL33等与哮喘疾病发展具有重要联系,针对这些靶点已有药物上市、临床中也有很多管线在布局;2)IL3在血液瘤中起着重要作用,临床较多管线在布局IL3靶点项目;3)IL2和IL15在自免和肿瘤中都均有较多临床管线布局;4)IL1、IL6、IL10和IL17等主要参与自免和炎症疾病,已有药物上市,临床管线密集。
报告标签:
  • 医药商业
报告专题:
  • 下载次数:

    1683

  • 发布机构:

    头豹研究院

  • 发布日期:

    2025-12-31

  • 页数:

    9页

下载全文
定制咨询
报告内容
报告摘要

  Q1:白细胞介素家族主要有哪些,分别在哪些领域发挥作用?

  白细胞介素作为具有明确结构和功能的重要细胞因子,可依结构同源性分多个家族,不同白介素来源与作用各异,在自身免疫、炎症疾病及癌症中作用显著且多有相关药物及临床管线布局

  白细胞介素(Interleukin,IL,又称白介素)是由多种细胞产生并作用于多种细胞的一类细胞因子。其命名源于早期研究发现的特性——主要由白细胞产生,并在白细胞间发挥免疫调节作用。IL现在是指一类分子结构和生物学功能已基本明确,具有重要调节作用统一命名的细胞因子:IL在传递信息,激活与调节免疫细胞,介导T、B细胞活化、增殖与分化及在炎症反应中起重要作用,是淋巴因子(Lymphokines)家族中的成员,由淋巴细胞、巨噬细胞等产生。

  根据细胞因子的结构同源性可将白介素分为几个蛋白质家族,如IL-1家族、IL-2家族、IL-6家族、IL-10家族、趋化因子家族等。每种类型的白介素来自不同的细胞,作用于不同的目标细胞,大部分白介素参与自身免疫、炎症疾病,部分白介素对部分癌种具有特异性:1)IL4、IL5、IL13和IL33等与哮喘疾病发展具有重要联系,针对这些靶点已有药物上市、临床中也有很多管线在布局;2)IL3在血液瘤中起着重要作用,临床较多管线在布局IL3靶点项目;3)IL2和IL15在自免和肿瘤中都均有较多临床管线布局;4)IL1、IL6、IL10和IL17等主要参与自免和炎症疾病,已有药物上市,临床管线密集。

报告正文
摩熵医药企业版
9大数据库,200+子数据库,一站查询药品研发、临床、上市、销售、投资、政策等数据了解更多
我要试用
1 / 9
试读已结束,如需全文阅读可点击
下载全文
如果您有其他需求,请点击
定制服务咨询
头豹研究院最新报告
关于摩熵咨询

摩熵咨询是摩熵数科旗下生物医药专业咨询服务品牌,由深耕医药领域多年的专业人士组成,核心成员均来自国际顶级咨询机构和行业标杆企业,涵盖立项、市场、战略、投资等从业背景,依托摩熵数科丰富的外部专家资源及全面的医药全产业链数据库,为客户提供专业咨询服务和定制化解决方案

1W+
医药行业研究报告
200+
真实项目案例
1300+
业内高端专家资源
市场洞察与营销赋能
市场洞察与营销赋能
分析市场现状,洞察行业趋势,依托数据分析和深度研究,辅助商业决策。
立项评估及管线规划
立项评估及管线规划
提供疾病领域品种调研、专家访谈、品种立项、项目交易整套服务。
产业规划及研究服务
产业规划及研究服务
以数据为基础,为组织、园区、企业提供科学的决策依据和趋势线索。
多渠道数据分析及定制服务
多渠道数据分析及定制服务
帮助客户深入了解目标领域和市场情况,发现潜在机会,优化企业决策。
投资决策与交易估值
投资决策与交易估值
依托全球医药全产业链数据库与顶级投行级分析模型,为并购、融资、IPO提供全周期决策支持。
立即定制
洞察市场格局
解锁药品研发情报

定制咨询

400-9696-311 转1