2025中国医药研发创新与营销创新峰会
电子化工材料系列报告:电子特气:有望最早实现全面国产化替代的电子化工材料

电子化工材料系列报告:电子特气:有望最早实现全面国产化替代的电子化工材料

研报

电子化工材料系列报告:电子特气:有望最早实现全面国产化替代的电子化工材料

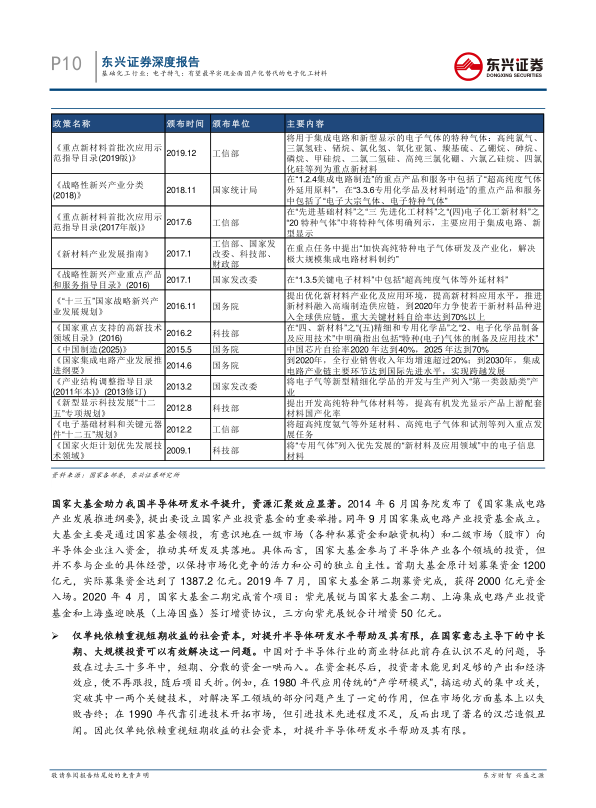
# 中心思想 本报告的核心观点如下: * **电子特气国产替代潜力巨大:** 电子特气由于其产品特性、市场空间和国产替代进度,有望成为最早实现全面国产化替代的电子化工材料。 * **国家政策与资金支持:** 电子特气符合国家高端制造自主可控的需求,受到国家产业基金的支持,具有资源汇聚效应。 * **寡头垄断是必然趋势:** 客户对产品种类和定制化生产的需求,以及供应商提供的增值服务,使得寡头垄断成为国内电子特气供应端的必然结果。 # 主要内容 ## 工业气体全球市场千亿美元,全球供应三足鼎立 * **全球市场规模与增长:** * 全球工业气体市场规模超千亿美元,中国市场高增长,占比约为17%,且增速远高于全球平均水平。 * **全球供应格局:** * 全球工业气体行业呈现“三足鼎立”格局,林德集团、法液空、美国空气化工产品公司合计市占率达77%。 * 国内市场外资主导,内资企业数量众多但规模较小,普通工业气体市场存在较大的整合空间。 ## 电子行业引领特种气体高增长,电子特气有望成为最早实现全面国产化替代的电子化工材料 * **电子特气需求增长:** * 电子等新兴领域的气体应用不断深化,为工业气体带来了大量新增需求。 * **政策支持与资源汇聚:** * 电子特气高度符合国家产业发展方向,近年来在技术进步、需求拉动的同时,得到了国家政策的大力支持。 * 国家大基金助力我国半导体研发水平提升,资源汇聚效应显著。 * **电子特气国产替代:** * 电子特气的产品特性决定其适宜本地化生产,国内企业在运输成本、产品价格、核心环节技术水平均具备竞争优势。 * 电子特气市场规模较大,在半导体制造的材料成本中占比高达13%,是半导体制造成本中仅次于硅片的第二大材料。 * **国内企业突破:** * 国内企业已经在部分产品上实现了“从 0到 1”的突破,预计此后将实现加速替代。 ## 投资策略 * 推荐电子特气产品已开始替代进口、并进入国产半导体产业链的公司,如华特气体、昊华科技、南大光电,建议关注巨化股份等优质行业细分龙头。 ## 风险提示 * 市场竞争加剧;下游客户认证进度不及预期;新技术的研发风险;原材料价格波动风险。 # 总结 本报告分析了电子特气行业的市场前景和国产替代机遇。全球工业气体市场规模庞大,中国市场增速显著。电子特气作为半导体制造的关键材料,受益于国家政策支持和下游需求的增长,国产替代空间广阔。报告推荐了相关投资标的,并提示了潜在风险。
报告标签:
  • 化工行业
报告专题:
  • 下载次数:

    2117

  • 发布机构:

    东兴证券股份有限公司

  • 发布日期:

    2020-05-13

  • 页数:

    18页

下载全文
定制咨询
AI精读报告
# 中心思想

本报告的核心观点如下:

*   **电子特气国产替代潜力巨大:** 电子特气由于其产品特性、市场空间和国产替代进度,有望成为最早实现全面国产化替代的电子化工材料。
*   **国家政策与资金支持:** 电子特气符合国家高端制造自主可控的需求,受到国家产业基金的支持,具有资源汇聚效应。
*   **寡头垄断是必然趋势:** 客户对产品种类和定制化生产的需求,以及供应商提供的增值服务,使得寡头垄断成为国内电子特气供应端的必然结果。

# 主要内容

## 工业气体全球市场千亿美元,全球供应三足鼎立

*   **全球市场规模与增长:**
    *   全球工业气体市场规模超千亿美元,中国市场高增长,占比约为17%,且增速远高于全球平均水平。
*   **全球供应格局:**
    *   全球工业气体行业呈现“三足鼎立”格局,林德集团、法液空、美国空气化工产品公司合计市占率达77%。
    *   国内市场外资主导,内资企业数量众多但规模较小,普通工业气体市场存在较大的整合空间。

## 电子行业引领特种气体高增长,电子特气有望成为最早实现全面国产化替代的电子化工材料

*   **电子特气需求增长:**
    *   电子等新兴领域的气体应用不断深化,为工业气体带来了大量新增需求。
*   **政策支持与资源汇聚:**
    *   电子特气高度符合国家产业发展方向,近年来在技术进步、需求拉动的同时,得到了国家政策的大力支持。
    *   国家大基金助力我国半导体研发水平提升,资源汇聚效应显著。
*   **电子特气国产替代:**
    *   电子特气的产品特性决定其适宜本地化生产,国内企业在运输成本、产品价格、核心环节技术水平均具备竞争优势。
    *   电子特气市场规模较大,在半导体制造的材料成本中占比高达13%,是半导体制造成本中仅次于硅片的第二大材料。
*   **国内企业突破:**
    *   国内企业已经在部分产品上实现了“从 0到 1”的突破,预计此后将实现加速替代。

## 投资策略

*   推荐电子特气产品已开始替代进口、并进入国产半导体产业链的公司,如华特气体、昊华科技、南大光电,建议关注巨化股份等优质行业细分龙头。

## 风险提示

*   市场竞争加剧;下游客户认证进度不及预期;新技术的研发风险;原材料价格波动风险。

# 总结

本报告分析了电子特气行业的市场前景和国产替代机遇。全球工业气体市场规模庞大,中国市场增速显著。电子特气作为半导体制造的关键材料,受益于国家政策支持和下游需求的增长,国产替代空间广阔。报告推荐了相关投资标的,并提示了潜在风险。
报告正文
摩熵医药企业版
9大数据库,200+子数据库,一站查询药品研发、临床、上市、销售、投资、政策等数据了解更多
我要试用
1 / 18
试读已结束,如需全文阅读可点击
下载全文
如果您有其他需求,请点击
定制服务咨询
东兴证券股份有限公司最新报告
关于摩熵咨询

摩熵咨询是摩熵数科旗下生物医药专业咨询服务品牌,由深耕医药领域多年的专业人士组成,核心成员均来自国际顶级咨询机构和行业标杆企业,涵盖立项、市场、战略、投资等从业背景,依托摩熵数科丰富的外部专家资源及全面的医药全产业链数据库,为客户提供专业咨询服务和定制化解决方案

1W+
医药行业研究报告
200+
真实项目案例
1300+
业内高端专家资源
市场洞察与营销赋能
市场洞察与营销赋能
分析市场现状,洞察行业趋势,依托数据分析和深度研究,辅助商业决策。
立项评估及管线规划
立项评估及管线规划
提供疾病领域品种调研、专家访谈、品种立项、项目交易整套服务。
产业规划及研究服务
产业规划及研究服务
以数据为基础,为组织、园区、企业提供科学的决策依据和趋势线索。
多渠道数据分析及定制服务
多渠道数据分析及定制服务
帮助客户深入了解目标领域和市场情况,发现潜在机会,优化企业决策。
投资决策与交易估值
投资决策与交易估值
依托全球医药全产业链数据库与顶级投行级分析模型,为并购、融资、IPO提供全周期决策支持。
立即定制
洞察市场格局
解锁药品研发情报

定制咨询

400-9696-311 转1