2025中国医药研发创新与营销创新峰会
2022年医疗机器人行业概览:医疗机器人厂商众多,能否决出龙头存在(摘要版)

2022年医疗机器人行业概览:医疗机器人厂商众多,能否决出龙头存在(摘要版)

研报

2022年医疗机器人行业概览:医疗机器人厂商众多,能否决出龙头存在(摘要版)

  医疗机器人行业——医疗机器人概念与分类   医疗机器人融合了当代医学、IT、机械、5G等多类要素,随着技术的发展各类技术的融合,医疗机器人更加的安全、科学、创伤更小。随着中国老龄化的加重等社会现实,医疗机器人将迎来进一步的爆发   医疗机器人是指的是在医院等机构协助医生进行治疗、康复以及进行医疗相关服务的机器人   医疗机器人主要在医院、专科、康复中心等医疗地点,代指所有用于医疗服务的机器。医疗机器人分类较为广泛包括康复机器人、手术机器人、医疗辅助机器人、微型机器人、医疗服务机器人以及其他多类医疗机器人等。医疗机器人应用广泛,主要应用于帮助医生进行手术、检查,以及帮助病患进行康复、转运、陪护等。   手术机器人与康复机器人是当前两大最火热医疗机器人赛道,手术机器人主要用于帮助医生进行心脏、骨科、前列腺等科目的手术,其有着操作精准、创伤小、恢复快、可远程操作的优点。而康复机器人主要帮助患者进行康复训练,主要与康复器械和辅助机器人一起使用,主要帮助康复患者进行各类型的康复以及对于多类行动与感官进行恢复与辅助。   整体来说医疗机器人融合了当代医学、IT、机械、5G等多类要素,随着技术的发展各类技术的融合,医疗机器人相较于传统方式更加的安全、科学、创伤更小。随着中国老龄化的加重、人均医疗资源的不均、以及收入的增加和政府政策的支持,医疗机器人将迎来进一步的爆发。   医疗机器人行业——机器人主要应用   医疗机器人中除了医疗服务机器人等服务型机器人外,大部分医疗机器人属于二类与三类医疗器械,其主要作用于各类人体器官用以治疗各类疾病包括手术辅助、自动化各类医疗进程、辅助治疗、康复治疗等   医疗机器人应用广泛,几乎覆盖全部身体器官以帮助进行手术、检查、治疗、康复与辅助   医疗机器人中除了医疗服务机器人等服务型机器人外,大部分医疗机器人属于二类与三类医疗器械,其主要作用于各类人体器官用以治疗各类疾病包括手术辅助、自动化各类医疗进程、辅助治疗、康复治疗等。   其中手术医疗机器人应用较为广泛,其覆盖器官与手术各有不同。腹腔机器人主要应用于前列腺治疗手术、肾部手术等腹腔类手术,而脑部手术机器人则主要通过电极植入与3D定位进行脑部手术治疗。而软体机器人与连续体机器人的应用覆盖范围较广包括支气管手术检查、心脏辅助、康复辅助等。部分机器人仍处于初步试验阶段包括眼部机器人辅助进行玻璃体视网膜手术,微型机器人进行局部送药、局部治疗、内部微创治疗、内部放射性治疗等。   康复机器人与辅助机器人则覆盖大部分肢体部位包括上肢、下肢,多见于用机器人用于辅助行走、辅助进行正常的生理活动,以及各个环节的康复治疗。康复机器人治疗相较于传统康复治疗来说具有更加方便、并且由于可编程性使得其更加科学精准的进行康复治疗。而其他医疗机器人包括胶囊机器人等相较于传统方式可以做到更加无痛、易操作、图像更加清晰等特点。
报告标签:
  • 医疗器械
报告专题:
  • 下载次数:

    1282

  • 发布机构:

    头豹研究院

  • 发布日期:

    2022-12-21

  • 页数:

    13页

下载全文
定制咨询
报告内容
AI精读报告
报告摘要

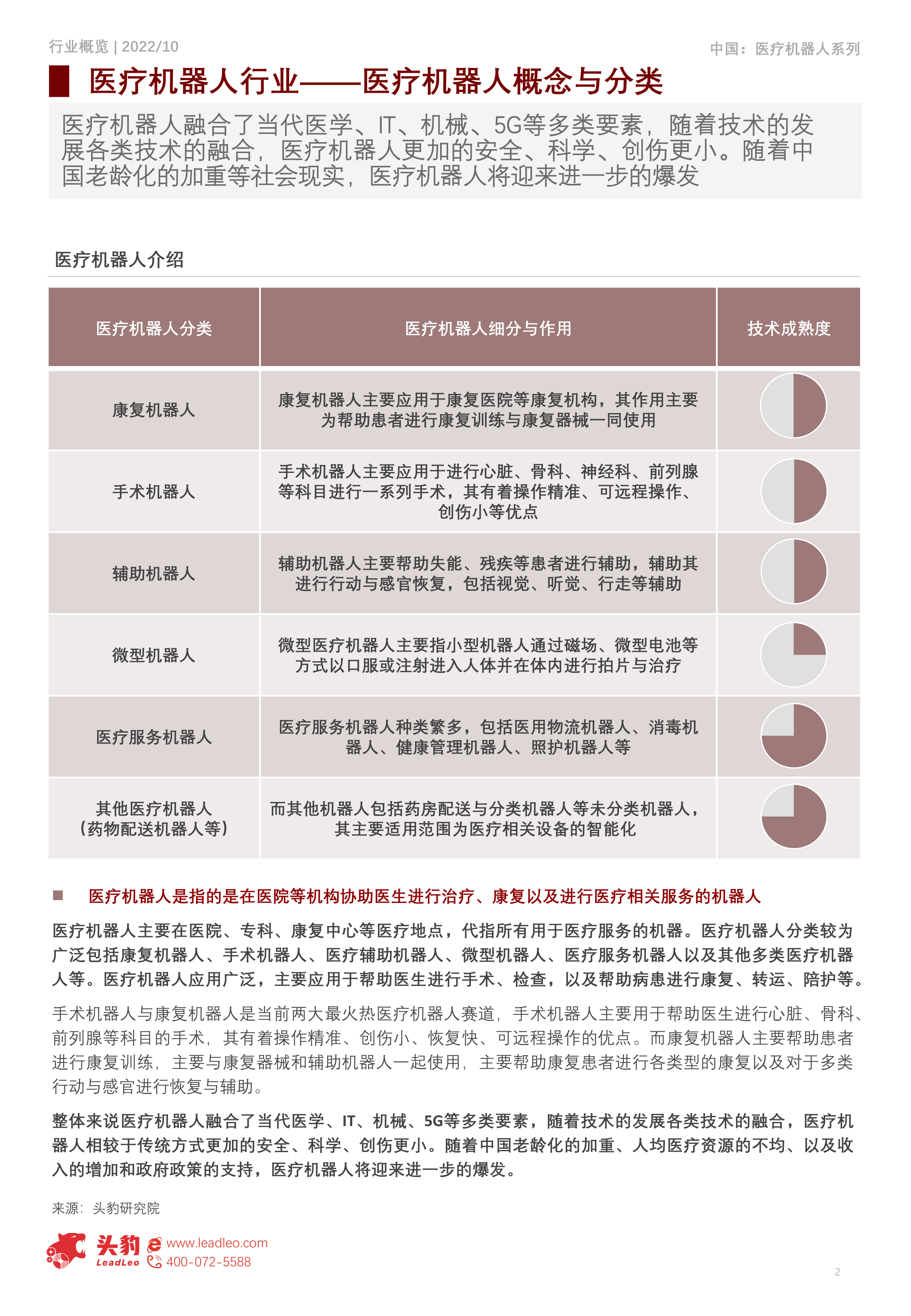
  医疗机器人行业——医疗机器人概念与分类

  医疗机器人融合了当代医学、IT、机械、5G等多类要素,随着技术的发展各类技术的融合,医疗机器人更加的安全、科学、创伤更小。随着中国老龄化的加重等社会现实,医疗机器人将迎来进一步的爆发

  医疗机器人是指的是在医院等机构协助医生进行治疗、康复以及进行医疗相关服务的机器人

  医疗机器人主要在医院、专科、康复中心等医疗地点,代指所有用于医疗服务的机器。医疗机器人分类较为广泛包括康复机器人、手术机器人、医疗辅助机器人、微型机器人、医疗服务机器人以及其他多类医疗机器人等。医疗机器人应用广泛,主要应用于帮助医生进行手术、检查,以及帮助病患进行康复、转运、陪护等。

  手术机器人与康复机器人是当前两大最火热医疗机器人赛道,手术机器人主要用于帮助医生进行心脏、骨科、前列腺等科目的手术,其有着操作精准、创伤小、恢复快、可远程操作的优点。而康复机器人主要帮助患者进行康复训练,主要与康复器械和辅助机器人一起使用,主要帮助康复患者进行各类型的康复以及对于多类行动与感官进行恢复与辅助。

  整体来说医疗机器人融合了当代医学、IT、机械、5G等多类要素,随着技术的发展各类技术的融合,医疗机器人相较于传统方式更加的安全、科学、创伤更小。随着中国老龄化的加重、人均医疗资源的不均、以及收入的增加和政府政策的支持,医疗机器人将迎来进一步的爆发。

  医疗机器人行业——机器人主要应用

  医疗机器人中除了医疗服务机器人等服务型机器人外,大部分医疗机器人属于二类与三类医疗器械,其主要作用于各类人体器官用以治疗各类疾病包括手术辅助、自动化各类医疗进程、辅助治疗、康复治疗等

  医疗机器人应用广泛,几乎覆盖全部身体器官以帮助进行手术、检查、治疗、康复与辅助

  医疗机器人中除了医疗服务机器人等服务型机器人外,大部分医疗机器人属于二类与三类医疗器械,其主要作用于各类人体器官用以治疗各类疾病包括手术辅助、自动化各类医疗进程、辅助治疗、康复治疗等。

  其中手术医疗机器人应用较为广泛,其覆盖器官与手术各有不同。腹腔机器人主要应用于前列腺治疗手术、肾部手术等腹腔类手术,而脑部手术机器人则主要通过电极植入与3D定位进行脑部手术治疗。而软体机器人与连续体机器人的应用覆盖范围较广包括支气管手术检查、心脏辅助、康复辅助等。部分机器人仍处于初步试验阶段包括眼部机器人辅助进行玻璃体视网膜手术,微型机器人进行局部送药、局部治疗、内部微创治疗、内部放射性治疗等。

  康复机器人与辅助机器人则覆盖大部分肢体部位包括上肢、下肢,多见于用机器人用于辅助行走、辅助进行正常的生理活动,以及各个环节的康复治疗。康复机器人治疗相较于传统康复治疗来说具有更加方便、并且由于可编程性使得其更加科学精准的进行康复治疗。而其他医疗机器人包括胶囊机器人等相较于传统方式可以做到更加无痛、易操作、图像更加清晰等特点。

# 中心思想

## 医疗机器人行业发展前景广阔
*   医疗机器人融合了多学科技术,安全性更高,创伤更小,随着中国老龄化加剧和医疗需求的增长,市场潜力巨大。
*   中国医疗机器人市场起步较晚,但增速远高于全球,未来国产替代空间广阔。

## 手术机器人是核心增长点
*   手术机器人种类繁多,应用广泛,能有效减少患者损伤和后遗症,是高难度手术的必备工具。
*   全球和中国的手术机器人市场规模均呈现高增长态势,尤其中国市场增速显著。

# 主要内容

## 医疗机器人概念与分类
*   医疗机器人是协助医生进行治疗、康复和医疗服务的机器人,广泛应用于手术、检查、康复、转运和陪护等。
*   医疗机器人主要分为康复机器人、手术机器人、医疗辅助机器人、微型机器人、医疗服务机器人和其他类型。

## 机器人主要应用
*   医疗机器人广泛应用于人体各个器官,进行手术辅助、自动化医疗进程、辅助治疗和康复治疗。
*   手术机器人覆盖器官与手术类型多样,包括腹腔、脑部、软体和连续体机器人等。
*   康复机器人和辅助机器人主要覆盖肢体部位,辅助行走和康复治疗。

## 医疗机器人的发展历程
*   医疗机器人的发展伴随着机械技术和生物医学技术的更替以及适应症的增多而不断更新。
*   全球医疗机器人发展始于1985年,2000年达芬奇手术机器人商业化,2021年全球装机超过5000台。
*   中国医疗机器人起步较晚,2021年首个自主医疗机器人注册成功,随后进入高速发展阶段。

## 产业链分布
*   医疗机器人上游主要为元器件和机械部件,包括新材料、伺服电机、传感器、控制器和芯片等。
*   中游是各类医疗机器人生产企业,包括手术机器人、康复机器人和其他类型。
*   下游包括各类公立私立医院、患者和康复中心等。

## 手术机器人介绍
*   手术机器人用途广泛,具有创伤小、精准度高、减少患者损伤和后遗症等优点。
*   手术机器人主要分为腔镜手术机器人、骨科手术机器人、泛血管手术机器人、经自然腔道手术机器人、经皮穿刺手术机器人和神经外科手术机器人等。
*   腔镜手术机器人应用广泛,骨科手术机器人可提高手术精度,经皮穿刺手术机器人可用于早期癌症检测。

## 手术机器人公司分布
*   手术机器人种类繁多,包括腔镜手术机器人、骨科手术机器人、经皮穿刺手术机器人等。
*   国外手术机器人公司以大公司收购初创企业为主,技术水平较高。
*   国内手术机器人公司多为初创企业,涉及手术机器人种类较少。

## 手术机器人市场规模
*   全球手术机器人市场规模维持高增长,预计到2026年将达到335.9亿美元。
*   中国手术机器人市场发展较晚,但增速远高于全球,预计2026年将达到38.4亿美元。

## 医疗机器人市场竞争
*   国内医疗机器人市场仍处于快速发展阶段,各类机器人都有企业涉及。
*   国外企业技术储备、产品覆盖和品类较为齐全,国内企业多为初创企业。
*   中国具有技术人才多、产业链完全、产学结合、资金丰富的优势,未来市场将不断增长。

# 总结

## 市场潜力与发展机遇
*   医疗机器人行业受益于技术进步、老龄化加剧和政策支持,市场潜力巨大。
*   手术机器人作为核心增长点,将在高难度手术中发挥越来越重要的作用。

## 国内企业面临的挑战与机遇
*   国内医疗机器人企业起步较晚,技术积累和市场份额相对较低,但增速快,国产替代空间大。
*   国内企业应抓住机遇,加强技术研发和产品验证,提升市场竞争力。
报告正文
摩熵医药企业版
9大数据库,200+子数据库,一站查询药品研发、临床、上市、销售、投资、政策等数据了解更多
我要试用
1 / 13
试读已结束,如需全文阅读可点击
下载全文
如果您有其他需求,请点击
定制服务咨询
头豹研究院最新报告
关于摩熵咨询

摩熵咨询是摩熵数科旗下生物医药专业咨询服务品牌,由深耕医药领域多年的专业人士组成,核心成员均来自国际顶级咨询机构和行业标杆企业,涵盖立项、市场、战略、投资等从业背景,依托摩熵数科丰富的外部专家资源及全面的医药全产业链数据库,为客户提供专业咨询服务和定制化解决方案

1W+
医药行业研究报告
200+
真实项目案例
1300+
业内高端专家资源
市场洞察与营销赋能
市场洞察与营销赋能
分析市场现状,洞察行业趋势,依托数据分析和深度研究,辅助商业决策。
立项评估及管线规划
立项评估及管线规划
提供疾病领域品种调研、专家访谈、品种立项、项目交易整套服务。
产业规划及研究服务
产业规划及研究服务
以数据为基础,为组织、园区、企业提供科学的决策依据和趋势线索。
多渠道数据分析及定制服务
多渠道数据分析及定制服务
帮助客户深入了解目标领域和市场情况,发现潜在机会,优化企业决策。
投资决策与交易估值
投资决策与交易估值
依托全球医药全产业链数据库与顶级投行级分析模型,为并购、融资、IPO提供全周期决策支持。
立即定制
洞察市场格局
解锁药品研发情报

定制咨询

400-9696-311 转1