

-
{{ listItem.name }}快速筛选药品,用摩熵药筛微信扫一扫-立即使用
化工:国家出台原材料工业“十四五”发展规划及央企双碳工作指导意见,低碳发展部署愈发细化
下载次数:
2297 次
发布机构:
天风证券股份有限公司
发布日期:
2022-01-05
页数:
5页
事件1:2021年12月21日,工信部、科技部、自然资源部三部委发布了《“十四五”原材料工业发展规划》(下称《规划》),为提高原材料工业发展质量和效益提供指引。《规划》全文围绕促进产业供给高端化、推动产业结构合理化、加快产业发展绿色化、加速产业转型数字化、保障产业体系安全化五个方面展开,并提出了未来5年的总体发展方向和15年远景目标。
事件2:2021年11月27日,国资委发布了《关于推进中央企业高质量发展做好碳达峰碳中和工作的指导意见》(下称《意见》),提出了双碳目标背景下中央企业2025年、2030年、2060年目标,并从推动绿色低碳转型发展、建立绿色低碳循环产业体系、构建清洁低碳安全高效能源体系、强化绿色低碳技术科技攻关和创新应用、建立完善碳排放管理机制、切实加强组织实施等方面做出具体部署。
点评:
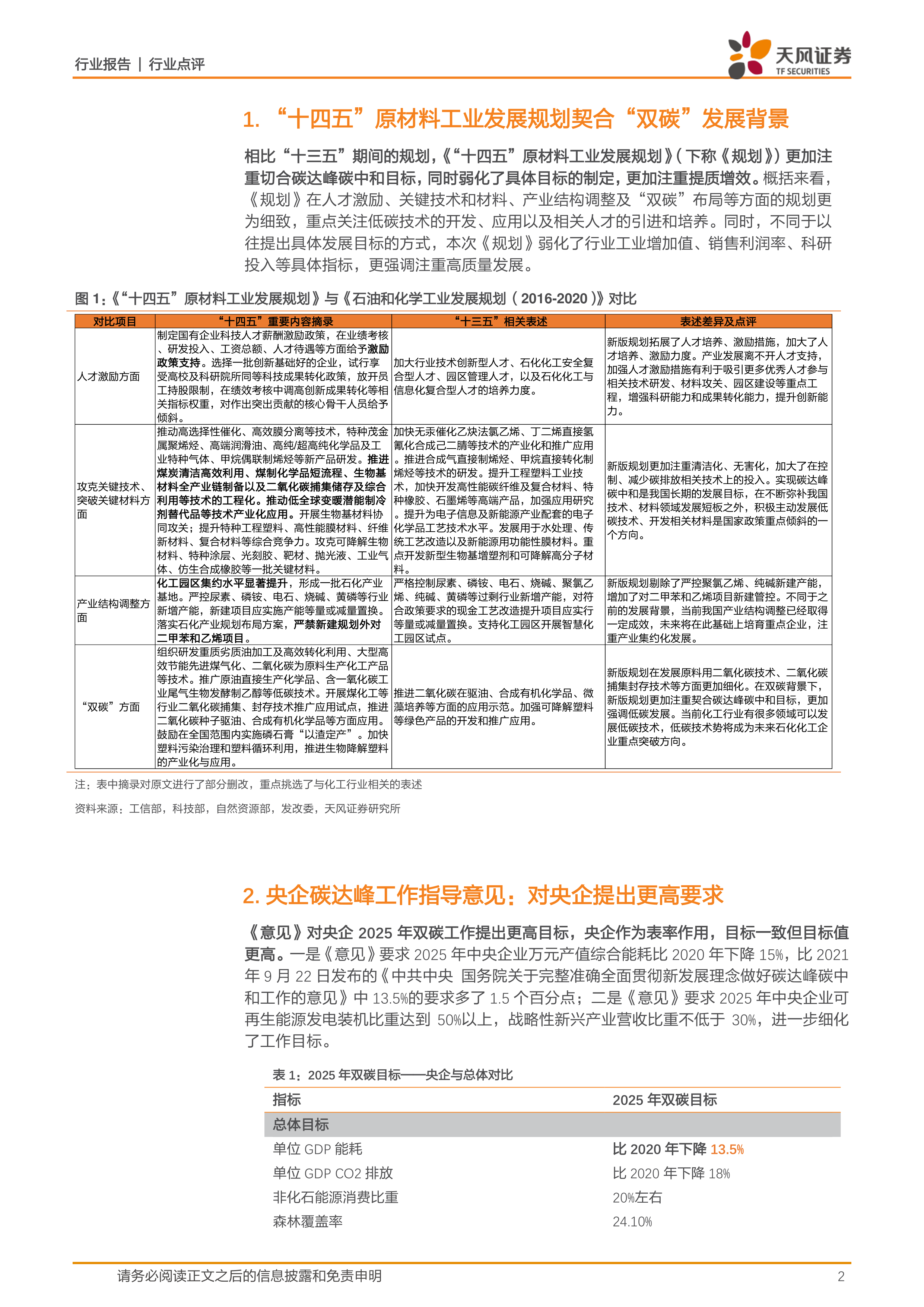
《“十四五”原材料工业发展规划》为我国首个原材料工业整体发展规划,更加注重促进行业间耦合共生发展,同时切合了“双碳”发展目标。相比“十三五”期间的《石油与化学工业发展规划(2016-2020)》,《规划》在人才激励、关键技术和材料、产业结构调整及“双碳”布局等方面的规划更为细致,重点关注低碳技术的开发、应用以及相关人才的引进和培养。绿色低碳发展为五大目标之一,《规划》提出全面实施碳减排行动,制定石化化工等重点行业碳达峰实施方案,加快推进企业节能低碳改造升级,确保2030年前实现达峰。同时,国家继续严控尿素、磷铵、电石、烧碱、黄磷等行业新增产能,新建项目应实施产能等量或减量置换;落实石化产业规划布局方案,严禁新建规划外对二甲苯和乙烯项目。
《关于推进中央企业高质量发展做好碳达峰碳中和工作的指导意见》对央企2025年双碳工作提出更高目标,央企作为表率作用,目标一致但目标值更高。一是《意见》要求2025年中央企业万元产值综合能耗比2020年下降15%,比2021年9月22日发布的《中共中央国务院关于完整准确全面贯彻新发展理念做好碳达峰碳中和工作的意见》中13.5%的要求多了1.5个百分点;二是《意见》要求2025年中央企业可再生能源发电装机比重达到50%以上,战略性新兴产业营收比重不低于30%,进一步细化了工作目标。
碳达峰碳中和发展目标明确,“1+N”政策体系日趋完善,预计未来将有更多政策文件密集下发。《中共中央国务院关于完整准确全面贯彻新发展理念做好碳达峰碳中和工作的意见》作为“1”,在碳达峰碳中和“1+N”政策体系中发挥统领作用,与2030年前碳达峰行动方案共同构成贯穿碳达峰、碳中和两个阶段的顶层设计。“N”则包括能源、工业、交通运输、城乡建设等分领域分行业碳达峰实施方案,以及科技支撑、能源保障、碳汇能力、财政金融价格政策、标准计量体系、督察考核等保障方案,未来各个领域的碳达峰实施方案将陆续出台。
风险提示:政策执行时间和强度变化;政策执行指标变化;化工行业安全环保事故
好的,我已阅读您提供的行业报告,以下是报告的 Markdown 格式总结:
本报告分析了国家出台的原材料工业“十四五”发展规划及央企双碳工作指导意见,并对化工行业的影响进行了深度解读。核心观点如下:
本报告深入分析了国家在原材料工业和双碳目标方面的重要政策,并着重解读了这些政策对化工行业的影响。报告指出,《“十四五”原材料工业发展规划》与“双碳”目标紧密结合,为行业发展提供了方向,而央企在双碳目标上的更高要求,也对化工企业提出了挑战。此外,报告还强调了政策执行和安全环保等方面存在的风险。总体而言,化工行业在未来发展中需要更加注重绿色低碳转型,并积极应对政策变化和潜在风险。
两款高血压药物如期获批上市,多条管线有望迎来收获期
2025H1利润端承压,展望今年即将迎来多项进展
2025H1创新药进入快速放量阶段,国际化贡献利润持续增长
自研创新药出海+股权激励出台,看好后续发展
摩熵咨询是摩熵数科旗下生物医药专业咨询服务品牌,由深耕医药领域多年的专业人士组成,核心成员均来自国际顶级咨询机构和行业标杆企业,涵盖立项、市场、战略、投资等从业背景,依托摩熵数科丰富的外部专家资源及全面的医药全产业链数据库,为客户提供专业咨询服务和定制化解决方案
对不起!您还未登录!请登陆后查看!
您今日剩余【10】次下载额度,确定继续吗?
请填写你的需求,我们将尽快与您取得联系
{{nameTip}}
{{companyTip}}
{{telTip}}
{{sms_codeTip}}
{{emailTip}}
{{descriptionTip}}
*请放心填写您的个人信息,该信息仅用于“摩熵咨询报告”的发送