2025中国医药研发创新与营销创新峰会
2022年中国IVD(体外诊断)公司对比,谁是最大体外诊断龙头?

2022年中国IVD(体外诊断)公司对比,谁是最大体外诊断龙头?

研报

2022年中国IVD(体外诊断)公司对比,谁是最大体外诊断龙头?

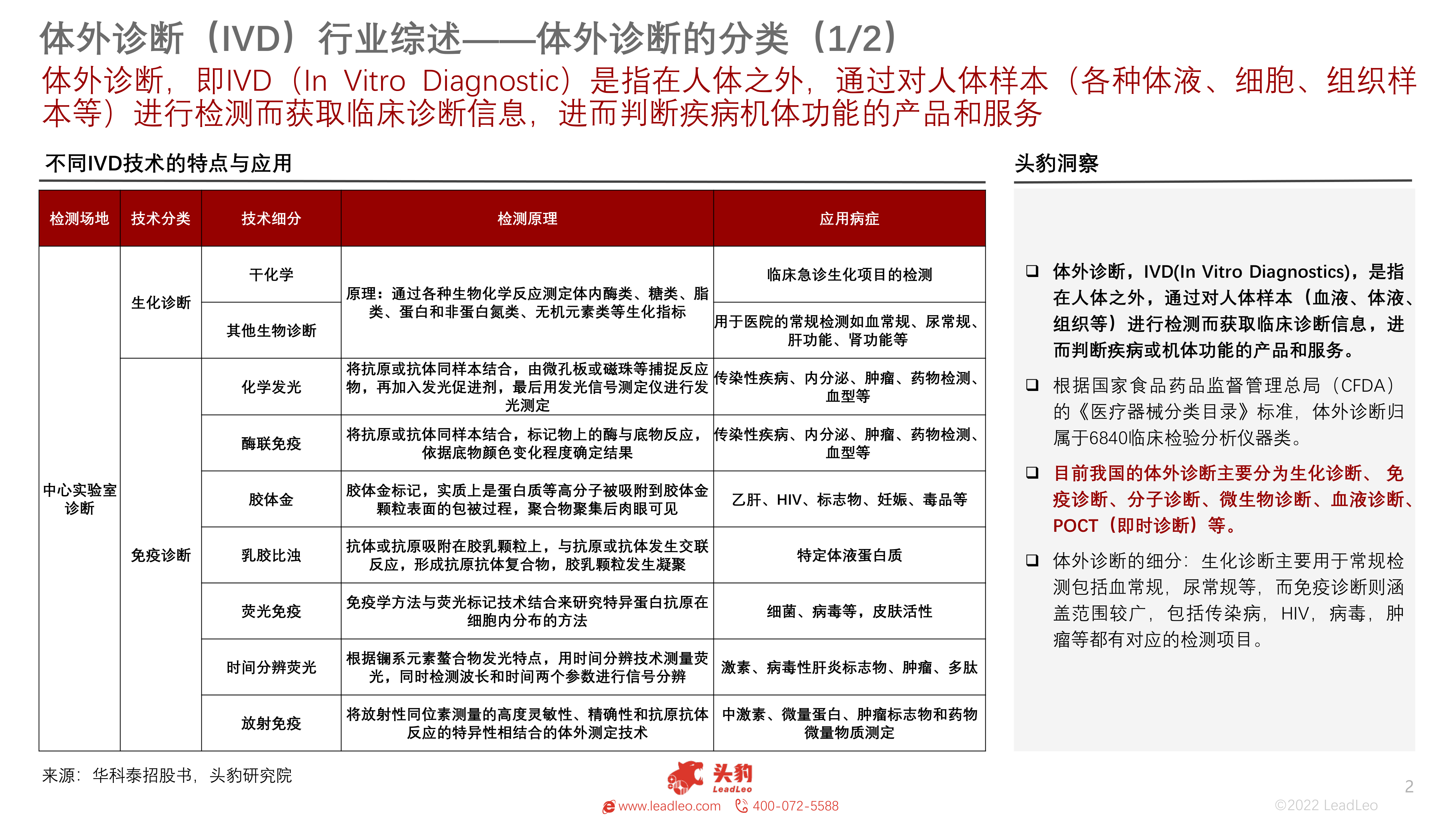
  体外诊断,IVD(In Vitro Diagnostics),是指在人体之外,通过对人体样本(血液、体液、组织等)进行检测而获取临床诊断信息,进而判断疾病或机体功能的产品和服务。   根据国家食品药品监督管理总局(CFDA)的《医疗器械分类目录》标准,体外诊断归属于6840临床检验分析仪器类。   目前我国的体外诊断主要分为生化诊断、免疫诊断、分子诊断、微生物诊断、血液诊断、POCT(即时诊断)等。   体外诊断的细分:生化诊断主要用于常规检测包括血常规,尿常规等,而免疫诊断则涵盖范围较广,包括传染病,HIV,病毒,肿瘤等都有对应的检测项目。   随着我国人口老龄化进程加速、经济水平的提升、人民健康意识日趋增强,对医疗卫生服务的需求大幅提升,为体外诊断行业带来了良好的发展机遇。自2005年以来,国家对包括体外诊断在内的生物高新技术颁布了一系列鼓励、支持政策,国内体外诊断企业在技术、产品、设备领域均取得突破   从增速上看,不同的诊断市场规模以及增速是不同的,从增速上看:分子诊断>免疫诊断&POCT&生化诊断>其他IVD诊断   我国体外诊断的市场规模从2016年约450亿人民币增长至2021年1243亿人民币,期间年化复合增长率为22.5%。
报告标签:
  • 医疗服务
报告专题:
  • 下载次数:

    991

  • 发布机构:

    头豹研究院

  • 发布日期:

    2023-03-06

  • 页数:

    13页

下载全文
定制咨询
报告内容
AI精读报告
报告摘要

  体外诊断,IVD(In Vitro Diagnostics),是指在人体之外,通过对人体样本(血液、体液、组织等)进行检测而获取临床诊断信息,进而判断疾病或机体功能的产品和服务。

  根据国家食品药品监督管理总局(CFDA)的《医疗器械分类目录》标准,体外诊断归属于6840临床检验分析仪器类。

  目前我国的体外诊断主要分为生化诊断、免疫诊断、分子诊断、微生物诊断、血液诊断、POCT(即时诊断)等。

  体外诊断的细分:生化诊断主要用于常规检测包括血常规,尿常规等,而免疫诊断则涵盖范围较广,包括传染病,HIV,病毒,肿瘤等都有对应的检测项目。

  随着我国人口老龄化进程加速、经济水平的提升、人民健康意识日趋增强,对医疗卫生服务的需求大幅提升,为体外诊断行业带来了良好的发展机遇。自2005年以来,国家对包括体外诊断在内的生物高新技术颁布了一系列鼓励、支持政策,国内体外诊断企业在技术、产品、设备领域均取得突破

  从增速上看,不同的诊断市场规模以及增速是不同的,从增速上看:分子诊断>免疫诊断&POCT&生化诊断>其他IVD诊断

  我国体外诊断的市场规模从2016年约450亿人民币增长至2021年1243亿人民币,期间年化复合增长率为22.5%。

中心思想

本报告基于头豹研究院的数据,对2022年中国体外诊断(IVD)市场进行了深入分析,核心观点如下:

中国IVD市场规模及增长潜力巨大

2021年中国IVD市场规模已达1243亿元人民币,并保持高速增长,年复合增长率达22.5%。人口老龄化、经济发展和健康意识增强等因素将持续推动市场扩张。不同细分领域增速差异显著,分子诊断增速最快,其次是免疫诊断、POCT和生化诊断。

市场竞争格局分散,龙头企业优势明显

中国IVD市场竞争激烈,格局分散,但龙头企业已初步显现。迈瑞医疗、东方生物等企业凭借多品类布局或技术优势占据领先地位。然而,众多中小企业也积极参与竞争,市场集中度有待进一步提高。国外企业凭借技术和品牌优势,仍对国内市场构成一定挑战。

国产替代加速,上游原料市场潜力巨大

IVD产业链上游原料国产化率较低,但随着技术进步和政策支持,国产替代进程加速。预计未来几年,IVD原料市场规模将保持高速增长,为国内企业带来发展机遇。

主要内容

本报告从IVD行业综述、产业链分析以及中国企业竞争格局三个方面展开,详细阐述了2022年中国IVD市场的现状和未来发展趋势。

体外诊断行业综述

IVD的分类及技术特点

报告首先对体外诊断(IVD)进行了定义,并将其细分为生化诊断、免疫诊断、分子诊断、微生物诊断、血液诊断和POCT等几大类,并对不同技术的特点和应用场景进行了详细介绍。

IVD市场规模及增长趋势

报告分析了中国IVD市场规模的增长情况,指出2016年至2021年市场规模从约450亿元人民币增长至1243亿元人民币,年复合增长率为22.5%。并预测未来市场将持续增长,不同细分领域的增长速度存在差异。

IVD产业链分析

上游原料市场分析

报告分析了IVD产业链上游原料市场,指出IVD原料成本占比高,国产化率低,但国产替代趋势明显,预计未来几年市场规模增速将达到19.3%。

中游生产商市场分析

报告对中国IVD中游生产商的竞争格局进行了分析,将企业分为三个梯队,并指出国内外企业竞争并存的现状。

下游应用市场分析

报告分析了中国医院门诊量和人均卫生费用的增长趋势,指出这些因素将推动临床检验市场持续增长,为IVD行业发展提供有力支撑。

中国企业竞争格局分析

IVD部分收入对比

报告列举了35家中国IVD企业的2021年IVD业务收入,显示出市场竞争的激烈程度和格局的分散性。

分子诊断竞争格局

报告重点分析了分子诊断领域的竞争格局,指出该领域增速最快,但国内企业多集中于中低端产品,高端产品仍依赖进口。华大基因及其关联公司在技术方面占据领先地位。

总结

本报告通过对2022年中国IVD市场规模、产业链、竞争格局等方面的深入分析,揭示了中国IVD行业高速发展、竞争激烈的现状。 市场规模持续扩大,但竞争格局分散,龙头企业优势明显,国产替代加速,上游原料市场潜力巨大。 未来,中国IVD行业将面临更多机遇和挑战,企业需要不断提升技术水平、加强创新能力,才能在激烈的市场竞争中脱颖而出。 本报告的数据和分析为行业参与者提供了重要的参考依据,有助于企业制定更有效的战略规划。 需要注意的是,报告数据基于2022年7月的数据,未来市场变化可能导致部分结论的调整。

报告正文
摩熵医药企业版
9大数据库,200+子数据库,一站查询药品研发、临床、上市、销售、投资、政策等数据了解更多
我要试用
1 / 13
试读已结束,如需全文阅读可点击
下载全文
如果您有其他需求,请点击
定制服务咨询
头豹研究院最新报告
关于摩熵咨询

摩熵咨询是摩熵数科旗下生物医药专业咨询服务品牌,由深耕医药领域多年的专业人士组成,核心成员均来自国际顶级咨询机构和行业标杆企业,涵盖立项、市场、战略、投资等从业背景,依托摩熵数科丰富的外部专家资源及全面的医药全产业链数据库,为客户提供专业咨询服务和定制化解决方案

1W+
医药行业研究报告
200+
真实项目案例
1300+
业内高端专家资源
市场洞察与营销赋能
市场洞察与营销赋能
分析市场现状,洞察行业趋势,依托数据分析和深度研究,辅助商业决策。
立项评估及管线规划
立项评估及管线规划
提供疾病领域品种调研、专家访谈、品种立项、项目交易整套服务。
产业规划及研究服务
产业规划及研究服务
以数据为基础,为组织、园区、企业提供科学的决策依据和趋势线索。
多渠道数据分析及定制服务
多渠道数据分析及定制服务
帮助客户深入了解目标领域和市场情况,发现潜在机会,优化企业决策。
投资决策与交易估值
投资决策与交易估值
依托全球医药全产业链数据库与顶级投行级分析模型,为并购、融资、IPO提供全周期决策支持。
立即定制
洞察市场格局
解锁药品研发情报

定制咨询

400-9696-311 转1