

-
{{ listItem.name }}快速筛选药品,用摩熵药筛微信扫一扫-立即使用
化工行业:胶粘带研究——产业升级,整合加速
下载次数:
2353 次
发布机构:
头豹研究院
发布日期:
2020-11-06
页数:
32页
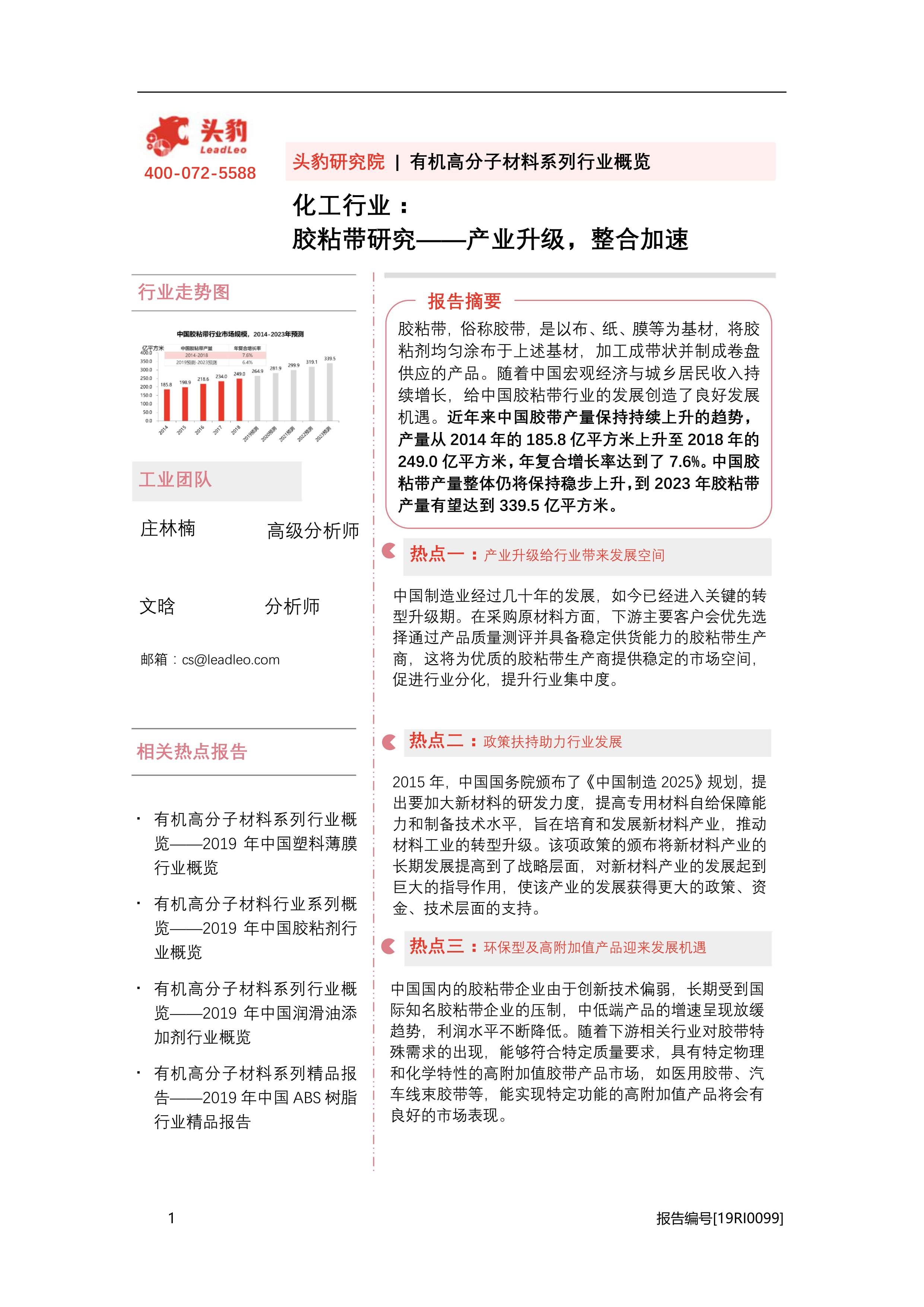
胶粘带,俗称胶带,是以布、纸、膜等为基材,将胶粘剂均匀涂布于上述基材,加工成带状并制成卷盘供应的产品。随着中国宏观经济与城乡居民收入持续增长,给中国胶粘带行业的发展创造了良好发展机遇。近年来中国胶带产量保持持续上升的趋势,产量从2014年的185.8亿平方米上升至2018年的249.0亿平方米,年复合增长率达到了7.6%。中国胶粘带产量整体仍将保持稳步上升,到2023年胶粘带产量有望达到339.5亿平方米。
热点一:产业升级给行业带来发展空间
中国制造业经过几十年的发展,如今已经进入关键的转型升级期。在采购原材料方面,下游主要客户会优先选择通过产品质量测评并具备稳定供货能力的胶粘带生产商,这将为优质的胶粘带生产商提供稳定的市场空间,促进行业分化,提升行业集中度。
热点二:政策扶持助力行业发展
2015年,中国国务院颁布了《中国制造2025》规划,提出要加大新材料的研发力度,提高专用材料自给保障能力和制备技术水平,旨在培育和发展新材料产业,推动材料工业的转型升级。该项政策的颁布将新材料产业的长期发展提高到了战略层面,对新材料产业的发展起到巨大的指导作用,使该产业的发展获得更大的政策、资金、技术层面的支持。
热点三:环保型及高附加值产品迎来发展机遇
中国国内的胶粘带企业由于创新技术偏弱,长期受到国际知名胶粘带企业的压制,中低端产品的增速呈现放缓趋势,利润水平不断降低。随着下游相关行业对胶带特殊需求的出现,能够符合特定质量要求,具有特定物理和化学特性的高附加值胶带产品市场,如医用胶带、汽车线束胶带等,能实现特定功能的高附加值产品将会有良好的市场表现。
本报告的核心观点是:中国胶粘带行业正经历快速发展,市场规模持续扩大,但同时也面临着产品同质化、技术落后、环保压力等挑战。未来行业发展趋势将呈现以下几个方面:环保型和高附加值产品将迎来发展机遇;产业整合加速,市场将更青睐产品质量稳定、具备综合供应能力的企业;大型企业将逐渐向定制化解决方案提供商转型。
中国胶粘带行业发展迅速,产量从2014年的185.8亿平方米增长到2018年的249亿平方米,年复合增长率达7.6%。预计到2023年,产量将达到339.5亿平方米。然而,行业内产品同质化严重,中低端产品占比过高,利润空间被压缩,与国际先进水平存在差距。
驱动因素:
制约因素:
本报告从方法论、行业综述、驱动与制约因素、市场趋势和竞争格局等方面对中国胶粘带行业进行了深入分析。
报告采用头豹研究院自主研发的算法,结合行业交叉的大数据,运用多元化的调研方法,对行业现状进行客观真实的阐述,并对未来发展趋势进行前瞻性预测。
本节详细介绍了中国胶粘带行业的定义、分类、发展历程、现状、产业链以及市场规模。
胶粘带由基材(纸、布、膜等)、胶粘剂和离型纸(膜)构成。根据基材不同,可分为纸基、布基、膜基、金属箔、泡棉和无基材六大类;根据功效和胶粘剂种类,还可作进一步细分。
中国胶粘带行业起步于1983年,经历了从起步发展到产业整合的阶段,目前已成为世界最大的胶粘带生产国。
行业呈现两极分化,中低端产品占比高,高端产品市场主要被国际企业占据。
上游为化工原料供应商,中游为胶粘带生产商,下游为广泛的民用和工业领域。
近年来,中国胶粘带产量持续增长,市场规模不断扩大。
本节分析了行业发展的驱动因素和制约因素,包括市场容量、产业升级、政策扶持、产品同质化、技术落后和用工成本上升等方面。
本节预测了行业未来的发展趋势,包括环保型和高附加值产品将迎来发展机遇;产业整合加速,市场将更青睐产品质量稳定、具备综合供应能力的企业;大型企业将逐渐向定制化解决方案提供商转型。
本节分析了中国胶粘带行业的竞争格局,指出中高端市场被国际企业占据,中低端市场竞争激烈。并对上海晶华胶粘新材料股份有限公司和永乐胶带有限公司进行了案例分析,比较了两家企业的竞争优势和潜在风险。
晶华新材通过研发技术优势、产业链整合优势和新增产能优势,在行业中占据领先地位。但同时也面临宏观经济波动和环保安全生产的风险。
永乐胶带凭借研发优势、品牌优势和服务优势,成为全球最大的PVC胶粘带制造企业。但原材料价格波动和市场竞争也是其面临的潜在风险。
本报告对中国胶粘带行业进行了全面的分析,指出行业发展迅速,市场潜力巨大,但同时也面临诸多挑战。未来,环保型、高附加值产品将成为行业发展重点,产业整合将加速,企业竞争将更加激烈。企业需要加强技术创新,提升产品质量和服务水平,才能在激烈的市场竞争中立于不败之地。 报告中对晶华新材和永乐胶带的案例分析,也为企业发展提供了借鉴和参考。
CT医用影像设备报告:AI重建与国产替代推动的市场突围战 头豹词条报告系列
2025年GLP-1RA药物品牌推荐:降糖减重双突破,GLP-1RA领航代谢治疗
2025年皮肤病药物品牌推荐:创新药物探秘,精准匹配患者需求
2025年中国可穿戴健康监测设备行业概览:24小时健康守护,迈向智能康养时代
摩熵咨询是摩熵数科旗下生物医药专业咨询服务品牌,由深耕医药领域多年的专业人士组成,核心成员均来自国际顶级咨询机构和行业标杆企业,涵盖立项、市场、战略、投资等从业背景,依托摩熵数科丰富的外部专家资源及全面的医药全产业链数据库,为客户提供专业咨询服务和定制化解决方案
对不起!您还未登录!请登陆后查看!
您今日剩余【10】次下载额度,确定继续吗?
请填写你的需求,我们将尽快与您取得联系
{{nameTip}}
{{companyTip}}
{{telTip}}
{{sms_codeTip}}
{{emailTip}}
{{descriptionTip}}
*请放心填写您的个人信息,该信息仅用于“摩熵咨询报告”的发送