

-
{{ listItem.name }}快速筛选药品,用摩熵药筛微信扫一扫-立即使用
医疗器械行业点评:国家发改委发布关键技术产业化实施方案,建议关注对应细分领域龙头
下载次数:
404 次
发布机构:
天风证券股份有限公司
发布日期:
2017-12-27
页数:
6页
本报告的核心观点是:国家发改委发布的《增强制造业核心竞争力三年行动计划(2018-2020年)》及其配套的《高端医疗器械和药品关键技术产业化实施方案》,为中国高端医疗器械行业带来了重大的发展机遇。该方案明确了未来三年内高端医疗器械产业发展的重点方向、目标和支持措施,将推动行业升级换代,并利好细分领域的龙头企业。
国家政策为高端医疗器械行业发展提供了强劲的动力。 《增强制造业核心竞争力三年行动计划》和《高端医疗器械和药品关键技术产业化实施方案》的发布,标志着国家对高端医疗器械产业的高度重视,并提供了明确的政策支持和发展方向。 这将加速高端医疗器械的产业化进程,促进国产医疗器械的升级换代,最终提升中国医疗器械行业的国际竞争力。
政策的实施将进一步促进医疗器械行业的资源集中,龙头企业凭借其技术实力、品牌影响力和产业链整合能力,将成为政策红利的最大受益者。 报告中推荐的迈克生物、安图生物、开立医疗、万东医疗、乐普医疗和万孚生物等企业,有望在未来三年内获得快速发展。
本报告主要围绕国家政策对医疗器械行业的影响展开分析,并对相关龙头企业进行了投资建议。
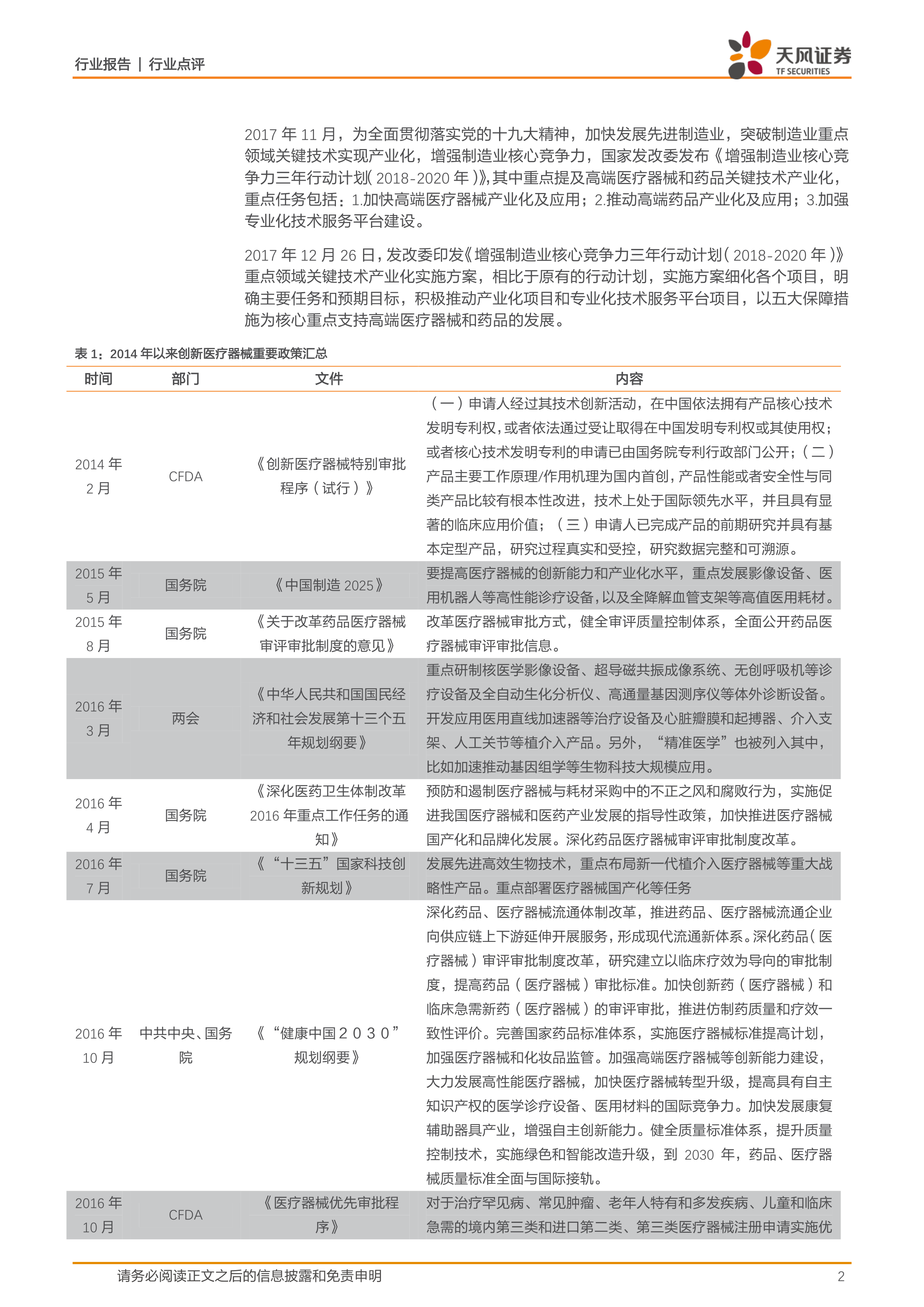
报告详细阐述了自2014年以来国家出台的一系列关于医疗器械产业的政策,包括创新医疗器械特别审批程序、中国制造2025、药品医疗器械审评审批制度改革等。这些政策共同构成了一个鼓励创新、支持产业升级的政策环境。
2017年11月和12月发布的两个重要文件,明确了未来三年高端医疗器械产业化的重点任务和目标:填补国内空白、产品升级换代、培育龙头企业。 具体目标包括:10个以上创新医疗器械填补国内空白;10个以上国产高端医疗器械品牌实现升级换代,市场份额进入前三;培育10家以上销售收入超20亿元的龙头企业。
为实现上述目标,《实施方案》提出了五大保障措施,从研发推广、政策衔接和资金支持三个方向为高端医疗器械产业化保驾护航。 这些措施旨在引导企业、高校、产业资金和政府机关等各方资源向先进制造业倾斜,共同推动产业发展。
报告分析了当前医疗器械行业的发展趋势,指出资源集中趋势日益明显,龙头企业将发挥引领作用。 国家政策的扶持将加速行业整合,促进骨干企业之间的合作,以及与科研院所和高校的合作,共同攻克技术瓶颈。
报告基于对政策和行业趋势的分析,推荐了六家细分领域的龙头企业,并提供了相应的投资评级和预期EPS。 同时,报告也指出了政策落实不到位和公司研发不达预期等潜在风险。
本报告深入分析了国家政策对中国高端医疗器械行业的影响,并对未来发展趋势进行了预测。 国家政策的强力支持,特别是《高端医疗器械和药品关键技术产业化实施方案》的发布,为行业发展提供了前所未有的机遇。 报告认为,细分领域的龙头企业将成为最大受益者,并建议投资者关注相关标的,但同时也要注意潜在的风险。 未来三年,中国高端医疗器械行业有望实现快速发展,并逐步提升在全球价值链中的地位。
2025H1业绩稳健增长,代理销售佩玛贝特片
2025H1利润增长迅速,创新药研发成果迭出
2025H1特瑞普利单抗销售稳健增长,PD-1/VEGF双抗进入II期临床
基础化工行业:七部门联合部署石化化工行业2025-2026年稳增长工作,双氧水、氢氟酸价格上涨
摩熵咨询是摩熵数科旗下生物医药专业咨询服务品牌,由深耕医药领域多年的专业人士组成,核心成员均来自国际顶级咨询机构和行业标杆企业,涵盖立项、市场、战略、投资等从业背景,依托摩熵数科丰富的外部专家资源及全面的医药全产业链数据库,为客户提供专业咨询服务和定制化解决方案
对不起!您还未登录!请登陆后查看!
您今日剩余【10】次下载额度,确定继续吗?
请填写你的需求,我们将尽快与您取得联系
{{nameTip}}
{{companyTip}}
{{telTip}}
{{sms_codeTip}}
{{emailTip}}
{{descriptionTip}}
*请放心填写您的个人信息,该信息仅用于“摩熵咨询报告”的发送