

-
{{ listItem.name }}快速筛选药品,用摩熵药筛微信扫一扫-立即使用
基础化工行业双周报:第三批消费品以旧换新资金将下达,新修订的反不正当竞争法表决通过
下载次数:
2938 次
发布机构:
东莞证券股份有限公司
发布日期:
2025-06-27
页数:
12页
投资要点:
行情回顾:截至2025年6月26日,中信基础化工行业近两周上涨0.81%,跑输沪深300指数0.57个百分点,在中信30个行业中排名第12。
化工产品涨跌幅:重点监控的化工产品中,最近一周价格涨幅前五的产品是丁酮(+11.77%)、一氯甲烷(+9.09%)、液氯(+7.35%)、苯胺(+5.65%)、双氧水(+5.56%),价格跌幅前五的产品是气相白炭黑(-13.51%)、四氯乙烯(-8.66%)、PX(-5.90%)、纯苯(-5.88%)、聚醚胺(-5.77%)。
基础化工行业周观点:近日,国家发改委政策研究室副主任李超表示,将于今年7月份下达今年第三批消费品以旧换新资金,家电、汽车等行业景气度有望维持。此外,新修订的反不正当竞争法表决通过,表明国家对于整治“内卷式”竞争的重视。目前基础化工行业整体盈利处于低点,企业扩产意愿将下降,行业供给有望逐步趋于理性,继续关注供需格局良好的细分领域。
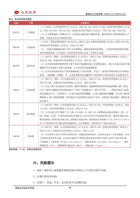
制冷剂:2025年二代制冷剂配额加速削减,三代制冷剂配额继续冻结,供给端约束不改。需求端,近期空调排产数据、新能源车产销数据依然表现亮眼,在我国加力支持消费品以旧换新的背景下,今年空调、新能源汽车产销有望维持良好增长,利好制冷剂需求继续提升,建议关注三美股份(603379)和巨化股份(600160)。
甜味剂:三氯蔗糖方面,下游旺季将至,行业集中度高、协同性好,三氯蔗糖价格存在上涨可能,建议关注金禾实业(002597)。阿洛酮糖方面,由于其甜味及口感与蔗糖接近,但热量却远低于蔗糖,其还可与食物中的氨基酸或蛋白质发生美拉德反应,因此在食品、保健和医疗领域具有重要的应用价值。目前我国阿洛酮糖产品全部用于出口,后续若阿洛酮糖在我国正式审批,则其在国内的应用有望加速推开,建议关注百龙创园(605016)。
润滑油添加剂:需求端,润滑油添加剂下游的交通用润滑油、工业用润滑油有望随着终端应用领域的汽车、工程机械销量和保有量的增长而增
长,但由于以上市场均已进入存量市场阶段,预计增速将保持相对稳定。供给端,目前我国润滑油添加剂仍需每年从海外进口20-30万吨,其中部分来自美国,在贸易摩擦背景下,供应链安全备受重视,有望加速国产替代进程,内资厂商市场份额有望实现提升。个股方面建议关注瑞丰新材(300910)和利安隆(300596)。
风险提示:能源价格剧烈波动导致化工产品价差收窄、宏观经济波动、下游需求不及预期、部分化工产品新增产能过快释放导致供需格局恶化、行业竞争加剧、贸易摩擦影响产品出口、海运费波动影响出口等风险;天灾人祸等不可抗力事件的发生。
本报告的核心观点是:基础化工行业近两周表现略逊于沪深300指数,但年初至今仍跑赢大盘。行业整体盈利处于低点,企业扩产意愿下降,供给有望趋于理性。部分细分领域供需格局良好,值得关注。国家政策利好消费,进一步推动下游行业景气度提升,对基础化工行业构成利好。
基础化工行业近两周上涨0.81%,跑输沪深300指数0.57个百分点,排名第12位。但从年初至今,该行业上涨6.92%,跑赢沪深300指数6.64个百分点,排名第10位,显示出行业韧性。目前行业整体盈利处于低位,企业扩产意愿减弱,供给侧压力有望缓解,这将有利于行业供需格局的改善。 未来应重点关注供需格局良好的细分领域。
国家发改委将于7月份下达第三批消费品以旧换新资金,新修订的反不正当竞争法也已表决通过。这些政策将提振家电、汽车等下游行业景气度,并规范市场竞争,对基础化工行业构成积极影响。
报告首先回顾了中信基础化工行业近两周、本月及年初至今的涨跌幅情况,并与沪深300指数进行比较,数据显示行业表现存在波动,但总体向好。报告还提供了中信基础化工行业过去一年的行情走势图,以及中信30个行业涨跌幅的详细表格,方便投资者全面了解行业整体情况。 表格中详细列出了各个行业子板块的涨跌幅数据,方便投资者进行更细致的分析。
报告详细分析了本周重点监控化工产品的价格涨跌幅情况。丁酮、一氯甲烷、液氯、苯胺、双氧水价格上涨,而气相白炭黑、四氯乙烯、PX、纯苯、聚醚胺价格下跌。报告对涨跌幅前五的产品分别进行了详细的供需分析,并对后市走势进行了预测,分析了影响价格波动的因素,例如成本端变化、供需关系、下游需求等。
报告总结了近期重要的产业新闻,包括国家发改委下达第三批消费品以旧换新资金以及新修订的反不正当竞争法通过的消息,这些信息对行业发展具有重要意义。此外,报告还对几家上市公司的重要公告进行了简要概述,包括建龙微纳收购上海汉兴能源科技股份有限公司、新洋丰建设新型作物专用肥项目、三美股份电解质项目延期、巨化股份投资风电项目以及康达新材拟收购中科华微等信息,这些信息有助于投资者了解行业动态和公司发展战略。
报告根据市场分析和政策解读,对基础化工行业未来发展趋势进行了展望,并针对制冷剂、甜味剂和润滑油添加剂三个细分领域提出了投资建议,分别推荐了三美股份、巨化股份、金禾实业、百龙创园、瑞丰新材和利安隆等公司,并对这些公司的基本面和投资亮点进行了简要分析。
本报告通过对基础化工行业近两周行情、化工产品价格、产业新闻、公司公告以及行业发展趋势的分析,得出以下结论:基础化工行业整体盈利处于低点,但部分细分领域供需格局良好,国家政策利好消费,将进一步推动下游行业景气度提升,对基础化工行业构成利好。投资者应关注供需格局良好的细分领域,并密切关注国家政策和行业动态,谨慎进行投资决策。 报告中提供的详细数据和分析,为投资者提供了较为全面的行业信息和投资参考。 需要注意的是,报告也指出了行业面临的风险,例如能源价格波动、宏观经济波动、下游需求不及预期等,投资者需谨慎评估风险,做出理性投资决策。
基础化工行业双周报:国际能源署发布《2025年全球氢能评估》报告
事件点评:出海步伐不断加速
医药生物行业双周报:第十一批国采临近
基础化工行业双周报:涨价背景下,关注制冷剂板块机会
摩熵咨询是摩熵数科旗下生物医药专业咨询服务品牌,由深耕医药领域多年的专业人士组成,核心成员均来自国际顶级咨询机构和行业标杆企业,涵盖立项、市场、战略、投资等从业背景,依托摩熵数科丰富的外部专家资源及全面的医药全产业链数据库,为客户提供专业咨询服务和定制化解决方案
对不起!您还未登录!请登陆后查看!
您今日剩余【10】次下载额度,确定继续吗?
请填写你的需求,我们将尽快与您取得联系
{{nameTip}}
{{companyTip}}
{{telTip}}
{{sms_codeTip}}
{{emailTip}}
{{descriptionTip}}
*请放心填写您的个人信息,该信息仅用于“摩熵咨询报告”的发送