

-
{{ listItem.name }}快速筛选药品,用摩熵药筛微信扫一扫-立即使用
医疗行业研究:拐点到来,建议加强布局
下载次数:
2829 次
发布机构:
国金证券股份有限公司
发布日期:
2022-02-07
页数:
9页
投资建议
近期医疗板块表现整体弱于大盘。自 2021 年下半年以来,医疗板块当前面临矛盾,在于疫情贡献利润被市场担忧不具备可持续性,而院内诊疗和医药消费等板块又受到疫情局部反弹和疫情防控措施影响。在这种思考框架下,盈利表现较好的疫情防控板块无法享受较好的估值水平,同时常规医疗短期业绩表现又无法得到市场认可。此外市场对控费政策事件依然可能存在过度反应,部分板块和赛道前期经历较长时间高景气阶段也面临调整,导致医疗板块近期整体表现弱于大盘。
2022 年医疗板块拐点有望到来,布局价值显现。展望未来,我们认为医疗板块投资的拐点即将到来,2022 年即将迎来反转机会,主要判断依据以下几个方面:
大量细分赛道核心标的估值大幅回调,目前已位于历史低点;
疫情对院内诊疗的影响正逐步消除,板块有望迎来戴维斯双击;
海外疫情高发态势可能持续,疫情防控利润有望迎来重估机会;
《“十四五”医药工业发展规划》正式出台,医药创新带来的增长价值有望重新得到市场重视;
公司年报、一季报业绩增长将为市场注入信心。
《“十四五”医药工业发展规划》出台,器械药品创新是长期主题。 1月 30 日,工业和信息化部等九部门联合发布了《“十四五”医药工业发展规划》及相应的政策解读,对医药行业目前正在发生的变革做出了非常透彻的分析,其中对于化药、生物药、中药及医疗器械未来 5 年的规划发展做出了详细的前瞻,提出“十四五”期间全行业研发投入年均增长 10%以上,到 2025 年创新产品新增销售额占全行业营业收入增量比重进一步增加。未来行业将在政策引导下进入高质量发展的重要阶段,医疗器械与药品创新依然是国家政策支持和鼓励的长期方向。
看好国内常规诊疗恢复和海外疫情防控板块。在当前业绩基数、市场环境和估值水平下,我们认为医疗板块机会远大于风险,2022 上半年建议积极展开布局,重点把握的方向包括:1 )院内板块:医疗服务、医疗器械、体外诊断、药房等;2 )新冠疫情防控板块:新冠检测、疫苗、医疗防护等;3)创新研发赛道:创新医疗器械、药品等。
重点公司
迈瑞医疗、华润三九、长春高新、爱尔眼科、东方生物等
风险提示
国内疫情反弹影响院内诊疗流量的恢复;药品器械带量集采和谈判议价力度超出预期;抗疫物资供应增多,量价格局恶化;医保支出和卫生财政增速回落,行业增量减少; 研发和新产品上市不及预期;年报一季报行业不及预期;产品出口企业汇兑风险;医疗事故风险;企业激励投入增加,影响表观利润;医疗新基建投入力度不及预期。
本报告的核心观点是:2021年下半年以来,医疗板块整体表现弱于大盘,但2022年有望迎来拐点,投资价值显现。 主要原因在于:估值回调至历史低点;疫情对院内诊疗的影响逐步消除;海外疫情持续可能带来疫情防控板块的重估机会;《“十四五”医药工业发展规划》的出台将推动医药创新;年报、一季报业绩增长将提振市场信心。 报告建议积极布局医疗板块,重点关注院内诊疗恢复、疫情防控常态化以及创新研发赛道。
报告指出,2021年下半年以来,医疗板块整体表现弱于大盘,主要受以下因素影响:市场担忧疫情防控相关板块利润不可持续;院内诊疗和医药消费受疫情影响恢复缓慢;市场对控费政策和集采措施过度反应;部分赛道经历高景气度后面临调整。 然而,报告认为这些负面因素已基本反映在当前市场价格中,为2022年的反转提供了基础。
报告认为,2022年医疗板块投资机会主要体现在以下几个方面:
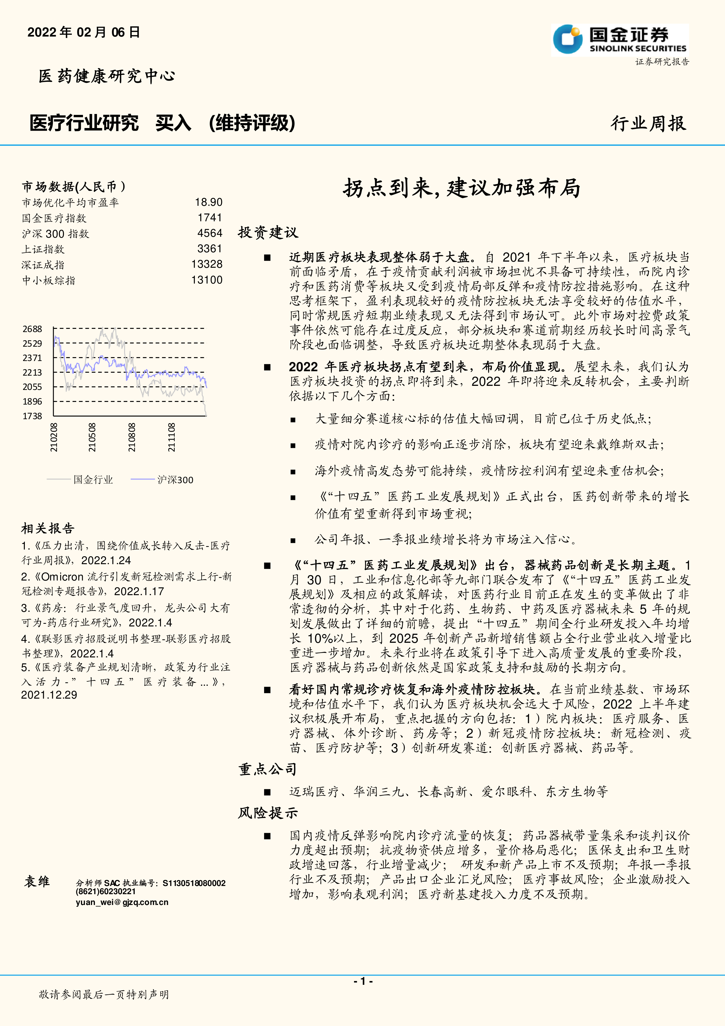
报告首先分析了2021年Q3-Q4以来医疗板块整体表现弱于大盘的原因,包括市场对疫情防控板块利润可持续性的担忧,院内诊疗和医药消费板块受疫情影响的恢复缓慢,市场对控费政策和集采措施的过度反应,以及部分赛道前期高景气度后的调整。 报告通过图表1-4展示了中证医疗、医疗器械、医疗服务和生物制品板块的表现情况,直观地反映了板块整体的低迷态势。
报告随后分析了2022年医疗板块投资机会,并提出了相应的投资建议。 报告认为,在当前业绩基数、市场环境和估值水平下,医疗板块机会远大于风险,建议积极布局。 重点关注方向包括:院内板块业绩修复(医疗服务、医疗器械、体外诊断、药房等);新冠疫情防控常态化下的估值重估(新冠检测、疫苗、医疗防护等);创新研发赛道(创新医疗器械、药品等)。 图表5展示了海外疫情七天滚动发病率趋于稳定的情况,为海外疫情防控板块的投资提供了参考。
报告详细解读了2022年1月30日发布的《“十四五”医药工业发展规划》,指出该规划对医药行业未来发展方向进行了清晰的规划,并对化药、生物药、中药及医疗器械未来5年的发展做出了详细的前瞻。 规划提出“十四五”期间全行业研发投入年均增长10%以上,创新产品新增销售额占全行业营业收入增量比重进一步增加,这将推动医药行业进入高质量发展阶段。 图表6和7分别展示了到2025年医药工业发展目标和“十四五”医药工业发展五大目标。
报告列举了迈瑞医疗、长春高新、爱尔眼科、华润三九等重点公司,并对投资风险进行了提示,包括国内疫情反弹、集采力度超出预期、抗疫物资供应增多、医保支出增速回落、研发不及预期、汇兑风险、医疗事故风险等。
本报告基于对市场数据的分析,认为2021年下半年以来医疗板块整体表现弱于大盘,但2022年有望迎来拐点,投资价值显现。 报告详细分析了导致医疗板块表现低迷的原因,并展望了2022年医疗板块的投资机会,建议投资者积极布局,重点关注院内诊疗恢复、疫情防控常态化以及创新研发赛道。 报告还解读了《“十四五”医药工业发展规划》,并对重点公司和投资风险进行了提示,为投资者提供全面的参考信息。 需要注意的是,报告中的信息、意见仅供参考,不构成投资建议。
收入端整体稳健,研发转型费用端承压
业绩增长稳健,盈利质量继续提升
主营业务稳定增长,润滑油放量
业绩符合预期,新项目助力成长
摩熵咨询是摩熵数科旗下生物医药专业咨询服务品牌,由深耕医药领域多年的专业人士组成,核心成员均来自国际顶级咨询机构和行业标杆企业,涵盖立项、市场、战略、投资等从业背景,依托摩熵数科丰富的外部专家资源及全面的医药全产业链数据库,为客户提供专业咨询服务和定制化解决方案
对不起!您还未登录!请登陆后查看!
您今日剩余【10】次下载额度,确定继续吗?
请填写你的需求,我们将尽快与您取得联系
{{nameTip}}
{{companyTip}}
{{telTip}}
{{sms_codeTip}}
{{emailTip}}
{{descriptionTip}}
*请放心填写您的个人信息,该信息仅用于“摩熵咨询报告”的发送