2025中国医药研发创新与营销创新峰会
生物医药行业周报:首款mRNA RSV疫苗获批上市,关注国内相关布局机会

生物医药行业周报:首款mRNA RSV疫苗获批上市,关注国内相关布局机会

研报

生物医药行业周报:首款mRNA RSV疫苗获批上市,关注国内相关布局机会

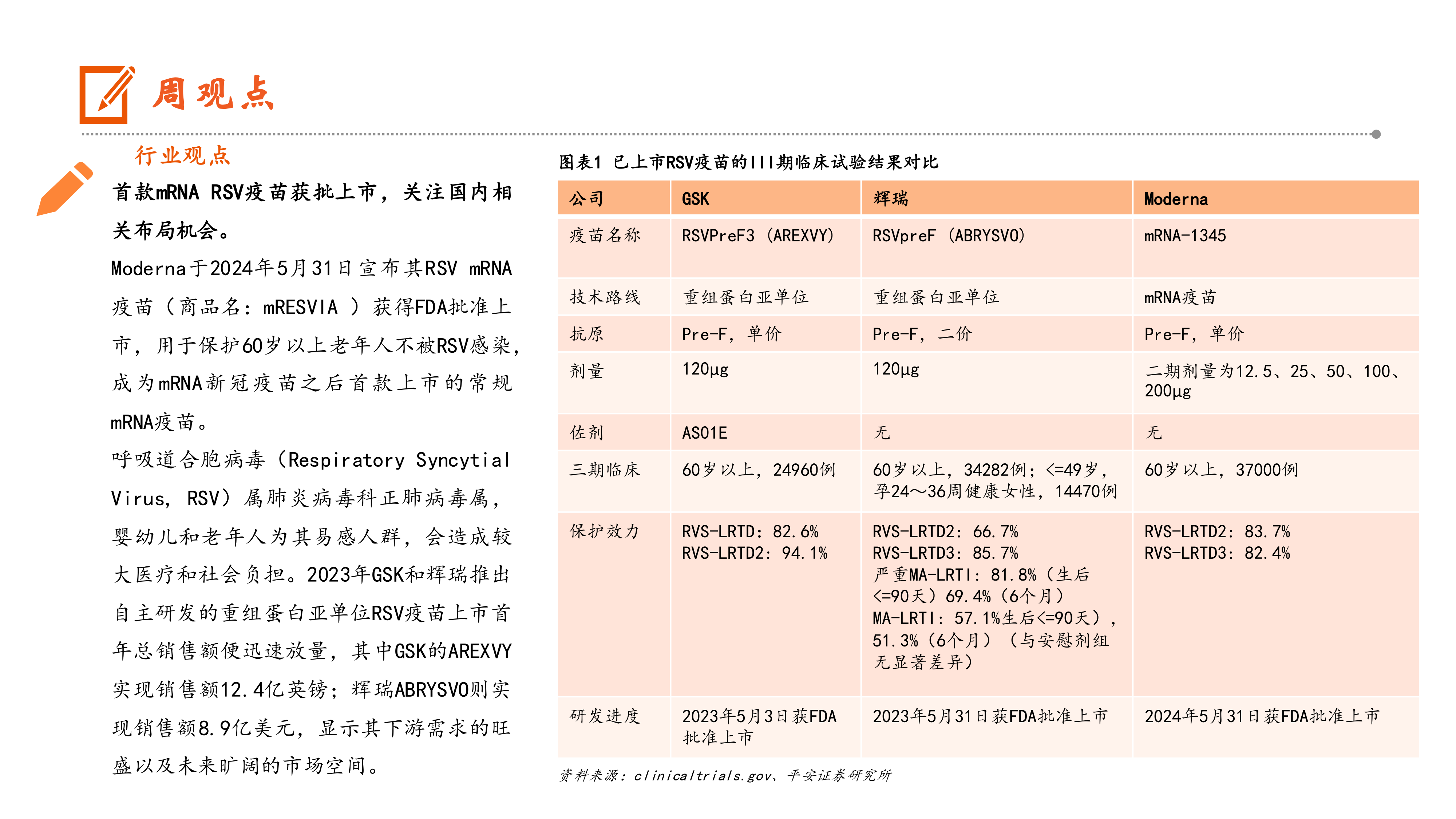
  行业观点   首款mRNARSV疫苗获批上市,关注国内相关布局机会。   Moderna于2024年5月31日宣布其RSVmRNA疫苗(商品名:mRESVIA)获得FDA批准上市,用于保护60岁以上老年人不被RSV感染,成为mRNA新冠疫苗之后首款上市的常规mRNA疫苗。   呼吸道合胞病毒(RespiratorySyncytialVirus,RSV)属肺炎病毒科正肺病毒属,婴幼儿和老年人为其易感人群,会造成较大医疗和社会负担。2023年GSK和辉瑞推出自主研发的重组蛋白亚单位RSV疫苗上市首年总销售额便迅速放量,其中GSK的AREXVY实现销售额12.4亿英镑;辉瑞ABRYSVO则实现销售额8.9亿美元,显示其下游需求的旺盛以及未来旷阔的市场空间。   首款mRNARSV疫苗获批上市,关注国内相关布局机会。   目前全球范围内RSV研发热度高涨,国内企业大部分自主研发产品仍处于临床前阶段。目前进度最快的为艾棣维欣的重组蛋白RSV疫苗(AEO11佐剂)AD110,预计2024年可以完成2期临床。   在授权引进方面,2023年10月,智飞生物与GSK就RSV疫苗达成初步合作意向,若后续合作落地,受益于智飞生物在国内的销售渠道以及AREXVY优异的临床效果,预计未来几年将成为中国RSV疫苗市场独占产品,打开中国RSV预防市场。   投资策略   主线一:围绕创新,布局“空间大”“格局好”的品类,如阿尔兹海默、核医学、高端透皮贴剂等细分领域投资机会,建议关注东诚药业、九典制药、一品红、康辰药业、恒瑞医药、中国同辐、和黄医药、君实生物等。主线二:掘金海外市场大有可为,建议关注药明生物、凯莱英、康龙化成、博腾股份、新产业、奥浦迈、药康生物、健友股份、苑东生物等。主线三:关注其他景气度边际转暖的赛道,如原料药、器械、药店、口腔和中医医疗服务等领域,建议关注司太立、安杰思、心脉医疗、微电生理、爱康医疗、益丰药房、固生堂、通策医疗等。   苑东生物:1)精麻产品集采+大单品贡献公司短期业绩增量;2)麻醉镇痛创新管线持续催化公司中期业绩。公司氨酚羟考酮和吗啡纳曲酮缓释片有望于2024年申报上市;3)精麻赛道制剂出口助力公司中长期发展。公司阿片解毒剂纳美芬注射液已于2023年获FDA批准上市,迈出制剂出海关键一步。   凯因科技:公司是国产泛基因型丙肝口服方案龙头,核心品种凯力唯高速放量。研发方面,目前长效干扰素乙肝功能性治愈适应症处于临床3期,乙肝功能性治愈市场空间大,竞争格局好,目前处于3期的只有凯因科技和特宝生物。   云顶新耀:公司手握两款创新药产品2024年为依嘉完整销售年度,公司预计2024年收入2-3亿元;国内首款IgAN创新药耐赋康将于2024年5月正式商业化,全年预计收入4-5亿元。公司聚焦感染、肾科、自免及mRNA平台,销售团队专业、精简、聚焦核心医院。公司预计2024年整体收入7亿元,2025年实现现金流盈亏平衡。   司太立:2024年公司成本端改善,业绩弹性明显。逆市定增扩产,彰显公司后续行业景气度提升的信心,助力公司巩固行业领先地位。公司造影剂龙头地位稳固,中长期主成长逻辑未变。公司围绕碘造影剂完成“中间体+API+制剂”一体化布局,3大核心API产能在2200吨左右,碘造影剂龙头地位稳固。当前全球碘造影剂API需求量超1万吨,且大部分由原研主导,公司替代空间巨大。   海泰新光:公司是硬式内窥镜行业龙头厂商,光学积淀深厚,从零部件领域全面进军整机系统。零部件业务中海外大客户库存周期已到底部,新品推广顺利,发货节奏进入上升期;自有品牌2023年三条业务线全面完成注册,国药新光、中国史赛克、自有渠道有望在2024年迎来快速发展元年,带来新的增长动力;此外以深厚的光学技术为切入点,布局和拓展光学业务产品线,随着需求恢复公司有望持续受益。   微电生理:心脏电生理领域国产龙头公司,国产首家全面布局射频、冷冻、脉冲三种消融方式的公司,并在三维手术量上优势显著,累计超过4万台,积累了大量临床反馈,为后续高端产品放量奠定基础。电生理行业国产化率不足20%、国产替代空间广阔,公司率先获批高密度标测导管、压力感知射频导管、冷冻消融导管等高端产品,填补国产空白,有望全面进军房颤等核心市场,引领国产替代。公司今年一季度以来手术量趋势良好,集采影响逐步减弱、高端产品开始放量,公司迎来发展拐点。微创集团负面因素对其影响有限;电生理行业高增长优势继续兑现;估值有空间(远期折现&比对迈瑞收购惠泰的定价)。   澳华内镜:软镜领域龙头公司,4K新品300去年收入快速增长,受到下游广泛认可,预计今年迎来装机放量期,其余200等产品持续迭代满足不同客户需求,享受行业需求快速增长和国产替代加速趋势。今年Q1保持快速增长,全年维持收入50%增长预期,PS估值有优势。   泰格医药:订单价格与业绩估计见底+创新药政策持续兑现预期。   固生堂:我国中医连锁的头部品牌,公司线下诊所通过标准化管理带来高质量扩张,线上问诊与患者管理结合,提升患者服务体验,打破医生的地域限制。强大的获医能力与充足的医师资源构建公司的核心护城河,保障公司扩张并引流患者。公司不断获医,未来成长确定性强。   行业要闻荟萃   1)AsahiKasei以约11亿美元收购CalliditasTherapeutics;2)百奥泰「戈利木单抗」生物类似药以至高1.575亿美元达成授权合作;3)诺华终止开发KRASG12C抑制剂;4)康方「依沃西单药」对比「帕博利珠」1L治疗PD-L1阳性NSCLC的III期临床获决定性胜出阳性结果。   行情回顾   上周A股医药板块下跌0.94%,同期沪深300指数下跌0.60%,医药行业在28个行业中涨跌幅排名第17位。上周H股医药板块下跌1.52%,同期恒生综指下跌2.61%,医药行业在11个行业中涨跌幅排名第6位。   风险提示   1)政策风险:医保控费、药品降价等政策对行业负面影响较大;2)研发风险:医药研发投入大、难度高,存在研发失败或进度慢的可能;3)公司风险:公司经营情况不达预期。
报告标签:
  • 医药商业
报告专题:
  • 下载次数:

    2954

  • 发布机构:

    平安证券股份有限公司

  • 发布日期:

    2024-06-04

  • 页数:

    15页

下载全文
定制咨询
报告内容
AI精读报告
报告摘要

  行业观点

  首款mRNARSV疫苗获批上市,关注国内相关布局机会。

  Moderna于2024年5月31日宣布其RSVmRNA疫苗(商品名:mRESVIA)获得FDA批准上市,用于保护60岁以上老年人不被RSV感染,成为mRNA新冠疫苗之后首款上市的常规mRNA疫苗。

  呼吸道合胞病毒(RespiratorySyncytialVirus,RSV)属肺炎病毒科正肺病毒属,婴幼儿和老年人为其易感人群,会造成较大医疗和社会负担。2023年GSK和辉瑞推出自主研发的重组蛋白亚单位RSV疫苗上市首年总销售额便迅速放量,其中GSK的AREXVY实现销售额12.4亿英镑;辉瑞ABRYSVO则实现销售额8.9亿美元,显示其下游需求的旺盛以及未来旷阔的市场空间。

  首款mRNARSV疫苗获批上市,关注国内相关布局机会。

  目前全球范围内RSV研发热度高涨,国内企业大部分自主研发产品仍处于临床前阶段。目前进度最快的为艾棣维欣的重组蛋白RSV疫苗(AEO11佐剂)AD110,预计2024年可以完成2期临床。

  在授权引进方面,2023年10月,智飞生物与GSK就RSV疫苗达成初步合作意向,若后续合作落地,受益于智飞生物在国内的销售渠道以及AREXVY优异的临床效果,预计未来几年将成为中国RSV疫苗市场独占产品,打开中国RSV预防市场。

  投资策略

  主线一:围绕创新,布局“空间大”“格局好”的品类,如阿尔兹海默、核医学、高端透皮贴剂等细分领域投资机会,建议关注东诚药业、九典制药、一品红、康辰药业、恒瑞医药、中国同辐、和黄医药、君实生物等。主线二:掘金海外市场大有可为,建议关注药明生物、凯莱英、康龙化成、博腾股份、新产业、奥浦迈、药康生物、健友股份、苑东生物等。主线三:关注其他景气度边际转暖的赛道,如原料药、器械、药店、口腔和中医医疗服务等领域,建议关注司太立、安杰思、心脉医疗、微电生理、爱康医疗、益丰药房、固生堂、通策医疗等。

  苑东生物:1)精麻产品集采+大单品贡献公司短期业绩增量;2)麻醉镇痛创新管线持续催化公司中期业绩。公司氨酚羟考酮和吗啡纳曲酮缓释片有望于2024年申报上市;3)精麻赛道制剂出口助力公司中长期发展。公司阿片解毒剂纳美芬注射液已于2023年获FDA批准上市,迈出制剂出海关键一步。

  凯因科技:公司是国产泛基因型丙肝口服方案龙头,核心品种凯力唯高速放量。研发方面,目前长效干扰素乙肝功能性治愈适应症处于临床3期,乙肝功能性治愈市场空间大,竞争格局好,目前处于3期的只有凯因科技和特宝生物。

  云顶新耀:公司手握两款创新药产品2024年为依嘉完整销售年度,公司预计2024年收入2-3亿元;国内首款IgAN创新药耐赋康将于2024年5月正式商业化,全年预计收入4-5亿元。公司聚焦感染、肾科、自免及mRNA平台,销售团队专业、精简、聚焦核心医院。公司预计2024年整体收入7亿元,2025年实现现金流盈亏平衡。

  司太立:2024年公司成本端改善,业绩弹性明显。逆市定增扩产,彰显公司后续行业景气度提升的信心,助力公司巩固行业领先地位。公司造影剂龙头地位稳固,中长期主成长逻辑未变。公司围绕碘造影剂完成“中间体+API+制剂”一体化布局,3大核心API产能在2200吨左右,碘造影剂龙头地位稳固。当前全球碘造影剂API需求量超1万吨,且大部分由原研主导,公司替代空间巨大。

  海泰新光:公司是硬式内窥镜行业龙头厂商,光学积淀深厚,从零部件领域全面进军整机系统。零部件业务中海外大客户库存周期已到底部,新品推广顺利,发货节奏进入上升期;自有品牌2023年三条业务线全面完成注册,国药新光、中国史赛克、自有渠道有望在2024年迎来快速发展元年,带来新的增长动力;此外以深厚的光学技术为切入点,布局和拓展光学业务产品线,随着需求恢复公司有望持续受益。

  微电生理:心脏电生理领域国产龙头公司,国产首家全面布局射频、冷冻、脉冲三种消融方式的公司,并在三维手术量上优势显著,累计超过4万台,积累了大量临床反馈,为后续高端产品放量奠定基础。电生理行业国产化率不足20%、国产替代空间广阔,公司率先获批高密度标测导管、压力感知射频导管、冷冻消融导管等高端产品,填补国产空白,有望全面进军房颤等核心市场,引领国产替代。公司今年一季度以来手术量趋势良好,集采影响逐步减弱、高端产品开始放量,公司迎来发展拐点。微创集团负面因素对其影响有限;电生理行业高增长优势继续兑现;估值有空间(远期折现&比对迈瑞收购惠泰的定价)。

  澳华内镜:软镜领域龙头公司,4K新品300去年收入快速增长,受到下游广泛认可,预计今年迎来装机放量期,其余200等产品持续迭代满足不同客户需求,享受行业需求快速增长和国产替代加速趋势。今年Q1保持快速增长,全年维持收入50%增长预期,PS估值有优势。

  泰格医药:订单价格与业绩估计见底+创新药政策持续兑现预期。

  固生堂:我国中医连锁的头部品牌,公司线下诊所通过标准化管理带来高质量扩张,线上问诊与患者管理结合,提升患者服务体验,打破医生的地域限制。强大的获医能力与充足的医师资源构建公司的核心护城河,保障公司扩张并引流患者。公司不断获医,未来成长确定性强。

  行业要闻荟萃

  1)AsahiKasei以约11亿美元收购CalliditasTherapeutics;2)百奥泰「戈利木单抗」生物类似药以至高1.575亿美元达成授权合作;3)诺华终止开发KRASG12C抑制剂;4)康方「依沃西单药」对比「帕博利珠」1L治疗PD-L1阳性NSCLC的III期临床获决定性胜出阳性结果。

  行情回顾

  上周A股医药板块下跌0.94%,同期沪深300指数下跌0.60%,医药行业在28个行业中涨跌幅排名第17位。上周H股医药板块下跌1.52%,同期恒生综指下跌2.61%,医药行业在11个行业中涨跌幅排名第6位。

  风险提示

  1)政策风险:医保控费、药品降价等政策对行业负面影响较大;2)研发风险:医药研发投入大、难度高,存在研发失败或进度慢的可能;3)公司风险:公司经营情况不达预期。

中心思想

本报告的核心观点是:首款mRNA RSV疫苗获批上市,标志着RSV疫苗市场进入新的发展阶段,同时也为国内相关企业提供了重要的发展机遇。报告通过对已上市RSV疫苗的临床试验结果、国内企业RSV疫苗研发进度以及市场前景的分析,指出国内企业应积极布局RSV疫苗市场,并重点关注重组蛋白疫苗和mRNA疫苗两大技术路线。此外,报告还分析了生物医药行业整体市场表现,并推荐了几家值得关注的企业。

mRNA RSV疫苗获批上市,开启市场新篇章

Moderna公司mRNA RSV疫苗获批上市,是mRNA疫苗技术在预防性疫苗领域的又一重大突破,标志着RSV疫苗市场将迎来快速发展。与传统的重组蛋白亚单位疫苗相比,mRNA疫苗具有研发速度快、生产成本低、可根据病毒变异快速调整等优势,这将极大促进RSV疫苗的普及和应用。

国内RSV疫苗研发布局及市场机遇

目前,全球范围内RSV疫苗研发热度高涨,国内企业也积极布局RSV疫苗市场,但大部分产品仍处于临床前阶段。艾棣维欣的重组蛋白RSV疫苗(AEO11佐剂)AD110进展最快,预计2024年完成二期临床。智飞生物与GSK的合作也值得关注,若合作落地,将受益于智飞生物的国内销售渠道和AREXVY的优异临床效果。国内企业应积极推进研发,并关注技术路线的选择和国际合作,以抓住市场机遇。

主要内容

已上市RSV疫苗的临床试验结果对比

报告首先对比分析了GSK、辉瑞和Moderna三家公司已上市或即将上市的RSV疫苗的III期临床试验结果。数据显示,三款疫苗的保护效力均较高,其中Moderna的mRNA疫苗保护效力尤其突出,达到94.1%。这表明mRNA疫苗技术在RSV疫苗研发中具有显著优势。

中国布局RSV疫苗的企业及研发进度

报告列举了多家中国企业在RSV疫苗领域的布局情况,并详细介绍了各企业的研发进度和技术路线。数据显示,国内企业主要集中在重组蛋白疫苗和mRNA疫苗两大技术路线,研发进度参差不齐,大部分产品仍处于临床前阶段。

生物医药行业投资策略及重点关注公司

报告提出了生物医药行业的投资策略,主要包括围绕创新布局“空间大”“格局好”的品类、掘金海外市场以及关注景气度边际转暖的赛道。报告还重点推荐了几家公司,并分析了这些公司的投资亮点和风险。

围绕创新,布局细分领域投资机会

报告建议关注阿尔兹海默、核医学、高端透皮贴剂等细分领域的投资机会,并推荐了东诚药业、九典制药、一品红、康辰药业、恒瑞医药、中国同辐、和黄医药、君实生物等公司。

掘金海外市场

报告建议关注药明生物、凯莱英、康龙化成、博腾股份、新产业、奥浦迈、药康生物、健友股份、苑东生物等在海外市场具有竞争力的公司。

关注景气度边际转暖的赛道

报告建议关注原料药、器械、药店、口腔和中医医疗服务等领域,并推荐了司太立、安杰思、心脉医疗、微电生理、爱康医疗、益丰药房、固生堂、通策医疗等公司。

重点关注公司深度分析

报告对苑东生物、凯因科技、云顶新耀、司太立、海泰新光、微电生理、澳华内镜、泰格医药和固生堂等公司进行了深度分析,详细介绍了这些公司的业务模式、竞争优势、发展前景以及财务状况。

行业要闻荟萃及市场表现

报告总结了近期生物医药行业的重大事件,包括Asahi Kasei收购Calliditas Therapeutics、百奥泰戈利木单抗生物类似药授权合作、诺华终止开发KRAS G12C抑制剂以及康方依沃西单药临床试验获胜等。报告还分析了上周A股和H股医药板块的市场表现,并提供了相关图表数据。

股票投资评级及风险提示

报告最后给出了部分股票的投资评级,并对投资风险进行了提示,包括政策风险、研发风险和公司风险等。

总结

本报告对首款mRNA RSV疫苗获批上市的意义、国内RSV疫苗研发布局、生物医药行业投资策略以及重点关注公司进行了深入分析。报告指出,mRNA RSV疫苗的上市将推动RSV疫苗市场快速发展,为国内企业提供了重要的发展机遇。国内企业应积极布局RSV疫苗市场,并关注技术路线的选择和国际合作。同时,投资者应关注生物医药行业的政策风险、研发风险和公司风险,谨慎投资。 报告中提供的市场数据和公司分析,旨在为投资者提供参考,但不能作为投资决策的唯一依据。 投资者应根据自身情况进行独立判断,并承担相应的投资风险。

报告正文
摩熵医药企业版
9大数据库,200+子数据库,一站查询药品研发、临床、上市、销售、投资、政策等数据了解更多
我要试用
1 / 15
试读已结束,如需全文阅读可点击
下载全文
如果您有其他需求,请点击
定制服务咨询
平安证券股份有限公司最新报告
关于摩熵咨询

摩熵咨询是摩熵数科旗下生物医药专业咨询服务品牌,由深耕医药领域多年的专业人士组成,核心成员均来自国际顶级咨询机构和行业标杆企业,涵盖立项、市场、战略、投资等从业背景,依托摩熵数科丰富的外部专家资源及全面的医药全产业链数据库,为客户提供专业咨询服务和定制化解决方案

1W+
医药行业研究报告
200+
真实项目案例
1300+
业内高端专家资源
市场洞察与营销赋能
市场洞察与营销赋能
分析市场现状,洞察行业趋势,依托数据分析和深度研究,辅助商业决策。
立项评估及管线规划
立项评估及管线规划
提供疾病领域品种调研、专家访谈、品种立项、项目交易整套服务。
产业规划及研究服务
产业规划及研究服务
以数据为基础,为组织、园区、企业提供科学的决策依据和趋势线索。
多渠道数据分析及定制服务
多渠道数据分析及定制服务
帮助客户深入了解目标领域和市场情况,发现潜在机会,优化企业决策。
投资决策与交易估值
投资决策与交易估值
依托全球医药全产业链数据库与顶级投行级分析模型,为并购、融资、IPO提供全周期决策支持。
立即定制
洞察市场格局
解锁药品研发情报

定制咨询

400-9696-311 转1