2025中国医药研发创新与营销创新峰会
先进陶瓷材料系列研究之一:MLCC陶瓷粉体行业:需求高增长,国产替代加速

先进陶瓷材料系列研究之一:MLCC陶瓷粉体行业:需求高增长,国产替代加速

研报

先进陶瓷材料系列研究之一:MLCC陶瓷粉体行业:需求高增长,国产替代加速

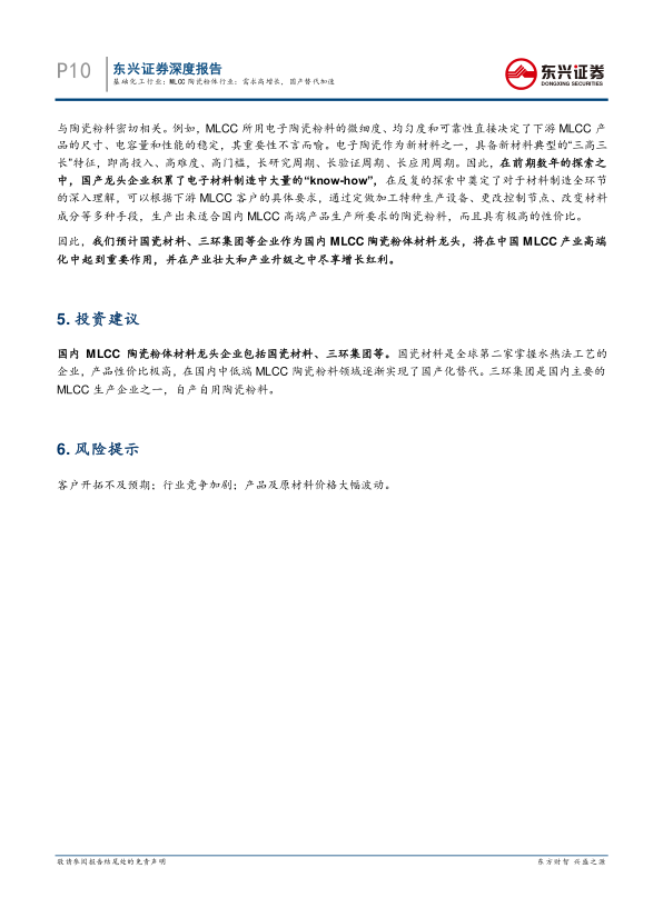
中心思想 本报告的核心观点是:受益于5G建设和电动车渗透率提升,未来五年全球MLCC行业需求将保持高增长,年均增速约9%,国内市场增速更高,约13%。同时,全球MLCC产能正发生结构性变化,通用型产品产能向中国转移,这将显著利好国内MLCC陶瓷粉体材料龙头企业,如国瓷材料和三环集团。这些企业凭借成本优势和技术积累,有望在中低端市场实现国产替代,并逐步向高端市场渗透,助力中国MLCC产业高端化发展。 未来五年MLCC行业需求高增长,国产替代加速 报告预测,未来五年全球MLCC行业年均需求增速约为9%,而国内市场增速将高达13%。这一增长主要源于以下几个方面: 5G建设需求: 5G手机和基站对MLCC的需求量显著高于4G,预计将带来约12%的直接增量。 电动车渗透率提升: 纯电动车对MLCC的需求量是燃油车的5倍,电动车渗透率的提升将持续拉动MLCC需求增长。 新兴设备/生态发展: 可穿戴设备、物联网等新兴领域的发展也将为MLCC带来新的增长点。 通用型MLCC产能向中国转移,利好国产陶瓷粉体材料龙头 目前,全球MLCC市场呈现寡头垄断格局,日韩企业占据主导地位。然而,日韩企业正逐渐将产能向高端产品转移,削减通用型产品的生产,这为中国企业提供了巨大的发展机遇。中国企业积极扩产通用型MLCC,承接产能转移,市场份额有望提升。 主要内容 MLCC行业需求分析及增长预测 报告首先分析了MLCC行业整体市场规模及下游应用领域结构,指出手机、汽车、新兴设备/生态是MLCC的主要应用领域。通过对5G建设、电动车渗透率提升等因素的分析,报告预测未来五年全球MLCC行业年均需求增速约9%,国内需求增速约13%。报告还分别预测了手机、汽车、新兴设备/生态对MLCC需求的年均增长率,分别为4%、3%和2%。 MLCC行业供给格局及产能转移趋势 报告指出,全球MLCC行业供给端呈现典型的寡头垄断特征,CR4高达76%,主要由日韩企业主导。然而,日韩企业正逐渐将产能向高端产品转移,削减通用型产品的产能。与此同时,中国企业积极扩产通用型MLCC,承接产能转移,这将导致通用型MLCC产能向中国转移的趋势愈发明显。 MLCC陶瓷粉体材料市场分析及国产替代 报告深入分析了MLCC陶瓷粉体材料的重要性及其市场格局。MLCC陶瓷粉料是MLCC的关键原材料,其成本占比接近一半。目前,MLCC陶瓷粉料市场也呈现寡头垄断格局,主要被日美企业占据。然而,中国龙头企业如国瓷材料,凭借成本优势和水热法工艺技术,在中低端市场逐渐实现了国产化替代,并有望显著受益于通用型MLCC产能转移趋势。 国产MLCC陶瓷粉体材料龙头企业发展前景 报告认为,虽然目前中国MLCC产业主要承担通用型产品的产能转移,但这并不意味着中国在高端MLCC产业长期受制于人。国产龙头企业多年的技术积累,有助于其在高端产品领域取得突破。报告看好国瓷材料和三环集团等国内MLCC陶瓷粉体材料龙头企业的发展前景,认为它们将在中国MLCC产业高端化过程中发挥重要作用。 总结 本报告基于对MLCC行业需求、供给、技术等方面的深入分析,预测未来五年MLCC行业将保持高增长,并指出通用型MLCC产能向中国转移的趋势。这一趋势将显著利好国内MLCC陶瓷粉体材料龙头企业,这些企业凭借成本优势和技术积累,有望在中低端市场实现国产替代,并逐步向高端市场渗透,最终助力中国MLCC产业实现高端化发展。报告建议关注国瓷材料和三环集团等国内MLCC陶瓷粉体材料龙头企业。 报告同时也指出了客户开拓不及预期、行业竞争加剧、产品及原材料价格大幅波动等潜在风险。
报告标签:
  • 化工行业
报告专题:
  • 下载次数:

    1718

  • 发布机构:

    东兴证券股份有限公司

  • 发布日期:

    2020-06-08

  • 页数:

    13页

下载全文
定制咨询
AI精读报告

中心思想

本报告的核心观点是:受益于5G建设和电动车渗透率提升,未来五年全球MLCC行业需求将保持高增长,年均增速约9%,国内市场增速更高,约13%。同时,全球MLCC产能正发生结构性变化,通用型产品产能向中国转移,这将显著利好国内MLCC陶瓷粉体材料龙头企业,如国瓷材料和三环集团。这些企业凭借成本优势和技术积累,有望在中低端市场实现国产替代,并逐步向高端市场渗透,助力中国MLCC产业高端化发展。

未来五年MLCC行业需求高增长,国产替代加速

报告预测,未来五年全球MLCC行业年均需求增速约为9%,而国内市场增速将高达13%。这一增长主要源于以下几个方面:

  • 5G建设需求: 5G手机和基站对MLCC的需求量显著高于4G,预计将带来约12%的直接增量。
  • 电动车渗透率提升: 纯电动车对MLCC的需求量是燃油车的5倍,电动车渗透率的提升将持续拉动MLCC需求增长。
  • 新兴设备/生态发展: 可穿戴设备、物联网等新兴领域的发展也将为MLCC带来新的增长点。

通用型MLCC产能向中国转移,利好国产陶瓷粉体材料龙头

目前,全球MLCC市场呈现寡头垄断格局,日韩企业占据主导地位。然而,日韩企业正逐渐将产能向高端产品转移,削减通用型产品的生产,这为中国企业提供了巨大的发展机遇。中国企业积极扩产通用型MLCC,承接产能转移,市场份额有望提升。

主要内容

MLCC行业需求分析及增长预测

报告首先分析了MLCC行业整体市场规模及下游应用领域结构,指出手机、汽车、新兴设备/生态是MLCC的主要应用领域。通过对5G建设、电动车渗透率提升等因素的分析,报告预测未来五年全球MLCC行业年均需求增速约9%,国内需求增速约13%。报告还分别预测了手机、汽车、新兴设备/生态对MLCC需求的年均增长率,分别为4%、3%和2%。

MLCC行业供给格局及产能转移趋势

报告指出,全球MLCC行业供给端呈现典型的寡头垄断特征,CR4高达76%,主要由日韩企业主导。然而,日韩企业正逐渐将产能向高端产品转移,削减通用型产品的产能。与此同时,中国企业积极扩产通用型MLCC,承接产能转移,这将导致通用型MLCC产能向中国转移的趋势愈发明显。

MLCC陶瓷粉体材料市场分析及国产替代

报告深入分析了MLCC陶瓷粉体材料的重要性及其市场格局。MLCC陶瓷粉料是MLCC的关键原材料,其成本占比接近一半。目前,MLCC陶瓷粉料市场也呈现寡头垄断格局,主要被日美企业占据。然而,中国龙头企业如国瓷材料,凭借成本优势和水热法工艺技术,在中低端市场逐渐实现了国产化替代,并有望显著受益于通用型MLCC产能转移趋势。

国产MLCC陶瓷粉体材料龙头企业发展前景

报告认为,虽然目前中国MLCC产业主要承担通用型产品的产能转移,但这并不意味着中国在高端MLCC产业长期受制于人。国产龙头企业多年的技术积累,有助于其在高端产品领域取得突破。报告看好国瓷材料和三环集团等国内MLCC陶瓷粉体材料龙头企业的发展前景,认为它们将在中国MLCC产业高端化过程中发挥重要作用。

总结

本报告基于对MLCC行业需求、供给、技术等方面的深入分析,预测未来五年MLCC行业将保持高增长,并指出通用型MLCC产能向中国转移的趋势。这一趋势将显著利好国内MLCC陶瓷粉体材料龙头企业,这些企业凭借成本优势和技术积累,有望在中低端市场实现国产替代,并逐步向高端市场渗透,最终助力中国MLCC产业实现高端化发展。报告建议关注国瓷材料和三环集团等国内MLCC陶瓷粉体材料龙头企业。 报告同时也指出了客户开拓不及预期、行业竞争加剧、产品及原材料价格大幅波动等潜在风险。

报告正文
摩熵医药企业版
9大数据库,200+子数据库,一站查询药品研发、临床、上市、销售、投资、政策等数据了解更多
我要试用
1 / 13
试读已结束,如需全文阅读可点击
下载全文
如果您有其他需求,请点击
定制服务咨询
东兴证券股份有限公司最新报告
关于摩熵咨询

摩熵咨询是摩熵数科旗下生物医药专业咨询服务品牌,由深耕医药领域多年的专业人士组成,核心成员均来自国际顶级咨询机构和行业标杆企业,涵盖立项、市场、战略、投资等从业背景,依托摩熵数科丰富的外部专家资源及全面的医药全产业链数据库,为客户提供专业咨询服务和定制化解决方案

1W+
医药行业研究报告
200+
真实项目案例
1300+
业内高端专家资源
市场洞察与营销赋能
市场洞察与营销赋能
分析市场现状,洞察行业趋势,依托数据分析和深度研究,辅助商业决策。
立项评估及管线规划
立项评估及管线规划
提供疾病领域品种调研、专家访谈、品种立项、项目交易整套服务。
产业规划及研究服务
产业规划及研究服务
以数据为基础,为组织、园区、企业提供科学的决策依据和趋势线索。
多渠道数据分析及定制服务
多渠道数据分析及定制服务
帮助客户深入了解目标领域和市场情况,发现潜在机会,优化企业决策。
投资决策与交易估值
投资决策与交易估值
依托全球医药全产业链数据库与顶级投行级分析模型,为并购、融资、IPO提供全周期决策支持。
立即定制
洞察市场格局
解锁药品研发情报

定制咨询

400-9696-311 转1