2025中国医药研发创新与营销创新峰会
院端自动化药房 头豹词条报告系列

院端自动化药房 头豹词条报告系列

研报

院端自动化药房 头豹词条报告系列

  自动化药房是以自动化设备为媒介,结合计算机信息技术及现代管理技术,以实现药房工作流程优化升级。应用场景包括医院各科室(如门急诊及住院药房、药库、静配中心、手术室、ICU等)、零售药店及医药流通企业药库等,有效实现医疗服务机构降本增效,是提升服务质量的重要手段。   院端自动化药房行业定义   自动化药房是指在药房或其他医疗环境中执行的任务和过程的机械化或自动化。以自动化设备为媒介,结合计算机信息技术及现代管理技术,实现药房工作流程优化升级。药房进行自动化升级解决方案为通过“硬件+软件”结合提升药品终端智能化水平。硬件主要包括自动发药机、自动配液机器人、自动售药机等,软件主要包括信息化系统,如库存管理SAAS、患者管理等。根据每个药房所发放药品规格以及形态的不同,所使用的自动化发药设备也不同。其应用场景主要包括院端药房、静配中心及零售药房,其中院端为最主要应用场景。
报告标签:
  • 医疗服务
报告专题:
  • 下载次数:

    2645

  • 发布机构:

    头豹研究院

  • 发布日期:

    2023-12-21

  • 页数:

    17页

下载全文
定制咨询
报告内容
AI精读报告
报告摘要

  自动化药房是以自动化设备为媒介,结合计算机信息技术及现代管理技术,以实现药房工作流程优化升级。应用场景包括医院各科室(如门急诊及住院药房、药库、静配中心、手术室、ICU等)、零售药店及医药流通企业药库等,有效实现医疗服务机构降本增效,是提升服务质量的重要手段。

  院端自动化药房行业定义

  自动化药房是指在药房或其他医疗环境中执行的任务和过程的机械化或自动化。以自动化设备为媒介,结合计算机信息技术及现代管理技术,实现药房工作流程优化升级。药房进行自动化升级解决方案为通过“硬件+软件”结合提升药品终端智能化水平。硬件主要包括自动发药机、自动配液机器人、自动售药机等,软件主要包括信息化系统,如库存管理SAAS、患者管理等。根据每个药房所发放药品规格以及形态的不同,所使用的自动化发药设备也不同。其应用场景主要包括院端药房、静配中心及零售药房,其中院端为最主要应用场景。

中心思想

本报告基于Leadleo.com提供的院端自动化药房行业数据,对中国院端自动化药房市场进行专业分析。核心观点如下:

市场规模及增长潜力巨大

中国院端自动化药房市场规模持续扩大,2018-2022年复合增长率达16.9%,预计未来五年将保持高速增长。这主要得益于政策支持、市场渗透率低以及医院对提升效率和降低差错率的强烈需求。

行业竞争格局初步形成

目前,行业竞争格局已初步形成,健麾信息和艾隆科技占据领先地位,市占率超过50%。其他企业则处于不同梯队,未来竞争将更加激烈,行业将向高端化、精细化、智能化方向发展。

主要内容

院端自动化药房行业概述

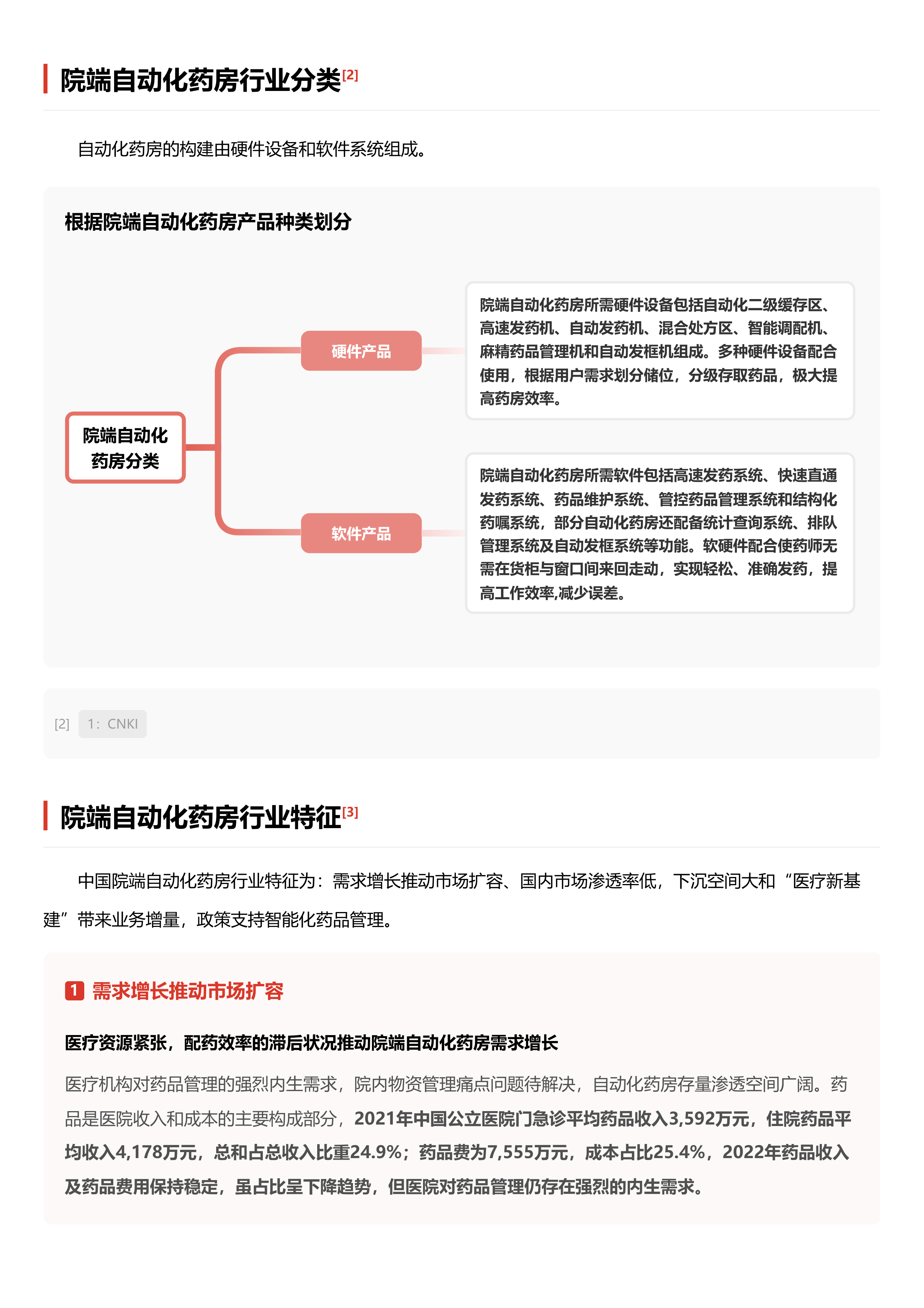
行业定义与分类

自动化药房是指利用自动化设备和信息技术优化药房工作流程,提升效率和准确性。其应用场景涵盖医院各个科室、零售药店和医药流通企业药库等。根据产品种类,院端自动化药房可分为硬件产品(自动化二级缓存区、高速发药机等)和软件产品(高速发药系统、药品维护系统等)。

行业特征

中国院端自动化药房行业的主要特征包括:需求增长推动市场扩容;国内市场渗透率低,下沉空间大;“医疗新基建”带来业务增量;政策支持智能化药品管理。与发达国家相比,中国院端自动化药房市场渗透率较低,拥有巨大的发展潜力。自动化药房显著提升了配药效率和准确率,降低了药师劳动强度,有效解决了传统药房的痛点。

行业发展历程

中国院端自动化药房行业发展大致经历了萌芽期(1990-2010)、启动期(2010-2017)和高速发展期(2017-2023)三个阶段。早期以单品设备为主,逐渐发展成为提供全院级一体化解决方案的成熟行业。

院端自动化药房产业链分析

上游分析

上游主要为硬件设施供应商,提供机械零部件、电子元器件等。原材料价格和质量较为稳定,供应商充足,中游企业可以通过改进生产工艺降低成本。

中游分析

中游为自动化药房设备及服务供应商,健麾信息和艾隆科技为行业龙头,市占率超过50%。这两家企业已上市,凭借全领域覆盖和产品多样性引领行业发展。

下游分析

下游为医药流通企业和医院各科室。随着医疗机构建设加快,各级医院对自动化药房的需求稳步增长,药品流通行业的转型发展也为药房自动化行业提供了良好的机遇。

院端自动化药房市场规模及预测

市场规模

2018-2022年,中国院端自动化药房市场规模从80.2亿元增长至149.6亿元,年复合增长率达16.9%。预计2023-2027年,市场规模将进一步增长至319.7亿元,年复合增长率为16.4%。

市场规模驱动因素

市场规模的增长主要受到政策鼓励智能化管理和自动化药房优势满足医院需求两大因素驱动。 未来市场持续扩大的原因在于新应用技术及辅助设备应用状况区域差异有望缩小,以及“医疗新基建”持续推进优质医疗资源扩容下沉。

院端自动化药房政策梳理

报告列举了多个省市出台的关于自动售药机管理和药品流通环节创新发展的政策,这些政策大多为鼓励性政策,旨在支持自动化药房的落地和发展,促进药品零售新模式发展,提高流通效率和服务水平。

院端自动化药房竞争格局分析

竞争格局

中国院端自动化药房行业竞争格局呈现明显的梯队特征:第一梯队为健麾信息和艾隆科技;第二梯队包括北京华康、红枫智控、老肯医疗等企业;第三梯队为卫邦科技和Swisslog。

竞争格局形成原因

健麾信息和艾隆科技率先进入市场,并积极借鉴国外经验,结合国内医疗场景进行研发,抢占了市场先机。政策的颁布也推动了自动化药房向院外市场拓展,进一步打开了市场容量。

未来竞争趋势

未来,政策将推动行业向高端化、精细化、智能化发展,“医疗新基建”将带动市场扩容,吸引更多企业入局。

院端自动化药房代表企业分析

报告对蝶和科技(中国)有限公司、苏州艾隆科技股份有限公司和上海健麾信息技术股份有限公司三家代表性企业进行了简要分析,包括公司信息、财务数据和竞争优势等方面。 分析显示,艾隆科技和健麾信息在市场上占据领先地位,拥有较强的竞争优势。

总结

本报告对中国院端自动化药房行业进行了全面的分析,涵盖了行业概述、产业链分析、市场规模预测、政策梳理和竞争格局分析等多个方面。报告指出,中国院端自动化药房市场潜力巨大,未来将保持高速增长,行业竞争将日益激烈,企业需要不断提升技术水平和服务能力才能在市场竞争中立于不败之地。 龙头企业凭借先发优势和技术实力占据主导地位,但随着政策支持和市场需求的增长,其他企业也拥有较大的发展空间。 未来,行业发展方向将是高端化、精细化和智能化,并进一步向基层医疗机构下沉。

报告正文
摩熵医药企业版
9大数据库,200+子数据库,一站查询药品研发、临床、上市、销售、投资、政策等数据了解更多
我要试用
1 / 17
试读已结束,如需全文阅读可点击
下载全文
如果您有其他需求,请点击
定制服务咨询
头豹研究院最新报告
关于摩熵咨询

摩熵咨询是摩熵数科旗下生物医药专业咨询服务品牌,由深耕医药领域多年的专业人士组成,核心成员均来自国际顶级咨询机构和行业标杆企业,涵盖立项、市场、战略、投资等从业背景,依托摩熵数科丰富的外部专家资源及全面的医药全产业链数据库,为客户提供专业咨询服务和定制化解决方案

1W+
医药行业研究报告
200+
真实项目案例
1300+
业内高端专家资源
市场洞察与营销赋能
市场洞察与营销赋能
分析市场现状,洞察行业趋势,依托数据分析和深度研究,辅助商业决策。
立项评估及管线规划
立项评估及管线规划
提供疾病领域品种调研、专家访谈、品种立项、项目交易整套服务。
产业规划及研究服务
产业规划及研究服务
以数据为基础,为组织、园区、企业提供科学的决策依据和趋势线索。
多渠道数据分析及定制服务
多渠道数据分析及定制服务
帮助客户深入了解目标领域和市场情况,发现潜在机会,优化企业决策。
投资决策与交易估值
投资决策与交易估值
依托全球医药全产业链数据库与顶级投行级分析模型,为并购、融资、IPO提供全周期决策支持。
立即定制
洞察市场格局
解锁药品研发情报

定制咨询

400-9696-311 转1