

-
{{ listItem.name }}快速筛选药品,用摩熵药筛微信扫一扫-立即使用
医药生物行业专题报告:波士顿科学专题报告系列一之公司介绍篇:快速崛起的平台型器械公司
下载次数:
2119 次
发布机构:
华源证券股份有限公司
发布日期:
2025-08-11
页数:
0页
激励模式、组织架构、公司文化调整等多方面变革,帮助公司彻底摆脱早期对于单一业务的依赖,实现多元化发展,使整体收入重回高个位数-双位数增长轨道。
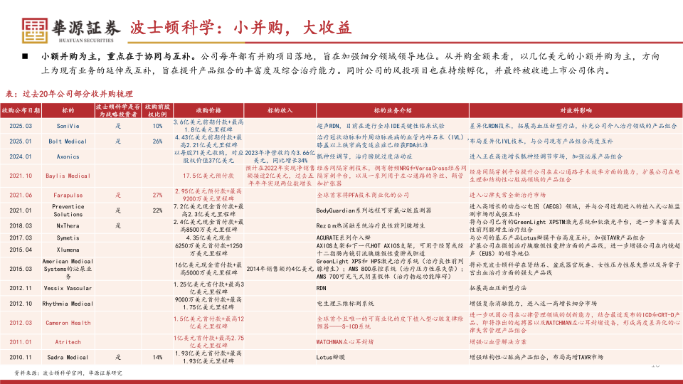
重视创新+收购优质资产,业务向高增市场转移。对于创新的重视以及成功的外延战略也是公司业绩重新提速的核心因素,公司研发费用率长期保持在约10%,2024年绝对金额超16亿美元。同时凭借收购优质资产,公司所处细分赛道持续向创新+高增市场调整,处于高增赛道的产品收入占比从2012年的10%提升至2024年的40%,预计在未来成为公司持续增长的主要驱动力。同时通过有效经营,使公司自身收入增速始终高于所布局产品所处的整体加权市场增速。
深耕潜力赛道,多个板块处于领先地位。根据公司预测,其布局的八个赛道2023年的合计市场规模超500亿美元,并在左心耳封堵、内窥镜、泌尿/女性健康等领域均保有较多份额。同时,由于电生理业务2024年快速增长,市场份额有望实现较大提升。
风险提示:产品销售不及预期;管线产品临床数据/上市进展不及预期;竞争加剧风险。
医药行业周报:信立泰:全面布局CKM管线,创新出海加速推进
紫杉醇胶束有望加速放量,PD1三抗提供较大向上弹性
氨基酸原料药“小巨人” ,新产能释放叠加下游领域拓展有望带来业绩增量
医药行业周报:PD1/VEGF/IL-2潜力可期,建议继续关注上海谊众
摩熵咨询是摩熵数科旗下生物医药专业咨询服务品牌,由深耕医药领域多年的专业人士组成,核心成员均来自国际顶级咨询机构和行业标杆企业,涵盖立项、市场、战略、投资等从业背景,依托摩熵数科丰富的外部专家资源及全面的医药全产业链数据库,为客户提供专业咨询服务和定制化解决方案
对不起!您还未登录!请登陆后查看!
您今日剩余【10】次下载额度,确定继续吗?
请填写你的需求,我们将尽快与您取得联系
{{nameTip}}
{{companyTip}}
{{telTip}}
{{sms_codeTip}}
{{emailTip}}
{{descriptionTip}}
*请放心填写您的个人信息,该信息仅用于“摩熵咨询报告”的发送