2025中国医药研发创新与营销创新峰会
京新2019年半年报点评:深耕心血管+精神神经领域,多点开花助力业绩高增长

京新2019年半年报点评:深耕心血管+精神神经领域,多点开花助力业绩高增长

研报

京新2019年半年报点评:深耕心血管+精神神经领域,多点开花助力业绩高增长

# 中心思想 ## 多点开花助力业绩增长 京新药业在心血管和精神神经领域深耕多年,受益于国内药政管理体系改革,以及自身在原料药和制剂一体化方面的优势,实现了业绩的稳健增长。 ## 持续享受改革红利 公司拥有丰富在研管线,兼具成长价值,预计未来将继续享受国内药政管理体系改革带来的红利。 # 主要内容 ## 1. 京新药业 2019 中报点评:深耕心血管+精神神经领域,多点开花助力业绩高增长 * 公司2019年半年度报告显示,收入18.59亿元,同比增长31.92%;归母净利润3.26亿元,同比增长52.89%。 * 制剂、原料药及器械板块业务均迎来较高增长,扣除非经常性损益后,公司收入和净利润均实现约30%增长。 * 现金流同比增长接近100%,毛利率63.13%,同比提升0.37%,净利率17.53%,同比提升2.4%。 ### 1.1 受益集采回款速度加快等因素,公司现金流大幅,盈利水平不断提升 * 2019Q1收入8.93亿元,Q2收入9.66亿元,Q2同比增长26.27%,环比增长8.17%。 * 现金流同比增长接近100%,毛利率63.13%,同比提升0.37%,净利率17.53%,同比提升2.4%。 ### 1.2 多点开花助力业绩高增长,公司多年积累迎来收获期 * 制剂内贸占比54%,制剂外贸占比3.4%,原料药占比28.8%,器械占比13.8%。 * 制剂内贸增速32%,原料药增速33%,器械增速29%。 #### 1.2.1 制剂内贸各详细品种分析 * **瑞舒伐他汀**:集采区域内销量增长明显,对利润影响较小。集采区域销量提升超过50%,集采外区域销量提升约20%。 * **匹伐他汀**:中效他汀逐步被接受,认可度提高带动高增长。2019H1收入1.29亿,同比增长153%,预计未来仍将维持高速增长。 * **舍曲林**:适应症广泛,有望继续保持稳健增长。2019年H1公司舍曲林收入0.75亿元,同比增长24%,预计未来仍能保持20%-25%增长。 * **左乙拉西坦**:公司重点推广产品,配备自营团队未来将有爆发式增长。 * **康复新液**:渠道整理影响短期增速,未来有望提升。预计全年收入增速在10%左右,预计未来增速有望保持15%增长。 * **地衣芽孢杆菌**:经销商积极性提高,带动销量高增长。2019H1地衣销售额0.73亿元,同比增长56%,未来有望保持40%以上的增长。 #### 1.2.2 制剂外贸分析:在手订单充沛,带量采购拖累外贸产能,预计明年年初得到解决 * 制剂外贸的收入约0.5亿元,占公司半年收入3%,外贸产能占公司产能约50%。 * 国内带量采购的需求占用了部分外贸产能,产能紧张的问题预计明年年初得到解决,届时制剂外贸收入有望进一步提升。 #### 1.2.3 原料药业务分析:下游需求提升,特色原料药增长显著 * 2019H1原料药业务整体收入5.36亿元,同比增长33%,其中喹诺酮类2.98亿,同比增长14%。 * 特色原料药增长显著,2019年H1增长约70%,主要源于他汀类下游厂家需求增加及公司市场份额提升。 #### 1.2.4 器械业务分析:渠道库存拖累18年基数较低,19年积极拓展海外ODM 业务维持高增长 * 2019年公司积极拓展海外客户,ODM业务得到较快发展,2019年ODM收入同比增长达到35%,实际未来有望维持约20%的增长。 #### 1.2.5 深耕心血管+精神神经领域,公司在研管线丰富 * 在精神神经领域,公司主要在研产品有EVT201及P2B创新复方制剂。 * 在心血管领域公司主要在研为支架类产品,以色列PerFlow卒中取栓装置等3款产品已经获CE认证。 ### 1.3 盈利预测与投资评级 * 预计公司2019-2021年共实现收入38.71、49.28、60.78亿元,归母净利润5.21、6.67、7.88亿元,首次覆盖,给予推荐评级。 ## 2. 风险提示 * 产能不足风险;产品后续未进集采风险;研发不及预期风险。 # 总结 ## 业绩增长动力分析 京新药业凭借在心血管和精神神经领域的深耕,以及原料药和制剂一体化的优势,在2019年上半年取得了显著的业绩增长。制剂内贸、原料药和器械业务均保持了良好的增长势头,其中瑞舒伐他汀、匹伐他汀、舍曲林等产品表现突出。 ## 未来发展展望 公司未来将继续受益于国内药政管理体系改革,同时在研管线的丰富也将为公司带来新的增长点。预计公司2019-2021年将保持稳健增长,建议投资者关注。
报告标签:
  • 个股研报
报告专题:
  • 下载次数:

    789

  • 发布机构:

    东兴证券股份有限公司

  • 发布日期:

    2019-08-28

  • 页数:

    8页

下载全文
定制咨询
AI精读报告
# 中心思想

## 多点开花助力业绩增长

京新药业在心血管和精神神经领域深耕多年,受益于国内药政管理体系改革,以及自身在原料药和制剂一体化方面的优势,实现了业绩的稳健增长。

## 持续享受改革红利

公司拥有丰富在研管线,兼具成长价值,预计未来将继续享受国内药政管理体系改革带来的红利。

# 主要内容

## 1. 京新药业 2019 中报点评:深耕心血管+精神神经领域,多点开花助力业绩高增长

*   公司2019年半年度报告显示,收入18.59亿元,同比增长31.92%;归母净利润3.26亿元,同比增长52.89%。
*   制剂、原料药及器械板块业务均迎来较高增长,扣除非经常性损益后,公司收入和净利润均实现约30%增长。
*   现金流同比增长接近100%,毛利率63.13%,同比提升0.37%,净利率17.53%,同比提升2.4%。

### 1.1 受益集采回款速度加快等因素,公司现金流大幅,盈利水平不断提升

*   2019Q1收入8.93亿元,Q2收入9.66亿元,Q2同比增长26.27%,环比增长8.17%。
*   现金流同比增长接近100%,毛利率63.13%,同比提升0.37%,净利率17.53%,同比提升2.4%。

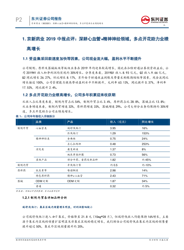
### 1.2 多点开花助力业绩高增长,公司多年积累迎来收获期

*   制剂内贸占比54%,制剂外贸占比3.4%,原料药占比28.8%,器械占比13.8%。
*   制剂内贸增速32%,原料药增速33%,器械增速29%。

#### 1.2.1 制剂内贸各详细品种分析

*   **瑞舒伐他汀**:集采区域内销量增长明显,对利润影响较小。集采区域销量提升超过50%,集采外区域销量提升约20%。
*   **匹伐他汀**:中效他汀逐步被接受,认可度提高带动高增长。2019H1收入1.29亿,同比增长153%,预计未来仍将维持高速增长。
*   **舍曲林**:适应症广泛,有望继续保持稳健增长。2019年H1公司舍曲林收入0.75亿元,同比增长24%,预计未来仍能保持20%-25%增长。
*   **左乙拉西坦**:公司重点推广产品,配备自营团队未来将有爆发式增长。
*   **康复新液**:渠道整理影响短期增速,未来有望提升。预计全年收入增速在10%左右,预计未来增速有望保持15%增长。
*   **地衣芽孢杆菌**:经销商积极性提高,带动销量高增长。2019H1地衣销售额0.73亿元,同比增长56%,未来有望保持40%以上的增长。

#### 1.2.2 制剂外贸分析:在手订单充沛,带量采购拖累外贸产能,预计明年年初得到解决

*   制剂外贸的收入约0.5亿元,占公司半年收入3%,外贸产能占公司产能约50%。
*   国内带量采购的需求占用了部分外贸产能,产能紧张的问题预计明年年初得到解决,届时制剂外贸收入有望进一步提升。

#### 1.2.3 原料药业务分析:下游需求提升,特色原料药增长显著

*   2019H1原料药业务整体收入5.36亿元,同比增长33%,其中喹诺酮类2.98亿,同比增长14%。
*   特色原料药增长显著,2019年H1增长约70%,主要源于他汀类下游厂家需求增加及公司市场份额提升。

#### 1.2.4 器械业务分析:渠道库存拖累18年基数较低,19年积极拓展海外ODM 业务维持高增长

*   2019年公司积极拓展海外客户,ODM业务得到较快发展,2019年ODM收入同比增长达到35%,实际未来有望维持约20%的增长。

#### 1.2.5 深耕心血管+精神神经领域,公司在研管线丰富

*   在精神神经领域,公司主要在研产品有EVT201及P2B创新复方制剂。
*   在心血管领域公司主要在研为支架类产品,以色列PerFlow卒中取栓装置等3款产品已经获CE认证。

### 1.3 盈利预测与投资评级

*   预计公司2019-2021年共实现收入38.71、49.28、60.78亿元,归母净利润5.21、6.67、7.88亿元,首次覆盖,给予推荐评级。

## 2. 风险提示

*   产能不足风险;产品后续未进集采风险;研发不及预期风险。

# 总结

## 业绩增长动力分析

京新药业凭借在心血管和精神神经领域的深耕,以及原料药和制剂一体化的优势,在2019年上半年取得了显著的业绩增长。制剂内贸、原料药和器械业务均保持了良好的增长势头,其中瑞舒伐他汀、匹伐他汀、舍曲林等产品表现突出。

## 未来发展展望

公司未来将继续受益于国内药政管理体系改革,同时在研管线的丰富也将为公司带来新的增长点。预计公司2019-2021年将保持稳健增长,建议投资者关注。
报告正文
摩熵医药企业版
9大数据库,200+子数据库,一站查询药品研发、临床、上市、销售、投资、政策等数据了解更多
我要试用
1 / 8
试读已结束,如需全文阅读可点击
下载全文
如果您有其他需求,请点击
定制服务咨询
东兴证券股份有限公司最新报告
关于摩熵咨询

摩熵咨询是摩熵数科旗下生物医药专业咨询服务品牌,由深耕医药领域多年的专业人士组成,核心成员均来自国际顶级咨询机构和行业标杆企业,涵盖立项、市场、战略、投资等从业背景,依托摩熵数科丰富的外部专家资源及全面的医药全产业链数据库,为客户提供专业咨询服务和定制化解决方案

1W+
医药行业研究报告
200+
真实项目案例
1300+
业内高端专家资源
市场洞察与营销赋能
市场洞察与营销赋能
分析市场现状,洞察行业趋势,依托数据分析和深度研究,辅助商业决策。
立项评估及管线规划
立项评估及管线规划
提供疾病领域品种调研、专家访谈、品种立项、项目交易整套服务。
产业规划及研究服务
产业规划及研究服务
以数据为基础,为组织、园区、企业提供科学的决策依据和趋势线索。
多渠道数据分析及定制服务
多渠道数据分析及定制服务
帮助客户深入了解目标领域和市场情况,发现潜在机会,优化企业决策。
投资决策与交易估值
投资决策与交易估值
依托全球医药全产业链数据库与顶级投行级分析模型,为并购、融资、IPO提供全周期决策支持。
立即定制
洞察市场格局
解锁药品研发情报

定制咨询

400-9696-311 转1