2025中国医药研发创新与营销创新峰会
2018三季报点评:业绩符合预期,收入及现金流情况良好,一致性评价加速推进

2018三季报点评:业绩符合预期,收入及现金流情况良好,一致性评价加速推进

研报

2018三季报点评:业绩符合预期,收入及现金流情况良好,一致性评价加速推进

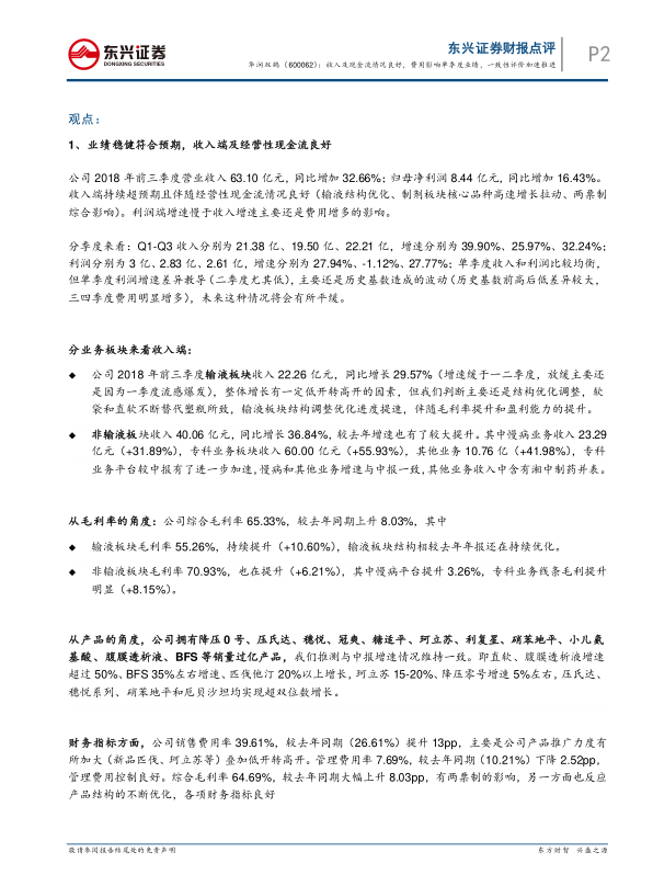
# 中心思想 ## 业绩稳健与未来增长潜力 华润双鹤2018年前三季度业绩稳健,收入端和经营性现金流表现良好,未来有望受益于一致性评价的推进。 ## 低估值优质标的投资价值 该报告认为华润双鹤是低估值的优质标的,随着公司业务结构改善和一致性评价的推进,未来具有较高的投资价值,维持“强烈推荐”评级。 # 主要内容 ## 1、业绩稳健符合预期,收入端及经营性现金流良好 * **收入与利润增长分析** 公司前三季度营业收入同比增长32.66%,归母净利润同比增长16.43%。收入端持续超预期,经营性现金流良好。利润增速低于收入增速主要受费用增长影响。 * **分业务板块收入分析** 输液板块收入同比增长29.57%,非输液板块收入同比增长36.84%,其中专科业务板块加速增长。输液板块结构优化,软袋和直软替代塑瓶,毛利率提升。 * **财务指标分析** 公司销售费用率提升,主要由于产品推广力度加大。管理费用率下降,管理费用控制良好。综合毛利率大幅上升,受益于两票制和产品结构优化。 ## 2、公司投资逻辑再梳理,低估值优质标的,未来受益于一致性评价 * **公司转型与未来发展** 华润双鹤已基本完成从输液龙头到化药平台的转型,未来将重点发展制剂板块。预计2018年受益于大输液行业回暖+结构调整,核心制剂品种高速增长,收入利润有望高于行业平均增速。 * **估值提升因素** 随着公司业务结构改善,非输液产品收入、毛利占比显著提升。输液业务中,高毛利率的治疗、营养输液占比提升,基础输液中软包产品占比提升,为公司存量业务带来估值提升。 * **一致性评价收益** 公司是受益于一致性评价的标的,多个口服制剂产品申报一致性评价,部分产品已纳入优先审批。预计未来将较快完成一致性评价的品种有左乙拉西坦,氨氯地平,克拉唑嗪(赛科)、替硝唑(利民)、二甲双胍、匹伐他汀等,通过一致性评价之后有望进一步拉动慢病平台的增长。 * **产品加速获得** 公司将加快多渠道产品获得,一方面资源聚焦,自研项目提升效率,另一方面通过BD、上市许可人制度、复产等多途径引进产品。 ## 公司盈利预测表 & 资产负债表 & 利润表 & 现金流量表 & 主要财务比率 * 对公司未来几年的营收、利润等关键财务数据进行了预测,并给出了详细的财务报表和主要财务比率。 # 总结 华润双鹤2018年前三季度业绩稳健,收入和现金流情况良好,费用增长影响单季度业绩。公司正加速推进一致性评价,从输液龙头向化药平台转型。东兴证券认为华润双鹤是低估值的优质标的,维持“强烈推荐”评级,并预测了公司未来几年的营收和利润增长。
报告标签:
  • 个股研报
报告专题:
  • 下载次数:

    1033

  • 发布机构:

    东兴证券股份有限公司

  • 发布日期:

    2018-11-01

  • 页数:

    6页

下载全文
定制咨询
AI精读报告
# 中心思想

## 业绩稳健与未来增长潜力
华润双鹤2018年前三季度业绩稳健,收入端和经营性现金流表现良好,未来有望受益于一致性评价的推进。

## 低估值优质标的投资价值
该报告认为华润双鹤是低估值的优质标的,随着公司业务结构改善和一致性评价的推进,未来具有较高的投资价值,维持“强烈推荐”评级。

# 主要内容

## 1、业绩稳健符合预期,收入端及经营性现金流良好

*   **收入与利润增长分析**
    公司前三季度营业收入同比增长32.66%,归母净利润同比增长16.43%。收入端持续超预期,经营性现金流良好。利润增速低于收入增速主要受费用增长影响。
*   **分业务板块收入分析**
    输液板块收入同比增长29.57%,非输液板块收入同比增长36.84%,其中专科业务板块加速增长。输液板块结构优化,软袋和直软替代塑瓶,毛利率提升。
*   **财务指标分析**
    公司销售费用率提升,主要由于产品推广力度加大。管理费用率下降,管理费用控制良好。综合毛利率大幅上升,受益于两票制和产品结构优化。

## 2、公司投资逻辑再梳理,低估值优质标的,未来受益于一致性评价

*   **公司转型与未来发展**
    华润双鹤已基本完成从输液龙头到化药平台的转型,未来将重点发展制剂板块。预计2018年受益于大输液行业回暖+结构调整,核心制剂品种高速增长,收入利润有望高于行业平均增速。
*   **估值提升因素**
    随着公司业务结构改善,非输液产品收入、毛利占比显著提升。输液业务中,高毛利率的治疗、营养输液占比提升,基础输液中软包产品占比提升,为公司存量业务带来估值提升。
*   **一致性评价收益**
    公司是受益于一致性评价的标的,多个口服制剂产品申报一致性评价,部分产品已纳入优先审批。预计未来将较快完成一致性评价的品种有左乙拉西坦,氨氯地平,克拉唑嗪(赛科)、替硝唑(利民)、二甲双胍、匹伐他汀等,通过一致性评价之后有望进一步拉动慢病平台的增长。
*   **产品加速获得**
    公司将加快多渠道产品获得,一方面资源聚焦,自研项目提升效率,另一方面通过BD、上市许可人制度、复产等多途径引进产品。

## 公司盈利预测表 & 资产负债表 & 利润表 & 现金流量表 & 主要财务比率

*   对公司未来几年的营收、利润等关键财务数据进行了预测,并给出了详细的财务报表和主要财务比率。

# 总结

华润双鹤2018年前三季度业绩稳健,收入和现金流情况良好,费用增长影响单季度业绩。公司正加速推进一致性评价,从输液龙头向化药平台转型。东兴证券认为华润双鹤是低估值的优质标的,维持“强烈推荐”评级,并预测了公司未来几年的营收和利润增长。
报告正文
摩熵医药企业版
9大数据库,200+子数据库,一站查询药品研发、临床、上市、销售、投资、政策等数据了解更多
我要试用
1 / 6
试读已结束,如需全文阅读可点击
下载全文
如果您有其他需求,请点击
定制服务咨询
东兴证券股份有限公司最新报告
关于摩熵咨询

摩熵咨询是摩熵数科旗下生物医药专业咨询服务品牌,由深耕医药领域多年的专业人士组成,核心成员均来自国际顶级咨询机构和行业标杆企业,涵盖立项、市场、战略、投资等从业背景,依托摩熵数科丰富的外部专家资源及全面的医药全产业链数据库,为客户提供专业咨询服务和定制化解决方案

1W+
医药行业研究报告
200+
真实项目案例
1300+
业内高端专家资源
市场洞察与营销赋能
市场洞察与营销赋能
分析市场现状,洞察行业趋势,依托数据分析和深度研究,辅助商业决策。
立项评估及管线规划
立项评估及管线规划
提供疾病领域品种调研、专家访谈、品种立项、项目交易整套服务。
产业规划及研究服务
产业规划及研究服务
以数据为基础,为组织、园区、企业提供科学的决策依据和趋势线索。
多渠道数据分析及定制服务
多渠道数据分析及定制服务
帮助客户深入了解目标领域和市场情况,发现潜在机会,优化企业决策。
投资决策与交易估值
投资决策与交易估值
依托全球医药全产业链数据库与顶级投行级分析模型,为并购、融资、IPO提供全周期决策支持。
立即定制
洞察市场格局
解锁药品研发情报

定制咨询

400-9696-311 转1