2025中国医药研发创新与营销创新峰会
医疗产业周报:回顾医疗器械国产化率,寻找产业链出海新机会

医疗产业周报:回顾医疗器械国产化率,寻找产业链出海新机会

研报

医疗产业周报:回顾医疗器械国产化率,寻找产业链出海新机会

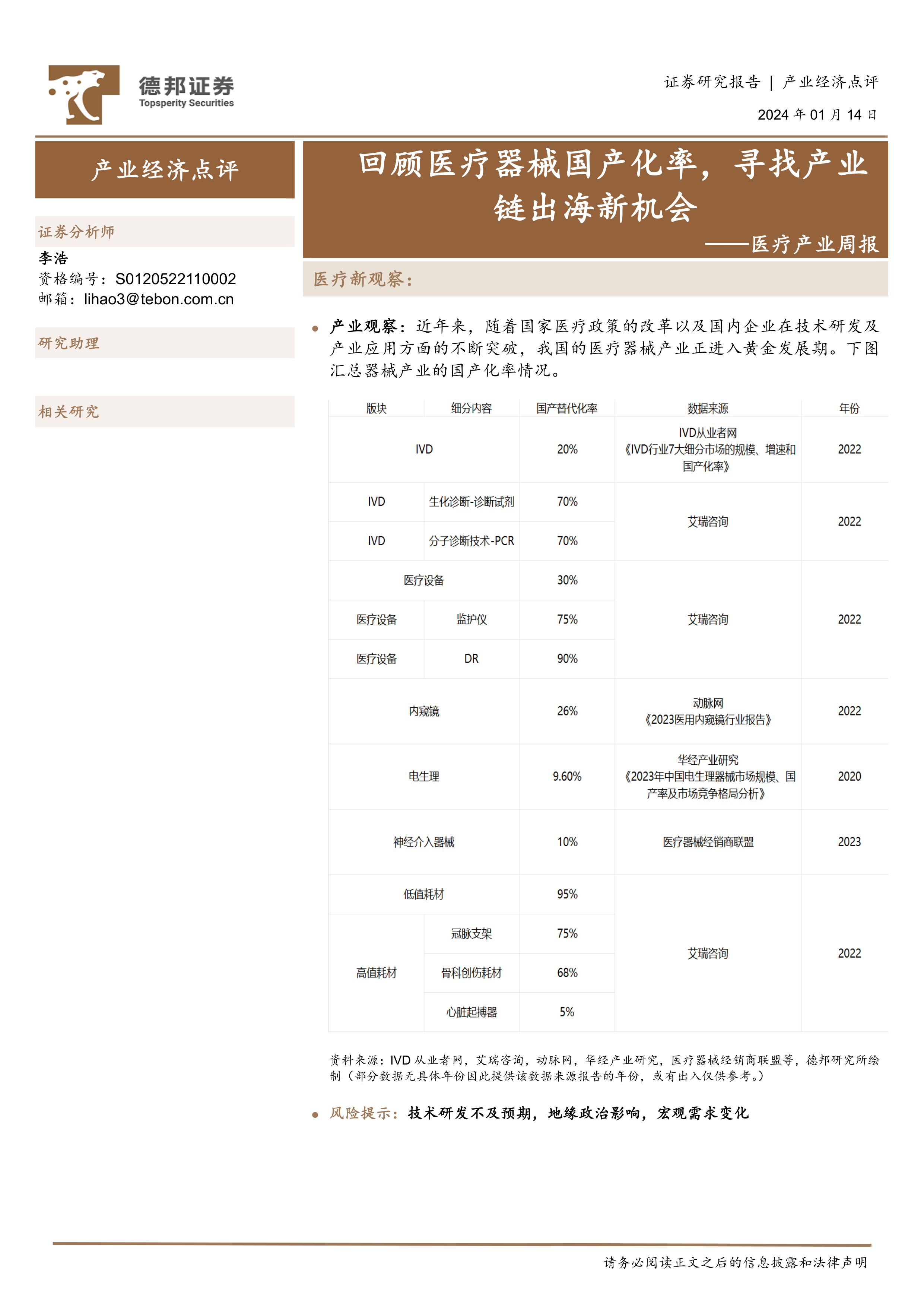
  医疗新观察:   产业观察:近年来,随着国家医疗政策的改革以及国内企业在技术研发及产业应用方面的不断突破,我国的医疗器械产业正进入黄金发展期。下图汇总器械产业的国产化率情况。   1.医药板块行情回顾   2024年1月8日至2024年1月12日,医药生物板块,我们重点关注申万一级行业医药生物下的6个二级行业医疗服务、中药Ⅱ、医药商业、医疗器械、生物制品与化学制药。市场表现:涨跌幅排名最靠前的两位为医疗服务(申万)(+0.80%)和医疗器械(申万)(-2.31%),涨跌幅排名后二的为中药Ⅱ(申万)(-4.00%)和生物制品(申万)(-5.37%)。本周估值水平前两位为化学制药(申万)(32.21倍)、医疗服务(申万)(28.69倍),后两位为生物制品(申万)(23.68倍)、医药商业(申万)(17.53倍)。   重点关注医药生物中的wind三级和申万三级相关指数,市场表现:涨跌幅排名最靠前的三位为医疗研发外包(申万)(+1.85%)、医院(申万)(-0.06%)、医疗保健提供商与服务(-1.35%)。估值水平排名前三为医院(申万)(61.62倍)、制药(44.84倍)、生物科技Ⅲ(40.42倍)。   2.医疗产业热点跟踪   国家医保局:将进一步支持医保基金向县域内医共体和县域内基层医疗机构倾斜   在1月12日的国家卫生健康委发布会上,国家医保局医药管理司司长黄心宇强调了推进县域医疗卫生共同体建设的重要性。他指出,紧密型县域医共体的建设是当前深化医药卫生体制改革的一项关键任务,能够提升基层卫生服务水平,为人民群众提供更优质、便利的医疗服务。   国家医保局在推动医共体建设过程中明确了四个方面的策略。首先,实行总额付费,以医共体整体为对象购买高效医疗服务,促进不同级别、类型的医疗机构间的协同合作。其次,加强监督考核,确保医保基金在医共体内得到规范使用。第三,落实结余留用政策,激发医务人员的积极性。最后,明确合理超支分担的界限,以保障医疗机构的合理诊疗。这些策略旨在提高医保基金的使用效率,促进县域内医疗机构提供更多医疗服务。(资料来源:中国网财经)   紧密型县域医共体怎么建?国家医保局详解   国家卫健委指导意见发布后,医保部门将对紧密型县域医共体实行医保基金总额付费,旨在促进分级诊疗和推动县域医共体建设。这一举措强调形成内部激励机制,通过购买更高效的医疗服务来支持医共体内部各级别、类型的医疗机构协同发展,并在动态调整医疗服务价格时着重支持乡村医疗卫生机构的发展。   国家卫健委发布的指导意见明确到2025年底争取全国90%以上的县基本建成县域医共体,到2027年底实现全覆盖。紧密型县域医共体的概念是在县域内建立一体化的管理和运行机制,将县级医疗机构和基层的乡镇卫生院纳入责任、管理、服务和利益的共同体,以县带乡、以乡带村,推动医共体内部所有成员单位的协同联动发展,优化资源整合和下沉。   为支持医共体建设,国家医保局采取了四项具体措施,包括对医共体实行医保基金总额付费、加强监督考核、实施结余留用政策和明确合理超支分担的界限。在推动医疗服务下沉基层的需求下,医保局表示将支持医保基金向县域内医共体和基层医疗机构倾斜,优化医疗服务价格政策,推动互联网医疗服务向基层延伸。在绩效考核方面,着重以区域为单位进行医疗服务体系绩效考核,验证医疗资源的合理布局,减少县三级医院的虹吸效应,促进医疗资源优化配置。(资料来源:第一财经)   国家卫健委等10部门发布《关于推进儿童医疗卫生服务高质量发展的意见》中国国家卫生健康委员会等10个部门于2022年1月发布的《关于推进儿童医疗卫生服务高质量发展的意见》旨在深化医药卫生体制改革,实现儿童医疗卫生服务的高质量发展目标。该政策明确了2025年和2035年的发展目标,包括建设完善的国家、区域、省、市、县级儿童医疗卫生服务体系,提升儿科医疗资源配置和服务均衡性,构建城乡均衡、协同高效的儿童医疗卫生服务网络。   为实现高质量儿童医疗卫生服务体系,政策提出了多方面的措施。其中,建设高水平儿童医疗服务网络是关键,强化国家和区域医疗中心的引领作用,支持各级儿童医院和综合医院构成网络,通过医联体优化资源配置。其次,注重提升儿童重大疾病诊疗和急危重症救治能力,推广多学科诊疗模式,加强远程医疗协作网,提高儿科医疗资源可及性。此外,强调儿童心理健康和精神卫生服务的重要性,促进各类医疗机构心理健康科和心理卫生科的建设。   提供优质儿童医疗卫生服务方面,政策强调了提升重大疾病诊疗和急危重症救治能力的必要性。此外,支持儿科领域前沿技术的发展,发挥中医药在保障儿童健康中的特色优势,推动家庭医生签约服务,改善就医感受,提升患者体验。政策还加强了儿童心理健康和精神卫生服务,提供高质量的儿童疾病预防和健康管理服务。在现代化儿科人才队伍建设方面,政策着重加强儿科专业人才培养,医师转岗培训,以及培养储备高层次复合型儿科人才。(资料来源:央视网)   风险提示:技术研发不及预期,地缘政治影响,宏观需求变化
报告标签:
  • 医药商业
报告专题:
  • 下载次数:

    2319

  • 发布机构:

    德邦证券股份有限公司

  • 发布日期:

    2024-01-15

  • 页数:

    6页

下载全文
定制咨询
报告内容
AI精读报告
报告摘要

  医疗新观察:

  产业观察:近年来,随着国家医疗政策的改革以及国内企业在技术研发及产业应用方面的不断突破,我国的医疗器械产业正进入黄金发展期。下图汇总器械产业的国产化率情况。

  1.医药板块行情回顾

  2024年1月8日至2024年1月12日,医药生物板块,我们重点关注申万一级行业医药生物下的6个二级行业医疗服务、中药Ⅱ、医药商业、医疗器械、生物制品与化学制药。市场表现:涨跌幅排名最靠前的两位为医疗服务(申万)(+0.80%)和医疗器械(申万)(-2.31%),涨跌幅排名后二的为中药Ⅱ(申万)(-4.00%)和生物制品(申万)(-5.37%)。本周估值水平前两位为化学制药(申万)(32.21倍)、医疗服务(申万)(28.69倍),后两位为生物制品(申万)(23.68倍)、医药商业(申万)(17.53倍)。

  重点关注医药生物中的wind三级和申万三级相关指数,市场表现:涨跌幅排名最靠前的三位为医疗研发外包(申万)(+1.85%)、医院(申万)(-0.06%)、医疗保健提供商与服务(-1.35%)。估值水平排名前三为医院(申万)(61.62倍)、制药(44.84倍)、生物科技Ⅲ(40.42倍)。

  2.医疗产业热点跟踪

  国家医保局:将进一步支持医保基金向县域内医共体和县域内基层医疗机构倾斜

  在1月12日的国家卫生健康委发布会上,国家医保局医药管理司司长黄心宇强调了推进县域医疗卫生共同体建设的重要性。他指出,紧密型县域医共体的建设是当前深化医药卫生体制改革的一项关键任务,能够提升基层卫生服务水平,为人民群众提供更优质、便利的医疗服务。

  国家医保局在推动医共体建设过程中明确了四个方面的策略。首先,实行总额付费,以医共体整体为对象购买高效医疗服务,促进不同级别、类型的医疗机构间的协同合作。其次,加强监督考核,确保医保基金在医共体内得到规范使用。第三,落实结余留用政策,激发医务人员的积极性。最后,明确合理超支分担的界限,以保障医疗机构的合理诊疗。这些策略旨在提高医保基金的使用效率,促进县域内医疗机构提供更多医疗服务。(资料来源:中国网财经)

  紧密型县域医共体怎么建?国家医保局详解

  国家卫健委指导意见发布后,医保部门将对紧密型县域医共体实行医保基金总额付费,旨在促进分级诊疗和推动县域医共体建设。这一举措强调形成内部激励机制,通过购买更高效的医疗服务来支持医共体内部各级别、类型的医疗机构协同发展,并在动态调整医疗服务价格时着重支持乡村医疗卫生机构的发展。

  国家卫健委发布的指导意见明确到2025年底争取全国90%以上的县基本建成县域医共体,到2027年底实现全覆盖。紧密型县域医共体的概念是在县域内建立一体化的管理和运行机制,将县级医疗机构和基层的乡镇卫生院纳入责任、管理、服务和利益的共同体,以县带乡、以乡带村,推动医共体内部所有成员单位的协同联动发展,优化资源整合和下沉。

  为支持医共体建设,国家医保局采取了四项具体措施,包括对医共体实行医保基金总额付费、加强监督考核、实施结余留用政策和明确合理超支分担的界限。在推动医疗服务下沉基层的需求下,医保局表示将支持医保基金向县域内医共体和基层医疗机构倾斜,优化医疗服务价格政策,推动互联网医疗服务向基层延伸。在绩效考核方面,着重以区域为单位进行医疗服务体系绩效考核,验证医疗资源的合理布局,减少县三级医院的虹吸效应,促进医疗资源优化配置。(资料来源:第一财经)

  国家卫健委等10部门发布《关于推进儿童医疗卫生服务高质量发展的意见》中国国家卫生健康委员会等10个部门于2022年1月发布的《关于推进儿童医疗卫生服务高质量发展的意见》旨在深化医药卫生体制改革,实现儿童医疗卫生服务的高质量发展目标。该政策明确了2025年和2035年的发展目标,包括建设完善的国家、区域、省、市、县级儿童医疗卫生服务体系,提升儿科医疗资源配置和服务均衡性,构建城乡均衡、协同高效的儿童医疗卫生服务网络。

  为实现高质量儿童医疗卫生服务体系,政策提出了多方面的措施。其中,建设高水平儿童医疗服务网络是关键,强化国家和区域医疗中心的引领作用,支持各级儿童医院和综合医院构成网络,通过医联体优化资源配置。其次,注重提升儿童重大疾病诊疗和急危重症救治能力,推广多学科诊疗模式,加强远程医疗协作网,提高儿科医疗资源可及性。此外,强调儿童心理健康和精神卫生服务的重要性,促进各类医疗机构心理健康科和心理卫生科的建设。

  提供优质儿童医疗卫生服务方面,政策强调了提升重大疾病诊疗和急危重症救治能力的必要性。此外,支持儿科领域前沿技术的发展,发挥中医药在保障儿童健康中的特色优势,推动家庭医生签约服务,改善就医感受,提升患者体验。政策还加强了儿童心理健康和精神卫生服务,提供高质量的儿童疾病预防和健康管理服务。在现代化儿科人才队伍建设方面,政策着重加强儿科专业人才培养,医师转岗培训,以及培养储备高层次复合型儿科人才。(资料来源:央视网)

  风险提示:技术研发不及预期,地缘政治影响,宏观需求变化

中心思想

本报告的核心观点是:中国医疗器械产业正处于黄金发展期,国产化率不断提升,为产业链出海提供了新的机遇。报告通过分析医药板块行情、医疗产业热点政策(医保基金向县域倾斜、儿童医疗卫生服务高质量发展)以及相关数据,指出医疗器械行业面临的机遇与挑战。

医疗器械国产化率提升及出海机遇

报告指出,近年来,得益于国家政策支持和企业技术突破,中国医疗器械产业发展迅速,国产化率不断提高。 这为中国医疗器械企业拓展海外市场提供了有利条件,是产业链出海的重要机遇。 报告虽未提供具体的国产化率数据图表,但其结论是基于对市场公开信息的分析得出的。

主要内容

医药板块行情回顾及分析

报告首先回顾了2024年1月8日至12日医药生物板块的市场表现。数据显示,医疗服务板块小幅上涨(+0.80%),而医疗器械板块则小幅下跌(-2.31%)。其他子行业如中药、生物制品等跌幅更大。 估值方面,化学制药和医疗服务估值较高,生物制品和医药商业估值较低。 报告还分析了申万三级行业指数的表现,医疗研发外包涨幅居前,而部分医疗设备和耗材板块跌幅较大。 这些数据反映了医药板块不同细分领域的市场波动和估值差异。

医疗产业热点政策解读

报告重点关注了两个重要的医疗产业热点政策:

医保基金向县域倾斜

国家医保局强调推进县域医共体建设,并采取总额付费、加强监督考核、落实结余留用政策等措施,支持医保基金向县域内医共体和基层医疗机构倾斜。 这将促进医疗资源下沉,推动基层医疗服务发展,对医疗器械行业,特别是基层医疗器械市场,带来潜在的利好。

儿童医疗卫生服务高质量发展

国家卫健委等十部门发布的《关于推进儿童医疗卫生服务高质量发展的意见》旨在提升儿童医疗卫生服务水平。 该政策强调建设高水平儿童医疗服务网络,提升儿童重大疾病诊疗能力,加强儿童心理健康服务等。 这将带动儿童医疗器械市场的需求增长。

总结

本报告通过对医药板块行情、特别是医疗器械板块的市场表现进行分析,并结合国家政策对医保基金倾斜和儿童医疗卫生服务高质量发展的解读,指出中国医疗器械产业正处于快速发展阶段。国产化率的提升为企业提供了拓展海外市场的机遇,但同时也面临技术研发、地缘政治和宏观需求变化等风险。 报告数据主要来自Wind和德邦研究所,部分数据来源存在年份差异,仅供参考。 报告结论基于公开信息分析,未提供具体的国产化率数据图表支持。 未来,持续关注政策变化和市场动态,对准确把握医疗器械产业发展趋势至关重要。

报告正文
摩熵医药企业版
9大数据库,200+子数据库,一站查询药品研发、临床、上市、销售、投资、政策等数据了解更多
我要试用
1 / 6
试读已结束,如需全文阅读可点击
下载全文
如果您有其他需求,请点击
定制服务咨询
德邦证券股份有限公司最新报告
关于摩熵咨询

摩熵咨询是摩熵数科旗下生物医药专业咨询服务品牌,由深耕医药领域多年的专业人士组成,核心成员均来自国际顶级咨询机构和行业标杆企业,涵盖立项、市场、战略、投资等从业背景,依托摩熵数科丰富的外部专家资源及全面的医药全产业链数据库,为客户提供专业咨询服务和定制化解决方案

1W+
医药行业研究报告
200+
真实项目案例
1300+
业内高端专家资源
市场洞察与营销赋能
市场洞察与营销赋能
分析市场现状,洞察行业趋势,依托数据分析和深度研究,辅助商业决策。
立项评估及管线规划
立项评估及管线规划
提供疾病领域品种调研、专家访谈、品种立项、项目交易整套服务。
产业规划及研究服务
产业规划及研究服务
以数据为基础,为组织、园区、企业提供科学的决策依据和趋势线索。
多渠道数据分析及定制服务
多渠道数据分析及定制服务
帮助客户深入了解目标领域和市场情况,发现潜在机会,优化企业决策。
投资决策与交易估值
投资决策与交易估值
依托全球医药全产业链数据库与顶级投行级分析模型,为并购、融资、IPO提供全周期决策支持。
立即定制
洞察市场格局
解锁药品研发情报

定制咨询

400-9696-311 转1