

-
{{ listItem.name }}快速筛选药品,用摩熵药筛微信扫一扫-立即使用
医药系列之生长激素产业链跟踪:长春高新VS安科生物:集采影响?在研管线?竞争格局变化?
下载次数:
2638 次
发布机构:
并购优塾
发布日期:
2022-08-24
页数:
24页
今天我们要分析的是生长激素产业链。考虑到近期这个产业链遇到新的集采担忧,以及竞争格局可能发生潜在变化,我们再做一次近期情况的跟踪。
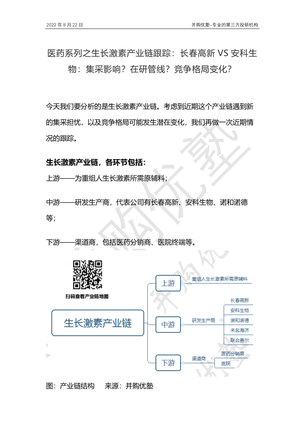
生长激素产业链,各环节包括:
上游——为重组人生长激素所需原辅料;
中游——研发生产商,代表公司有长春高新、安科生物、诺和诺德等;
下游——渠道商,包括医药分销商、医院终端等。
从产业链上的参与者近期的增长情况来看:
长春高新(吉林,长春)——2022Q1,收入为29.75亿元,同比增长30.4%;归母净利润为11.38亿元,同比增长30.16%。
安科生物(安徽,合肥)——2022Q1,收入为5.33亿元,同比增长10.01%;归母净利润为1.73亿元,同比增长37.67%。
看到这里,有几个值得思考的问题:
1)集采带来的影响,可能有多大?
2)在这条产业链上,什么样的业务布局,才能在中长期更加具备竞争优势?
首先,收入结构方面:
长春高新——以基因工程/生物类药品为收入主要来源,主要产品为注射用重组人生长激素(粉针剂)、重组人生长激素注射液(水针剂)、聚乙二醇重组人生长激素注射液(长效水针剂)等生长激素系列产品,以及辅助生殖、妇女健康、医疗器械、儿童营养品、创面愈合等领域产品。
安科生物——收入以基因工程药为主,包括人干扰素α2b“安达芬”、人生长激素“安苏萌”等。
2021年,基因工程药为12.38亿元,占比57.07%,外用贴膏占比23%。
本报告基于并购优塾2022年8月22日发布的医药系列之生长激素产业链跟踪报告,对长春高新和安科生物两家公司在生长激素产业链中的表现进行数据分析和比较。报告的核心观点包括:
报告首先从收入结构、利润增长、净现比、现金流和资本支出等方面,对长春高新和安科生物2021年全年及2022年Q1的财务数据进行了详细对比分析。长春高新收入主要来源于基因工程/生物类药品,其中生长激素系列产品占比最大,且业绩稳定增长;安科生物收入也主要来源于基因工程药,但其增长波动较大,受资产减值损失影响显著。 长春高新的毛利率和净利率均显著高于安科生物,这主要与其产品结构和规模效应有关。安科生物的净利率波动较大,主要受资产减值影响。
报告基于“市场规模=(新增+存量人口)×发病率×渗透率×价格”的公式,对未来五年我国生长激素市场规模进行了预测。报告分析了发病率、渗透率、人口和价格四个关键因素的影响。其中,渗透率的提升空间巨大,但价格受集采政策和竞争格局变化的影响较大。报告分别给出了乐观和保守两种情景下的市场规模预测,乐观情况下,2025年市场规模将达到152.66亿元,保守情况下为97.76亿元。
报告详细分析了生长激素集采政策对产业链的影响。目前,集采主要针对粉针剂,对长春高新等主要企业的影响相对较小,但未来水针剂和长效水针剂也可能面临集采的风险。 报告还分析了长春高新和安科生物在不同剂型生长激素产品上的竞争格局,以及在研管线布局,指出未来长效水针剂市场竞争将进一步加剧。
报告对长春高新和安科生物的在研管线进行了对比分析,并对部分重点产品的峰值收入进行了预测。长春高新在研管线涵盖生长激素适应症拓展、疫苗等多个领域,而安科生物主要集中在生长激素产品研发。
本报告通过对长春高新和安科生物财务数据、市场规模预测、集采政策及竞争格局分析以及在研管线对比,深入分析了生长激素产业链的现状和未来发展趋势。长春高新凭借其多元化产品线和领先的市场地位,展现出更强的竞争优势;安科生物则面临着增长波动性和市场竞争加剧的挑战。 生长激素市场潜力巨大,但集采政策和竞争格局的变化将带来不确定性,企业需要积极应对挑战,才能在未来的竞争中获得更大的发展空间。 报告数据主要来源于并购优塾、Wind、国金证券、德邦证券等机构,并对数据来源进行了明确标注。 需要注意的是,报告结论基于公开信息和分析模型,不构成任何投资建议。
质子交换膜产业链跟踪:东岳集团VS泛亚微透VS东材科技,产品?技术?产能?
医疗影像设备产业链跟踪:上海联影医疗VS开立医疗VS祥生医疗
有机硅胶产业链跟踪:硅宝科技vs回天新材vs集泰科技
有机硅产业链跟踪:兴发集团VS新安VS合盛硅业VS东岳硅材
摩熵咨询是摩熵数科旗下生物医药专业咨询服务品牌,由深耕医药领域多年的专业人士组成,核心成员均来自国际顶级咨询机构和行业标杆企业,涵盖立项、市场、战略、投资等从业背景,依托摩熵数科丰富的外部专家资源及全面的医药全产业链数据库,为客户提供专业咨询服务和定制化解决方案
对不起!您还未登录!请登陆后查看!
您今日剩余【10】次下载额度,确定继续吗?
请填写你的需求,我们将尽快与您取得联系
{{nameTip}}
{{companyTip}}
{{telTip}}
{{sms_codeTip}}
{{emailTip}}
{{descriptionTip}}
*请放心填写您的个人信息,该信息仅用于“摩熵咨询报告”的发送