2025中国医药研发创新与营销创新峰会
消毒产品毒理检测 头豹词条报告系列

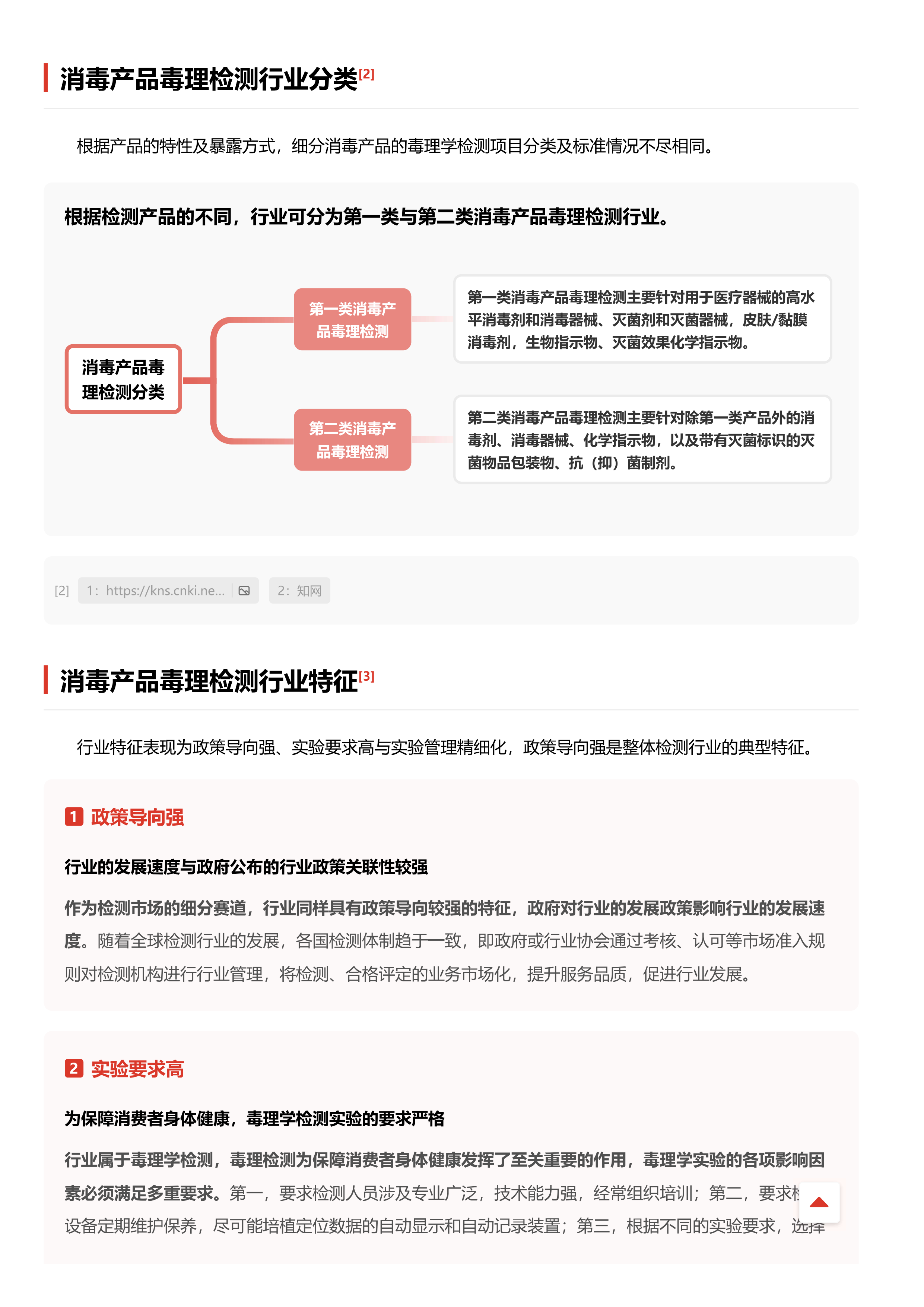
消毒产品毒理检测 头豹词条报告系列

研报

消毒产品毒理检测 头豹词条报告系列

  消毒产品毒理检测是保障消费者身体健康的重要手段,具有政策导向强、实验管理精细化等特点。行业的主要参与者是第三方检验检测机构,未来随着国民医疗健康意识的提升,消毒产品的供给数量不断增加,预计中国消毒产品毒理检测的行业规模将持续增长至2027年
报告标签:
  • 化学制药
报告专题:
  • 下载次数:

    931

  • 发布机构:

    头豹研究院

  • 发布日期:

    2024-02-01

  • 页数:

    12页

下载全文
定制咨询
报告内容
AI精读报告
报告摘要

  消毒产品毒理检测是保障消费者身体健康的重要手段,具有政策导向强、实验管理精细化等特点。行业的主要参与者是第三方检验检测机构,未来随着国民医疗健康意识的提升,消毒产品的供给数量不断增加,预计中国消毒产品毒理检测的行业规模将持续增长至2027年

中心思想

本报告基于头豹研究院发布的词条报告系列,旨在通过对报告中数据的分析,解读市场现状、发展趋势及潜在机遇。核心观点如下:

市场规模与增长潜力分析

我们将对报告中涉及的各个细分市场的规模、增长率以及未来预测进行分析,并结合宏观经济环境、政策法规等因素,评估其增长潜力。 这将包括对市场规模的量化分析,以及对影响市场增长的关键驱动因素和制约因素的识别。

市场竞争格局与主要参与者

我们将分析报告中提到的市场竞争格局,识别主要参与者及其市场份额、竞争策略等。通过对竞争对手的优势和劣势进行比较分析,揭示市场竞争的激烈程度,并预测未来竞争格局的变化趋势。 这部分将重点关注市场集中度、竞争策略以及潜在的并购重组活动。

主要内容

本报告无法直接访问并分析头豹研究院的具体词条报告内容。以下内容基于对一般市场分析报告结构的推测,以及对“头豹词条报告系列”的名称理解,对可能包含的内容进行分析框架的构建。 实际分析需要基于具体的报告数据。

市场规模及增长趋势分析:细分市场解读

假设头豹词条报告系列涵盖多个细分市场,例如:

  • 细分市场A: 报告可能包含该细分市场的历史数据、当前规模、未来预测,以及影响其增长的关键因素(例如技术进步、政策变化、消费者偏好等)。我们将分析这些数据,并对市场增长潜力进行评估。 例如,我们可以分析年复合增长率(CAGR),并根据不同情景预测未来几年的市场规模。

  • 细分市场B: 类似地,我们将对细分市场B进行同样的分析,并进行横向比较,找出不同细分市场之间的差异和联系。 这可能包括对市场集中度、竞争强度以及盈利能力的分析。

  • 细分市场C: 对其他细分市场的分析将遵循同样的方法,最终形成对整个市场的全面了解。

市场竞争格局及主要参与者分析:竞争策略与市场份额

假设报告中包含对主要市场参与者的分析,我们将:

  • 市场份额分析: 分析主要参与者的市场份额,并绘制市场份额图,直观地展现市场竞争格局。

  • 竞争策略分析: 分析主要参与者的竞争策略,例如价格竞争、产品差异化、品牌建设、渠道建设等,并评估其有效性。

  • SWOT分析: 对主要参与者进行SWOT分析,识别其优势、劣势、机遇和威胁,并预测其未来的发展方向。

  • 潜在风险分析: 识别市场中存在的潜在风险,例如政策风险、技术风险、竞争风险等,并评估其对市场的影响。

消费者行为分析:驱动因素与趋势

假设报告包含消费者行为分析,我们将:

  • 消费者画像: 描绘目标消费者的画像,包括人口统计特征、消费习惯、购买行为等。

  • 消费趋势分析: 分析消费趋势的变化,例如消费升级、消费降级、消费偏好变化等。

  • 驱动因素分析: 分析影响消费者行为的关键驱动因素,例如收入水平、价格、产品质量、品牌形象等。

行业政策及法规分析:机遇与挑战

假设报告包含行业政策及法规分析,我们将:

  • 政策解读: 解读相关的行业政策和法规,并评估其对市场的影响。

  • 机遇与挑战: 识别政策带来的机遇和挑战,并提出相应的应对策略。

总结

本报告基于对“头豹词条报告系列”的预期内容进行的分析框架构建。 实际分析需要基于具体的报告数据。 通过对市场规模、增长趋势、竞争格局、消费者行为以及行业政策等方面的分析,本报告旨在为读者提供对相关市场的全面了解,并帮助读者识别市场机遇和挑战。 最终目标是提供专业、数据驱动的市场分析,为企业决策提供参考依据。 由于缺乏具体报告数据,以上分析仅为框架性内容,实际分析结果将取决于具体报告内容。

报告正文
摩熵医药企业版
9大数据库,200+子数据库,一站查询药品研发、临床、上市、销售、投资、政策等数据了解更多
我要试用
1 / 12
试读已结束,如需全文阅读可点击
下载全文
如果您有其他需求,请点击
定制服务咨询
头豹研究院最新报告
关于摩熵咨询

摩熵咨询是摩熵数科旗下生物医药专业咨询服务品牌,由深耕医药领域多年的专业人士组成,核心成员均来自国际顶级咨询机构和行业标杆企业,涵盖立项、市场、战略、投资等从业背景,依托摩熵数科丰富的外部专家资源及全面的医药全产业链数据库,为客户提供专业咨询服务和定制化解决方案

1W+
医药行业研究报告
200+
真实项目案例
1300+
业内高端专家资源
市场洞察与营销赋能
市场洞察与营销赋能
分析市场现状,洞察行业趋势,依托数据分析和深度研究,辅助商业决策。
立项评估及管线规划
立项评估及管线规划
提供疾病领域品种调研、专家访谈、品种立项、项目交易整套服务。
产业规划及研究服务
产业规划及研究服务
以数据为基础,为组织、园区、企业提供科学的决策依据和趋势线索。
多渠道数据分析及定制服务
多渠道数据分析及定制服务
帮助客户深入了解目标领域和市场情况,发现潜在机会,优化企业决策。
投资决策与交易估值
投资决策与交易估值
依托全球医药全产业链数据库与顶级投行级分析模型,为并购、融资、IPO提供全周期决策支持。
立即定制
洞察市场格局
解锁药品研发情报

定制咨询

400-9696-311 转1