

-
{{ listItem.name }}快速筛选药品,用摩熵药筛微信扫一扫-立即使用
市场洞察:全民健身计划开启,中国筋膜枪品牌的增长密码在哪?
下载次数:
2317 次
发布机构:
头豹研究院
发布日期:
2025-08-01
页数:
0页
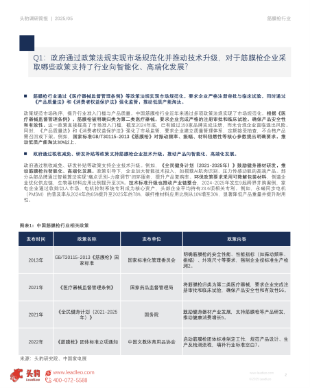
Q1:政府通过政策法规实现市场规范化并推动技术升级,对于筋膜枪企业采取哪些政策支持了行业向智能化、高端化发展筋膜枪行业通过《医疗器械监督管理条例》等政策法规实现市场规范化,要求企业严格注册审批与临床试验,同时通过《产品质量法》和《消费者权益保护法》强化监管,推动低质产能淘汰。
政策规范市场秩序,提升行业准入门槛与产品质量。中国筋膜枪行业近年来通过多项政策法规实现了市场规范化。根据《医疗器械监督管理条例》,筋膜枪被明确归类为第二类医疗器械,要求企业完成严格的注册审批和临床试验,确保产品安全性和有效性。这一政策直接提高了市场准入门槛,截至2024年底,已有超过150家品牌完成注册,而未合规企业面临退出风险司时,《产品质量法》和《消费者权益保护法》强化了市场监管,要求企业建立质量管理体系,定期接受抽查,不合格产品需召回或下架。例如,国家标准GB/T30115-2013《筋膜枪》对振动频率、振幅、材料阻燃性等核心参数提出明确要求,推动低质产能淘活303以上。
政府通过税收减免、研发补贴等政策支持筋膜枪企业技术升级,推动产品向智能化、高端化发展
政府通过税收减免、研发补贴等政策支持企业技术升级。例如,《全民健身计划(2021-2025年)》鼓励健身器材研发,动筋膜枪向智能化、高端化发展。政策引导下,企业加大智能技术投入,如搭载A肌肉识别、压力传感功能的高端产品。部分头部品牌通过智能算法实现“痛点识别-力度调节闭环服务,提升产品复购率。环保政策要求采用可降解包装材料,倒逼企业优化供应链,生物基材料应用比例提升至30%。技术标准升级也推动产业链整合,2024-2025年发生9起跨界并购案例,家电企业通过收购切入市场,电机控制系统专利成为核心资产,头部企业平均持有23.6项相关专利。例如,永磁同步电机(PMSM)的普及率从2024年的65%提升至2025年的78%,碳纤维材料应用比例从10增至30%,显著降低产品重量并提升耐用注。
2025年中国免疫细胞治疗产品行业研究:百亿市场加速扩容,国产创新迈向全球引领
2025年中国生物细胞资源产业链洞察报告(一):细胞存储技术
2025年中国过敏性疾病药物行业系列报告(一):过敏性鼻炎生物制剂进展与医保覆盖
2025年中国种植牙行业概览:人口老龄化下的口腔医疗新黄金十年
摩熵咨询是摩熵数科旗下生物医药专业咨询服务品牌,由深耕医药领域多年的专业人士组成,核心成员均来自国际顶级咨询机构和行业标杆企业,涵盖立项、市场、战略、投资等从业背景,依托摩熵数科丰富的外部专家资源及全面的医药全产业链数据库,为客户提供专业咨询服务和定制化解决方案
对不起!您还未登录!请登陆后查看!
您今日剩余【10】次下载额度,确定继续吗?
请填写你的需求,我们将尽快与您取得联系
{{nameTip}}
{{companyTip}}
{{telTip}}
{{sms_codeTip}}
{{emailTip}}
{{descriptionTip}}
*请放心填写您的个人信息,该信息仅用于“摩熵咨询报告”的发送