2025中国医药研发创新与营销创新峰会
产品焕新,渠道拓展,贴膏剂龙头再启航

产品焕新,渠道拓展,贴膏剂龙头再启航

研报

产品焕新,渠道拓展,贴膏剂龙头再启航

  羚锐制药(600285)   三十三年跨越式发展,打造中国贴膏龙头品牌   羚锐制药前身为1988年成立的河南省信阳羚羊山制药厂,历经33年发展,逐步成长为全国贴膏剂龙头。公司已经构建起涵盖骨科、儿科、心脑血管、皮肤科、麻醉科等多科室、多层次的产品管线,产品围绕通络祛痛膏、活血消痛酊、丹鹿通督片等独家品种构建起了层次清晰、结构丰富、覆盖临床和OTC终端的产品矩阵。随着公司品牌力提升、渠道优化及产能提升,2021年前三季度营业收入20.53亿元,同比增长17.36%,归母净利润3.27亿元,同比增长21.20%。   人口老龄化及病患年轻化促进疼痛需求增长,贴膏类产品大有可为   慢性疼痛患者基数大,在中国至少有一亿以上的慢性疼痛患者,接受治疗的却不到三成,用药市场空间广阔。文献报道中国40岁以上人群原发性骨关节炎总体患病率为46.3%,呈现随年龄增长而增高的趋势。随着人口老龄化进程明显加快,颈椎病等发病人群日渐趋向于年轻化,疼痛治疗需求持续增加。贴膏剂具有透皮吸收率高、临床效果好等优点广受医患认可使用。米内网数据显示2020E重点城市实体药店中成药贴膏剂品牌TOP20中羚锐制药共有5款产品上榜,为产品上榜最多的企业,市场份额持续提升。   老品牌焕发新活力,结构优化叠加场景拓展助力二次腾飞   贴膏剂和胶囊剂是公司收入主力,2020年收入占比分别达到60.8%和24.7%。独家品种通络祛痛膏是OTC及处方药双跨品种,在重点城市实体药店的市场份额提升最为显著,2018-2020年的市场份额分别为3.50%、4.80%和5.26%。壮骨麝香止痛膏、伤湿止痛膏及关节止痛膏拥有普通款(普药)和精装款(精品)两种规格,精品的舒适度、便捷性提升,价格高于普药,产品升级推动销售规模持续放量。2021年9月公司开启部分贴膏剂产品提价,有望显著增厚公司业绩。销售方面,公司2019年进行销售渠道改革,完成了OTC、基层医疗和临床三大事业部的组建。公司2021年限制性股票激励计划于2021年7月12日完成授予,有望持续激发员工积极性。   盈利预测与投资评级   公司通过在贴膏剂、片剂、胶囊剂等领域全面布局,产品结构进一步优化,我们预计公司2021-2023年营业收入分别为27.80、32.99、38.64亿元,同比增长19%、19%、17%;归母净利润分别为3.95、4.78、5.70亿元(未考虑股权激励及员工持股费用),同比增长21%、21%、19%。公司是贴膏剂龙头,品牌力具备优势,股权激励激发员工积极性,具有良好的增长潜力。按可比公司PE估值法,公司当前估值水平低于同类中医药公司,给予2022年目标估值25XPE,对应目标价21.51元,给予“买入”评级。   风险提示:1.产品销售不及预期2.提价效果或精品推广不及预期3.中药价格波动风险
报告标签:
  • 个股研报
报告专题:
  • 下载次数:

    1828

  • 发布机构:

    天风证券股份有限公司

  • 发布日期:

    2021-12-27

  • 页数:

    27页

下载全文
定制咨询
报告内容
AI精读报告
报告摘要

  羚锐制药(600285)

  三十三年跨越式发展,打造中国贴膏龙头品牌

  羚锐制药前身为1988年成立的河南省信阳羚羊山制药厂,历经33年发展,逐步成长为全国贴膏剂龙头。公司已经构建起涵盖骨科、儿科、心脑血管、皮肤科、麻醉科等多科室、多层次的产品管线,产品围绕通络祛痛膏、活血消痛酊、丹鹿通督片等独家品种构建起了层次清晰、结构丰富、覆盖临床和OTC终端的产品矩阵。随着公司品牌力提升、渠道优化及产能提升,2021年前三季度营业收入20.53亿元,同比增长17.36%,归母净利润3.27亿元,同比增长21.20%。

  人口老龄化及病患年轻化促进疼痛需求增长,贴膏类产品大有可为

  慢性疼痛患者基数大,在中国至少有一亿以上的慢性疼痛患者,接受治疗的却不到三成,用药市场空间广阔。文献报道中国40岁以上人群原发性骨关节炎总体患病率为46.3%,呈现随年龄增长而增高的趋势。随着人口老龄化进程明显加快,颈椎病等发病人群日渐趋向于年轻化,疼痛治疗需求持续增加。贴膏剂具有透皮吸收率高、临床效果好等优点广受医患认可使用。米内网数据显示2020E重点城市实体药店中成药贴膏剂品牌TOP20中羚锐制药共有5款产品上榜,为产品上榜最多的企业,市场份额持续提升。

  老品牌焕发新活力,结构优化叠加场景拓展助力二次腾飞

  贴膏剂和胶囊剂是公司收入主力,2020年收入占比分别达到60.8%和24.7%。独家品种通络祛痛膏是OTC及处方药双跨品种,在重点城市实体药店的市场份额提升最为显著,2018-2020年的市场份额分别为3.50%、4.80%和5.26%。壮骨麝香止痛膏、伤湿止痛膏及关节止痛膏拥有普通款(普药)和精装款(精品)两种规格,精品的舒适度、便捷性提升,价格高于普药,产品升级推动销售规模持续放量。2021年9月公司开启部分贴膏剂产品提价,有望显著增厚公司业绩。销售方面,公司2019年进行销售渠道改革,完成了OTC、基层医疗和临床三大事业部的组建。公司2021年限制性股票激励计划于2021年7月12日完成授予,有望持续激发员工积极性。

  盈利预测与投资评级

  公司通过在贴膏剂、片剂、胶囊剂等领域全面布局,产品结构进一步优化,我们预计公司2021-2023年营业收入分别为27.80、32.99、38.64亿元,同比增长19%、19%、17%;归母净利润分别为3.95、4.78、5.70亿元(未考虑股权激励及员工持股费用),同比增长21%、21%、19%。公司是贴膏剂龙头,品牌力具备优势,股权激励激发员工积极性,具有良好的增长潜力。按可比公司PE估值法,公司当前估值水平低于同类中医药公司,给予2022年目标估值25XPE,对应目标价21.51元,给予“买入”评级。

  风险提示:1.产品销售不及预期2.提价效果或精品推广不及预期3.中药价格波动风险

中心思想

贴膏剂龙头再启航:产品焕新与渠道拓展驱动增长

羚锐制药作为中国贴膏剂行业的龙头企业,正通过产品创新升级、销售渠道深化改革以及管理效能提升,迎来新的发展机遇。公司凭借其在骨科、儿科、心脑血管等多个治疗领域的产品布局,特别是独家品种通络祛痛膏的市场领先地位,有望在人口老龄化和病患年轻化带来的疼痛治疗需求增长中持续受益。

核心增长驱动力:市场需求、产品优化与激励机制

报告核心观点指出,慢性疼痛患者基数庞大,且人口老龄化及病患年轻化趋势显著,为贴膏剂等外用镇痛药提供了广阔的市场空间。羚锐制药通过推出精品贴膏剂、实施普药提价策略,并优化产品结构,有效提升了盈利能力。同时,销售渠道的专业化整合、多元化的场景营销以及股权激励计划的实施,共同构筑了公司未来业绩持续增长的坚实基础。

主要内容

市场机遇与公司战略

三十三年跨越式发展,打造中国贴膏龙头品牌

羚锐制药自1988年成立以来,历经33年发展,已成为全国贴膏剂龙头企业。公司构建了涵盖骨科、儿科、心脑血管、皮肤科、麻醉科等多科室、多层次的产品管线,核心产品包括通络祛痛膏、活血消痛酊、丹鹿通督片等独家品种。2021年前三季度,公司营业收入达20.53亿元,同比增长17.36%;归母净利润3.27亿元,同比增长21.20%,显示出强劲的增长势头。公司于2019年进行了销售渠道改革,组建了OTC、基层医疗和临床三大事业部,并于2021年完成股权交棒,新一届高管团队具备丰富管理经验,为公司发展注入新活力。

人口老龄化及病患年轻化促进疼痛需求增长,贴膏类产品大有可为

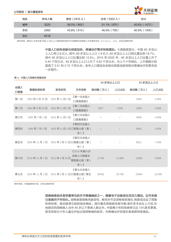
慢性疼痛患者基数庞大,中国至少有一亿以上患者,但接受治疗的不足三成,市场空间广阔。中国40岁以上人群原发性骨关节炎患病率为46.3%,且随年龄增长而增高。同时,人口老龄化进程加快(60岁及以上人口占比18.7%),以及颈椎病等病患年轻化趋势,持续推动疼痛治疗需求增加。外用镇痛药市场规模已超180亿元,其中贴膏剂因其透皮吸收率高、临床效果好等优点,市场份额占比超过40%。米内网数据显示,2020年羚锐制药共有5款产品入围重点城市实体药店中成药贴膏剂品牌TOP20,为上榜产品最多的企业,通络祛痛膏的市场份额从2018年的3.50%提升至2020年的5.26%,显示出持续提升的市场竞争力。

产品创新与渠道深化

老品牌焕发新活力,结构优化叠加场景拓展助力二次腾飞

精品升级,终端提价,产品结构持续优化

公司贴膏剂和胶囊剂是主要收入来源,2020年收入占比分别为60.8%和24.7%。贴膏剂收入规模持续提升,2020年达14.17亿元,五年复合年增长率(CAGR)为8.77%,毛利率由2016年的73.5%提升至2020年的77.5%。独家品种通络祛痛膏销量持续放量,2020年销售2.62亿贴,其中OTC销量占比56.2%。公司通过零售端提价(通络祛痛膏零售单价高于医院端,组合销售价格更高)和推出精品贴膏剂(如壮骨麝香止痛膏、伤湿止痛膏及关节止痛膏的精品款,定价高于普药),进一步优化产品结构,提升盈利能力。2021年9月,公司部分贴膏剂普药提价,涨幅超20%,有望显著增厚业绩。此外,锐枢安®芬太尼透皮贴剂作为骨架型芬太尼透皮贴剂,已入选国家医保目录,在慢性疼痛治疗领域具有较大增长空间。

胶囊剂收入稳中有升,培元通脑胶囊为独家品种

胶囊剂收入规模稳步提升,2020年达5.75亿元,五年CAGR为26.32%。培元通脑胶囊作为公司心脑血管独家品种,已纳入国家医保目录,2020年销售2.64亿粒。参芪降糖胶囊作为处方药,用于Ⅱ型糖尿病治疗,2020年销售2.87亿粒,同比增长23%,受益于中国糖尿病患者的持续增加。

软膏剂业绩提速, 片剂收入相对稳定

软膏剂业务在2018年收购羚锐生物药业少数股权并整合营销体系后实现快速增长,2020年收入达1.35亿元,同比增长66%。片剂收入相对稳定,2020年为1.08亿元,主要品种丹鹿通督片作为独家处方药,2020年销售1.53亿片。

销售渠道整合成效显现,场景营销拓展精细触达

公司2019年销售渠道改革成效显著,销售人员从2018年的536人增至2020年的999人。公司积极开拓运动场景,通过赞助马拉松赛事等将产品精准投放到年轻消费群体,赋能品牌年轻化。同时,公司通过与“唐宫夜宴”IP联动、抖音挑战赛等多元化营销模式,拓展线上线下业务边界,强化消费者对羚锐膏药品牌的认知和认同。

管理效能提升,股权激励奠定发展信心

2021年SAP-ERP项目正式上线,实现了生产、销售、财务等信息的整合,提升了管理效能。公司于2021年7月完成限制性股票激励计划授予,设定了2021-2023年净利润增长率不低于20%/44%/65.6%的业绩目标,有望持续激发核心员工积极性,释放持久增长动能。

盈利预测与风险提示

天风证券预计羚锐制药2021-2023年营业收入分别为27.80、32.99、38.64亿元,同比增长19%、19%、17%;归母净利润分别为3.95、4.78、5.70亿元,同比增长21%、21%、19%。基于可比公司PE估值法,给予公司2022年目标估值25倍PE,对应目标价21.51元,首次给予“买入”评级。 风险提示包括:产品销售不及预期、提价效果或精品推广不及预期、中药价格波动风险。

总结

羚锐制药作为中国贴膏剂行业的领军企业,凭借其深厚的品牌积淀、丰富的产品管线和持续的创新能力,在广阔的疼痛治疗市场中占据优势地位。面对人口老龄化和病患年轻化的趋势,公司通过产品结构优化(精品升级、普药提价)、销售渠道改革和多元化营销策略,有效提升了市场渗透率和盈利能力。同时,管理效能的提升和股权激励的实施,进一步巩固了公司的发展信心和增长潜力。尽管存在产品销售、提价效果及中药价格波动等风险,但公司整体展现出良好的增长前景和投资价值。

报告正文
摩熵医药企业版
9大数据库,200+子数据库,一站查询药品研发、临床、上市、销售、投资、政策等数据了解更多
我要试用
1 / 27
试读已结束,如需全文阅读可点击
下载全文
如果您有其他需求,请点击
定制服务咨询
天风证券股份有限公司最新报告
关于摩熵咨询

摩熵咨询是摩熵数科旗下生物医药专业咨询服务品牌,由深耕医药领域多年的专业人士组成,核心成员均来自国际顶级咨询机构和行业标杆企业,涵盖立项、市场、战略、投资等从业背景,依托摩熵数科丰富的外部专家资源及全面的医药全产业链数据库,为客户提供专业咨询服务和定制化解决方案

1W+
医药行业研究报告
200+
真实项目案例
1300+
业内高端专家资源
市场洞察与营销赋能
市场洞察与营销赋能
分析市场现状,洞察行业趋势,依托数据分析和深度研究,辅助商业决策。
立项评估及管线规划
立项评估及管线规划
提供疾病领域品种调研、专家访谈、品种立项、项目交易整套服务。
产业规划及研究服务
产业规划及研究服务
以数据为基础,为组织、园区、企业提供科学的决策依据和趋势线索。
多渠道数据分析及定制服务
多渠道数据分析及定制服务
帮助客户深入了解目标领域和市场情况,发现潜在机会,优化企业决策。
投资决策与交易估值
投资决策与交易估值
依托全球医药全产业链数据库与顶级投行级分析模型,为并购、融资、IPO提供全周期决策支持。
立即定制
洞察市场格局
解锁药品研发情报

定制咨询

400-9696-311 转1