2025中国医药研发创新与营销创新峰会
Q3稳健增长,骨科+运动医学同步拓展

Q3稳健增长,骨科+运动医学同步拓展

研报

Q3稳健增长,骨科+运动医学同步拓展

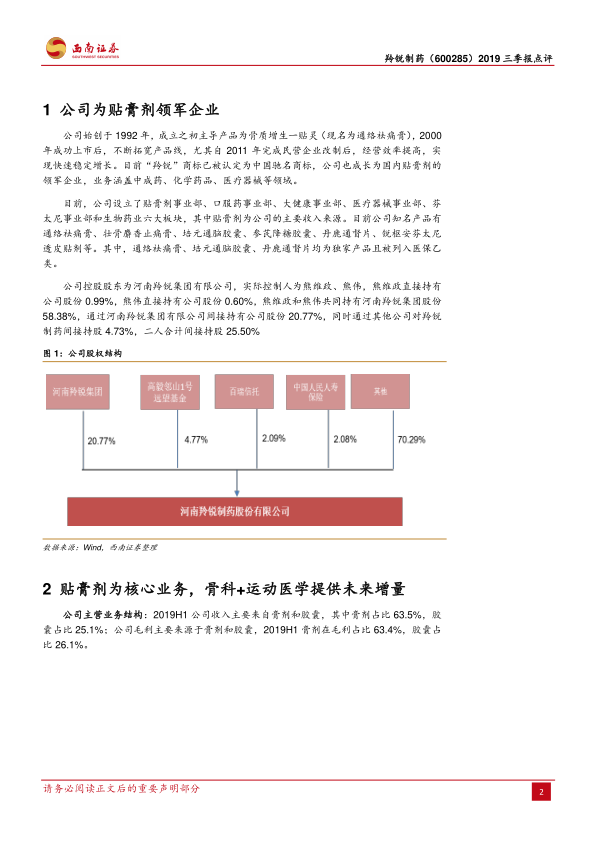
# 中心思想 本报告对羚锐制药(600285)的三季报进行了深度分析,并首次覆盖给予“买入”评级,目标价13.86元。 ## 核心观点:稳健增长与多元拓展 * **业绩稳健增长:** 公司前三季度营收和净利润均实现稳健增长,Q3单季度扣非后归母净利润同比增速超20%,为年内最高。 * **业务多元拓展:** 公司在巩固贴膏剂核心业务的同时,积极拓展运动医学领域,并加大芬太尼透皮贴的推广,有望打开新的增长空间。 ## 投资逻辑:老龄化与消费升级双驱动 * **老龄化受益:** 贴膏剂作为老龄化疾病谱前周期产品,有望率先享受老年化医疗市场红利。 * **消费属性增强:** 切入运动医学领域,通过营销改革,不断拓宽产品消费属性。 # 主要内容 ## 公司概况:贴膏剂领军企业 * 公司始创于1992年,是国内贴膏剂的领军企业,业务涵盖中成药、化学药品、医疗器械等领域。 * 公司设立了贴膏剂、口服药、大健康、医疗器械、芬太尼和生物药业六大事业部,其中贴膏剂为主要收入来源。 ## 核心业务分析:贴膏剂与运动医学 * **贴膏剂:** 作为核心业务,受益于老龄化趋势,且产品多为非医保,受医保控费影响小。 * **运动医学:** 通过赞助赛事等方式,加大在运动人群中的宣传,拓展产品在运动损伤高发人群中的应用,提升品牌渗透率。 * **芬太尼:** 芬太尼透皮贴作为外用镇痛产品,市场空间巨大,有望成为新的增长点。 ## 财务分析:收入质量提高与现金流充裕 * 公司收入、利润增速双升,Q3扣非后归母净利润同比增速超20%。 * 成本控制能力加强,高毛利率产品在营收中占比提高,为公司收入质量提高的主要原因。 * 经营性现金流充裕,为外延式业务扩张提供资本支撑。 ## 盈利预测与估值 * **盈利预测:** 预计2019-2021年EPS分别为0.53/0.66/0.83元。 * **估值:** 给予公司2020年21倍PE,对应目标价13.86元,首次覆盖,给予“买入”评级。 ## 风险提示 * 业务整合或不及预期 * 产品销量或不及预期 * 系统性风险 # 总结 本报告认为,羚锐制药作为贴膏剂领军企业,在老龄化和消费升级的双重驱动下,业绩有望保持稳健增长。公司在巩固核心业务的同时,积极拓展运动医学领域,并加大芬太尼透皮贴的推广,有望打开新的增长空间。首次覆盖,给予“买入”评级,目标价13.86元。 ## 投资建议:长期看好 * **核心竞争力:** 贴膏剂龙头地位稳固,品牌优势明显。 * **增长潜力:** 老龄化和消费升级带来广阔市场空间。 * **估值优势:** 估值尚低,具备提升空间。
报告标签:
  • 个股研报
报告专题:
  • 下载次数:

    1687

  • 发布机构:

    西南证券股份有限公司

  • 发布日期:

    2019-11-01

  • 页数:

    8页

下载全文
定制咨询
AI精读报告

中心思想

本报告对羚锐制药(600285)的三季报进行了深度分析,并首次覆盖给予“买入”评级,目标价13.86元。

核心观点:稳健增长与多元拓展

  • 业绩稳健增长: 公司前三季度营收和净利润均实现稳健增长,Q3单季度扣非后归母净利润同比增速超20%,为年内最高。
  • 业务多元拓展: 公司在巩固贴膏剂核心业务的同时,积极拓展运动医学领域,并加大芬太尼透皮贴的推广,有望打开新的增长空间。

投资逻辑:老龄化与消费升级双驱动

  • 老龄化受益: 贴膏剂作为老龄化疾病谱前周期产品,有望率先享受老年化医疗市场红利。
  • 消费属性增强: 切入运动医学领域,通过营销改革,不断拓宽产品消费属性。

主要内容

公司概况:贴膏剂领军企业

  • 公司始创于1992年,是国内贴膏剂的领军企业,业务涵盖中成药、化学药品、医疗器械等领域。
  • 公司设立了贴膏剂、口服药、大健康、医疗器械、芬太尼和生物药业六大事业部,其中贴膏剂为主要收入来源。

核心业务分析:贴膏剂与运动医学

  • 贴膏剂: 作为核心业务,受益于老龄化趋势,且产品多为非医保,受医保控费影响小。
  • 运动医学: 通过赞助赛事等方式,加大在运动人群中的宣传,拓展产品在运动损伤高发人群中的应用,提升品牌渗透率。
  • 芬太尼: 芬太尼透皮贴作为外用镇痛产品,市场空间巨大,有望成为新的增长点。

财务分析:收入质量提高与现金流充裕

  • 公司收入、利润增速双升,Q3扣非后归母净利润同比增速超20%。
  • 成本控制能力加强,高毛利率产品在营收中占比提高,为公司收入质量提高的主要原因。
  • 经营性现金流充裕,为外延式业务扩张提供资本支撑。

盈利预测与估值

  • 盈利预测: 预计2019-2021年EPS分别为0.53/0.66/0.83元。
  • 估值: 给予公司2020年21倍PE,对应目标价13.86元,首次覆盖,给予“买入”评级。

风险提示

  • 业务整合或不及预期
  • 产品销量或不及预期
  • 系统性风险

总结

本报告认为,羚锐制药作为贴膏剂领军企业,在老龄化和消费升级的双重驱动下,业绩有望保持稳健增长。公司在巩固核心业务的同时,积极拓展运动医学领域,并加大芬太尼透皮贴的推广,有望打开新的增长空间。首次覆盖,给予“买入”评级,目标价13.86元。

投资建议:长期看好

  • 核心竞争力: 贴膏剂龙头地位稳固,品牌优势明显。
  • 增长潜力: 老龄化和消费升级带来广阔市场空间。
  • 估值优势: 估值尚低,具备提升空间。
报告正文
摩熵医药企业版
9大数据库,200+子数据库,一站查询药品研发、临床、上市、销售、投资、政策等数据了解更多
我要试用
1 / 8
试读已结束,如需全文阅读可点击
下载全文
如果您有其他需求,请点击
定制服务咨询
西南证券股份有限公司最新报告
关于摩熵咨询

摩熵咨询是摩熵数科旗下生物医药专业咨询服务品牌,由深耕医药领域多年的专业人士组成,核心成员均来自国际顶级咨询机构和行业标杆企业,涵盖立项、市场、战略、投资等从业背景,依托摩熵数科丰富的外部专家资源及全面的医药全产业链数据库,为客户提供专业咨询服务和定制化解决方案

1W+
医药行业研究报告
200+
真实项目案例
1300+
业内高端专家资源
市场洞察与营销赋能
市场洞察与营销赋能
分析市场现状,洞察行业趋势,依托数据分析和深度研究,辅助商业决策。
立项评估及管线规划
立项评估及管线规划
提供疾病领域品种调研、专家访谈、品种立项、项目交易整套服务。
产业规划及研究服务
产业规划及研究服务
以数据为基础,为组织、园区、企业提供科学的决策依据和趋势线索。
多渠道数据分析及定制服务
多渠道数据分析及定制服务
帮助客户深入了解目标领域和市场情况,发现潜在机会,优化企业决策。
投资决策与交易估值
投资决策与交易估值
依托全球医药全产业链数据库与顶级投行级分析模型,为并购、融资、IPO提供全周期决策支持。
立即定制
洞察市场格局
解锁药品研发情报

定制咨询

400-9696-311 转1