2025中国医药研发创新与营销创新峰会
一核量价齐升,两翼拓展边际,国药瑰宝站上新台阶

一核量价齐升,两翼拓展边际,国药瑰宝站上新台阶

研报

一核量价齐升,两翼拓展边际,国药瑰宝站上新台阶

  片仔癀(600436)   主要观点:   当之无愧的国药瑰宝,业绩保持持续增长   片仔癀有近五百年的发展历史,以其卓越的疗效而闻名。其处方和工艺被列为国家秘密,并被列入国家中药一级保护品种,是中国中成药保护的最高级别。公司近年来营收和归母净利润实现了快速增长,特别是2014年提出“一核两翼”战略以来,增速明显增加,营收结构日益丰富。   多因素驱动片仔癀量价齐升,供需上还没有到平衡点   量增:片仔癀作为拥有五百年历史的传统中药企业,其医疗价值和保健价值得到了时间的检验。片仔癀拥有双重消费属性,并延伸出三大主要使用场景。1.肝病用药领域:中国是肝病大国,预计到2022年肝病中成药市场在零售端的规模将达到37亿元。以片仔癀在零售端的占据半壁江山,起到主导作用。2.日常保健和解酒:高额的保健费用针对高净值人群,在高净值人群健康意识增强和消费升级的驱动下,加之体验馆的铺设和推荐,各地域高净值人群的渗透率逐步提升。价升:片仔癀拥有国家保护的双绝密配方,稀缺性凸显,享有充足的定价权。成本端上片仔癀原材料天然麝香和天然牛黄十分珍贵,在两种关键原材料的涨价趋势下,片仔癀价格的提升以对冲成本压力。   “两翼”羽翼初丰,不仅仅是衍生品,而是与片仔癀相辅相成,拓展边界   公司“一核两翼”的战略发展格局中明确指出:“以保健药品、保健食品和特色功效化妆品、日化产品为两翼。保健药品、保健食品和特色功效化妆品、日化产品便是其徐徐展开的双翼,其中特色功效化妆品、日化产品一翼已经羽翼初丰,为公司提供营收和利润。   并且日化和化妆品业务不仅仅是衍生品,而是与片仔癀相辅相成,互为补充。片仔癀为两翼提供了好配方、好故事和好疗效;两翼提升了片仔癀认识度,降低了人群接受度,并两翼拓展片仔癀边界。一方面丰富了公司的收入来源,另一方面,用另外一种形式,借助传统中医药文化,赋予片仔癀新的生命力。随着市场的发展和公司的推广,两翼业务会成为重要的收入来源,促进公司大健康产业战略进一步发展。   投资建议   我们预计,公司2021~2023年收入分别80.3/94.0/112.8亿元,分别同比增长23.3%/17.1%/19.9%,归母净利润分别为24.3/29.7/36.9亿元,分别同比增长45.6%/22.0%/24.3%,对应2021~2023年EPS为4.03/4.92/6.11元,对应估值为89X/73X/59X。首次覆盖,给予“买入”投资评级。   风险提示   公司推广不及预期、原材料价格波动、日化/化妆品业务增速不及预期
报告标签:
  • 个股研报
报告专题:
  • 下载次数:

    1917

  • 发布机构:

    华安证券股份有限公司

  • 发布日期:

    2022-02-21

  • 页数:

    33页

下载全文
定制咨询
报告内容
AI精读报告
报告摘要

  片仔癀(600436)

  主要观点:

  当之无愧的国药瑰宝,业绩保持持续增长

  片仔癀有近五百年的发展历史,以其卓越的疗效而闻名。其处方和工艺被列为国家秘密,并被列入国家中药一级保护品种,是中国中成药保护的最高级别。公司近年来营收和归母净利润实现了快速增长,特别是2014年提出“一核两翼”战略以来,增速明显增加,营收结构日益丰富。

  多因素驱动片仔癀量价齐升,供需上还没有到平衡点

  量增:片仔癀作为拥有五百年历史的传统中药企业,其医疗价值和保健价值得到了时间的检验。片仔癀拥有双重消费属性,并延伸出三大主要使用场景。1.肝病用药领域:中国是肝病大国,预计到2022年肝病中成药市场在零售端的规模将达到37亿元。以片仔癀在零售端的占据半壁江山,起到主导作用。2.日常保健和解酒:高额的保健费用针对高净值人群,在高净值人群健康意识增强和消费升级的驱动下,加之体验馆的铺设和推荐,各地域高净值人群的渗透率逐步提升。价升:片仔癀拥有国家保护的双绝密配方,稀缺性凸显,享有充足的定价权。成本端上片仔癀原材料天然麝香和天然牛黄十分珍贵,在两种关键原材料的涨价趋势下,片仔癀价格的提升以对冲成本压力。

  “两翼”羽翼初丰,不仅仅是衍生品,而是与片仔癀相辅相成,拓展边界

  公司“一核两翼”的战略发展格局中明确指出:“以保健药品、保健食品和特色功效化妆品、日化产品为两翼。保健药品、保健食品和特色功效化妆品、日化产品便是其徐徐展开的双翼,其中特色功效化妆品、日化产品一翼已经羽翼初丰,为公司提供营收和利润。

  并且日化和化妆品业务不仅仅是衍生品,而是与片仔癀相辅相成,互为补充。片仔癀为两翼提供了好配方、好故事和好疗效;两翼提升了片仔癀认识度,降低了人群接受度,并两翼拓展片仔癀边界。一方面丰富了公司的收入来源,另一方面,用另外一种形式,借助传统中医药文化,赋予片仔癀新的生命力。随着市场的发展和公司的推广,两翼业务会成为重要的收入来源,促进公司大健康产业战略进一步发展。

  投资建议

  我们预计,公司2021~2023年收入分别80.3/94.0/112.8亿元,分别同比增长23.3%/17.1%/19.9%,归母净利润分别为24.3/29.7/36.9亿元,分别同比增长45.6%/22.0%/24.3%,对应2021~2023年EPS为4.03/4.92/6.11元,对应估值为89X/73X/59X。首次覆盖,给予“买入”投资评级。

  风险提示

  公司推广不及预期、原材料价格波动、日化/化妆品业务增速不及预期

中心思想

国药瑰宝,业绩持续增长的基石

片仔癀作为拥有近五百年历史的中华老字号,其核心产品片仔癀锭剂的处方和工艺被列为国家绝密,并享有国家中药一级保护品种的最高级别,奠定了其在传统中医药领域的独特地位和稀缺性。公司自2014年提出“一核两翼”大健康产业发展战略以来,通过聚焦核心中药产品并积极拓展保健品、化妆品和日化产品等多元化业务,实现了营收和归母净利润的持续快速增长,产品结构日益丰富,盈利能力显著提升。

量价齐升与两翼拓展,驱动未来增长

片仔癀的未来增长将主要由“量价齐升”和“两翼拓展”两大核心因素驱动。在“量”的方面,片仔癀凭借其卓越的医疗和保健双重属性,在肝病用药市场(尤其零售端)占据主导地位,并通过体验馆模式和高净值人群的渗透率提升,持续扩大市场份额。在“价”的方面,国家双绝密配方赋予公司强大的自主定价权,同时天然麝香和天然牛黄等珍贵原材料的稀缺性及价格上涨,也为公司提供了提价以对冲成本压力的空间。此外,以保健药品、保健食品和特色功效化妆品、日化产品为代表的“两翼”业务,不仅为公司提供了新的收入和利润增长点,更通过提升品牌认知度和降低人群接受度,有效拓展了片仔癀的品牌边界,赋予传统中医药文化新的生命力,共同构筑了公司长期可持续发展的增长引擎。

主要内容

片仔癀:五百年历史底蕴的国药瑰宝

五百年历史底蕴,传统中药正做大做强

片仔癀的历史可追溯至中国明朝时代,距今近五百年,经历了开国前的民间发展、国有化到上市的探索以及上市至今的做大做强三个阶段。公司于1999年12月由原漳州制药厂改制创立,是国家高新技术企业和中华老字号企业。片仔癀由公司独家生产,其处方和工艺被列为国家秘密,并被列入国家中药一级保护品种,是中国中成药保护的最高级别。2014年,公司提出“一核两翼”大健康产业发展战略,旨在构建以传统中药生产为龙头,以保健药品、食品、功能饮料和特色功效化妆品、日化产品为两翼,以药品流通为补充的健康产业集团,标志着公司踏上新的征程。

国有控股,股权稳定

自2003年公司股票在上交所上市以来,漳州市九龙江集团一直是公司的第一大股东。漳州市国资委通过漳州市九龙江集团持股56.9%,为片仔癀药业的实际控制人。这种稳定的国有控股结构为公司的长远发展提供了坚实保障。公司业务范围已从单纯的药品生产,拓展成为集原材料、医药工业、医药流通、特色化妆品和日化及食品保健品等于一体的大健康集团,顺应了“一核两翼”的大健康发展战略。

营收利润持续快速增长,产品结构日益丰富

公司近年来营收和归母净利润实现了快速增长,尤其自2014年提出“一核两翼”战略以来,增速明显增加。营收和归母净利润增速在2017年分别达到60.85%和50.53%的最高值。根据2021年年度业绩快报,公司实现营业总收入80.26亿元,同比增长23.27%;归属于上市公司股东的净利润24.33亿元,同比增长45.55%;归属于上市公司股东的扣除非经常性损益的净利润24.30亿元,同比增长52.93%,显示出公司摆脱疫情影响后的强劲复苏。公司营收结构日益丰富,主要业务包括医药工业、医药流通以及日化用品。其中,核心产品为中成药品牌片仔癀系列。自“一核两翼”战略实施以来,“两翼”业务初见成效,2020年日化、化妆品业务在营收结构中占比14%,毛利贡献度达到19%,为公司创造了更为丰富的营收来源。公司毛利率和净利率保持稳健,2015-2020年间毛利率维持在40%-50%,净利率在20%-30%之间。2021年前三季度净利率达到30.3%的新高,进一步体现了公司的盈利能力。同时,公司期间费用率呈现下降趋势,管理费用率从2016年的9.4%降至2021年第三季度的5.8%,反映了公司管理能力的提升与不断完善。

量增:双消费属性驱动市场拓展

双消费属性拓展三大使用场景

药品属性

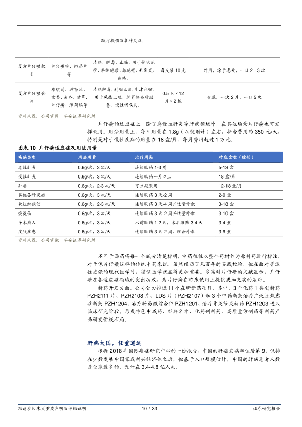
片仔癀以其卓绝的医疗功效著称,功能主治为清热解毒、凉血化瘀、消肿止痛,用于热毒血瘀所致急慢性病毒性肝炎、痈疽疔疮、无名肿毒、跌打损伤及各种炎症,属于处方药范畴。根据使用场景和用量的不同,公司推出了片仔癀锭剂(3g)、片仔癀胶囊(0.3g×6粒)以及复方片仔癀等系列产品。在适应症方面,除了肝病领域,片仔癀在其他炎症、软组织损伤、烧烫伤、手术病人及皮肤疾患等场景也发挥效用。每日用量约1.8g(以锭剂计),折合费用约350元/天,慢性疾病每月费用可超1万元。公司积极推进11个在研新药项目,其中3个化药1类创新药和3个中药新药已进入临床研究阶段,形成了特色中成药、经典名方、化药创新药、高质量仿制药等新药产品研发管线布局。

中国是肝病大国,预计肝病患者人数在3.4-4.8亿人次。2018年我国肝病用药市场规模接近700亿元,其中中成药肝炎用药市场规模达61亿元。在医院市场,片仔癀已进入吉林、贵州、安徽、西藏、天津、福建六省医保目录,有待进一步推进。在学术推广方面,公司通过参与各类专业会议和完善专家管理制度,促进终端推广的学术化和专业化。在零售市场,片仔癀作为健康中国品牌榜肝胆用药第一品牌,以绝对优势占据半壁江山,片仔癀锭剂、茵胆平肝胶囊、片仔癀胶囊合计占比40.66%。预计到2022年,肝病中成药零售市场规模将达到37亿元,片仔癀凭借其强大的市场占有率和体验馆等新模式的推动,渗透率有望不断提升,占据肝病中成药市场的绝对主导地位。

保健品属性

片仔癀的养肝保健功效不容忽视,潜藏着巨大的消费市场。其“片仔癀系列”保健养生服用方法主要有两类:一是用于日常保健,保肝护肝和免疫调节,可长期服用,每年开支预估4-8万元;二是用于解酒,每年开支预估3万元。这两种高额保健费用主要针对高净值人群。从营收地域分布看,华东地区(尤其是福建)贡献了公司76%的营收,品牌认可度最高。根据胡润研究院数据,华东地区也是高净值人群的集中地,2017年占比34%。假设高净值人群每年增长6%,到2022年全国高净值人群数量将接近250万人,片仔癀在华东以外地区高净值客户的渗透率有望提升,拥有庞大的日常保健消费市场。对于解酒护肝,高净值饮酒人群平均年龄34岁,平均家庭总资产达1290万元,多为应酬密度大或高压力的管理层。2018年全国高净值饮酒人数约78.8万人次,预计到2022年将达到100万人次,未来高净值人群饮酒市场的潜在空间巨大。综合药用和保健两大场景,片仔癀锭剂销量有望从2018年的529万盒增长到2022年的1104万盒,2023年达到1245万盒。

体验馆开疆拓土,国药堂走出国门

体验馆模式开拓新渠道

公司销售区域分为内销和外销,内销包括传统的区域经销、药品零售渠道以及片仔癀体验馆销售。2014年,公司提出“一核两翼”发展策略,其中渠道管理是核心因素。片仔癀体验馆旨在打破固定单一的销售方式,以“文化传播+品牌展示+产品推介+现场体验”相结合的类直销模式,将产品直接展现给受众,拉近与消费者距离,同时节约经销费用。体验馆不仅销售片仔癀系列产品,还包含了化妆品、日化(牙膏、洗发水等)、普药、器械、保健食品等,是片仔癀的精华版。截至2020年底,片仔癀全国体验馆数量已达260余家,重点布局消费水平较高的城市,并实现了青海、甘肃等省份空白市场的“零”突破。未来,体验馆将通过提升城市覆盖率和发展粉丝经济,拉动单馆销量稳步提升。

国药堂走出国门,催化海外增长

片仔癀拥有四五百年的海外销售历史,跟随闽粤先民“下南洋”迁徙,因极适宜应对热带地区气候,在东南亚乃至更遥远地带博得声誉,至今仍出口30多个国家和地区,在海外华人圈享有极高知名度和美誉度。公司海外销售网点涵盖泰国、马来西亚、印尼、加拿大、新加坡、美国等国家以及中国港澳台等地区。为进一步拓展海外市场,公司受体验馆模式启发,于2018年3月28日在香港开设了首间片仔癀国药堂,随后于2019年6月30日落户澳门。香港和澳门国药堂作为海外发展的“前哨站”,肩负着经营发展和传播中医药文化的双重责任,对片仔癀海外市场的拓展和品牌形象宣传意义重大。2020年,公司境外营收3.77亿元,增速回升至10%,体现了公司海外布局的优势。展望未来,随着港澳国药堂模式的推进以及公司积极开拓“一带一路”沿线国家市场,海外销量增速有望稳步回升。

价升:稀缺资源构建核心护城河

双绝密配方,稀缺性凸显

片仔癀的主要原料为天然牛黄、蛇胆、天然麝香和田七,但其配方和制药工艺至今秘而不宣,与云南白药同属国家绝密级。在保密密级上,片仔癀为国家双绝密配方,更凸显其稀缺性。片仔癀和云南白药是我国唯二的一级中药保护品种,享有最高级别的保护。一级中药保护品种的申请条件严格,需满足对特定疾病有特殊疗效、相当于国家一级保护野生药材物种的人工制成品或用于预防和治疗特殊疾病等条件之一,且保护期限长。自1999年以后,再无其他品种获此殊荣。作为仅有的2个一级保护品种,片仔癀成为极其稀缺的资源,享有自主定价权。

原材料珍贵,稀缺资源推动价格

天然麝香

天然麝香是片仔癀原料中的名贵中药材,主要来自于国家一级保护动物林麝的腺囊分泌物,体现出其稀缺性。我国麝资源面临严重危机,种群数量锐减,国家已要求全面禁止野外猎捕麝、禁止出口天然麝香,并对天然麝香的生产、销售和使用实行国家行政许可管理和专用标识制度。2005年,国家有关部门为保护野生麝资源,仅准许片仔癀等少数几个传统名贵中药品种继续使用天然麝香,其他需使用麝香的药物均以人工麝香代替。人工麝香与天然麝香在成分、药性及治疗效果上存在显著差异,天然麝香含有多种有效生物成分是人工麝香所不能合成的。在对天然麝香严厉的政策管制下,片仔癀作为首批获得国家林业局许可使用天然麝香的药企,其稀缺性和名贵度都得到大幅提升。目前天然麝香处于供不应求阶段,价格持续高位运行,2015-2017年6月一度达到450000元/公斤,推动了片仔癀的原材料成本上升。

天然牛黄

天然牛黄是传统名贵中药材,是中成药的重要原料。虽然市场上有人工牛黄供应,但其成分、结构和药效与天然牛黄相去甚远,胆红素含量远低于天然牛黄,且可能产生副作用。因此,高端中药更青睐使用天然牛黄,国家食品药品监督管理局曾规定“片仔癀”、“安宫牛黄丸”等名贵中成药必须用天然牛黄作君药配制。我国天然牛黄的缺口因国内自产不足和欧美国家疯牛病导致进口受限而进一步放大。近年来,天然牛黄价格稳步攀升,从2017年的21万元/千克涨到2021年的55万元/千克,进一步增加了片仔癀锭剂的成本压力,为产品提价奠定了基础。

积极战略储备原材料库存,麝香自养自用

为应对原材料价格上涨,公司积极做好关键原材料麝香、牛黄、蛇胆和田七的战略储备。在麝香采购方面,除了获得国家林业主管部门核准后按供需协商价格采购外,公司自2007年开始布局林麝养殖渠道,成立四川齐祥片仔癀麝业有限责任公司和陕西片仔癀麝业有限公司发展人工养麝,推进“公司+基地+养殖户+科研”的产业化模式。陕西基地已成为全国唯一一家麝香“优质道地药材示范基地”,其林麝存栏量占全国的42%,年产天然麝香约76公斤,有效缓解了片仔癀市场需求增长与麝香原料资源短缺的矛盾,充分保障了未来供应量。对于牛黄、蛇胆和三七,公司也通过战略储备、按国家规定组织采购以及共建标准化种植基地等方式,确保原料质量和供应稳定。

价格:十七年上涨3余倍,上涨幅度仍具弹性

自2003年片仔癀在A股上市以来,公司已公告提价17次。内销出厂价从上市之初的每粒125元人民币涨至2

报告正文
摩熵医药企业版
9大数据库,200+子数据库,一站查询药品研发、临床、上市、销售、投资、政策等数据了解更多
我要试用
1 / 33
试读已结束,如需全文阅读可点击
下载全文
如果您有其他需求,请点击
定制服务咨询
华安证券股份有限公司最新报告
关于摩熵咨询

摩熵咨询是摩熵数科旗下生物医药专业咨询服务品牌,由深耕医药领域多年的专业人士组成,核心成员均来自国际顶级咨询机构和行业标杆企业,涵盖立项、市场、战略、投资等从业背景,依托摩熵数科丰富的外部专家资源及全面的医药全产业链数据库,为客户提供专业咨询服务和定制化解决方案

1W+
医药行业研究报告
200+
真实项目案例
1300+
业内高端专家资源
市场洞察与营销赋能
市场洞察与营销赋能
分析市场现状,洞察行业趋势,依托数据分析和深度研究,辅助商业决策。
立项评估及管线规划
立项评估及管线规划
提供疾病领域品种调研、专家访谈、品种立项、项目交易整套服务。
产业规划及研究服务
产业规划及研究服务
以数据为基础,为组织、园区、企业提供科学的决策依据和趋势线索。
多渠道数据分析及定制服务
多渠道数据分析及定制服务
帮助客户深入了解目标领域和市场情况,发现潜在机会,优化企业决策。
投资决策与交易估值
投资决策与交易估值
依托全球医药全产业链数据库与顶级投行级分析模型,为并购、融资、IPO提供全周期决策支持。
立即定制
洞察市场格局
解锁药品研发情报

定制咨询

400-9696-311 转1