2025中国医药研发创新与营销创新峰会
打造全产业链,加快国际化步伐

打造全产业链,加快国际化步伐

研报

打造全产业链,加快国际化步伐

# 中心思想 ## 楚天科技:制药装备领军企业转型升级 本报告的核心观点如下: * **行业领军地位稳固:** 楚天科技是国内制药装备行业的领军企业,尤其在水剂类制药装备领域具有显著优势。 * **战略转型升级:** 公司正由单机销售向系统集成转变,致力于成为医药工业4.0智慧工厂整体解决方案的EPC服务商。 * **全产业链布局:** 通过“一纵一横一平台”战略,公司纵向打通水剂类装备全产业链,横向拓展固体制剂等领域,打造医药生产整体解决方案。 * **国际化加速:** 收购德国Romaco公司,借助其品牌和渠道优势,加速国际市场拓展。 # 主要内容 ## 公司是国内制药装备行业的领军企业 * **主营业务构成:** 公司产品主要分为传统水剂制药装备、水剂制药装备升级拓展产品线和其他制药装备配套产品三大类。 * **业绩增长与战略调整:** 2010-2016年公司营收和净利润复合增速显著,但受后GMP时代影响,业绩短期下滑后通过战略调整实现复苏。 * **研发投入与创新:** 公司重视研发投入,拥有强大的研发团队和技术中心,专利数量众多。 ## 后 GMP 时代,制药装备行业迎来新的发展机遇期 * **行业规范与集中度提升:** 新版GMP的实施有助于行业规范,促使行业资源向优势企业集中,提升行业集中度。 * **长期发展前景广阔:** 医药制造业固定资产投资持续增长,药品监管标准日益严格,制药装备行业自动化、智能化、信息化是大势所趋。 ## 公司打造“一纵一横一平台”战略,全方位提升市场竞争力 * **战略框架:** “一纵”指水剂类制药装备全产品链,“一横”指涵盖主要药物剂型设备的全产品链,“一平台”指医药生产整体解决方案。 * **战略布局与成效:** 通过自身研发和外延式并购,公司在“一纵一横一平台”的战略布局上已初具雏形,新增订单显著增加。 * **产业链延伸:** 通过收购楚天华通和四川医药设计院,公司产业链向前延伸至医用水设备和工程设计环节。 ## 收购德国 ROMACO 公司,加快国际化布局 * **收购方案:** 分两阶段收购Romaco公司股权,第一阶段已完成75.1%股权交割。 * **Romaco公司优势:** Romaco是世界顶级医药包装机械及自动化方案提供商,在固体制剂装备领域技术领先。 * **收购影响:** 拓展公司产品系列,夯实全产业链布局,借助Romaco的渠道和品牌影响力,加速国际市场拓展。 ## 盈利预测与估值 * **业绩预测:** 预测公司2017-2019年营业收入和净利润持续增长,EPS分别为0.45元、0.57元、0.72元。 * **投资评级:** 给予“推荐”评级。 # 总结 本报告分析了楚天科技作为国内制药装备行业领军企业的优势和发展战略。公司通过“一纵一横一平台”战略,积极拓展全产业链布局,并通过收购德国Romaco公司加速国际化进程。在后GMP时代,制药装备行业迎来新的发展机遇,楚天科技有望凭借其技术优势和战略布局,实现业绩持续增长。
报告标签:
  • 个股研报
报告专题:
  • 下载次数:

    59

  • 发布机构:

    华鑫证券有限责任公司

  • 发布日期:

    2017-10-13

  • 页数:

    18页

下载全文
定制咨询
AI精读报告
# 中心思想

## 楚天科技:制药装备领军企业转型升级

本报告的核心观点如下:

*   **行业领军地位稳固:** 楚天科技是国内制药装备行业的领军企业,尤其在水剂类制药装备领域具有显著优势。
*   **战略转型升级:** 公司正由单机销售向系统集成转变,致力于成为医药工业4.0智慧工厂整体解决方案的EPC服务商。
*   **全产业链布局:** 通过“一纵一横一平台”战略,公司纵向打通水剂类装备全产业链,横向拓展固体制剂等领域,打造医药生产整体解决方案。
*   **国际化加速:** 收购德国Romaco公司,借助其品牌和渠道优势,加速国际市场拓展。

# 主要内容

## 公司是国内制药装备行业的领军企业

*   **主营业务构成:** 公司产品主要分为传统水剂制药装备、水剂制药装备升级拓展产品线和其他制药装备配套产品三大类。
*   **业绩增长与战略调整:** 2010-2016年公司营收和净利润复合增速显著,但受后GMP时代影响,业绩短期下滑后通过战略调整实现复苏。
*   **研发投入与创新:** 公司重视研发投入,拥有强大的研发团队和技术中心,专利数量众多。

## 后 GMP 时代,制药装备行业迎来新的发展机遇期

*   **行业规范与集中度提升:** 新版GMP的实施有助于行业规范,促使行业资源向优势企业集中,提升行业集中度。
*   **长期发展前景广阔:** 医药制造业固定资产投资持续增长,药品监管标准日益严格,制药装备行业自动化、智能化、信息化是大势所趋。

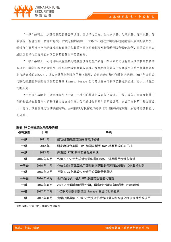
## 公司打造“一纵一横一平台”战略,全方位提升市场竞争力

*   **战略框架:** “一纵”指水剂类制药装备全产品链,“一横”指涵盖主要药物剂型设备的全产品链,“一平台”指医药生产整体解决方案。
*   **战略布局与成效:** 通过自身研发和外延式并购,公司在“一纵一横一平台”的战略布局上已初具雏形,新增订单显著增加。
*   **产业链延伸:** 通过收购楚天华通和四川医药设计院,公司产业链向前延伸至医用水设备和工程设计环节。

## 收购德国 ROMACO 公司,加快国际化布局

*   **收购方案:** 分两阶段收购Romaco公司股权,第一阶段已完成75.1%股权交割。
*   **Romaco公司优势:** Romaco是世界顶级医药包装机械及自动化方案提供商,在固体制剂装备领域技术领先。
*   **收购影响:** 拓展公司产品系列,夯实全产业链布局,借助Romaco的渠道和品牌影响力,加速国际市场拓展。

## 盈利预测与估值

*   **业绩预测:** 预测公司2017-2019年营业收入和净利润持续增长,EPS分别为0.45元、0.57元、0.72元。
*   **投资评级:** 给予“推荐”评级。

# 总结

本报告分析了楚天科技作为国内制药装备行业领军企业的优势和发展战略。公司通过“一纵一横一平台”战略,积极拓展全产业链布局,并通过收购德国Romaco公司加速国际化进程。在后GMP时代,制药装备行业迎来新的发展机遇,楚天科技有望凭借其技术优势和战略布局,实现业绩持续增长。
报告正文
摩熵医药企业版
9大数据库,200+子数据库,一站查询药品研发、临床、上市、销售、投资、政策等数据了解更多
我要试用
1 / 18
试读已结束,如需全文阅读可点击
下载全文
如果您有其他需求,请点击
定制服务咨询
华鑫证券有限责任公司最新报告
关于摩熵咨询

摩熵咨询是摩熵数科旗下生物医药专业咨询服务品牌,由深耕医药领域多年的专业人士组成,核心成员均来自国际顶级咨询机构和行业标杆企业,涵盖立项、市场、战略、投资等从业背景,依托摩熵数科丰富的外部专家资源及全面的医药全产业链数据库,为客户提供专业咨询服务和定制化解决方案

1W+
医药行业研究报告
200+
真实项目案例
1300+
业内高端专家资源
市场洞察与营销赋能
市场洞察与营销赋能
分析市场现状,洞察行业趋势,依托数据分析和深度研究,辅助商业决策。
立项评估及管线规划
立项评估及管线规划
提供疾病领域品种调研、专家访谈、品种立项、项目交易整套服务。
产业规划及研究服务
产业规划及研究服务
以数据为基础,为组织、园区、企业提供科学的决策依据和趋势线索。
多渠道数据分析及定制服务
多渠道数据分析及定制服务
帮助客户深入了解目标领域和市场情况,发现潜在机会,优化企业决策。
投资决策与交易估值
投资决策与交易估值
依托全球医药全产业链数据库与顶级投行级分析模型,为并购、融资、IPO提供全周期决策支持。
立即定制
洞察市场格局
解锁药品研发情报

定制咨询

400-9696-311 转1