2025中国医药研发创新与营销创新峰会
电生理龙头布局完整,享国产替代红利

电生理龙头布局完整,享国产替代红利

研报

电生理龙头布局完整,享国产替代红利

  微电生理(688351)   核心内容:   心脏电生理:市场规模大,国产占有率低,进口替代空间大受老龄化加剧,心律失常患者人群扩大,以及术式推广普及,电生理手术量预计从2019年的18万例,增长到2024年的38万例,带动对电生理器械行业的需求快速增长,2024年我国电生理器械行业规模有望达到187.8亿元,近五年CAGR约32%。相对外资品牌而言,国产品牌进步晚,市场占有率低(小于10%),国产产品的替代空间广阔,同时带量采购政策推进,优秀的国产品牌将充分受益。   公司是电生理设备和耗材龙头国产品牌,充分享国产替代红利   (1)经过十余年的持续创新,在心脏电生理领域,公司是全球市场中少数同时完成心脏电生理设备与耗材完整布局的厂商之一,亦是首个能够提供三维心脏电生理设备与耗材完整解决方案的国产厂商。根据弗若斯特沙利文的研究报告显示,按照产品应用的手术量排名,2020年公司在我国三维心脏电生理手术量中排名第三,国产厂家中排名第一。   (2)公司在三维手术设备及耗材领域研发进展快速,领先同行推出了用于房颤手术的高精密度标测导管和压力感应磁定位消融导管,在房颤术式国产化方面具有先发优势。而且公司除了射频消融布局广泛外,公司冷冻消融产品也预计在2023年第三季度拿证获批,届时公司针对房颤治疗将提供更多元的产品解决方案,满足不同经验的医生对术式的要求。   (3)公司此前以科创板“第五套标准”实现上市,2022年开始扭亏,我们预计随着公司重磅产品获批,公司的费用投入将有所下降。我们预计随着公司核心产品的推广放量,公司的盈利质量也更扎实,盈利增速也在前期低基数的基础上保持超高增长,公司的规模效应也将进一步显现。   投资建议   我们预计公司2023-2025年收入端有望分别实现3.41亿元、4.87亿元、6.98亿元,收入同比增速分别为31.0%、42.9%和43.2%,归母净利润预计2023-2025年分别实现0.17亿元、0.49亿元和0.91亿元,利润同比增速分别为483.8%、181.7%和86.5%。2023-2025年对应的EPS分别约0.04元、0.10元和0.19元,对应的PE估值分别为472倍、168倍和90倍,考虑到公司所处发展高景气的心脏电生理介入行业,公司是行业里三维手术解决方案较早完整推出的厂家,2022年底高精密度标测导管和压力感应消融导管率先顺利获批上市,为进军壁垒更高的房颤市场打下基础,首次覆盖,买入评级。   风险提示   公司新产品研发、上市不及预期。   临床推广难度大,医生接受国产品牌阻力大。
报告标签:
  • 个股研报
报告专题:
  • 下载次数:

    1184

  • 发布机构:

    华安证券股份有限公司

  • 发布日期:

    2023-07-24

  • 页数:

    30页

下载全文
定制咨询
报告内容
AI精读报告
报告摘要

  微电生理(688351)

  核心内容:

  心脏电生理:市场规模大,国产占有率低,进口替代空间大受老龄化加剧,心律失常患者人群扩大,以及术式推广普及,电生理手术量预计从2019年的18万例,增长到2024年的38万例,带动对电生理器械行业的需求快速增长,2024年我国电生理器械行业规模有望达到187.8亿元,近五年CAGR约32%。相对外资品牌而言,国产品牌进步晚,市场占有率低(小于10%),国产产品的替代空间广阔,同时带量采购政策推进,优秀的国产品牌将充分受益。

  公司是电生理设备和耗材龙头国产品牌,充分享国产替代红利

  (1)经过十余年的持续创新,在心脏电生理领域,公司是全球市场中少数同时完成心脏电生理设备与耗材完整布局的厂商之一,亦是首个能够提供三维心脏电生理设备与耗材完整解决方案的国产厂商。根据弗若斯特沙利文的研究报告显示,按照产品应用的手术量排名,2020年公司在我国三维心脏电生理手术量中排名第三,国产厂家中排名第一。

  (2)公司在三维手术设备及耗材领域研发进展快速,领先同行推出了用于房颤手术的高精密度标测导管和压力感应磁定位消融导管,在房颤术式国产化方面具有先发优势。而且公司除了射频消融布局广泛外,公司冷冻消融产品也预计在2023年第三季度拿证获批,届时公司针对房颤治疗将提供更多元的产品解决方案,满足不同经验的医生对术式的要求。

  (3)公司此前以科创板“第五套标准”实现上市,2022年开始扭亏,我们预计随着公司重磅产品获批,公司的费用投入将有所下降。我们预计随着公司核心产品的推广放量,公司的盈利质量也更扎实,盈利增速也在前期低基数的基础上保持超高增长,公司的规模效应也将进一步显现。

  投资建议

  我们预计公司2023-2025年收入端有望分别实现3.41亿元、4.87亿元、6.98亿元,收入同比增速分别为31.0%、42.9%和43.2%,归母净利润预计2023-2025年分别实现0.17亿元、0.49亿元和0.91亿元,利润同比增速分别为483.8%、181.7%和86.5%。2023-2025年对应的EPS分别约0.04元、0.10元和0.19元,对应的PE估值分别为472倍、168倍和90倍,考虑到公司所处发展高景气的心脏电生理介入行业,公司是行业里三维手术解决方案较早完整推出的厂家,2022年底高精密度标测导管和压力感应消融导管率先顺利获批上市,为进军壁垒更高的房颤市场打下基础,首次覆盖,买入评级。

  风险提示

  公司新产品研发、上市不及预期。

  临床推广难度大,医生接受国产品牌阻力大。

中心思想

市场机遇与公司核心竞争力

中国心脏电生理市场正经历快速增长,预计到2024年市场规模将达到187.8亿元,近五年复合年增长率(CAGR)约32%。然而,该市场长期由外资品牌主导,国产品牌市场占有率不足10%,进口替代空间巨大。微电生理作为国内电生理设备和耗材领域的领先企业,已成功构建了完整的心脏电生理设备与耗材产品线,是首个能够提供三维心脏电生理设备与耗材完整解决方案的国产厂商。公司在房颤手术关键技术,如高精密度标测导管和压力感应磁定位消融导管的研发和上市方面具有先发优势,并积极布局冷冻消融等多元化治疗方案,有望充分受益于国产替代的政策红利和市场需求增长。

业绩展望与投资价值

微电生理在2022年实现扭亏为盈,标志着公司进入新的发展阶段。随着重磅产品的陆续获批上市和市场推广的深入,公司预计将迎来核心产品放量带来的规模效应,从而有效降低费用投入,显著提升盈利质量和增速。预计2023-2025年,公司收入和归母净利润将保持超高增长,盈利能力将更加扎实。鉴于公司在心脏电生理介入这一高景气度行业中的国产龙头地位及其技术领先优势,公司展现出显著的投资价值。

主要内容

公司概况与发展战略

  • 公司背景与市场地位: 微电生理成立于2010年8月,专注于心脏电生理介入诊疗与消融治疗创新医疗器械的研发、生产和销售。公司是全球市场中少数能够同时完成心脏电生理设备与耗材完整布局的厂商之一,也是首个能够提供三维心脏电生理设备与耗材完整解决方案的国产厂商,有效打破了国外品牌在该领域的技术垄断。根据弗若斯特沙利文报告,2020年公司在中国三维心脏电生理手术量中排名第三,位居国产厂家之首。
  • 产品布局与收入结构: 公司产品线涵盖电生理设备(如Columbus®三维心脏电生理标测系统、射频消融仪、冷冻消融系统等)和电生理耗材(如标测导管、消融导管等),覆盖心脏电生理手术全过程。2022年,公司实现营业收入2.60亿元,其中导管类产品收入1.66亿元,占比约63.85%;设备类产品收入0.42亿元,占比约16.15%;其他产品收入0.50亿元,占比约19.23%。导管类产品中的三维消融导管和标测类导管是核心收入来源,2021年分别占导管类收入的52.03%和42.57%。
  • 财务表现与盈利改善: 公司营业收入从2015年的0.37亿元增长至2022年的2.60亿元,2016-2022年复合增长率约32.12%。尽管过去几年公司重心在于研发导致费用支出较大,但2022年已实现扭亏为盈。2022年公司整体毛利率约为69.11%,其中导管类产品毛利率最高且保持在高位。随着产品组合的丰富和销售渠道的完善,公司规模效应将逐步显现,预计2023年起将进入盈利快速增长阶段。
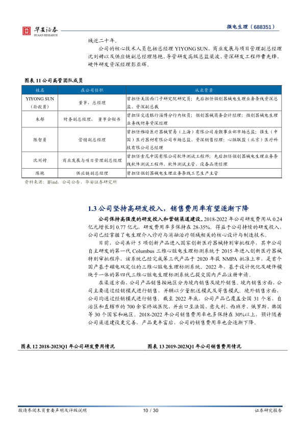
  • 高管团队与研发投入: 公司高管团队平均拥有超过10年的医疗器械行业管理经验,核心技术人员在电生理器械研发领域经验丰富。公司坚持高强度研发投入,2018-2022年研发费用从0.24亿元增长至0.77亿元,研发费用率多保持在28-35%。公司共有5项创新产品进入国家创新医疗器械特别审批程序,包括已上市的第三代Columbus®三维心脏电生理标测系统和已提交注册申请的第四代系统。
  • 募投项目与市场拓展: 2022年8月,公司通过IPO募集资金11.65亿元,主要用于加强电生理介入医疗器械研发、生产基地建设和营销服务体系建设,包括在广州、西安、云南设立营销中心,并在意大利、西班牙等国建设培训中心,以巩固研发实力并拓展国内外市场。

电生理行业洞察与国产替代趋势

  • 心律失常患者基数与手术效果: 中国心律失常患者人数庞大,约3000万人,其中2020年房颤患者达1159.6万人,室上速患者达327.3万人,且随着老龄化加剧,患者基数将进一步扩大。心脏电生理手术(导管消融)因其创伤小、安全有效,已成为快速性心律失常的重要治疗手段。在室上速领域,心脏电生理手术被推荐为一线治疗。在房颤领域,导管消融手术对阵发性房颤和持续性房颤的成功率分别为82.00%和65.30%,显著优于药物治疗(22.40%和19.30%)。
  • 技术壁垒与发展趋势: 心脏电生理器械研发难度高,涉及专利、芯片、电气工程、材料等多个领域,从样机开发到临床试验通常耗时5-10年,投入成本巨大。行业发展趋势是从二维向三维标测推进,以实现更高精度定位和消融。目前,射频消融是主流技术,冷冻消融作为补充,尤其适用于阵发性房颤,具有手术简单高效、学习曲线短的优势。2020年中国三维心脏电生理手术量市场中,强生、雅培分别占据65.2%和27.2%的市场份额,微电生理占4.2%。
  • 国内市场渗透率与进口主导: 中国心脏电生理手术量渗透率远低于发达国家,例如中国为128.5台/百万人,而美国为1302.3台/百万人。2020年我国房颤患者达1159.6万人,但房颤手术量仅为8.2万台,渗透率较低。然而,手术量正快速增长,从2015年的11.7万例增至2020年的20.2万例,预计2024年将达到48.9万例。三维心脏电生理手术量预计从2015年的7.1万例增至2024年的43.0万例。目前,国内电生理器械市场仍由进口品牌主导,2020年强生、雅培、美敦力合计市场份额超过85%。
  • 政策支持与国产替代空间: 中国政府出台一系列政策(如《“十四五”医疗装备产业发展规划》)鼓励创新医疗器械和国产化,地方政府也明确国产医疗器械可优先采购。预计2020年至2024年,国产电生理医疗器械市场复合增速将达到42.3%,2024年国产厂商有望占据12.9%的市场份额。2022年福建省医保局组织的27省联盟集采,降幅温和(30-50%),微电生理等国内厂商顺利中标,加速了国产替代进程。在标测导管和消融导管领域,国产产品与进口产品差距不断缩小,微电生理已率先推出高精密度标测导管和压力感应消融导管。冷冻消融领域目前仅美敦力有产品上市,微电生理的冷冻消融系列预计2023年获批,有望填补国产空白。

技术实力与产品创新

  • 丰富且完整的电生理产品线: 微电生理拥有覆盖电生理设备及耗材的丰富产品线,部分产品在工艺设计和性能方面已具备与国际知名厂商竞品竞争的实力。公司的Columbus®三维心脏电生理标测系统已完成三代迭代,最新一代是国产首个基于磁电双定位的系统(2020年获批)。在标测导管方面,磁定位型可调弯标测导管引领国产品牌。消融导管产品线也基本满足临床需求,包括射频消融导管、冷盐水灌注射频消融导管,以及已进入临床试验阶段的高精度导管(压力感知磁定位
报告正文
摩熵医药企业版
9大数据库,200+子数据库,一站查询药品研发、临床、上市、销售、投资、政策等数据了解更多
我要试用
1 / 30
试读已结束,如需全文阅读可点击
下载全文
如果您有其他需求,请点击
定制服务咨询
华安证券股份有限公司最新报告
关于摩熵咨询

摩熵咨询是摩熵数科旗下生物医药专业咨询服务品牌,由深耕医药领域多年的专业人士组成,核心成员均来自国际顶级咨询机构和行业标杆企业,涵盖立项、市场、战略、投资等从业背景,依托摩熵数科丰富的外部专家资源及全面的医药全产业链数据库,为客户提供专业咨询服务和定制化解决方案

1W+
医药行业研究报告
200+
真实项目案例
1300+
业内高端专家资源
市场洞察与营销赋能
市场洞察与营销赋能
分析市场现状,洞察行业趋势,依托数据分析和深度研究,辅助商业决策。
立项评估及管线规划
立项评估及管线规划
提供疾病领域品种调研、专家访谈、品种立项、项目交易整套服务。
产业规划及研究服务
产业规划及研究服务
以数据为基础,为组织、园区、企业提供科学的决策依据和趋势线索。
多渠道数据分析及定制服务
多渠道数据分析及定制服务
帮助客户深入了解目标领域和市场情况,发现潜在机会,优化企业决策。
投资决策与交易估值
投资决策与交易估值
依托全球医药全产业链数据库与顶级投行级分析模型,为并购、融资、IPO提供全周期决策支持。
立即定制
洞察市场格局
解锁药品研发情报

定制咨询

400-9696-311 转1