2025中国医药研发创新与营销创新峰会
医药生物:2023年医保目录出炉,关注中药创新&解限双线索

医药生物:2023年医保目录出炉,关注中药创新&解限双线索

研报

医药生物:2023年医保目录出炉,关注中药创新&解限双线索

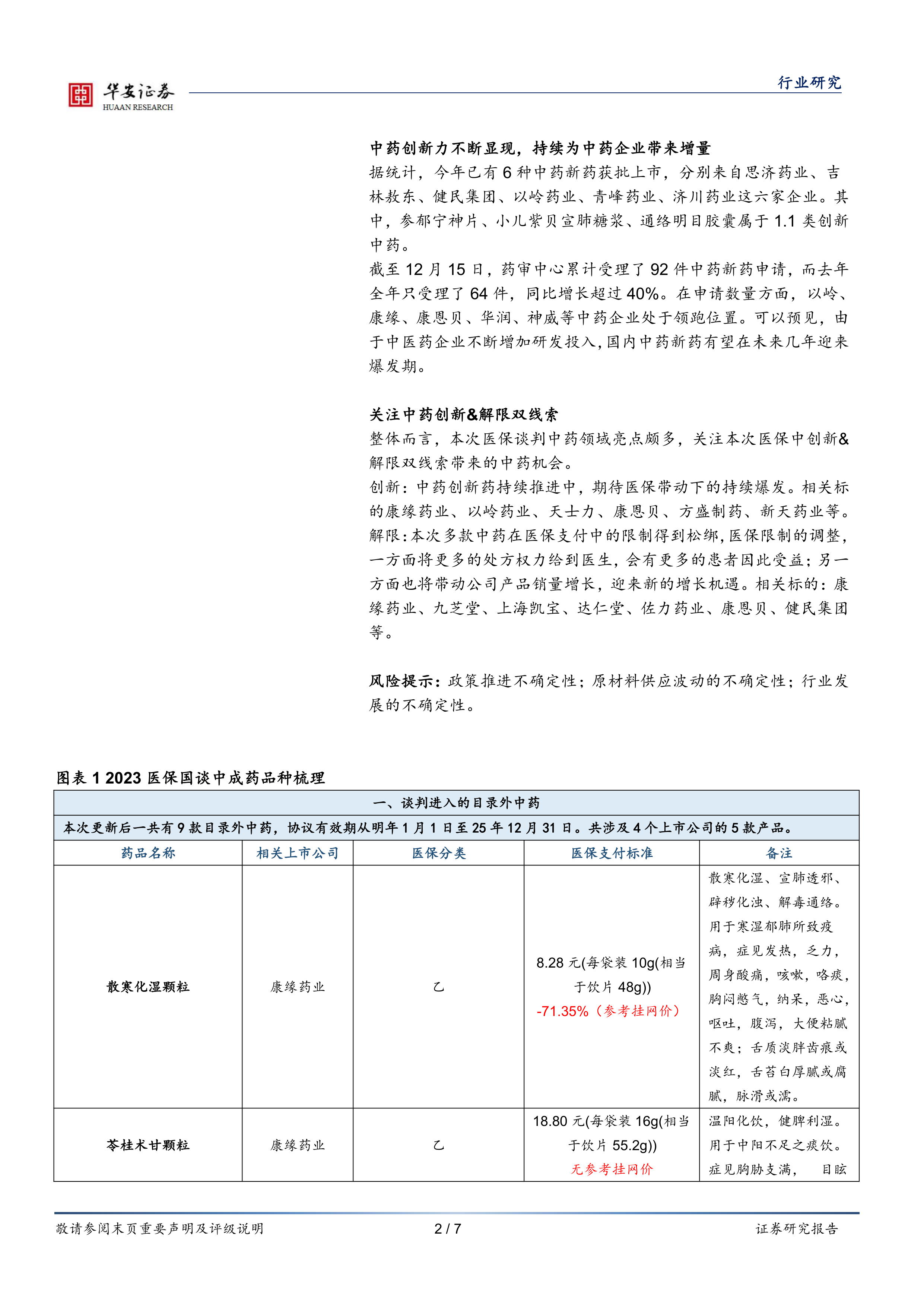
  事件   2023年12月13日,国家医保局发布《国家基本医疗保险、工伤保险和生育保险药品目录(2023年)》。目录调整共新增126种药品,其中肿瘤用药21种,新冠、抗感染用药17种,糖尿病、精神病、风湿免疫等慢性病用药15种,罕见病用药15种,其他领域用药59种。同时,调出了1种即将撤市的药品。本次调整后,目录内药品总数将增至3088种,其中西药1698种、中成药1390种。   事件点评   9个中药创新药谈判成功,12款中药品种转入常规目录   医保谈判中,新增了9种中成药成功谈判,其中包括5款上市公司品种:康缘药业的苓桂术甘颗粒和散寒化湿颗粒、人福医药的广金钱草总黄酮胶囊、康恩贝的黄蜀葵花总黄酮口腔贴片和华东医药的淫羊藿素软胶囊。已知的7种降价产品中,降幅最大的是北京珅诺基医药科技有限公司的淫羊藿素软胶囊,降幅为88%。降幅最小的是扬子江药业集团江苏制药的连榆烧伤膏,降幅仅为49%。   本次调整中,一共有12款中药品种由谈判目录转入常规目录,均进入乙类目录,8种药品仍有使用限制。有2款肿瘤药,另有5款药品与脑梗相关。其中涉及4个上市公司的4款产品,包括亿帆医药的麻芩消咳颗粒、寿仙谷和百利天恒的黄芪颗粒、康缘药业的银杏内酯注射液和银杏二萜内酯萄胺注射液。   多款中药医保限制的调整,关注产品销量增长新机遇   本次更新一共有73种中成药的使用范围发生变化,其中34种适用范围扩大,39种完全解限。适用范围扩大的药中有9个属于肿瘤药,8个属于心脑血管药。其中5款产品去掉了“重症”,5款产品去掉了“抢救”或“急救”。完全解限的药物中有23种与肿瘤相关,7个限儿童。一共涉及个38上市公司,及48个上市公司产品。其中代表性上市公司值得关注:   【康缘药业】公司独家品种热毒宁注射液在《国家医保目录》中成药部分医保支付范围由“限二级及以上医疗机构重症患者”调整为“限二级及以上医疗机构”;   【九芝堂】九芝堂股份有限公司全资子公司友搏药业主要产品疏血通注射液的备注限制内容有部分调整,解除了部分限制。   【达仁堂】在《国家医保目录(2023年)》中,公司相关产品脉络通、紫龙金片的备注限制完全解除,其他内容有部分调整,解除了部分限制。   【上海凯宝】独家品种痰热清注射液在《国家医保目录(2023年)》中成药部分医保支付范围由“限二级及以上医疗机构重症患者”调整为“限二级及以上医疗机构”   中药创新力不断显现,持续为中药企业带来增量   据统计,今年已有6种中药新药获批上市,分别来自思济药业、吉林敖东、健民集团、以岭药业、青峰药业、济川药业这六家企业。其中,参郁宁神片、小儿紫贝宣肺糖浆、通络明目胶囊属于1.1类创新中药。   截至12月15日,药审中心累计受理了92件中药新药申请,而去年全年只受理了64件,同比增长超过40%。在申请数量方面,以岭、康缘、康恩贝、华润、神威等中药企业处于领跑位置。可以预见,由于中医药企业不断增加研发投入,国内中药新药有望在未来几年迎来爆发期。   关注中药创新&解限双线索   整体而言,本次医保谈判中药领域亮点颇多,关注本次医保中创新&解限双线索带来的中药机会。   创新:中药创新药持续推进中,期待医保带动下的持续爆发。相关标的康缘药业、以岭药业、天士力、康恩贝、方盛制药、新天药业等。解限:本次多款中药在医保支付中的限制得到松绑,医保限制的调整,一方面将更多的处方权力给到医生,会有更多的患者因此受益;另一方面也将带动公司产品销量增长,迎来新的增长机遇。相关标的:康缘药业、九芝堂、上海凯宝、达仁堂、佐力药业、康恩贝、健民集团等。   风险提示:政策推进不确定性;原材料供应波动的不确定性;行业发展的不确定性。
报告标签:
  • 生物制品
报告专题:
  • 下载次数:

    1917

  • 发布机构:

    华安证券股份有限公司

  • 发布日期:

    2023-12-18

  • 页数:

    7页

下载全文
定制咨询
报告内容
AI精读报告
报告摘要

  事件

  2023年12月13日,国家医保局发布《国家基本医疗保险、工伤保险和生育保险药品目录(2023年)》。目录调整共新增126种药品,其中肿瘤用药21种,新冠、抗感染用药17种,糖尿病、精神病、风湿免疫等慢性病用药15种,罕见病用药15种,其他领域用药59种。同时,调出了1种即将撤市的药品。本次调整后,目录内药品总数将增至3088种,其中西药1698种、中成药1390种。

  事件点评

  9个中药创新药谈判成功,12款中药品种转入常规目录

  医保谈判中,新增了9种中成药成功谈判,其中包括5款上市公司品种:康缘药业的苓桂术甘颗粒和散寒化湿颗粒、人福医药的广金钱草总黄酮胶囊、康恩贝的黄蜀葵花总黄酮口腔贴片和华东医药的淫羊藿素软胶囊。已知的7种降价产品中,降幅最大的是北京珅诺基医药科技有限公司的淫羊藿素软胶囊,降幅为88%。降幅最小的是扬子江药业集团江苏制药的连榆烧伤膏,降幅仅为49%。

  本次调整中,一共有12款中药品种由谈判目录转入常规目录,均进入乙类目录,8种药品仍有使用限制。有2款肿瘤药,另有5款药品与脑梗相关。其中涉及4个上市公司的4款产品,包括亿帆医药的麻芩消咳颗粒、寿仙谷和百利天恒的黄芪颗粒、康缘药业的银杏内酯注射液和银杏二萜内酯萄胺注射液。

  多款中药医保限制的调整,关注产品销量增长新机遇

  本次更新一共有73种中成药的使用范围发生变化,其中34种适用范围扩大,39种完全解限。适用范围扩大的药中有9个属于肿瘤药,8个属于心脑血管药。其中5款产品去掉了“重症”,5款产品去掉了“抢救”或“急救”。完全解限的药物中有23种与肿瘤相关,7个限儿童。一共涉及个38上市公司,及48个上市公司产品。其中代表性上市公司值得关注:

  【康缘药业】公司独家品种热毒宁注射液在《国家医保目录》中成药部分医保支付范围由“限二级及以上医疗机构重症患者”调整为“限二级及以上医疗机构”;

  【九芝堂】九芝堂股份有限公司全资子公司友搏药业主要产品疏血通注射液的备注限制内容有部分调整,解除了部分限制。

  【达仁堂】在《国家医保目录(2023年)》中,公司相关产品脉络通、紫龙金片的备注限制完全解除,其他内容有部分调整,解除了部分限制。

  【上海凯宝】独家品种痰热清注射液在《国家医保目录(2023年)》中成药部分医保支付范围由“限二级及以上医疗机构重症患者”调整为“限二级及以上医疗机构”

  中药创新力不断显现,持续为中药企业带来增量

  据统计,今年已有6种中药新药获批上市,分别来自思济药业、吉林敖东、健民集团、以岭药业、青峰药业、济川药业这六家企业。其中,参郁宁神片、小儿紫贝宣肺糖浆、通络明目胶囊属于1.1类创新中药。

  截至12月15日,药审中心累计受理了92件中药新药申请,而去年全年只受理了64件,同比增长超过40%。在申请数量方面,以岭、康缘、康恩贝、华润、神威等中药企业处于领跑位置。可以预见,由于中医药企业不断增加研发投入,国内中药新药有望在未来几年迎来爆发期。

  关注中药创新&解限双线索

  整体而言,本次医保谈判中药领域亮点颇多,关注本次医保中创新&解限双线索带来的中药机会。

  创新:中药创新药持续推进中,期待医保带动下的持续爆发。相关标的康缘药业、以岭药业、天士力、康恩贝、方盛制药、新天药业等。解限:本次多款中药在医保支付中的限制得到松绑,医保限制的调整,一方面将更多的处方权力给到医生,会有更多的患者因此受益;另一方面也将带动公司产品销量增长,迎来新的增长机遇。相关标的:康缘药业、九芝堂、上海凯宝、达仁堂、佐力药业、康恩贝、健民集团等。

  风险提示:政策推进不确定性;原材料供应波动的不确定性;行业发展的不确定性。

中心思想

本报告的核心观点是:2023年国家医保目录调整对中药行业带来利好,主要体现在中药创新药的成功纳入和多款中药品种医保限制的解除两方面。 这将推动中药企业产品销量增长,并为中药行业带来新的增长机遇。 报告建议关注中药创新和医保解限带来的投资机会。

中药创新持续推进,医保助力爆发

2023年已有6种中药新药获批上市,其中3种属于1.1类创新中药,显示出中药创新力不断增强。 药审中心受理的中药新药申请数量同比增长超过40%,预示着未来几年中药新药有望迎来爆发期。 本次医保谈判中,9个中药创新药成功谈判进入医保目录,这将进一步推动中药创新药的市场推广和销售增长。

医保目录调整:中药解限释放增长潜力

本次医保目录调整中,73种中成药的使用范围发生变化,其中39种完全解限,34种适用范围扩大。 解限药物中,肿瘤相关药物占比显著,部分产品去除了“重症”、“抢救”或“急救”等限制,这将显著扩大药品适用人群,提升市场份额。 此外,12款中药品种由谈判目录转入常规目录,也为相关企业带来新的增长机遇。

主要内容

2023年医保目录调整概述

2023年医保目录新增126种药品,其中中成药占比显著。 目录调整后,西药和中成药总数分别为1698种和1390种。 本次调整也调出了一种即将撤市的药品。

中药创新药谈判成功及医保覆盖范围扩大

本报告详细分析了9种成功谈判进入医保目录的中药创新药,并列出了其相关上市公司、医保分类、医保支付标准以及降价幅度等信息。 这些数据清晰地展现了中药创新药在医保目录中的地位和市场潜力。

中药医保限制调整及市场影响

报告详细梳理了73种中成药使用范围变化情况,包括适用范围扩大和完全解限的品种,并分析了这些变化对相关上市公司产品销量增长的潜在影响。 报告特别指出,部分产品去除了“重症”、“抢救”或“急救”等限制,这将为企业带来新的增长机遇。 此外,报告还列举了12款由谈判目录转入常规目录的中药品种,并分析了其市场影响。

中药企业投资机会分析

报告根据医保目录调整结果,提出了关注中药创新和医保解限双线索的投资建议。 报告列举了相关标的,包括康缘药业、以岭药业、天士力、康恩贝、方盛制药、新天药业等受益于中药创新,以及康缘药业、九芝堂、上海凯宝、达仁堂、佐力药业、康恩贝、健民集团等受益于医保解限的企业。

总结

2023年医保目录调整为中药行业带来了重要的发展机遇。 中药创新药的成功纳入和多款中药品种医保限制的解除,将推动中药企业产品销量增长,并为中药行业带来新的增长机遇。 投资者应关注中药创新和医保解限带来的投资机会,并密切关注相关政策变化和市场动态。 然而,投资者也需注意政策推进不确定性、原材料供应波动以及行业发展不确定性等风险。

报告正文
摩熵医药企业版
9大数据库,200+子数据库,一站查询药品研发、临床、上市、销售、投资、政策等数据了解更多
我要试用
1 / 7
试读已结束,如需全文阅读可点击
下载全文
如果您有其他需求,请点击
定制服务咨询
华安证券股份有限公司最新报告
关于摩熵咨询

摩熵咨询是摩熵数科旗下生物医药专业咨询服务品牌,由深耕医药领域多年的专业人士组成,核心成员均来自国际顶级咨询机构和行业标杆企业,涵盖立项、市场、战略、投资等从业背景,依托摩熵数科丰富的外部专家资源及全面的医药全产业链数据库,为客户提供专业咨询服务和定制化解决方案

1W+
医药行业研究报告
200+
真实项目案例
1300+
业内高端专家资源
市场洞察与营销赋能
市场洞察与营销赋能
分析市场现状,洞察行业趋势,依托数据分析和深度研究,辅助商业决策。
立项评估及管线规划
立项评估及管线规划
提供疾病领域品种调研、专家访谈、品种立项、项目交易整套服务。
产业规划及研究服务
产业规划及研究服务
以数据为基础,为组织、园区、企业提供科学的决策依据和趋势线索。
多渠道数据分析及定制服务
多渠道数据分析及定制服务
帮助客户深入了解目标领域和市场情况,发现潜在机会,优化企业决策。
投资决策与交易估值
投资决策与交易估值
依托全球医药全产业链数据库与顶级投行级分析模型,为并购、融资、IPO提供全周期决策支持。
立即定制
洞察市场格局
解锁药品研发情报

定制咨询

400-9696-311 转1