2025中国医药研发创新与营销创新峰会
2020年中国家庭医疗健康服务消费白皮书

2020年中国家庭医疗健康服务消费白皮书

研报

2020年中国家庭医疗健康服务消费白皮书

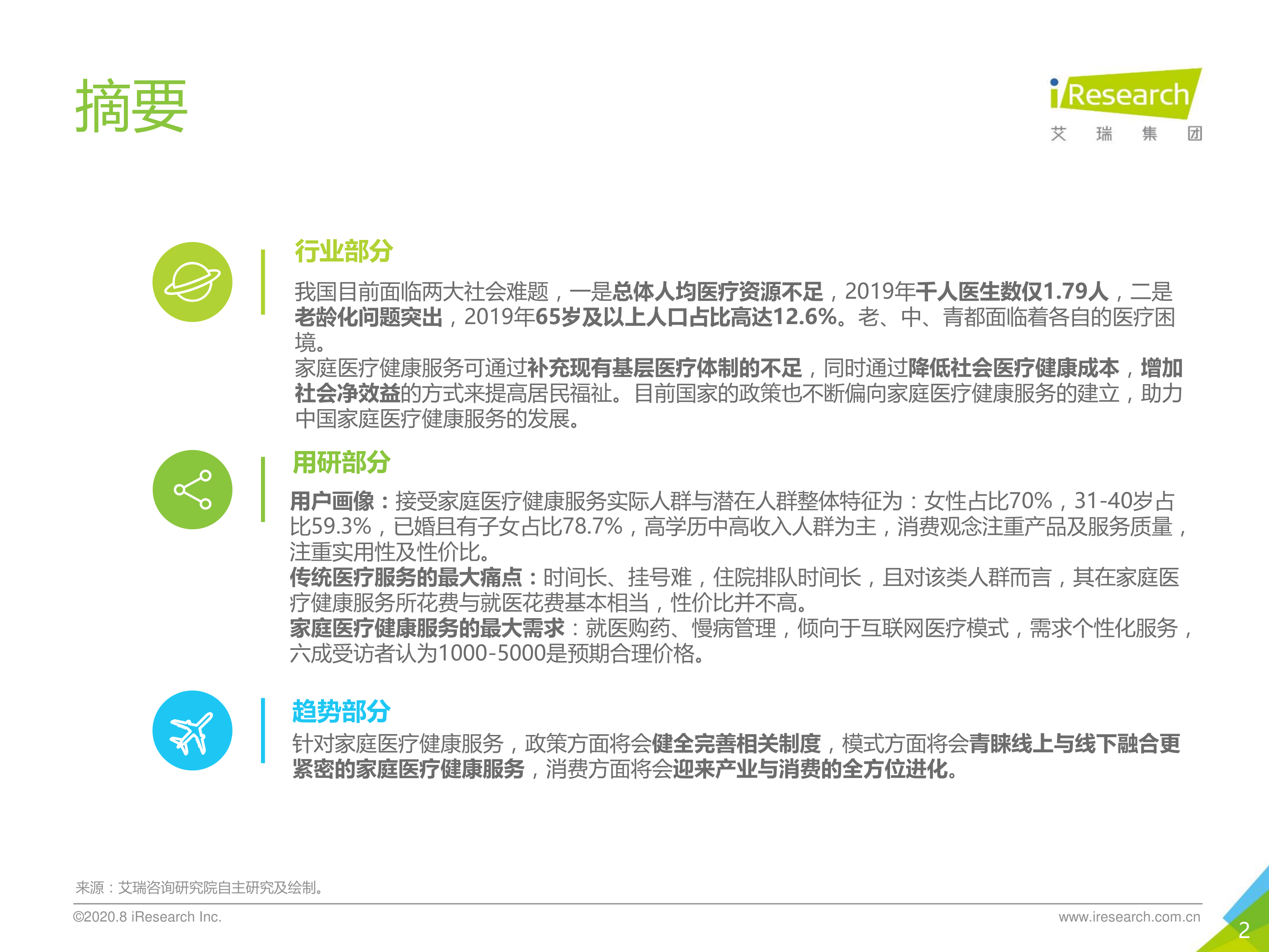
中心思想 本报告基于艾瑞咨询研究院对中国家庭医疗健康服务市场的调研数据,分析了中国家庭医疗健康服务的需求、现状、趋势以及挑战。核心观点如下: 中国家庭医疗健康服务市场巨大潜力 中国面临人口老龄化和人均医疗资源不足的双重挑战,这为家庭医疗健康服务提供了巨大的市场潜力。 老年人慢性病高发,中青年健康意识不足,儿童健康问题也日益突出,这些都增加了对家庭医疗健康服务的迫切需求。 家庭医疗健康服务模式需线上线下融合 目前,中国家庭医疗健康服务模式主要包括社区网格化管理、家庭医生签约服务、互联网+医疗服务和一体化管理服务。然而,现有体系尚不完善,需要进一步健全制度,加强线上线下融合,才能更好地满足居民需求。线上服务可以补充线下医疗资源的不足,提高服务效率和覆盖率。 政策支持和市场驱动共同促进行业发展 政府政策对家庭医疗健康服务发展持积极态度,但政策执行和市场机制仍需进一步完善。政府应加大对全科医生培养和激励力度,完善医保支付制度,加强监管,引导市场健康发展。市场主体则需提升服务质量,优化服务模式,才能更好地满足消费者需求。 主要内容 本报告主要从以下几个方面分析了中国家庭医疗健康服务市场: 中国家庭医疗健康服务背景分析 人均医疗资源现状及人口老龄化问题 报告指出,中国目前人均医疗资源不足,尤其是在每千人医生数方面落后于发达国家,同时人口老龄化问题突出,老年人慢性病高发,加重了家庭和社会的医疗负担。部分发达地区如北京、上海等在医疗资源方面已达到或超过发达国家水平,这体现了中国医疗资源分布不均的问题。 中国不同年龄段人群健康现状 报告分别分析了中国老年人、中青年和少年儿童的健康现状。老年人慢性病患病率高,“知晓、治疗、控制”三率均较低;中青年人健康意识不足,慢性病发病率逐年上升;少年儿童健康问题主要源于家庭,肥胖率逐年上升。 中国家庭医疗健康服务现状及困境 家庭医疗健康服务定义及必要性 报告定义了家庭医疗健康服务,并阐述了其必要性。由于现有医疗机构无法提供全方位的医疗健康服务,家庭医疗健康服务可以有效补充现有医疗体系的不足,并节约社会成本,增加社会效益。 国外家庭医疗健康服务发展经验 报告借鉴了英国、美国、德国和古巴等国家家庭医疗健康服务发展的经验,指出家庭医生在整个体系中扮演着核心角色,有效的签约机制和激励机制是成功的关键。 中国家庭医疗健康服务政策导向 报告总结了中国政府在家庭医疗健康服务方面的政策导向,指出虽然政策积极,但社区首诊、分级诊疗、双向转诊等政策仍处于初期阶段,执行力度有待加强。 中国家庭医疗健康服务现状及困境 报告分析了中国现有家庭医疗健康服务体系的不足,包括全科医生人才培养不足、居民健康意识淡薄、网络管理体系尚不成熟等问题。同时,政府引导和市场推动之间也需要进一步有机结合。 中国家庭医疗健康管理需求及消费行为洞察 用户画像 报告描绘了接受家庭医疗健康服务的实际人群和潜在人群的画像:以31-40岁已婚女性为主,高学历、中高收入,注重产品和服务质量及性价比。 中国家庭健康状态及担忧 报告分析了中国家庭成员的健康状况,指出老年人慢性病患病率高,是家庭最担忧的对象。中青年人对父母的健康担忧主要体现在健康意识、生活习惯和医疗指导等方面。 中国家庭医疗健康消费情况 报告分析了中国家庭在医疗健康方面的消费情况,医院就医和购买药品仍是主要开支。部分家庭也开始关注营养品、保健品、体检和健康计划等方面的消费。 中国家庭医院就医频率及痛点 报告指出,时间长、挂号难是家庭就医的主要痛点,这促使家庭寻求其他医疗健康服务方式。 中国家庭医疗健康服务的应用倾向 报告显示,中国家庭在遇到家庭成员偶发身体不适时,倾向于先通过线上问诊等方式寻求帮助,在慢性病管理方面,对家庭健康服务的依赖性较高。 中国家庭医疗健康服务使用情况 报告分析了中国家庭对各种家庭健康服务的应用情况,在线问诊、指标监测等服务使用率较高。 中国家庭对家庭健康产品服务认知及消费情况 报告显示,中国家庭对家庭健康服务的认知存在差异,但家庭健康服务的花费已与医院就医费用相当。 中国家庭对家庭医生的需求与收费预期 报告指出,个性化健康服务是家庭对家庭医生服务的主要需求,大部分受访者认为1000-5000元/年的收费较为合理。 家庭健康产品服务使用评价 报告总结了中国家庭对家庭健康产品服务的评价,总体评价尚可,但仍有提升空间,尤其是在检测维度充足性和性价比方面。 中国家庭医疗健康服务行业趋势 家庭医疗健康服务制度趋势 报告预测,未来家庭医疗健康服务制度将进一步健全完善,扩大全科医生人数,健全激励制度和调解制度,加强线上线下融合。 家庭医疗健康服务模式趋势 报告指出,线上线下结合的模式将成为家庭医疗健康服务未来的发展方向,线上服务将补充线下服务的不足。 家庭医疗健康服务消费趋势 报告预测,未来家庭医疗健康服务消费将呈现多样化趋势,对名医资源、线上就医购药一体化、全生命程健康管理和远程照护的需求将持续增长。 总结 本报告全面分析了中国家庭医疗健康服务市场的现状、需求和趋势。中国面临人口老龄化和医疗资源不足的挑战,为家庭医疗健康服务提供了巨大的市场机遇。然而,现有体系仍存在诸多不足,需要政府和市场共同努力,完善制度,优化模式,提升服务质量,才能更好地满足居民日益增长的健康需求,推动中国家庭医疗健康服务行业健康发展。 未来,线上线下融合的模式将成为主流,个性化、定制化的服务将受到更多青睐。 持续关注老年人慢性病管理、中青年健康意识提升和儿童健康引导将是行业发展的关键。
报告标签:
  • 医疗行业
报告专题:
  • 下载次数:

    559

  • 发布机构:

    艾瑞股份

  • 发布日期:

    2020-08-19

  • 页数:

    36页

下载全文
定制咨询
AI精读报告

中心思想

本报告基于艾瑞咨询研究院对中国家庭医疗健康服务市场的调研数据,分析了中国家庭医疗健康服务的需求、现状、趋势以及挑战。核心观点如下:

中国家庭医疗健康服务市场巨大潜力

中国面临人口老龄化和人均医疗资源不足的双重挑战,这为家庭医疗健康服务提供了巨大的市场潜力。 老年人慢性病高发,中青年健康意识不足,儿童健康问题也日益突出,这些都增加了对家庭医疗健康服务的迫切需求。

家庭医疗健康服务模式需线上线下融合

目前,中国家庭医疗健康服务模式主要包括社区网格化管理、家庭医生签约服务、互联网+医疗服务和一体化管理服务。然而,现有体系尚不完善,需要进一步健全制度,加强线上线下融合,才能更好地满足居民需求。线上服务可以补充线下医疗资源的不足,提高服务效率和覆盖率。

政策支持和市场驱动共同促进行业发展

政府政策对家庭医疗健康服务发展持积极态度,但政策执行和市场机制仍需进一步完善。政府应加大对全科医生培养和激励力度,完善医保支付制度,加强监管,引导市场健康发展。市场主体则需提升服务质量,优化服务模式,才能更好地满足消费者需求。

主要内容

本报告主要从以下几个方面分析了中国家庭医疗健康服务市场:

中国家庭医疗健康服务背景分析

人均医疗资源现状及人口老龄化问题

报告指出,中国目前人均医疗资源不足,尤其是在每千人医生数方面落后于发达国家,同时人口老龄化问题突出,老年人慢性病高发,加重了家庭和社会的医疗负担。部分发达地区如北京、上海等在医疗资源方面已达到或超过发达国家水平,这体现了中国医疗资源分布不均的问题。

中国不同年龄段人群健康现状

报告分别分析了中国老年人、中青年和少年儿童的健康现状。老年人慢性病患病率高,“知晓、治疗、控制”三率均较低;中青年人健康意识不足,慢性病发病率逐年上升;少年儿童健康问题主要源于家庭,肥胖率逐年上升。

中国家庭医疗健康服务现状及困境

家庭医疗健康服务定义及必要性

报告定义了家庭医疗健康服务,并阐述了其必要性。由于现有医疗机构无法提供全方位的医疗健康服务,家庭医疗健康服务可以有效补充现有医疗体系的不足,并节约社会成本,增加社会效益。

国外家庭医疗健康服务发展经验

报告借鉴了英国、美国、德国和古巴等国家家庭医疗健康服务发展的经验,指出家庭医生在整个体系中扮演着核心角色,有效的签约机制和激励机制是成功的关键。

中国家庭医疗健康服务政策导向

报告总结了中国政府在家庭医疗健康服务方面的政策导向,指出虽然政策积极,但社区首诊、分级诊疗、双向转诊等政策仍处于初期阶段,执行力度有待加强。

中国家庭医疗健康服务现状及困境

报告分析了中国现有家庭医疗健康服务体系的不足,包括全科医生人才培养不足、居民健康意识淡薄、网络管理体系尚不成熟等问题。同时,政府引导和市场推动之间也需要进一步有机结合。

中国家庭医疗健康管理需求及消费行为洞察

用户画像

报告描绘了接受家庭医疗健康服务的实际人群和潜在人群的画像:以31-40岁已婚女性为主,高学历、中高收入,注重产品和服务质量及性价比。

中国家庭健康状态及担忧

报告分析了中国家庭成员的健康状况,指出老年人慢性病患病率高,是家庭最担忧的对象。中青年人对父母的健康担忧主要体现在健康意识、生活习惯和医疗指导等方面。

中国家庭医疗健康消费情况

报告分析了中国家庭在医疗健康方面的消费情况,医院就医和购买药品仍是主要开支。部分家庭也开始关注营养品、保健品、体检和健康计划等方面的消费。

中国家庭医院就医频率及痛点

报告指出,时间长、挂号难是家庭就医的主要痛点,这促使家庭寻求其他医疗健康服务方式。

中国家庭医疗健康服务的应用倾向

报告显示,中国家庭在遇到家庭成员偶发身体不适时,倾向于先通过线上问诊等方式寻求帮助,在慢性病管理方面,对家庭健康服务的依赖性较高。

中国家庭医疗健康服务使用情况

报告分析了中国家庭对各种家庭健康服务的应用情况,在线问诊、指标监测等服务使用率较高。

中国家庭对家庭健康产品服务认知及消费情况

报告显示,中国家庭对家庭健康服务的认知存在差异,但家庭健康服务的花费已与医院就医费用相当。

中国家庭对家庭医生的需求与收费预期

报告指出,个性化健康服务是家庭对家庭医生服务的主要需求,大部分受访者认为1000-5000元/年的收费较为合理。

家庭健康产品服务使用评价

报告总结了中国家庭对家庭健康产品服务的评价,总体评价尚可,但仍有提升空间,尤其是在检测维度充足性和性价比方面。

中国家庭医疗健康服务行业趋势

家庭医疗健康服务制度趋势

报告预测,未来家庭医疗健康服务制度将进一步健全完善,扩大全科医生人数,健全激励制度和调解制度,加强线上线下融合。

家庭医疗健康服务模式趋势

报告指出,线上线下结合的模式将成为家庭医疗健康服务未来的发展方向,线上服务将补充线下服务的不足。

家庭医疗健康服务消费趋势

报告预测,未来家庭医疗健康服务消费将呈现多样化趋势,对名医资源、线上就医购药一体化、全生命程健康管理和远程照护的需求将持续增长。

总结

本报告全面分析了中国家庭医疗健康服务市场的现状、需求和趋势。中国面临人口老龄化和医疗资源不足的挑战,为家庭医疗健康服务提供了巨大的市场机遇。然而,现有体系仍存在诸多不足,需要政府和市场共同努力,完善制度,优化模式,提升服务质量,才能更好地满足居民日益增长的健康需求,推动中国家庭医疗健康服务行业健康发展。 未来,线上线下融合的模式将成为主流,个性化、定制化的服务将受到更多青睐。 持续关注老年人慢性病管理、中青年健康意识提升和儿童健康引导将是行业发展的关键。

报告正文
摩熵医药企业版
9大数据库,200+子数据库,一站查询药品研发、临床、上市、销售、投资、政策等数据了解更多
我要试用
1 / 36
试读已结束,如需全文阅读可点击
下载全文
如果您有其他需求,请点击
定制服务咨询
艾瑞股份最新报告
关于摩熵咨询

摩熵咨询是摩熵数科旗下生物医药专业咨询服务品牌,由深耕医药领域多年的专业人士组成,核心成员均来自国际顶级咨询机构和行业标杆企业,涵盖立项、市场、战略、投资等从业背景,依托摩熵数科丰富的外部专家资源及全面的医药全产业链数据库,为客户提供专业咨询服务和定制化解决方案

1W+
医药行业研究报告
200+
真实项目案例
1300+
业内高端专家资源
市场洞察与营销赋能
市场洞察与营销赋能
分析市场现状,洞察行业趋势,依托数据分析和深度研究,辅助商业决策。
立项评估及管线规划
立项评估及管线规划
提供疾病领域品种调研、专家访谈、品种立项、项目交易整套服务。
产业规划及研究服务
产业规划及研究服务
以数据为基础,为组织、园区、企业提供科学的决策依据和趋势线索。
多渠道数据分析及定制服务
多渠道数据分析及定制服务
帮助客户深入了解目标领域和市场情况,发现潜在机会,优化企业决策。
投资决策与交易估值
投资决策与交易估值
依托全球医药全产业链数据库与顶级投行级分析模型,为并购、融资、IPO提供全周期决策支持。
立即定制
洞察市场格局
解锁药品研发情报

定制咨询

400-9696-311 转1