

-
{{ listItem.name }}快速筛选药品,用摩熵药筛微信扫一扫-立即使用
基础化工行业研究:维生素行业迎来强景气周期,建议重点关注浙江医药、新和成
下载次数:
660 次
发布机构:
国金证券股份有限公司
发布日期:
2020-03-11
页数:
9页
本报告的核心观点是维生素行业正经历一个强劲的景气周期,主要原因是供需关系的持续紧张以及疫情的间接影响。报告建议增持维生素板块,并重点关注浙江医药和新和成两家公司。 具体而言,报告从以下几个方面论证了这一观点:
维生素A、E、B1、K3和生物素等多种维生素产品价格均出现大幅上涨,涨幅远超市场预期。 这种上涨并非单纯由疫情引起,而是由供需失衡的长期因素驱动,疫情只是加剧了涨价幅度。
报告指出,维生素行业供给端持续利好,主要体现在部分主要生产厂商的产能受限,例如巴斯夫欧洲VA工厂低开工率、帝斯曼和北沙受间甲酚供应影响开工率下降、能特科技工厂改造升级延误等。 同时,需求端也逐步向好,受益于生猪存栏量回升以及非洲猪瘟疫苗的研发成功。 供需矛盾的加剧是维生素价格持续上涨的核心驱动力。
目前大部分维生素品种库存处于低位,特别是维生素A、生物素和维生素B1的库存已接近历史低点。 低库存进一步巩固了维生素价格上涨的基础。
本报告主要分为行业点评和个股分析(浙江医药)两大部分。
报告首先分析了维生素需求的刚性特征,指出其48%用于饲料行业,医药化妆品和食品饮料行业占比分别为30%和22%,因此疫情对其影响相对较小。 维生素需求的年复合增长率在2-3%左右,整体呈平稳增长态势。
报告认为维生素板块将持续呈现板块性行情,涨价幅度可能超市场预期。 报告详细分析了不同维生素品种涨价的背后逻辑,例如维生素E的涨价源于DSM收购能特科技优化了行业竞争格局;维生素A的涨价则源于良好的竞争格局、低库存和供给端持续受限;生物素和维生素B1的涨价则源于供需缺口。
报告详细阐述了维生素供给端持续利好的因素,并指出这些因素将导致供需矛盾逐步凸显,持续支撑产品价格上涨。 欧洲疫情的加速发展也可能进一步加剧供给端的紧张局面。
报告通过草根调研,指出目前大部分维生素品种库存处于低位,这为价格上涨提供了坚实的基础。
报告分析了养殖业后周期逻辑,指出生猪存栏量和能繁母猪存栏量持续向好,强有力的政策支持、头猪高盈利以及非洲猪瘟疫苗的研发成功将持续助力需求回暖,进一步增强维生素需求端的支撑力度。
报告分析了浙江医药在维生素A、维生素E和生物素等品种上的优势,指出这些品种需求刚性,受疫情冲击较小。 维生素A和维生素E价格持续走强,将助力公司业绩向好。 报告还强调了公司产品库存处于低位,进一步巩固了涨价基础。
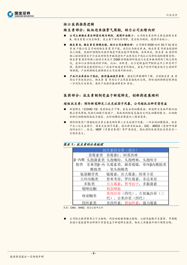
报告分析了浙江医药在抗生素制剂和创新药方面的业务。 在抗生素制剂方面,报告指出公司部分产品有望受益于新冠肺炎疫情,临床上用量提升预计增厚业绩。 在创新药方面,报告重点介绍了公司与Ambrx合作开发的抗HER2 ADC药物ARX788,其一期临床数据显示安全性及有效性优异,后续临床试验进展顺利,市场潜力巨大。 报告还对ARX788的市场估值进行了预测。
本报告基于对维生素行业供需关系、库存水平以及相关公司经营状况的深入分析,认为维生素行业正处于一个强劲的景气周期,价格上涨具有持续性,且涨幅可能超市场预期。 报告建议增持维生素板块,并重点关注浙江医药和新和成两家公司。 浙江医药的维生素业务和医药业务均有望受益于行业景气周期和公司自身发展,尤其ARX788的临床进展值得期待。 然而,报告也提示了原材料及产品价格上涨不及预期、海外产能受限不及预期、国内维生素产能复产好于预期等风险因素。
收入端整体稳健,研发转型费用端承压
业绩增长稳健,盈利质量继续提升
主营业务稳定增长,润滑油放量
业绩符合预期,新项目助力成长
摩熵咨询是摩熵数科旗下生物医药专业咨询服务品牌,由深耕医药领域多年的专业人士组成,核心成员均来自国际顶级咨询机构和行业标杆企业,涵盖立项、市场、战略、投资等从业背景,依托摩熵数科丰富的外部专家资源及全面的医药全产业链数据库,为客户提供专业咨询服务和定制化解决方案
对不起!您还未登录!请登陆后查看!
您今日剩余【10】次下载额度,确定继续吗?
请填写你的需求,我们将尽快与您取得联系
{{nameTip}}
{{companyTip}}
{{telTip}}
{{sms_codeTip}}
{{emailTip}}
{{descriptionTip}}
*请放心填写您的个人信息,该信息仅用于“摩熵咨询报告”的发送