2025中国医药研发创新与营销创新峰会
口腔医疗机构广告合规指南(2025)

口腔医疗机构广告合规指南(2025)

研报

口腔医疗机构广告合规指南(2025)

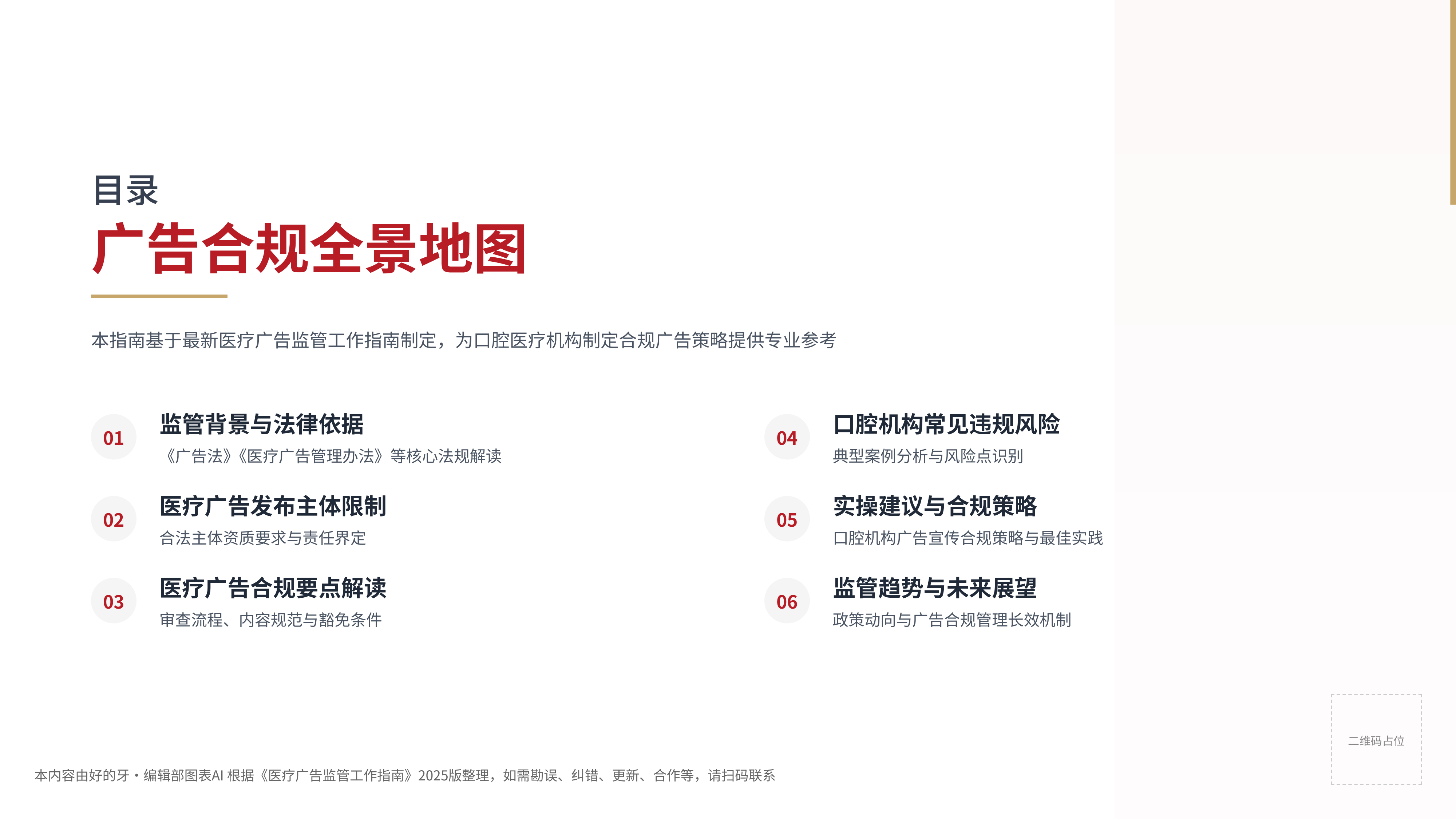
  一、监管背景与法律依据   医疗广告法律框架体系   《中华人民共和国广告法》   规范广告活动的基本法律,对医疗广告发布的主体资格、内容审查、禁止性规定等作出明确规定   《医疗广告监管工作指南》   市场监管总局2025年5月9日发布,规定医疗广告监管原则、细化违法医疗广告处罚情形、关注容貌焦虑与未成年人保护   《行政处罚法》   规定行政处罚的种类和实施程序,明确不予处罚、从轻处罚、减轻处罚的条件   《医疗广告管理办法》   专门规范医疗广告审查和发布活动的部门规章,由国家工商行政管理总局和卫生部联合发布,2006年修订,2007年1月1日起实施
报告标签:
  • 医疗服务
报告专题:
  • 下载次数:

    2464

  • 发布机构:

    广州洞犀企业咨询

  • 发布日期:

    2026-01-23

  • 页数:

    8页

下载全文
定制咨询
报告内容
报告摘要

  一、监管背景与法律依据

  医疗广告法律框架体系

  《中华人民共和国广告法》

  规范广告活动的基本法律,对医疗广告发布的主体资格、内容审查、禁止性规定等作出明确规定

  《医疗广告监管工作指南》

  市场监管总局2025年5月9日发布,规定医疗广告监管原则、细化违法医疗广告处罚情形、关注容貌焦虑与未成年人保护

  《行政处罚法》

  规定行政处罚的种类和实施程序,明确不予处罚、从轻处罚、减轻处罚的条件

  《医疗广告管理办法》

  专门规范医疗广告审查和发布活动的部门规章,由国家工商行政管理总局和卫生部联合发布,2006年修订,2007年1月1日起实施

报告正文
摩熵医药企业版
9大数据库,200+子数据库,一站查询药品研发、临床、上市、销售、投资、政策等数据了解更多
我要试用
1 / 8
试读已结束,如需全文阅读可点击
下载全文
如果您有其他需求,请点击
定制服务咨询
广州洞犀企业咨询最新报告
关于摩熵咨询

摩熵咨询是摩熵数科旗下生物医药专业咨询服务品牌,由深耕医药领域多年的专业人士组成,核心成员均来自国际顶级咨询机构和行业标杆企业,涵盖立项、市场、战略、投资等从业背景,依托摩熵数科丰富的外部专家资源及全面的医药全产业链数据库,为客户提供专业咨询服务和定制化解决方案

1W+
医药行业研究报告
200+
真实项目案例
1300+
业内高端专家资源
市场洞察与营销赋能
市场洞察与营销赋能
分析市场现状,洞察行业趋势,依托数据分析和深度研究,辅助商业决策。
立项评估及管线规划
立项评估及管线规划
提供疾病领域品种调研、专家访谈、品种立项、项目交易整套服务。
产业规划及研究服务
产业规划及研究服务
以数据为基础,为组织、园区、企业提供科学的决策依据和趋势线索。
多渠道数据分析及定制服务
多渠道数据分析及定制服务
帮助客户深入了解目标领域和市场情况,发现潜在机会,优化企业决策。
投资决策与交易估值
投资决策与交易估值
依托全球医药全产业链数据库与顶级投行级分析模型,为并购、融资、IPO提供全周期决策支持。
立即定制
洞察市场格局
解锁药品研发情报

定制咨询

400-9696-311 转1