2025中国医药研发创新与营销创新峰会
2016年度报告财报点评:业绩符合预期,3大产品高增速超预期,化药平台未来看点颇多

2016年度报告财报点评:业绩符合预期,3大产品高增速超预期,化药平台未来看点颇多

研报

2016年度报告财报点评:业绩符合预期,3大产品高增速超预期,化药平台未来看点颇多

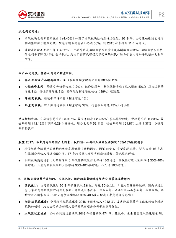
# 中心思想 ## 业绩符合预期,未来增长可期 本报告的核心观点是华润双鹤2016年业绩符合预期,尤其匹伐他汀、珂立苏、BFS三大产品线的高速增长超预期。公司正从输液龙头向化药平台转型,未来在外延并购和核心产品增长的驱动下,业绩有望持续提升。 ## 低估值优质标的,投资价值凸显 报告认为,华润双鹤目前估值较低,考虑到海南中化并表及未来外延发展,公司具备长期投资价值,维持“强烈推荐”评级。 # 主要内容 ## 1、业绩符合预期,三大产品高增速超预期 * **整体业绩表现:** 2016年公司收入和净利润增速符合预期,但Q4单季度受费用拖累略低于预期。 * **业务板块分析:** 输液板块受政策影响收入下降,但结构优化,毛利率提升;非输液板块收入快速增长,尤其是儿科用药板块回暖明显。 * **产品角度分析:** 高毛利输液产品增速较快,心脑血管系列中匹伐他汀销量增速超预期,儿童药珂立苏增速较快。 ## 2、医保目录调整受益标的,匹伐他汀、缬沙坦氢氯噻嗪有望为公司带来业绩弹性 * **匹伐他汀:** 进入国家医保,有望保持高速增长。 * **缬沙坦氢氯噻嗪:** 新调入医保目录,有望带来业绩弹性。 * **血液滤过置换液:** 基数小,未来有望进入高速增长期。 ## 3、报告期内海南中化收购超高效落地,超市场预期,后续外延值得期待 * **收购完成:** 公司收购海南中化联合制药工业股份100%股权。 * **业绩贡献:** 海南中化四大主要品种收入占公司总收入的60%,毛利均超过50%。 * **外延预期:** 外延并购的加速与华润医药整体上市带来的效率和执行力提升有很大关系,公司作为华润医药旗下唯一的化药+生物药平台,未来公司外延效率有望进一步得到改善。 ## 4、公司投资逻辑再梳理,低估值优质标的 * **战略转型:** 公司已基本完成从输液龙头到化药平台的华丽转型,未来将重点发展制剂板块。 * **估值优势:** 考虑海南中化业绩并表,公司2017年PE仅为17倍,若按后续外延继续发展,对应2017年PE将更低。 * **增长动力:** BFS,匹伐他汀、珂立苏都将延续今年等高增速势头持续向好,另外新进入医保的缬沙坦氢氯噻嗪和血液滤过置换液也有一定弹性,其他核心品种稳健增长,0 号提价仍有一定空间,有望提供业绩弹性。外延并购是公司未来另一大看点,海南中化高效落地后续值得期待,外延的落地有望继续增厚公司利润。 * **估值提升:** 随着公司业务结构改善,公司非输液产品收入、毛利占比均显著提升。而在输液业务中,毛利率较高的治疗、营养输液占比明显提升,而在基础输液中直软、817、BFS等软包产品占比又得到提升,应为公司存量业务带来估值上的提升。华润医药目前已整体上市,经营层面有望持续改善,公司是儿童药、制剂出口两大主题相关标的,应享受更高估值。 # 总结 ## 业绩稳健增长,转型战略成效显著 华润双鹤2016年业绩符合预期,非输液业务增长迅速,产品结构持续优化,医保目录调整带来新的增长点。 ## 外延并购加速,低估值具备吸引力 公司收购海南中化落地,外延并购预期增强,目前估值较低,具备长期投资价值,维持“强烈推荐”评级。
报告标签:
  • 个股研报
报告专题:
  • 下载次数:

    373

  • 发布机构:

    东兴证券股份有限公司

  • 发布日期:

    2017-03-10

  • 页数:

    6页

下载全文
定制咨询
AI精读报告
# 中心思想

## 业绩符合预期,未来增长可期

本报告的核心观点是华润双鹤2016年业绩符合预期,尤其匹伐他汀、珂立苏、BFS三大产品线的高速增长超预期。公司正从输液龙头向化药平台转型,未来在外延并购和核心产品增长的驱动下,业绩有望持续提升。

## 低估值优质标的,投资价值凸显

报告认为,华润双鹤目前估值较低,考虑到海南中化并表及未来外延发展,公司具备长期投资价值,维持“强烈推荐”评级。

# 主要内容

## 1、业绩符合预期,三大产品高增速超预期

*   **整体业绩表现:** 2016年公司收入和净利润增速符合预期,但Q4单季度受费用拖累略低于预期。
*   **业务板块分析:** 输液板块受政策影响收入下降,但结构优化,毛利率提升;非输液板块收入快速增长,尤其是儿科用药板块回暖明显。
*   **产品角度分析:** 高毛利输液产品增速较快,心脑血管系列中匹伐他汀销量增速超预期,儿童药珂立苏增速较快。

## 2、医保目录调整受益标的,匹伐他汀、缬沙坦氢氯噻嗪有望为公司带来业绩弹性

*   **匹伐他汀:** 进入国家医保,有望保持高速增长。
*   **缬沙坦氢氯噻嗪:** 新调入医保目录,有望带来业绩弹性。
*   **血液滤过置换液:** 基数小,未来有望进入高速增长期。

## 3、报告期内海南中化收购超高效落地,超市场预期,后续外延值得期待

*   **收购完成:** 公司收购海南中化联合制药工业股份100%股权。
*   **业绩贡献:** 海南中化四大主要品种收入占公司总收入的60%,毛利均超过50%。
*   **外延预期:** 外延并购的加速与华润医药整体上市带来的效率和执行力提升有很大关系,公司作为华润医药旗下唯一的化药+生物药平台,未来公司外延效率有望进一步得到改善。

## 4、公司投资逻辑再梳理,低估值优质标的

*   **战略转型:** 公司已基本完成从输液龙头到化药平台的华丽转型,未来将重点发展制剂板块。
*   **估值优势:** 考虑海南中化业绩并表,公司2017年PE仅为17倍,若按后续外延继续发展,对应2017年PE将更低。
*   **增长动力:** BFS,匹伐他汀、珂立苏都将延续今年等高增速势头持续向好,另外新进入医保的缬沙坦氢氯噻嗪和血液滤过置换液也有一定弹性,其他核心品种稳健增长,0 号提价仍有一定空间,有望提供业绩弹性。外延并购是公司未来另一大看点,海南中化高效落地后续值得期待,外延的落地有望继续增厚公司利润。
*   **估值提升:** 随着公司业务结构改善,公司非输液产品收入、毛利占比均显著提升。而在输液业务中,毛利率较高的治疗、营养输液占比明显提升,而在基础输液中直软、817、BFS等软包产品占比又得到提升,应为公司存量业务带来估值上的提升。华润医药目前已整体上市,经营层面有望持续改善,公司是儿童药、制剂出口两大主题相关标的,应享受更高估值。

# 总结

## 业绩稳健增长,转型战略成效显著

华润双鹤2016年业绩符合预期,非输液业务增长迅速,产品结构持续优化,医保目录调整带来新的增长点。

## 外延并购加速,低估值具备吸引力

公司收购海南中化落地,外延并购预期增强,目前估值较低,具备长期投资价值,维持“强烈推荐”评级。
报告正文
摩熵医药企业版
9大数据库,200+子数据库,一站查询药品研发、临床、上市、销售、投资、政策等数据了解更多
我要试用
1 / 6
试读已结束,如需全文阅读可点击
下载全文
如果您有其他需求,请点击
定制服务咨询
东兴证券股份有限公司最新报告
关于摩熵咨询

摩熵咨询是摩熵数科旗下生物医药专业咨询服务品牌,由深耕医药领域多年的专业人士组成,核心成员均来自国际顶级咨询机构和行业标杆企业,涵盖立项、市场、战略、投资等从业背景,依托摩熵数科丰富的外部专家资源及全面的医药全产业链数据库,为客户提供专业咨询服务和定制化解决方案

1W+
医药行业研究报告
200+
真实项目案例
1300+
业内高端专家资源
市场洞察与营销赋能
市场洞察与营销赋能
分析市场现状,洞察行业趋势,依托数据分析和深度研究,辅助商业决策。
立项评估及管线规划
立项评估及管线规划
提供疾病领域品种调研、专家访谈、品种立项、项目交易整套服务。
产业规划及研究服务
产业规划及研究服务
以数据为基础,为组织、园区、企业提供科学的决策依据和趋势线索。
多渠道数据分析及定制服务
多渠道数据分析及定制服务
帮助客户深入了解目标领域和市场情况,发现潜在机会,优化企业决策。
投资决策与交易估值
投资决策与交易估值
依托全球医药全产业链数据库与顶级投行级分析模型,为并购、融资、IPO提供全周期决策支持。
立即定制
洞察市场格局
解锁药品研发情报

定制咨询

400-9696-311 转1