2025中国医药研发创新与营销创新峰会
中国眼科行业产业与未来发展白皮书

中国眼科行业产业与未来发展白皮书

化药/生物药 深度报告

中国眼科行业产业与未来发展白皮书

报告深入探讨了眼科疾病的分类与治疗手段、眼科药物和器械市场规模、竞争格局及研发进展以及未来市场的发展机遇与挑战,为相关企业提供了宝贵的市场趋势和发展态势信息。
报告标签:
  • 眼科市场
  • 眼科疾病
  • 眼科器械
报告专题:
治疗领域:
  • 发布日期:

    2022-12-02

  • 页数:

    50页

下载全文
定制咨询
报告内容
AI精读报告
特色图表
报告摘要

中国眼科行业正处于快速发展阶段,受益于国家卫生健康委发布的《“十四五”全国眼健康规划(2021-2025年)》,眼科医疗服务体系和能力建设得到加强。眼科疾病的治疗需求不断增长,推动了眼科用药和器械市场的扩大,创新药物和基因治疗技术的发展也为行业带来新的增长点。报告深入探讨了眼科疾病的分类与治疗手段、眼科药物和器械市场规模、竞争格局及研发进展以及未来市场的发展机遇与挑战,为相关企业提供了宝贵的市场趋势和发展态势信息。

本报告涉及: 相关药物:阿柏西普、玻璃酸钠滴眼液, 相关靶点:VEGFR, 相关适应症:眼科疾病 。

中心思想

本报告基于摩熵医药发布的《中国眼科行业产业现状与未来发展白皮书》,运用统计数据和专业分析,探讨中国眼科行业的现状及未来发展趋势。核心观点如下:

巨大的市场潜力与挑战并存

中国眼科疾病患者超过十亿,市场潜力巨大,尤其在“十四五”规划政策支持下,眼科用药和器械市场有望迅速增长。然而,目前国内眼科创新药物和器械相对缺乏,仿制药市场混乱,与国际先进水平仍存在差距。

细分领域发展差异显著

报告对近视、干眼症、老年性黄斑变性等眼科疾病的药物和器械市场进行了细致分析,发现各细分领域发展差异显著。例如,白内障治疗技术成熟,但近视防控和视网膜疾病治疗市场潜力巨大,竞争也日益激烈;干眼症和青光眼治疗渗透率低,未来发展空间广阔。

主要内容

本报告主要从眼科疾病、眼科药物、眼科器械三个方面展开分析,并对未来发展趋势进行展望。

一、眼科疾病:分类与治疗现状

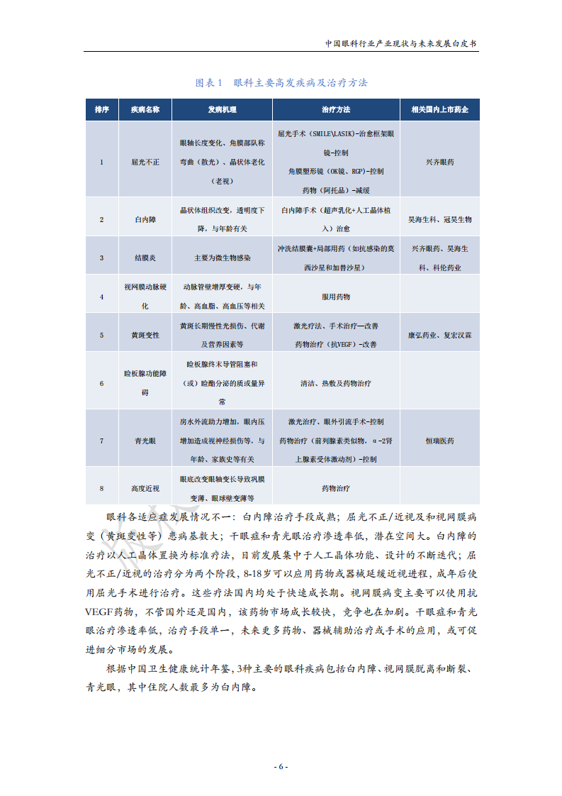
报告首先对常见的几种眼科疾病进行了分类,包括近视/屈光不正、白内障、视网膜疾病、干眼症等,并分析了其发病率和主要的治疗方法。数据显示,白内障住院人数最多,近视患者基数巨大,干眼症和青光眼治疗渗透率低,潜在市场空间大。

二、眼科药物:创新驱动与市场格局

本部分详细分析了中国眼科药物市场规模、增长趋势、竞争格局以及细分赛道。

2.1 市场规模与增长

2021年,中国医院眼科用药市场规模达151.97亿元,同比增长15.63%;药店零售市场规模达46.71亿元,同比增长12.02%。医院市场增速高于药店市场,且高于整体医药市场增速,显示出眼科用药的强劲需求。

2.2 竞争格局分析

医院市场集中度中等,前十通用名品种占据57.78%的市场份额;零售药店市场集中度低于医院市场。康柏西普、雷珠单抗等抗VEGF药物在医院市场占据主导地位,而零售药店市场则以人工泪液(如玻璃酸钠)为主。

2.3 细分赛道分析

报告分别对近视、干眼症、老年性黄斑变性等细分赛道的市场规模、竞争格局和研发管线进行了深入分析。近视防控领域,低浓度阿托品眼药水市场增长迅速;干眼症治疗以人工泪液为主,但治疗效果有限,环孢素等新药市场潜力巨大;老年性黄斑变性治疗主要依赖抗VEGF药物,市场竞争激烈。

2.4 未来展望

全球眼药研发呈现出向创新药和基因治疗方向发展的趋势。中国眼药研发虽然起步较晚,但正在加速追赶国际先进水平,尤其在抗VEGF药物和基因治疗领域。

三、眼科器械:集采与创新并行

本部分分析了中国眼科器械市场规模、增长趋势、竞争格局以及研发现状。

3.1 市场规模与增长

全球眼科器械市场增速相对平稳,人工晶状体占据最大市场份额。中国眼科器械市场受带量采购政策影响,人工晶状体市场规模有所萎缩,但随着“十四五”规划的推进,市场仍有增长空间。

3.2 竞争格局分析

人工晶状体市场竞争激烈,带量采购政策重塑了市场格局,国产人工晶状体与进口产品竞争加剧,基层医疗机构成为国产产品突破口。

3.3 研发现状

中国眼科器械创新研发相对不足,主要集中在眼科设备、人工晶状体和软性隐形眼镜等领域。药物输送装置是未来重要的研发方向。

总结

中国眼科行业市场潜力巨大,但同时也面临着创新不足、市场竞争激烈等挑战。“十四五”规划的实施将为行业发展提供政策支持,推动眼科医疗服务体系高质量发展。未来,眼科药物研发将向创新药和基因治疗方向发展,眼科器械研发将更加注重创新和国产替代,药物输送装置将成为新的增长点。  各细分领域发展差异显著,需要针对不同疾病特点,采取差异化发展策略。  持续关注政策变化、技术创新和市场需求,将有助于企业在竞争激烈的眼科市场中获得发展机遇。

报告主要内容示意
2021全国医院眼科用药小类格局
2021全国医院眼科用药小类格局
2021全国医院眼科用药重点小类销售涨幅
2021全国医院眼科用药重点小类销售涨幅
2021全国医院眼科用药用药途径规模
2021全国医院眼科用药用药途径规模
2021全国医院眼科用药竞争格局(品种)
2021全国医院眼科用药竞争格局(品种)
2021零售药店眼科用药竞争格局
2021零售药店眼科用药竞争格局
2021全国医院眼科用药竞争格局(厂家)
2021全国医院眼科用药竞争格局(厂家)
报告正文
摩熵医药企业版
9大数据库,200+子数据库,一站查询药品研发、临床、上市、销售、投资、政策等数据了解更多
我要试用
1 / 50
试读已结束,如需全文阅读可点击
下载全文
如果您有其他需求,请点击
定制服务咨询
相关感觉系统药物报告
关于摩熵咨询

摩熵咨询是摩熵数科旗下生物医药专业咨询服务品牌,由深耕医药领域多年的专业人士组成,核心成员均来自国际顶级咨询机构和行业标杆企业,涵盖立项、市场、战略、投资等从业背景,依托摩熵数科丰富的外部专家资源及全面的医药全产业链数据库,为客户提供专业咨询服务和定制化解决方案

1W+
医药行业研究报告
200+
真实项目案例
1300+
业内高端专家资源
市场洞察与营销赋能
市场洞察与营销赋能
分析市场现状,洞察行业趋势,依托数据分析和深度研究,辅助商业决策。
立项评估及管线规划
立项评估及管线规划
提供疾病领域品种调研、专家访谈、品种立项、项目交易整套服务。
产业规划及研究服务
产业规划及研究服务
以数据为基础,为组织、园区、企业提供科学的决策依据和趋势线索。
多渠道数据分析及定制服务
多渠道数据分析及定制服务
帮助客户深入了解目标领域和市场情况,发现潜在机会,优化企业决策。
投资决策与交易估值
投资决策与交易估值
依托全球医药全产业链数据库与顶级投行级分析模型,为并购、融资、IPO提供全周期决策支持。
立即定制
洞察市场格局
解锁药品研发情报

定制咨询

400-9696-311 转1